Fórum témák

» Több friss téma
Fórum » Kiégett izzó visszajelzése
 
Témaindító: nzperx, idő: Máj 19, 2007
Témakörök:
Lapozás: OK   5 / 7
(#) Zolg válasza Sebi hozzászólására (») Márc 6, 2013 /
 
Visszatértem! A munkám nem túl sok időt hagyott erre a projektre de ismét előkerült. Kipróbáltam az általad javasolt kapcsolást és remekül működik, csak egy problémám van: kezembe kaptam a múlt héten az izzókat amit kapcsolgatok és hát hogy is mondjam: 50W.... 10 V-on 5,6A 5 V-on 4,3 ha jól emlékszem. Kiszámolgattam a hozzá való értékeket és szuperál csak a legnagyobb teljesítményű ellenállás amit kaptam 10W-os volt..."csöppet" melegszik, félek ha üzemszerűen működne nem bírná sokáig. Néztem nagyobb teljesítményűt,de horror az ára, 25W-os a RET-nél 1100Ft...és szerintem még az is kicsi...Van valami ötletetek milyen módon tudnám kiváltani a problémás alkatrész? Miért relék? Azért mert abból van sok a cégnél, és az ingyen van Terveim szerint a 2.0-ás verziót már triac-kal fogom legyártani, de a cél az hogy most ez működjön és utána továbbfejlesztem!
(#) Sebi válasza Zolg hozzászólására (») Márc 6, 2013 /
 
Gyárthatnál hozzá Hall-elemes áramváltókat - ekkora áramfelvételnél nem is kellene sok menet...
(#) Hobbielektronika2k10 hozzászólása Nov 14, 2013 /
 
Sziasztok!
Esetleg nem tudtok olyan izzókiégés figyelő kapcsolást, ami ledes izzókhoz is jó lenne?
Valami egyszerű kapcsolás, mint amit belinkelek, mert azért elég sok ledizzóhoz meg kellene építeni. Nekem árammérős megoldás is jó, tökmindegy, hogy mekkora értéket mér, csak ha folyik át rajta áram, mindegy mekkora, akkor jelezze ki egy leddel. Pl. a hátsó helyzetjelzőm 60mA-ert eszik, olyan kapcsolás kellene ami kicsi és nagy áramnál is jelez, mert valahol izzós a lámpa, valahol ledes.

Előre is köszönöm szépen a segítségetek!
(#) proli007 válasza Hobbielektronika2k10 hozzászólására (») Nov 15, 2013 /
 
Hello! Használd kicsit másképpen.. üdv!
(#) Hobbielektronika2k10 válasza proli007 hozzászólására (») Nov 15, 2013 /
 
Szia!
Ennél a kapcsolásnál akkor világít a visszajelző led, amikor világít a fogyasztó is?
Vagy akkor jelez vissza, ha nem világít a fogyasztó?
Illetve a 10 Ohmos ellenállásnak mekkora teljesítményűnek kell lennie?

Előre is köszönöm szépen a segítséged!
A hozzászólás módosítva: Nov 15, 2013
(#) dB_Thunder válasza Hobbielektronika2k10 hozzászólására (») Nov 15, 2013 / 1
 
Parancsolj!
Nem garantálom, hogy az alkatrészértétékeken nem kell finomítani, de működni fog.
A led akkor fog világítani ha nincs fogyasztás.

jelző2.jpg
    
(#) Hobbielektronika2k10 válasza proli007 hozzászólására (») Nov 15, 2013 /
 
Szia!
Megépítettem az áramkört programban, ott nagyon jól működik, köszönöm szépen.
Viszont a 10 Ohmos ellenálláson 100mA felett is folyik egy 5A-es (tompított) fogyasztónál.
De 1-2A-nél is 70mA esik rajta. Ha kicserélem a kapcsolásban 100Ohmosra, akkor egy negyedwattos ellenállás elég lenne, olyan kevés áram folyik rajta. A szimulációba működik így is a kapcsolás, kíváncsi leszek élőben is ez-e a helyzet.
(#) proli007 válasza Hobbielektronika2k10 hozzászólására (») Nov 16, 2013 /
 
Hello! És kiszámoltad, hogy a 100mA a 10ohm-on 100mW teljesítmény? üdv!
(#) Hobbielektronika2k10 válasza proli007 hozzászólására (») Nov 18, 2013 /
 
Szia!
Sajnos ezzel a részével nem foglalkoztam, mert csak kevés időm volt vele foglalkozni, csak hamar megépítettem az áramkört, és megnéztem működik-e a kapcsolás.
De azóta megnézem 10 ohm-ot 100mA-el hajtva, és tényleg nem melegszik, csak langyos
Köszönöm szépen mindenkinek a segítségét!
A hozzászólás módosítva: Nov 18, 2013
(#) Hobbielektronika2k10 válasza proli007 hozzászólására (») Nov 21, 2013 /
 
Szia!
Kérnék még egy kis segítséget, ha nem gond.
Hogy kellene legegyszerűbben módosítani az áramkört ahhoz, hogy akkor jelezzen a led, amikor kiégett az izzó, azaz nincs fogyasztás?

Előre is köszi szépen a segítséged!
(#) proli007 válasza Hobbielektronika2k10 hozzászólására (») Nov 22, 2013 /
 
Hello! Pld. úgy, hogy nem bekapcsoljuk, hanem söntöljük a Led-et. üdv!
(#) Hobbielektronika2k10 válasza proli007 hozzászólására (») Nov 30, 2013 /
 
Szia!
Köszönöm szépen az áramkört.
Megépítettem a kapcsolást, aminél csak akkor jelez a led, ha kiégett az izzó, viszont a következő hibával szembesültem:
Az autóba pl. a első-hátsó bal és jobb helyzetjelző, bal-jobb fék, bal-jobb index 1-1 biztosítékon vannak, azaz nekem fogyasztónként kell beépíteni az áramkört ahhoz, hogy pl. külön figyelje az első és a hátsó helyzetjelzőt, viszont, ha kimegy a fogyasztó, és a biztosíték is elszáll, akkor nem fog jelezni az áramkör, ezt módosítottam picit, hogy az utolsó tranyó és a led egy relén keresztül kap feszültséget a biztosíték előttről, így akkor is jelez a led, ha kiment a biztosíték, mert nem húz be a relé.
Viszont nekem nem tetszik a relés megoldás, mert nagy helyet is foglal, meg jobban szeretném félvezetőkkel helyettesíteni. Meg lehetne valahogy oldani, de egyszerűn?
Feltöltöttem az általam megcsinált kapcsolást, feliratozva, hogy átlátható legyen.
Már csak ezt kellene megoldani, és mehetne is be az autóba az áramkör.

Előre is köszönöm szépen a segítséged!
További szép napot!
A hozzászólás módosítva: Nov 30, 2013
(#) proli007 válasza Hobbielektronika2k10 hozzászólására (») Nov 30, 2013 /
 
Hello! Amit rajzoltál, a cseppet vérzik.
- Nem kötheted a lámpa kapcsolóját közvetlen a lámpával sorba. Mert akkor honnan tudja szerencsétlen áramkör, hogy az izzó van kiégve, vagy csak ki van kapcsolva?
- Ha van táp, (márpedig van) akkor a relé állandóan húzva lenne. De mire jó az?

Amúgy egy tranyóval megoldható a dolog. üdv!
ui. Egyébként meg egy rajzban, minek ez a túlzott műszermizéria? Csak átláthatatlan lesz tőle a rajz. Hogy a tápot meg hol kapja, azt meg úgy kell keresgélni..
A hozzászólás módosítva: Nov 30, 2013
(#) Hobbielektronika2k10 válasza proli007 hozzászólására (») Dec 2, 2013 /
 
Szia!
Köszönöm a rajzot, nagyon szuper
Az a kapcsoló a rajzomon a biztosítékot jelöli, a lámpa kapcsolója nincs a rajzon. Azaz ha ki van kapcsolva a lámpa kapcsolója, akkor a relé se húzott volna be, csak akkor, amikor bekapcsolom pl. a tompítottat, de az kiégett, és ilyenkor előfordul, hogy viszi magával a biztosítékot is, azaz kiégett az izzó, és a biztosíték se jó. Ilyenkor behúzott volna a relé, és világított volna a led a műszerfalon, hogy valami nem jó a tompított körrel.
De ez a tranzisztoros kiegészítés tökéletes.
Már megrendeltem az alkatrészeket, 10A-es diódákat rendeltem, azok jók lesznek minden fogyasztóhoz, már csak meg kell tervezni a panelt, és beépíteni az autóba.
Mégegyszer köszönöm szépen, nagyon tetszik a kapcsolás egyszerűsége, és mégis milyen sokat tud!

UI: A sok mérőműszert csak kíváncsiságból tettem bele a kapcsolásba, hogy hol mekkora áram/feszültség van, főleg akkor voltam rá kíváncsi, amikor próbáltam megcsinálni ezt az utolsó verziót, és mindig nyitva volt a lednél a tranzisztor
A hozzászólás módosítva: Dec 2, 2013
(#) Hobbielektronika2k10 válasza proli007 hozzászólására (») Dec 30, 2013 /
 
Szia!
Eszembe jutott még egy olyan verzió, hogy mennyire lenne bonyolúlt átalakítani a kapcsolást olyanra, hogy akár egy potival szabályozható lenne, hogy melyik fogyasztónak mekkora a fogyasztása, azaz, ha kevesebbet eszik, akkor jelezné a led. Mert mi van akkor, ha pl. gond van egy csatlakozással, alig pislákol az izzó, vagy a led, de közben valamennyi áramot eszik, akkor nem fog jelezni az áramkör

Előre is köszönöm szépen a segítséged!
További kellemes napot!
(#) proli007 válasza Hobbielektronika2k10 hozzászólására (») Dec 30, 2013 /
 
Hello!
Először..
"tökmindegy, hogy mekkora értéket mér, csak ha folyik át rajta áram, mindegy mekkora, akkor jelezze ki egy leddel. Pl. a hátsó helyzetjelzőm 60mA-ert eszik, olyan kapcsolás kellene ami kicsi és nagy áramnál is jelez, mert valahol izzós a lámpa, valahol ledes."
Most..
"egy potival szabályozható lenne, hogy melyik fogyasztónak mekkora a fogyasztása, azaz, ha kevesebbet eszik, akkor jelezné a led"

Én alapból meg tudom csinálni bármilyenre, csak nem ilyen egyszerű módszerekkel. De nincs csepp ellentmondás azok között, amit szerettél volna?
De amúgy meglehetősen életszerűtlen (hogy politikus legyek) amit írsz. (Unokám szokott ilyeneket mondani, csak az még 7 éves. Amikor elmentem vele az autósboltba, reflektorizzót venni, azt mondta, hogy az Ő apjának is vegyek, mert "már alig ég". Azt nem mondta, hogy ki van égve, mert annál több esze van, tudta úgy nem lehet közlekedni vele. Így ezt találta ki. Cseppet rá emlékeztetsz..)

Mi az, hogy "alig pislákol"? Egy izzó vagy ég, vagy kiég. Olyan van, hogy a burájára lecsapódik a fém, és csökken a fényereje. De ettől a felvet árama nem csökken jelentősen. Vagy már a fényerejét is mérni szeretnéd? De a Led-nél, is hogy kell ezt értelmezni? Egyes Led-ek kiégnek? Ha több párhuzamos ág van, ez előfordulhat, de ezt csak akkor tudod érzékelni, ha egy-két párhuzamos ág lenne. De ott is előfordulhat, hogy az áramfelvétel megvan, csak éppen a fénye nincs meg. Azt hogy érzékeled? Aztán ott a gond, mi van ha az ellenőrző lámpa kiég benne? Annak nem kellene egy ellenőrző lámpa, hogy megfelelően működik-e, majd ha jeleznie kellene?

Nem lehet, hogy cseppet "fel van tupírozva ez a dolog"? Az én vacakom elmúlt 12 éves 120000km van benne, és eddig két reflektorizzót (egy héten belül éget ki a kettő), és egy helyzetjelző izzót kellett cserélni benne. Led-et meg nem azért tesznek bele, mert nagyobb az élettartama?
üdv!
(#) Hobbielektronika2k10 válasza proli007 hozzászólására (») Dec 30, 2013 /
 
Igazad van, hogy túlzás egy öreg autóba, de szerintem több előnye van mint hátránya, hiába ég ki ritkán a led, vagy az izzó, azért nem egy rossz dolog, ha figyeltetve van. Pl. volt olyan, hogy a hátsó lámpámnál testelési gond volt, és fékezésnél minden izzó halványan pislákolt.
Igen ilyen kapcsolást szerettem volna, mert első nekifutásra tökéletes volt, de jobban belegondolva nem bolondbiztos.
Úgy értettem, hogy pislákol, hogy pl. oxidált lett egy érintkező, vagy egyszerűen nem tud a vezetéken annyi áram átmenni, amennyit fel szeretne venni, mert pl. kontakthiba van, vagy ha ledes a fogyasztó, akkor kiég belőle led, vagy csak meghal a ledvezérlő IC. A nyáron jártam úgy, hogy mondták, hogy nem ég a féklámpám. Nem mértem meg, hogy valamennyi áramot felvett-e, de lehet, viszont a féklámpa kapcsolóm el volt szenesedve, valószínű emiatt nem világított, de lehet, hogy vett fel valamekkora áramot, ami miatt nem jelezne az áramkör.
Lehet, hogy túlságosan felfújtam a dolgot, csak a CAN buszos rendszerből kiindulva ott sem véletlen, hogy meg van határozva melyik fogyasztó mennyit fogyaszt, ha kicseréled ledesre, és kevesebbet eszik, akkor már jelzi is.
Mivel 20mA-től jelez az áramkör, így a legkisebb áramfelvétel esetén is működni fog, azaz lehet, hogy nem világít a led, mert meghalt a vezérlője (Pl. PT4115), viszont valamennyi áramot felvesz (találkoztam már ilyen esettel) Ezért lett volna jó, ha be tudtam volna állítani, hogy mekkora a fogyasztó áramfelvétele, és ha annál kevesebbet fogyaszt, akkor jelezne a led. Kiégett izzó/nagyon rossz kontakt esetén tökéletes az áramkör.
A hozzászólás módosítva: Dec 30, 2013
(#) proli007 válasza Hobbielektronika2k10 hozzászólására (») Jan 1, 2014 /
 
Hello! Kicsit vakarództam, mikor ezeket olvastam, de legyen B.U.É.K!
De mielőtt megkérdeznéd, hogy a 741 jó-e bele, előre mondanám, nem! Az R2 ellenállást az izzó/Led névleges fogyasztása szerint célszerű megválasztani. üdv!
(#) Hobbielektronika2k10 válasza proli007 hozzászólására (») Jan 6, 2014 /
 
Szia!
Neked is BUÉK!
Most jutottam el odáig, hogy megépítettem szimulátoros programban az áramkört, és működik!
Nagyon szuper, és tényleg jól beállíthatóa fogyasztó fogyasztása, és ha kevesebbet eszik, akkor már jelez is a led. Ezt fogom megépíteni!
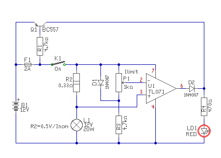
Még egy olyan kérdésem lenne, hogy a 0.33Ohmos ellenállásból hány kb. wattosat tegyek egy 55W-os tompított izzóhoz, hogy ne legyen forró az ellenállás, maximum langyos?

Előre is köszi szépen a segítséged!
További szép napot!
(#) proli007 válasza Hobbielektronika2k10 hozzászólására (») Jan 6, 2014 /
 
Hello! Odaírtam, hogy az R2-őt kb. úgy célszerű megválasztani, hogy azon maximum 0,5V essen. Az 55W-os izzó árama kb. 4,6A. Vagy is egy 0,1ohm kell bele. Ezen kb 2W hő keletkezik, így 3..5W-os ellenállást illik beletenni. üdv!
A hozzászólás módosítva: Jan 6, 2014
(#) Massawa válasza proli007 hozzászólására (») Jan 6, 2014 /
 
Nem lenne egyszerübb egy diodát berakni a méröellenállás helyett. Azon stabil lesz a feszültségesés, és független lesz az izzo tipusától. Shottky esetén a feszültségveszteség is minimális.
(#) Hobbielektronika2k10 válasza Massawa hozzászólására (») Jan 6, 2014 /
 
Én próbáltam szimulátorral, de diódával nem működött az áramkör. Nekem is eszembe jutott ez a megoldás
(#) Massawa válasza Hobbielektronika2k10 hozzászólására (») Jan 7, 2014 /
 
Akkor rossz a szimulator.
A hozzászólás módosítva: Jan 7, 2014
(#) proli007 válasza Massawa hozzászólására (») Jan 7, 2014 /
 
Hello! Olvass már vissza miről szólt a dolog!.. üdv!
(#) Massawa válasza proli007 hozzászólására (») Jan 7, 2014 /
 
Látom mit csináltok. Az IC-vel lesz gond mert ( mindegy, hogy mérö ellenállás vagy dioda) mert az egyik polus azonos lesz a méröalkatrész egyik polusával igy oda a szimmetria, meg a müködés. ( az IC Vcc -je azonos potenciálon lesz. mint a mérökör felsö vége - az IC-k ezt nagyon nem szeretik, ök inkább a föld ( tápközép) környékén szeretnek dolgozni, mérecsgélni.)
(#) proli007 válasza Massawa hozzászólására (») Jan 7, 2014 /
 
Hello!
Már bocs, de szerintem meg nem tudod. Azért ajánlod a diódát. A diódán csak az áram "meglétét" tudod ellenőrizni, nagyságát nem. Itt meg az a kérés.
"egyik polus azonos lesz a méröalkatrész egyik polusával".."ezt nagyon nem szeretik, ök inkább a föld ( tápközép) környékén szeretnek dolgozni"
Ezt Te csak gondolod. Mert a TL071 olyan IC, aminek bemenetét fellehet kötni a tápra. üdv!
(#) Massawa válasza proli007 hozzászólására (») Jan 7, 2014 /
 
Én egy szoval sem mondtam, hogy nem lehet a TL 071 lábát felkötni a Vcc-re csak époen bizonyitottan, és többek között ezen a forumon is megerösitve, mint komparator nem fog megbizhatoan müködni. Van néhány IC amelyik asszimetrikus tápra van tervezve azok viszont mennek, igaz, hogy csak a negativ potenciálhoz viszonyitva probáltam.
Egy izzon ( ahogy a fenti rajzodon is feltételezed) nem igen mérhetsz más állapotot mint folyo áramor vagy semmit. Amennyiben korrozio miatt kisebb áram folyna az izzon - az persze elöfordulhat, de azt pl. egy 100 - 200 Ohmos trimmerrel párhuzamosan a mérödiodával szintén szabályozni lehet ( több mint 100 ilyen áramkört épitettem - az adott áramkörökben is szinte teljesen azonos a feladat csak forditva, minden terhelést 5 kOhmig jeleznie kell, azon felül meg nem) és még mindig majdnem veszteségmentesen lehet mérecsgélni.
(#) Hobbielektronika2k10 válasza proli007 hozzászólására (») Feb 6, 2014 /
 
Szia!
Megépítettem az áramkört, de sehogy nem tudom rávenni az IC-t, hogy a kimenete aktív legyen, azaz világítson a led. Ha leveszem a fogyasztót akkor sem. Ha az IC 2-es lábát tápra vagy a 4,7K felső lábához érintem, akkor se csinál semmit. Pedig a szimulációba tök jól működött a dolog.
20db TL071 IC-t rendeltem, és egyikkel sem megy az áramkör. Nem tudod mi lehet a bibi?

Előre is köszi szépen a segítséged!
(#) kadarist válasza Hobbielektronika2k10 hozzászólására (») Feb 6, 2014 /
 
Szia!
A LED nem fordítva van bekötve?
(#) proli007 válasza Hobbielektronika2k10 hozzászólására (») Feb 6, 2014 /
 
Hello! Feszültséget kell mérni az IC lábain.. Nem? üdv!
Következő: »»   5 / 7
Bejelentkezés

Belépés

Hirdetés
XDT.hu
Az oldalon sütiket használunk a helyes működéshez. Bővebb információt az adatvédelmi szabályzatban olvashatsz. Megértettem