Fórum témák
» Több friss téma |
Fórum » Erősítőhöz való hangsugárzó védelem (koppanásgátló)
Témaindító: Thom, idő: Márc 14, 2006
Témakörök:
Elképzelhető, hogy egyenfeszültség van a kimeneten és annak leválása pattan. Mérd meg!
oké rendben megmérem,a 80 w os hf erősítőhöz csináltam ezt a kapcsolást ami itt is fent van hobbielektronikán.most néztem a kapcsolást és az jó lenne e ha egy kondit tennék az erősítő kimenete és a védelem közé sorosan?
A hozzászólás módosítva: Dec 14, 2013
Nem kell oda kondenzátor. Ha tényleg egyenfeszültséget tapasztalsz a kimeneten, átmegyünk az Erősítő mindig-be és segítek megszüntetni
okés holnap megmérem hogy amikor kikapcsolom az erősítőt milyen feszültség van a kimeneten
A műszert sem kell elővenni, ha a hangszóró csatlakozóból való kihúzásra nincs pattanás. Akkor máshol lesz a hiba. Meglátjuk.
Bocsi ezt nem teljesen értem
ha a hangszórót kihúzom az erősítőből?akkor nem hallom a pattanás
Nem marad más hátra a védelem tápját szakítsd meg, arra mit reagál pattanásilag?
a védelem tápja kicsit furcsán oldottam meg mert az erősítő trafója +- 40vdc-ad ki nincs más megcsapolása és a + 40v és a Gnd re rákötöttem az 24V os stab ic-t utánna egy szűrőkondit 100nf aztán egy 12 v os stab ic-t és megint egy szűrés 100nf ot mert 12 v kellet a védelem tápjára.
A relét hajtó tranzisztor bázisát testre kéne húzni, akkor elenged a relé és tisztán megfigyelhető a pogácsák bontása okozza-e a kellemetlenséget.
Addigra megtalálod tán a shift billentyűt, meg az írásjeleket is!Ez nem "cset" fórum!
Csatlakozom az előttem szólóhoz, a Fórum nem csak megérdemli, de meg is követeli a helyesírási szabályok betartását. Tagold a mondataidat és kezd nagy betűvel!
A Q4 lesz az, a bázisát az R6 ellenállás lábán kényelmesen eléred.
Szia! Sziasztok! Reloop kollégánk itt azt szeretné megtudni első lépésben, hogy az erősítő kimenetén van e egyenáram/egyenfeszültség. Ezt kipróbálhatod úgy is, hogy nem adsz az erősítőnek bemenő jelet és a hangsugárzó egyik vezetékét elveszed, visszateszed, elveszed, és így ha csattog akkor lehet, hogy nem a koppanásgátló hibájából keletkezik a problémád.
![]() Jó munkát.
Sziasztok!
Van 3db TDA2030-as végfokozatom, szimmetrikus 18V-ról táplálva, ezeket egy mono mikrofon hajtja, egy darab két tranzisztoros előerősítőn keresztül. Ehhez a megoldáshoz kellene nekem valami egyszerű koppanásgátló áramkör, ami az egész erősítő egység bekapcsolásakor késleltetve kapcsolná rá a kimenetekre a hangszórókat. Korábban egy bd241-242 ből álló kőkori erősítő hajtotta a 3db hangszórót, ennek kiváltására lesz a 3db tda. Volt benne eredetileg egy 555-ből, 2n2905-ből, némi passzív alkatrészből és egy 12VDC reléből álló késleltető áramkör is. Ez egy nagyon összegányolt nyákra készült. Rajzot nem leltem hozzá, hogy új nyákot készítsek, a hely szűke és a modernizálás miatt kellene valami megoldás. Előre is köszönöm a segítséget!
Sziasztok! Segítségre lenne szükségem,hogy a Reflex RX-500-as védelmét hogyan lehet át alakítani +-70v DC_re.Köszönöm.
A hozzászólás módosítva: Dec 17, 2013
A clip részét azt meg oldottam -70v DC-ről de a védelemhez segítséget kérnék.
A hozzászólás módosítva: Dec 17, 2013
Szia! A +Ut elé tégy egy feszültségcsökkentőt 37V-ra méretezve. Egyenesen a relédhez is igazíthatod
Köszi!
Sziasztok!
Köszönöm a tippeket, sikerült megépíteni a kapcsolást. Végeztem rajta pár kiegészítést, például a bemenetre tettem két ellenállást, mert enélkül magától bekapcsolt. Az egyik kondi is nagyobb lett, így kb 10-20 perc után kell kikapcsolnia a számítások szerint. Megfigyeltem, hogy a poti nem csak a késleltetést, de az érzékenységet is szabályozza. Van egy olyan állása a potinak, amelynél a relé ki-be kapcsolgat, az alatt pedig nem kapcsol ki. Gondolom, ez azért van, mert az előerősítő kiad valamennyi zajt. Továbbá a késleltetés függ attól is, hogy milyen hangos volt a zene és mennyi ideig tartott. Ezt talán az erősítő erősítésének (R2/R1 arányának) növelésével meg lehetne oldani. Viszont így több zaj lesz, feljebb kell venni a potit, stb. Ezzel lehetne kísérletezni, de már eladtam és elégedett aki megvette. Esetleg ki lehetne egészíteni egyenáram védelemmel és manuális kapcsolóval is. Nyugodtan használjátok fel a kapcsolást, ha tetszik valakinek! (van hozzá csúnya nyáktervem is, de azt a helyben épp elérhető relék miatt úgyis át kell szerkeszteni)
Üdv.
Először is Kellemes Ünnepeket minden fórumozónak és pákatársnak. ![]() Olyan kérdésem lenne, hogy az upc1237 IC-vel tudok e vezéreltetni a 6-as lábon keresztül egy gyári védelmet? Egy tranzisztort kellene vezérelnie, hogy a relék müködni tudjanak. Mellékeltem a képet, hogy miről is lenne szó. a q503-as tranzisztornak a bázisára kellene +13 voltot juttatni. Ez egy Technics SU-VX500 védelme, vagyis csak a relé vezérlése. A hozzászólás módosítva: Dec 24, 2013
Szia! A rajzrészletből annyit látok, hogy Q503 egy PNP és az emittere a testen van. A bázisának nehéz örömet szerezni +13V-tal
![]() Az uPC1237 6-os lába egy NPN nyitott kollektora, ezzel számolhatsz. Az árama 80mA-t, feszültsége pedig a 60V-ot ne haladja meg - ajánlja az adatlap. Az eredeti védelemnek mi a hibája?
Azt szeretném megkérdezni, hogy ha ezt a mono védelmet kiegészítem a bemenetén még egy ellenállással és 2 áramkörös relét teszek bele akkor az jó lesz sztereó erősítő mindkét csatornájának védelmére?
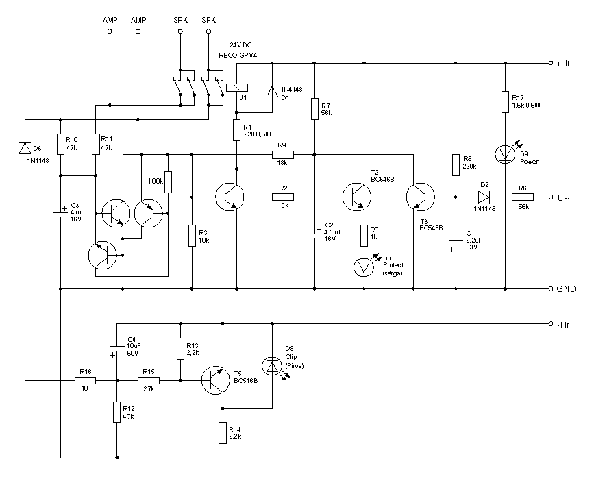
Szia! Valahogy így. Nem rossz ez az áramkör eredeti állapotában, ami ±50V-hoz készült. A módosításai viszont elég betegesen működnek. Mihez szeretnéd használni?
Köszi. A 40W-os QUAD-hoz szeretném. A D5, D6 és R8-at kihagytam belőle.
A hozzászólás módosítva: Jan 10, 2014
Ez mekkora tápfeszültséget jelent? A relé feszültségében van valami kötöttséged?
Ilyesmiben gondolkodnék. R1, R5, R7, R17 szépen hozzáigazítható. Ez a fajta AC figyelés nagyon jó a Quad kikapcsolási koppanásának megelőzéséhez.
Ez nem a Majki féle áramkör? Egy éve megépítettem. Elő is túrtam a fiókból.
A hozzászólás módosítva: Jan 10, 2014
Az általam megépített egy kicsit más, mint az általad betett rajzon látható. Az erősítőktől jövő jel feldolgozása nálam csak 1 tranzisztorral és 3 diódával történik. (T4 és D3, 4, 5)
A hozzászólás módosítva: Jan 10, 2014
|
Bejelentkezés
Hirdetés |


















