Fórum témák
» Több friss téma |
Nem muszáj ragaszkodni a philips 5532-höz.
Nekem van néhány smd kivitelű, próbáltam canamp-ban is. Érdemesebb az LM 4562-est, vagy NJM 2068D-t választani hozzá.
Köszönöm a segítséget! Potméterrel még mindig bajban vagyunk: _ez_ az Alpha nevű darab van megcélozva (végső esetben Piher), de infónk semmi nincs. Opampból viszont a bőség zavarával állunk szemben:
NE5532, Texas Instruments (TI) NE5532, Fairchild LM4562, National Semiconductor (NSC) OPA2604, Burr-Brown (by TI) OPA2134, Burr-Brown (by TI) NJM2068D, JRC LME49720, National Semiconductor (NSC) De mindenképp NE5532-vel kezdünk, mert az az eredeti.
Ez egy elég jó minőségű darab, bár huzamosabb tapasztalatom nincs vele.
Alpha Ez olcsóbb, de nem nyákos.
Szia
Potmétert illetően nem tudok nyilatkozni, ugyanis azt használom amit épp kapni ócsón, de ha mindenképp NE 5532-t akarsz használni, próbálj meg keresni Signetics gyártmányút, ugyanis ezt ők fejlesztették a '80-as évek vége felé. Ha Texas, akkor vitán felül TL 072. Viszont javasolnék a repertoárba beválasztani egy LM 833-at is.
Szia
Ilyen "uborkásüveg"-em nekem is van pár darab. Tudnál beszélni a hangkarakteréről, és hogy minimálisan milyen impedanciájú fülest lehet hajtani róla? Egyébként gusztusos darab, szép munka a Tied is és keszeg01-é is
Jó potikat gyárt az Alpha, csak eredeti legyen.
Mindenképpen IC foglalattal csináld, úgy majd könnyen tudod tesztelni az OPA-kat. Ha van miből válogatni, akkor majd kialakul a viszonyítási alapod, ízlés dolga hogy kinek mi tetszik
Szervusztok !
Canampot szándékozom építeni . A benne levő BD139 bétájának van jelentősége ? Az alacsony ,vagy a magas bétájú a jobb ?
Hali! Én ST gyártmányú BD 139 -16 -ot használok, átlag 140-180 közti a hfe. Ezek nagyon jól szólnak.
Sziasztok! Ez az A-osztályú komoly kihívás a műveleti-erősítőt tartalmazó kapcsolások számára. Feltűnően kisebb tranziens torzítással bír
Gratulálok, a szorítókengyel szemet gyönyörködtető, remélem sokak próbálják leutánozni.
Mi a tapasztalatod ezzel a hűtési-rögzítési megoldással?
Bassmester ,köszönöm az infot !
Bassmester,köszönöm az infot !
Szükséges őket párba válogatni ?
Több szempontból is jobb a "kengyel", főleg ha egyforma tranzisztorok vannak egy sorban.
A hozzászólás módosítva: Jan 7, 2014
A Canamp-ba?
Egyáltalán nem szükséges, de ha nagyon precíz akarsz lenni válogass csak, abból nem lehet baj
Csinált már valaki Hiraga féle kapcsolást füleserősítőnek?
Érdekelnének a tapasztalatok.
Fülesnek még nem, de hangszóróhoz már építettem. Kétszer belevágtam, aztán feladtam.
Irreálisan mászkál a kimeneti offset, nagyon érzékeny a bemenő fokozat a hőmérséklet változásra. Szerintem mazochistáknak való végfok. ![]() 10-15 perc alatt 3-400 mV -ot is változott a kimenet egyenszintje, és még össze sem volt rakva a doboz, szellőzött az egész. Lehet, hogy termosztátba kellene tenni a bemenő fokozatot?
Köszi a hasznos infót. Nekem sem tűnt stabilnak ezért nem is álltam neki, csak a kondenzátor nélkülisége tetszett.
Szia! Ha csábít a meghallgatása, egy DC szervóval ki lehet azért egészíteni, akkor 7mV-on belül lesz a hiba hőmérséklettől függetlenül.
Van hozzá rajzod?
Így már engem is érdekelne a dolog. Tegyél már közkinccsé nekünk egy ilyen rajzot légyszi, ha van! Csak kérdés, hogy a módosítás mennyit változtat esetleg a paraméterein. A hozzászólás módosítva: Jan 11, 2014
Szia! Van valami rajzod a megoldásról?
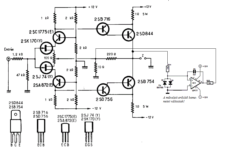
Szia! Bevált kapcsolásokból nyirkálok ki párat, íme az első. Azért a gyakorlatban egyszerűbben is meg lehet úszni.
Az egyszerűbb változatok végül is egy srófra járnak, technikailag a Quad606 IC1-gyel megvalósított áramköri részletével egyeznek meg. A linkelt rajzra hivatkozva: C3 tipikus értéke 1uF, R25-é 1M. R5 az erősítő meglévő bemenetet lezáró ellenállása.
Köszi. Nem tudom érdemes e próbálkozni ilyesmivel, a bemenetre így mindenképpen kéne csatolókondi.
Értelek, máris kiigazítottam. Ez amúgy pont a gyakoribb alkalmazási forma. A téma jellege miatt itt csak a lényegre szorítkoznék, általános erősítős témában szívesen írok a tapasztalataimról.
Így már érdekesebb a dolog
![]() Szerintem összedobok egyet hétköznapi tranzisztorokkal, csak úgy kísérletezni.
Műveleti erősítőnek alacsony bemenő-áramút ajánlok, egy TL071 már megteszi.
ESP fejhallgató erősítő egy elképzelés szerint .
nem annyira miniatűr változat mert adott alkatrészekhez terveztem a panelt , 120mm X200mm A hozzászólás módosítva: Jan 12, 2014
Szép munka!...bár Tőled már megszoktuk
![]() CA 3140 ? Én is próbálgattam őket anno... |
Bejelentkezés
Hirdetés |








nem annyira miniatűr változat mert adott alkatrészekhez terveztem a panelt , 120mm X200mm








