Fórum témák
» Több friss téma |
Fórum » Csöves erősítő készítése
Ne feledd betartani a fórum viselkedési szabályait, és a topik megmaradásának feltételeit. [link]
A téma átmenetileg fagyasztva lett, hozzászólni nem tudsz!
A fojtó (nem folytó
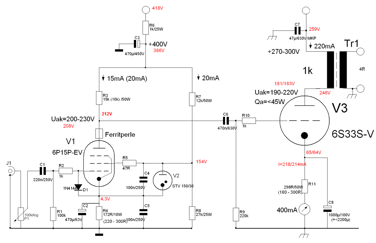
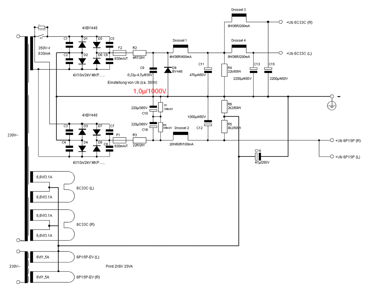
) tekercs egyik tulajdonsága, ha közvetlenül az egyenirámyító után kötjük, hogy kb. 0.9x-esére csökkenti a kimenő feszültséget. Az őt követő szűrés így nem ugyanazt a feszültséget adja, mint nélküle. Ezt a dolgot egy 6C33-as erősítő tápegységén figyeltem meg, elvileg tanulnom is kellett volna valamikor, vagy nem hiányozni azon a napon az iskolából... A hozzászólás módosítva: Feb 1, 2015
Az a baj, hogy vadonat új csövek és 5.5 voltal fűtve is alíg 10 volt+-t kaptam...
A folytók 100 ohmosak úgyhogy még kevés is...
Nem akarok tolakodni, elolvasnád, mit írtam itt feletted? Köszi.
Bocs, tényleg félreértettem. Azt hittem, a 2x két fél "U" vasmagot akarod összeszorítani.
Elnézést, nem akarok lovagolni az ügyön, de hátha segít valaki(k)nek.
Egy népszerű tápegység tervezőbe beírtam a 100V~ot és a kimenetre LC, majd RC szűrőt választottam. A mellékelt ábrán láthatóak a kapott egyenfeszültségek a kimeneten.
Itt valami nem kóser..
Alapvető tévedésben vagy. A fojtó egyenáramú ellenállásának minél kisebbnek kell lennie, az induktivitásának meg minél nagyobbnak. Milyen csövet használsz?
A hozzászólás módosítva: Feb 1, 2015
Bocs, stimmel. Csak a sima LC szűrést ritkán alkalmazzák, általában CLC-t használnak, pont azért, mert LC szűrés kisebb feszültséget ad.
Józsi, ez így nem szűrés, ez kukázandó ötlet.
Az egyenirányító után mindenképp kell a puffer, utána jöhet az LC szűrő. Mert ugye olyan nincs, hogy CLC, az első kondi nem a szűrés része, az az egyenirányításhoz kötelező ezért ahhoz tartozó kapacitás érték. Ha ez megvan, utána beszélhetünk LC tagokról. Miért is kell minél nagyobb tekercs és kondi? Egy nagy induktivitásnak elég nagy az 50, vagy 100Hz-en előálló induktivitása, a nagy kondinak meg kicsi, és ez egy feszültségosztót alkot tulajdonképpen, amin viszont nagyon kevés egyen feszültség esik. Gondolj bele, milyen jelalak van a diódahíd után, azon kívül, hogy nulla alá nem megy, az egyenáramtól még nagyon távol van. Így már egyszerre érthető, miért lesz nagy feszültségesés az induktivitáson.
Sok esetben jól jöhetnek a fojtóbemenetű egyenirányítás előnyei. Az egyenirányítás sokkal nagyobb folyási szöggel valósul meg, kevesebb zavar keletkezik, a kisebb csúcsáramok fellépte az Ei cső élettartamát növeli. Vannak csövek, amiket eleve csak fojtóbemenetű szűréssel szabad használni, gondolok itt a gáztöltésű és a higanygőzös egyenirányítócsövekre...
Egy pillanat, el kell döntenünk, mi a cél!Nézzük meg azt a német SE tápot. Van egy 350V-os váltónk és azzal főzünk. Kell 400V feletti és 220V körülis simított egyenfeszültség.
Én most nem arra "utaztam" hogy minél nagyobb egyenfeszültséget kapjak, hanem pl. ezt a feladatot megoldjam. Pontosan ilyen feladatom lesz, az előfok nagyobb feszültséget kíván, mint a végfok. Miért lenne buta ötlet az LC szűrés? Nem most és mi találtuk fel, mindennek megvan a maga helye, szükséglete. Azt meg nem árt tudni, mi történik, ha az egyenirányító után rögtön tekercset kapcsolunk. Megkockáztatom, elképzelhető, előbb volt induktivitás a szűrőkben és később lett megfelelő elektrolit kondenzátor is. Hogy mikor, melyik kell? Na ez az...
Értem én, de a csövek kialakítása miatt van erre szükség.
Józsi, így már oké, ha kisebb feszültséget akarsz, akkor tényleg ez a te megoldásod. Én csak arra akartam rámutatni, hogy a puffer kondi hiánya miatt nem úgy fog működni, mintha lenne. Mellesleg Ádámnak szólt, hogy nincs CLC szűrés, csak pufferkondi, és utána LC szűrő. Nem kéne egy kalap alá venni őket.
Jó. Akkor pontosítsunk. Kondenzátor bemenetű, vagy fojtó bemenetű szűrőről beszélhetünk, mint a katalóguslapokon. A CLC, CRC, stb csak a teljes szűrőkör egyszerűsített leírására szolgál. Szleng. Mellesleg Ádám a legidősebb fiam
Az egyenirányítás után pufferkondi hiányában, még csak átlag feszültség van, a csúcsfeszültség felénél némileg több. Van ezen kívül még egy jóadag 100 Hz -es, és harmonikusainak teljesítménye, amit eredményesen kiszűrsz az LC, RC szűrőiddel. Úgyhogy nincs mit csodálkozni.
Ha pufferkondit használsz, akkor az a csúcsérték közelébe töltődik, és az azt követő LC, RC szűrőnek csak azt a nem túl nagy brumm feszültséget kell szűrnie, ami a pufferkondenzátor töltögetés, kisütögetés közben keletkezik.
Én úgy tekintek erre a két fajta metódusra, mint egy lehetőségre, hogy vagy többféle feszültséget lehet előállítani, illetve egyfajtából, amennyiben kisebb feszültségre van szükség, egyszerűen és jó hatásfokkal, nem ellenálláson elfűtve csökkenteni...
Ennek ellenére is az LC, CLC szűrőkörök problémásabbnak tűnnek impulzus jellegű terhelésekhez - PP erősítő - így nagyobb gonddal és drágábban kivitelezhetőnek látom őket.
Üdv mindenkinek!
Kezdő vagyok még a csöves építésben, ezért egy kis segítségre lenne szükségem. Adott egy rajzon 3 db ecc83 kettőstrióda és látom hogy a lábkiosztásuk nem egyforma minden csőnél. Meg van fordítva a két oldal. Na most nem tudom hogy van e ennek valamilyen oka hogy így készítették el az erősítőt, vagy csak esztétikai illetve a hely miatt kötötték így.
Én ezt már az előző helyen feltéve se értettem, mi a problémád.
Én pl. bekötném, ahogy a rajzon látom és máris túllennék rajta és élném életem...
Így igaz a rajz szerinti bekötés a helyes , nem esztétikai eset oka van .
A hozzászólás módosítva: Feb 2, 2015
A gondom az hogy figyelmen kívül hagytam és minden csövet ugyanazon lábkiosztással kötöttem be. Tulajdonképpen helyesen forrasztottam, csak utólag vettem észre hogy a gyári rajzon nem ugyanaz minden csőlábnak a számozása. Az enyém egy utánépített erősítő 4db előfokcsővel és jelenleg itt tartok vele. Hagyjam így, vagy forrasszam át őket?
Üdv Józsi! Utánnanéztem, hogy a kettőstrióda mindkét csőfele ugyanazon paraméterekkel rendelkezik, akkor tulajdonképpen mindegy lenne melyik oldalát használom?
Szervusz!
Szerintem nincs jelentősége, hogy egy csövön belül hogyan osztjuk el a két triódát. Viszont egy gépkönyvnél pontosan meg kell adni, hogy mi hova kapcsolódik, ott nem lehet bizonytalanságba tartani a gyártót, szervízt.
Köszönöm! Ha gyári erősítő lenne csakis a meghatározott módon kötném de mivel annyit szenvedtem a drótozással már hogy szép is legyen nem akartam utólag megbontani e miatt az egészet. Köszönöm még egyszer és szép napot! Norbert
Szia ! Az ECC83 egy kettős trióda. Egy csőben két trióda lakozik. Ezért van az hogy , egyik felét 1,2,3 a másik felét pedig 6, 7, 8 számozzák. Plusz a fűtés . Elég ha megnézed a cső adatlapját.
A kapcsolási rajzon összesen 3 db ECC83 cső szerepel.
Nomeg a vezetékek is rövidebbek.
Néztem egy gyári bekötést és valóban igazatok van, mivel forrléces az alkatrészek elhelyezkedése miatt cserélték fel. De gyártón és tipuson belül is variálnak menet közben ezért nincs igazán kőbe vésve a csövek bekötési technikája szerintem. Én félig meddig nyákra építettem az egészet, nagyjából meg is egyezik az eredeti kialakítással csupán egyetlen csőnél kellett keresztbe húznom egy anód és rács vezetéket. Talán 1-2 cm plusz drót. Jelenleg ott állok hogy hamarosan kész, csak végcsöveim nincsenek. Ebben úgyszintén tanácstalan vagyok hogy melyik EL34 -et válasszam.
Idézet: „egyetlen csőnél kellett keresztbe húznom egy anód és rács vezetéket.” Ajjaj, ez az igazán veszélyes dolog.
Idézet: Szerintem olcsót első kísérletnek, max. 2.000 HUF/db áron. Csakis teszteltet/bemértet. Elsődleges szempont, hogy működő csövet vegyél. Másodlagos a gyártó. Nem egyszerű a feladat.„Ebben úgyszintén tanácstalan vagyok hogy melyik EL34 -et válasszam.” De ha pénz nem akadály, akkor olvass az interneteten végeláthatalan szubjektív teszteket, kinek melyik tetszik, és miért. DE. Szerintem nézd meg az E-bay-t, ott viszonylag reálisan (?) beárazták a felhasználók a csöveket, osztán döntsd el mit engedsz meg magadnak A hozzászólás módosítva: Feb 2, 2015
Idézet: „Miért lenne buta ötlet az LC szűrés?” Nem buta ötlet, viszont van 1-2 hátránya. Adott CLC szűrőével egyező brummelnyomás itt lényegesen nagyobb induktivitással és/vagy kondival érhető el, a tekercsen pedig a dióda zárásakor jelentős önindukciós feszültségimpulzusok alakulhatnak ki. Az 1N4007 talán kibírja, de igazából erre is méretezni kell...
Idézet: „Nem egyszerű a feladat. De ha pénz nem akadály, akkor olvass az interneteten végeláthatalan szubjektív teszteket, kinek melyik tetszik, és miért.” ... hát ha még hozzávesszük, hogy ebben a kapcsolásban a 6L6 család szinte összes tagja tökéletesen használható...
A mutatott német megoldásnál ezért van ott egy záróirányba előfeszített dióda és egy impulzusszűrő kondenzátor. Jó példa...
A hozzászólás módosítva: Feb 3, 2015
|
Bejelentkezés
Hirdetés |


) tekercs egyik tulajdonsága, ha közvetlenül az egyenirámyító után kötjük, hogy kb. 0.9x-esére csökkenti a kimenő feszültséget. Az őt követő szűrés így nem ugyanazt a feszültséget adja, mint nélküle. Ezt a dolgot egy 6C33-as erősítő tápegységén figyeltem meg, elvileg tanulnom is kellett volna valamikor, vagy nem hiányozni azon a napon az iskolából... 




De ha pénz nem akadály, akkor olvass az interneteten végeláthatalan szubjektív teszteket, kinek melyik tetszik, és miért. DE. Szerintem nézd meg az E-bay-t, ott viszonylag reálisan (?) beárazták a felhasználók a csöveket, osztán döntsd el mit engedsz meg magadnak 




