Fórum témák
» Több friss téma |
Fórum » Tina
Tegnap este még megcsináltam. Remélem így jó lett.
Akkor hát nem is kellett amit e-mailen küldtem. A relé lábairól nem kellenének még forrszemek?
Szia Pont! Az email em nem néztem. Bocsi . Mindjárt írok. Köszi.
Ó, akkor még tegnap Te is nekiálltál. Csak mivel már nem beszéltünk, mondom ,nekiugrok mégegyszer. Köszönöm szépen. A hozzászólás módosítva: Jan 12, 2014
Meg kell még néznem, hogy van e valami 5V relé amit az Atmega meg tud húzni rásegítés nélkül.
Szép napot kívánok! én még új vagyok itt . Olyan kérdéssel fordulnék hozzátok hogy a TINA nevezetű programba lehet reléket berakni, használni? Én kerestem de nem találtam lehet hogy csak ügyetlen voltam köszönöm előre is a válaszokat !
Üdv!
Jelöltem, hol találhatók a relék, relé tekercs, érintkező(k). A hozzászólás módosítva: Jan 21, 2014
Sziasztok! Esetleg azt tudja-e valaki szaki,hogy a Tina-ban hogyan lehet szimuláció közben változtatni a pótmétert úgy hogy mindjárt mutassa a változást?
Hello,ha bekötök pár ellenállást,az eredőt hogy számolhatom ki? Próbáltam már multiméter bekötni,át is váltottam ellenállás mérésre,de nem adott ki semmit
Sziasztok! Meg tudná-e Valaki nekem mondani,hogy hogyan lehet a Tina-ban szimulációval kifejezni azt,hogy egy kondenzátoron az áram 90 fokot siet a feszültséghez képest? Üdv!
Hello!
Lehet vele fázisdiagramot rajzoltatni. Analysis -> AC Analysis -> Phasor Diagram Egy példát csatoltam
Hello! Pld. így.. Tranziens analízissel lehet mérni. Az 1kHz periódus ideje 1ms. Ebből látható, hogy a két azonos fázisú nullpont között, -0,25ms idő van, ami -90fokot jelet. (A kondi csak azért 150uF, hogy a feszültség és az áram görbét azonos nagyságrendi tartományban legyen látható. ) üdv!
Köszönöm Nektek a segítséget! Most értem haza,majd aztán megpróbálom! Üdv!
Sziasztok! Bemásoltam a Tina-ba egy kapcsolást a Texas Receptek könyvből, ami elvileg azt tudná, hogy a bemenetre adott feszültség nagyságától függően változtatja a kimeneti frekvenciát, persze nem működik. Az eredeti kapcsolásban SN 72771-es Ic az első. Ilyen a Tina-ban nincs, de még a google se talált helyettesítőt. Ha valakinek lenne valami ötlete, megköszönném. (A saját 48V-os akkutelepem feszültségét szeretném ellenőrizni, csak közvetlenül nem tudom összekötni a mini PLC-vel (ami frekvenciát is tud mérni), mert az a hálózatról megy, ezért gondoltam egy optocsatolóval.
Hello! Tranziens analízisben futtasd, a "Zero initial values" bepöttyentésével. üdv!
Úgy futtattam, ezt kaptam. Valyon mit rontok akkor el?
Hello! Cseréld le azokat a 741-eket LM358-ra, mert szerintem annak a Spice modulja nem jó. üdv!
A hozzászólás módosítva: Feb 9, 2014
Sziasztok!
Ha csinálok egy kapcsolást amibe potméter van, azt szimuláció közbe hogy tudom állitani? köszi
Hello! Egyenáramú analízisnél tudod változtatni az értékét, az Analísis/DC Trasfer characteristic.. menü alatt. Ott kiválasztva a potit megadhatod a beállítási értékeit pld. 0..100% között. üdv!
Köszi. Akkor egy csuszkával nem tudom állitgatni oda vissza, csak igy fix számokkal?
Az én demómnál, minden esetre nem lehet animálni sem a dolgokat. Minden estre amúgy szerintem szükség sincs rá. üdv!
Szervusztok!
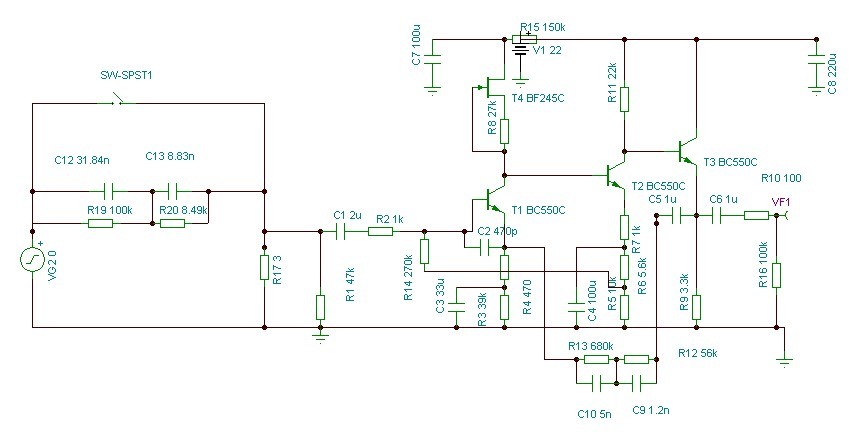
Jó ideje küszködöm egy kapcsolással, de nem jutok vele zöld-ágra sehogyan sem. A 7.es verziót használom (Tina), és a riaa-görbére lennék kiváncsi. Ez a rajz:
Szia!
Kép szerint, tegyél egy generátort a bemenetére, 5mV AC beállítással és a kimenetre egy mérő csatit, máris mérhetsz. Ha egy anti RIAA korrekcióval is kiegészíted a bemenetét, akkor lineáris átvitelt is tudsz ellenőrizni.
Nagyon gyenge mély átvitele van, 20Hz-en kb 10dB-t vág.
Így tudod megnézni a lineáris átvitelét.. A hozzászólás módosítva: Feb 20, 2014
Háát, akkor nagy birka vagyok, de nekem nem akar indulni. Ha leírnád részletesen ezt a kettő alkatrészt hogyan kell konfigurálni... Bekötöttem őket, de a pl a beállításoknál nekem csak DC van meg ilyen apróságok. Mit? hova? Köszönöm....
T&M gomb, f. generátor, azon a szinusz jelzésű gomb, majd ampl. gomb, itt a fesz. szintjét tudod beállítani.
|
Bejelentkezés
Hirdetés |




















