Fórum témák
» Több friss téma |
Fórum » Inverteres hegesztőtrafó
Köszi az utánjárást, megingattál a a fél menet -egy menet értelmezése tekintetében. Azt hiszem, én is végzek néhány kísérletet, mert nem hagy a dolog nyugodni, és szeretek a dolgok végére járni.
Nekem van tippem, de az személyeskedésnek tűnne.
Az enyém kb. 15-ből megvolt, persze úgy hogy a dobozt, kábelt, fogót nem kellett megvennem mert az hevert a fiókban. Ha most építeném akkor még ennyibe sem lenne, mert nem vennék E magot hanem megcsinálnám régi TV sorkimenő magjára ami szintén van a fiókban, és drága IGBT-ket sem vennék, hanem 8db fetet tennék bele, aminek 120Ft-ért vettem darabját.
És ha hiszed ha nem, sokkal többet ér mint amit 36-ért veszel a boltban.
Az enyém is belekerült vagy 5-ezer Ft-ba.A 120Ft-ból elég bele 4 Db én már megpróbáltam.
A hozzászólás módosítva: Jan 20, 2014
Az a 4 FET csak akkor elég ha nem veszel ki belőle 80A-nál többet, de akkor is határeset. Az adatlapja szerint is csak 10A-t tud folyamatosan.
Illetve ha úgy van megcsinálva ahogy írtam, hogy mondjuk 30-35V csak a hegesztő fesz és a teljes szekunderről van gyújtva az ív, akkor igen. Majd ha egyszer nagyon unatkozom akkor összedobok egy olyat is kíváncsiságból, mert a graetz-en meg a fóliakondikon kívül minden van itthon hozzá. Persze olcsóbb az sem lesz, mert a fetek ára helyett ott lesz cserébe a kondik ára.
IRG4PC 50WPBF *N-IGBT 600 V 55 A Ip=220 A 200 W TO-247 IR 696,06 Ft
Nettó ennyiért vettem az IGBT-t, ár érték arányban lényegesen jobb: a FET 31Ft / Amper, az IGBT 12,6Ft / Amper.
Igen, nettó, másrészt nem tudom hogy hol mert itthon jóval több. Amikor én vettem a legolcsóbb a PF volt 1000Ft/db körüli áron (most is annyi), és abban dióda sincs, azt még pluszban meg kellett vennem hozzá. Egy darabnak az árából kijön a 8db FET, ráadásul belső diódája is van és nem csak a DS között hanem ott vannak a zénerek a GS között is.
Valamint én hidat építettem, annak nagyobb trafó áttétele van, nem kell bele akkora áramú félvezető mint a maciba (nagyfesz gyújtással meg annak is csak a fele).
Itt lehet ilyen ár körül kapni: Bővebben: Link Adatlapját mondjuk nem néztem, hogy milyen körülmények között képes biztosítani ezeket a paramétereket.
Ret-től vettem a dióda RURG3060CC még olcsóbb volt.
Félreértés ne essen,nem személyeskedés az ok.Én ISMEREM a gép eredetét,megszületését és az ezzel járó rengeteg kísérletet,minden tiszteletem az alkotójáé most is,akkor is.Akik anno a régmúltban kezdték mindezt tudják.A kapcsolás továbbgondolható,ha valaki szán rá időt,de a kapcsolás így,ebben a formátumban túl sérülékeny,ennyi az ok.
Sziasztok!
Javítok egy Energia 130-as gépet. A vezérlőpanelt törték ketté, ez egy kerámia hordozóra épített vacak. Nos ezt összefoltoztam, és lassan próbálni kellene a gépet. Próbára annyi elég, ha a hálózati bemenetnél sorba kötök a géppel egy 60W-os izzót? Nem szeretném, hogy lefüstöljenek a fetek benne, ha esetleg valami nem stimmel a vezérléssel.
Azt a kerámia kártyát cserélni kell, mert a hordozóra alkatrészek is vannak felgőzölve, azokat egészen biztos hogy nem tudod kijavítani. A másik lehetőség,az újjáépítés hagyományos vagy SMD alkatrészekből,ha meg van a kiskártya rajza. Többféle típus van ebből, egyes típusok rajzai megtalálhatók Emil Matei oldalán, pl. itt:Bővebben: Link
Kettő ellenállás esett áldozatul, ami gőzölve volt, de sima ellenállással kiváltottam. Rajzot találtam a kártyáról, onnan okoskodtam ki a dolgokat. Elsőre észre sem vettem, hogy nincsenek smd ellenállások, majd jobban megnézve derült ki, hogy azok gőzölve vannak. A sávokat összekötöttem, két ellenállást kiváltottam. Elvileg működnie kellene. A kártya típusa egyébként ldc1002.
A hozzászólás módosítva: Jan 23, 2014
Ha van róla rajzod,feltehetnéd ide, hátha szükség lesz rá.
Helló Ricsi! Ha ajánhatom akkor a vezérlőpanelt 12V-ról probáld, hogy minden ok- e csak ezután kapcsold az IGB re. Az izzot a trafót megszakítva kapcsold sorba.
A panel rajza már régebben fel lett ide téve. Innen szedtem én is le. Bővebben: Link
Sikerült feléleszteni a gépet. Beforrasztottam a panelt, adtam neki 12V-ot direktben és működött. Szépen meghúzta a relét, a kimenetén pedig megjelent 80kHz. Utána a hálózattal sorbakötött izzóval kapcsoltam be, szépen bekapcsolt, kimeneten 50V-ot mértem. Majd izzó nélkül bekapcsoltam és kipróbáltam élesben. Tökéletesen működik.
És végül két kép a javított kerámia nyákról.
Üdv
Még a nyáron tekercseltem trafóm primerjét, a Skori féle méretezővel most újraszámoltam a paramétereit mert elvesztek a feljegyzéseim, hogy akkor mihez számoltam a menetszámokat. Most ahogy néztem a trafó 4,62cm2 lehet kicsit több mert nemigazán tudom megmérni a kialakítása miatt pontosan. Egyébként 2 darab 72-es ITT tévé eltérítője volt (adatokat sajnos nem találok róla pontosat) a rés köztük műgyantával lett kiöntve (itt a 2 mag közötti résre gondolok légrés nincs a magokban) . A műgyantában egy 60 fokos bimetál kapott helyet, a tekercs 24 szál 0,4-es zománchuzalból készült 28 menet bebandázsolva vászonnal ami jól bírja a meleget, majd jól átitatva műgyantával. Ahogy most számoltam 280V csúcsfeszültséggel a frekvencia 35KHz gerjesztése 155mT és ezzel 28 menet a primer. (no itt a csúcsfeszültségnél jól adtam meg a 280V-ot vagy más adattal kellett volna számolni? A vezérlőn a freki elvileg ennyi az is korábban készült csak biztos akarok lenni neme néztem be valamit.) Láttam páran már készítettek hasonló magokból trafót, esetleg ha valami tanácsot tudnátok adni szívesen venném, vagy a tapasztalatok is érdekelnének ezzel kapcsolatban. A képen a cigit csak a méretek miatt tetem be, a tekercs kezdet és vége egymás mellett jönnek ki gondosan elválasztva gondolom ez nem probléma? Egyébként a Macihoz készülne remélem megfelel a 130A-hoz.
Hát, ha a Macihoz készül, akkor pont a kétszerese lesz az indukció a ferritben, vagyis 310 mT. Ez nem biztos, hogy ( nagy ) baj, de valószínű már üresjárásban is melegedni fog a ferrit. Ne akard feljebb vinni a frekit, mert már nagyon nagyok lesznek a veszteségek.
Sziasztok,
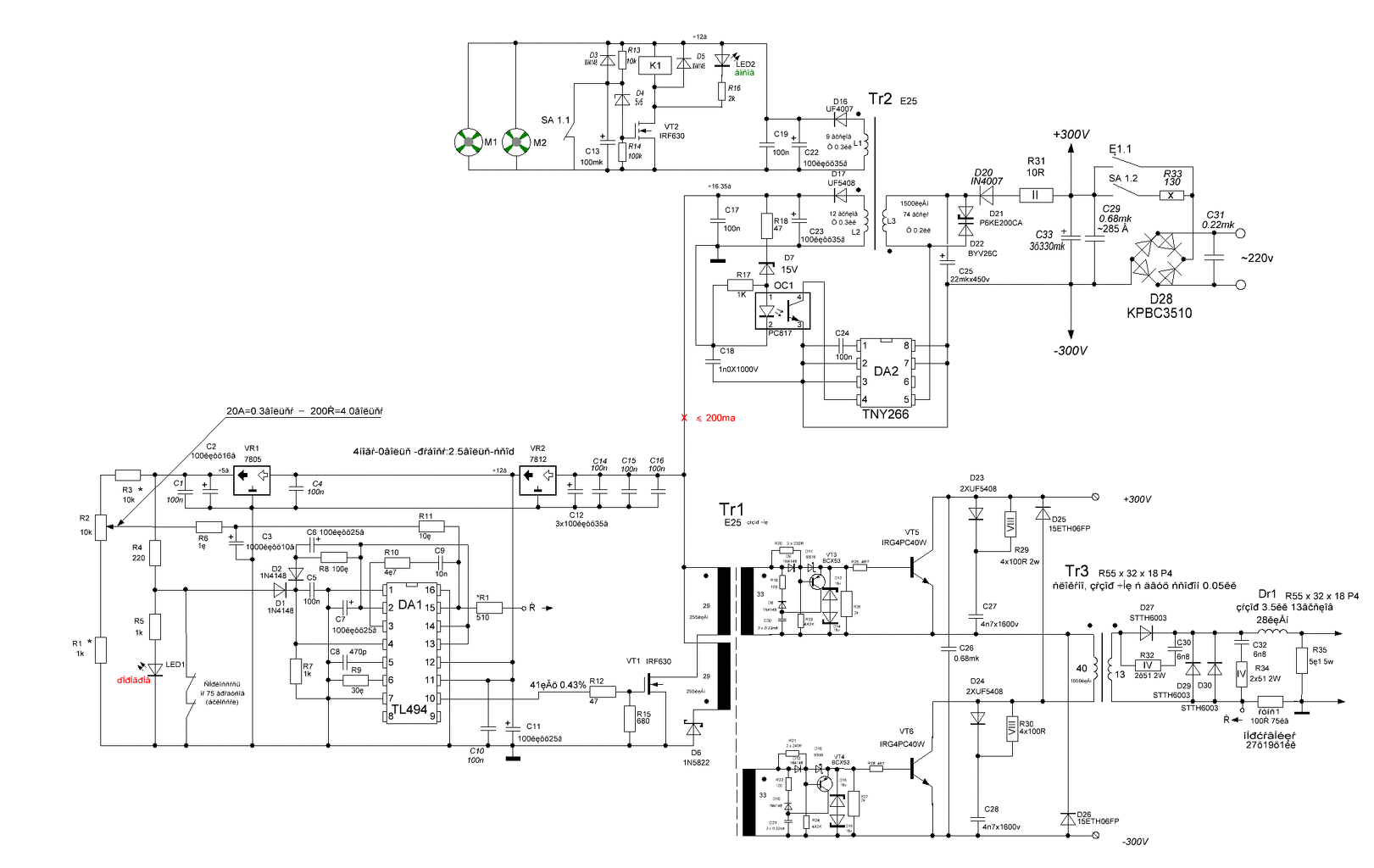
Találtam az egyik orosz fórumon egy kapcsolást 494-el.Sokszor olvastam,hogy ez nem a legjobb ic hegesztőnek de egy próbát megér és megépítettem.Most megint csinálhatok egy dobozt mert a kapcsolás tökéletes,elsőre működöt a gép.Szépen hegeszt,könnyű ívet fogni,elégettem egy tucat 2,5-ös pálcát és még mindig működik.A snuber ellenállások rendesen fűtenek bár a diódákat még nem raktam be melléjük(nem tudom,hogy ez mennyiben befolyásolja a melegedést).Pár kép.
Mivel rajzot nem csatoltál, gondolom azt a félhidas "nagyfeszgyújtós" megoldást építetted meg, amiből már valaki készített itt egy példányt. De lehet hogy tévedek.
Pedig ott a rajz is,de kell hozzá sPlan.
Értem. Ha neked van sPlan, akkor biztos másnak is.
Ha az ellenállások mellé beteszed a diódákat, akkor fele annyi lesz a veszteség az ellenállásokon, hiszen a dióda egyik irányba rövidrezárja az ellenállást. Cserébe, a dióda fog egy kicsit melegedni, de összességében kevesebb meleg keletkezik.
A CAM 00067-es képen az egy sönt? Gondolom, egy félbevágott rézcsőből van. Azt azért tudnod kell, hogy a réznek az ellenállása 0,4%-ot változik celsius fokonként. Tehát, 100 fok változásra ez 40 %. Ha ez a sönt határoz meg egy áramot, akkor az is ennyit fog változni. Ilyen helyekre manganint szoktak használni, annak sokkal jobb a hőstabilitása.
Most már talán mindenki meg tudja nézni.
Így már látszik hogy nem az, hanem egy kéttranyós nyitóüzemű 494-es meghajtással, szekunder oldali söntös áramszabályozással. Ez ugye a csúcsáramra nem tud szabályozni mint mondjuk az UC3845. Ha tennél a trafóra egy áramváltót és megnéznéd szkópon hogy mekkorák a primer áramtüskék hegesztés közben, meglepődnél. Ennek ellenére azt kívánom hogy legyen hosszú életű a masina.
A sönt saválló lemezből van, a kapcsoláson fent van a mérete is(27x19x1).
|
Bejelentkezés
Hirdetés |





És végül két kép a javított kerámia nyákról. 















