Fórum témák

» Több friss téma
Fórum » Ki mit épített?
 
Témaindító: Dióda, idő: Jan 26, 2006
Ez a téma ha úgy tetszik a mi "kiállítótermünk", nem pedig a ki mit csinált volna másképpen, mások helyett, és legfőképpen nem javítós téma. Minden készüléknek van saját témája, ott kell kitárgyalni a részleteket!
FONTOS! A kapcsolási rajzok keresésére is van saját téma, ott keressetek rajzokat!
Lapozás: OK   163 / 1700
(#) StefuPeti válasza kaqkk hozzászólására (») Dec 26, 2007 /
 
Esetleg kapcsolásirajzot is tennél fel? Érdekelne a müködése. (szerintem nem csak engem).
Elöre is köszönöm.
(#) lidi válasza kaqkk hozzászólására (») Dec 26, 2007 /
 
Rá kell forrasztani rézdrótot, és akkor menthető a panel. És hogy is működik ez most, sms el nyitod a kaput ?
(#) Frankye válasza kaqkk hozzászólására (») Dec 26, 2007 /
 
Nem rossz, nem rossz!
Ha igzán szépet szeretnél, legközelebb - ahogy az előttem szólók is írták - valamivel vastagabb vezetősávokat használj, és forrasztás után a forrasztott oldalt mosd le denaturált szesszel, az leszedi a szétfrecsegett-szétfolyt gyanta-maradványokat. Akkor lesz csak igazán szép a kész panel!
Amúgy a kapcsolási rajzot valóban szívesen vennénk, sőt, némi többlet-infó a vezérlés mikéntjéről szintén sokakat érdekelne, szerintem.
(#) zoly15 válasza zoly15 hozzászólására (») Dec 26, 2007 /
 
hy mindenkinek!
valaki nem tudná megmondani hogy hogyan lehetne ezt a kivez jelzőt érzékenyebbé tenni?
hogy a magas hangokat is jól érzékelje?
ha a 10µF-os csatolókondit kissebre cserélném változna valami?
(#) Ricsi89 hozzászólása Dec 26, 2007 /
 
Helló
Az én erősítőmre senki sem kíváncsi?????? Bővebben: Link
(#) Attila86 válasza zoly15 hozzászólására (») Dec 26, 2007 /
 
Például a bemeneti poti felső és középső lábát hidald át egy kisértékű kondival.
(#) zoly15 válasza Attila86 hozzászólására (») Dec 26, 2007 /
 
akkor miért lessz érzékenyebb?
és a kondi mikrofarados nagyságrendű legyen?
1µF-os elég?
(#) Slope válasza Ricsi89 hozzászólására (») Dec 26, 2007 /
 
Hát... ezzel nem vagy egyedül.
Egyszer veszem rá magam, hogy feltegyek valamit, oszt akkor is le...ják
(#) Cs.-Istvan hozzászólása Dec 26, 2007 /
 
Készülő erősítőmről pár kép:

A végfokoknak külön modulokat készítettem, a RIAA korrektor az alaplapba forrasztva, az előfok a potikkal együtt külön panelen lesz.

(#) levii válasza Cs.-Istvan hozzászólására (») Dec 26, 2007 /
 
Szép munka :yes:

Milyen technikával készült a nyák?
(#) még1MbR válasza Slope hozzászólására (») Dec 26, 2007 /
 
Nem tudom, mit combosodtok... szerintem ez a topic arról szól, hogy bárki megmutathatja, mit is épített. Pont.
Aztán ha tetszik-tetszik, ha nem-nem.
Miért lenne kötelező rajonganom bárki cuccáért és véleményeznem? Miért kell kierőszakolni mások véleményét az épített cuccról?
Ha meg beírom, hogy pl. nem tetszik, mert **** akkor jön a megsértődés.
Könnyen lehet, hogy sokaknak nem nyerte el a tetszését az adott cucc kivitelezési foka és ahelyett, hogy lefikázná, bölcsen csendben van. Érdekes módon a szép, igényes munkákat mindig kommentálják...

Szerintem....
(#) Cs.-Istvan válasza levii hozzászólására (») Dec 26, 2007 /
 
P-20 lakkal fújtam. A porszemeknél filctollal javítva.
(#) huba válasza Cs.-Istvan hozzászólására (») Dec 26, 2007 /
 
Hú de profi. Csak a sok hosszu jelvezetéstöl nehogy gerjedjen.
levii: ahogy látom P20 levilágítás, maratás, kémiai ónozó.
(#) még1MbR válasza Cs.-Istvan hozzászólására (») Dec 26, 2007 /
 
:yes:
(#) vanzerr válasza Cs.-Istvan hozzászólására (») Dec 26, 2007 /
 
Csak 1 szó: Csodálatos!
(#) Slope válasza még1MbR hozzászólására (») Dec 26, 2007 /
 
Senki sem comboskodik, szimpla megjegyzés volt. Legalább gr89 nem érzi magát egyedül... engem meg nem igazán érdekel, mivel nem nektek építek, hanem magamnak... ez pedig eztán is így lesz.
(#) Ricsi89 válasza még1MbR hozzászólására (») Dec 26, 2007 /
 
Én nem comboskodni akarok, csak kiváncsi lennék mások véleményére is, hogy milyen lett. nem sértődöm meg azon sem ha valaki lefikázza.
(#) kaqkk válasza Frankye hozzászólására (») Dec 26, 2007 /
 
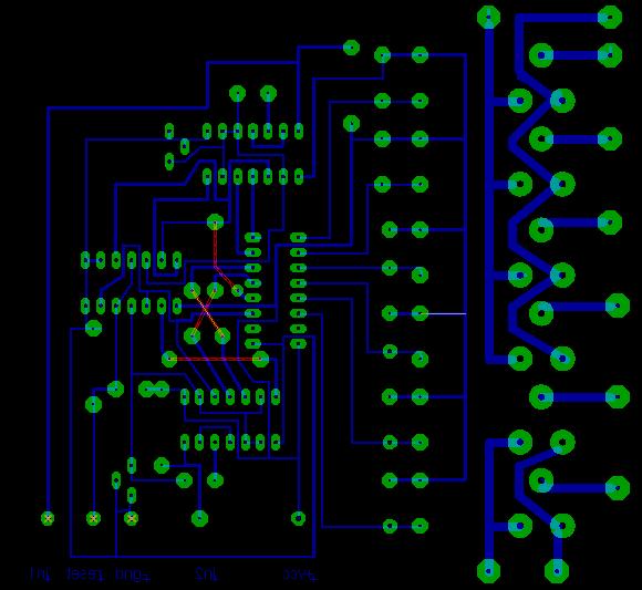
Föltettem a kapcsi rajzot és a javított panelt a beültetési rajzon rajtavannak az alkatrész értékek.A müködéséröl röviden csak annyit a telefon 2 monostabilt indít és a 4013 as dönti el hogy nyisson vagy zárjon a monostabilok beállításátol függően 15-60 s-ra húznak meg a relék a két bemenet diódával közösül a telefonra viszont kézi kapcsolóval külön is indíthatok(a telefont csörgetni kell mert az nem kerül pénzbe egyébként sms-t is lehetne küldeni mert a telefon rezgője indítja az áramkört)Az 5-ös 6-os relé gyakorlatilag nem kell mert én azokkal akarom majd nyittatni a garázs ajtót is.A téves hívásokat meg kilehet szűrni a telefon hívásszűrés opcióával mindenki ki van zárva a beprogramozott telefonszámokon kívül.
(#) Cs.-Istvan válasza még1MbR hozzászólására (») Dec 26, 2007 /
 
Köszönöm!

Az egészhez a képen látható doboz (2200Ft.) ihletett. Ez az első munkám P-20 lakkal. Nem volt olyan egyszerű összerakni. Először földhurok szerű zajt szüntettem meg (egy nap alatt). A földfóliát megerősítettem és kapott még két kondit. 7812 nagyon melegszik, ezért raktam rá egy testesebb bordát. Az eredeti kivezérlésmérőt és hangszóró átkapcsolót meghagytam. Most a bontott RIAA korrektor van benne, de ha lesz időm, lecserélem HFM1-re. Az előerősítő is mindenképpen tranzisztoros lesz.

p1150012.jpg
    
(#) szabi83 válasza Slope hozzászólására (») Dec 26, 2007 /
 
Baromira teccik a cuccos

A trafó nem kicsi, mekkora?


(#) szabi83 válasza Cs.-Istvan hozzászólására (») Dec 26, 2007 /
 
Szép
Végfok melyik rajz alapján készült, mit tud?

(#) watt válasza Cs.-Istvan hozzászólására (») Dec 26, 2007 /
 
Nem rossz! A táp akkor +-40V alatti ugye? (Mert a 7812 nem kaphat többet...) Vagy külön tekercse van?
(#) Slope válasza szabi83 hozzászólására (») Dec 26, 2007 /
 
Köszönöm!

A trafó (35VA) 2×17VDC feszt és 2×1,45A áramot szolgáltat. A képen nem látszik nagynak, de valójában elég testes darab pláne, hogy nyáktrafó.
(#) kaqkk válasza Cs.-Istvan hozzászólására (») Dec 27, 2007 /
 
Hali

Ha tényleg ez az ELSŐ munkád le vagyok nyűgözve

ez az igényesség magas foka
Gratula
(#) Cs.-Istvan válasza szabi83 hozzászólására (») Dec 27, 2007 /
 
A rajzot itt megtalálod:
link
Kimondottan szép hangja van.

(#) Frankye válasza Ricsi89 hozzászólására (») Dec 27, 2007 /
 
Ha jól láttam, san398 reagált is rá.
Egyébként nem rossz, bár mást én se nagyon tudnék mondani, mint hogy kábeldzsungel...
Amúgy érdekes megoldások lehetnek benne! Nem lenne kedved publikálni?
(#) Frankye válasza Cs.-Istvan hozzászólására (») Dec 27, 2007 /
 
Hmmm. Guszta!
(#) Frankye válasza kaqkk hozzászólására (») Dec 27, 2007 /
 
Köszönöm!
Én is hasonló dolgot valósítottam meg a Telefonos relé cikkemben. Amúgy ötletes a logikai kapus megoldás, kimondottan tetszik!
(#) Ricsi89 válasza Frankye hozzászólására (») Dec 27, 2007 /
 
Köszi a megjegyzést.
Tudom még sok a kábel, de még nem készült el teljesen, vannak még kisebb hibák amiket most javítgatok. Hát igen van benne néhány érdekes dolog, mint a 4028-as és 4066-os IC-kel csinált bemenet választás és ds1669-el a hangerő és hangszínszabályzás. A publikálás az meg egy más téma, mert a legtöbb dolog még csak fejben vagy papíron létezik.
(#) kaqkk válasza Frankye hozzászólására (») Dec 27, 2007 /
 
lehet hogy PIC -cel egyszerűbb lett volna a kapcsolás és a panel is de ahhoz nem értek igy maradt a jol bevált 40xx család!!!uiÍ:BUÉK
Következő: »»   163 / 1700
Bejelentkezés

Belépés

Hirdetés
XDT.hu
Az oldalon sütiket használunk a helyes működéshez. Bővebb információt az adatvédelmi szabályzatban olvashatsz. Megértettem