Fórum témák
» Több friss téma |
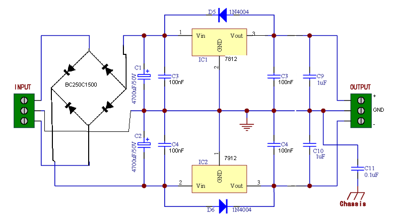
Zsír új, többel is kipróbáltam. 100uf van utána mindkét ágban. A gnd és a kimenetek közé tettem diódát, a jelenség ugyanaz. A 7815 nél a test felől a kiment felé, a 7915nél a kimenet felől a test felé. Megtennéd, hogy berajzolod az általam először linkelt kapcsolása ahogy te gondoltad?
Találtam rajzot a Szimmetrikus táp témában: Bővebben: Link
A 100µF-et sokallom a stabilizátor után. Talán át kéne menni ezzel a problémával oda.
Kondi nélkül is próbáltam. Ha nem jövök rá a hibára átmegyek oda, addig meg marad a zener-es megoldás.
Én is szenvedtem tegnap egy 7912-vel. Terhelés nélkül -12.5V jött ki belőle, leterheltem kb. 50mA-rel és leesett -1.5V-ra!! Kukába került.
Üdv!
Olyan kérdésem lenne, hogy ennél a kapcsolásnál a bemenet érzékenységét meg lehetne valahogy növelni? Az a problémám, hogy egy házimozi erősitő sub kimenetére kötöttem, és alig szól, ellenben a telefon, asztali cd, mp4 lejátszóra kötve tisztességes hangerőt produkál. A csatolt szűrő is be van épitve.
Szia. Esetleg a R5, R6 ellenállatal kicsit cserélni lehetpróbálni, de csak óvatossan.
Szia! Nézd meg a sub kimenet a szűrő elhagyásával mennyire tudja kihajtani az erősítőt. Ha a jel elegendő akkor csak az a gond, hogy a szűrő nagyon mélyre van hangolva: Bővebben: Link
Üdv!
Próbáltam úgy is, és sajnos kevéske. Lehet be kellene tennem egy előfokot.
A szűrő első fokozatával annyit erősíthetsz amennyit nem szégyellsz
Nagyobb értékű poti , vagy potival soros ellenállás, esetleg R1(R2)-t lecsökkented.
Oh, igy egyszerűbb dolgom lesz akkor. Ki fogom próbálni van is 100k potim.
Sziasztok!
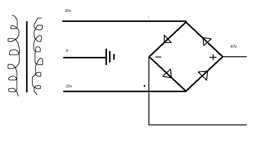
Készülőben van egy lm1875-ös erősítő. A tápegységgel van kis gond. Adott egy vasmagos trafó, 2*25v kimenő feszültséggel. Egyenirányítás után 47voltot kaptam a lenti kapcsolással. Tanácsot szeretnék kérni,milyen módon tudom a feszültséget lecsökkenteni az ideális 24v-ra. Ha jól tudom,kondik berakása után még feljebb fog menni a feszültség. (elnézést a kép minőségéért,windows paint-tel készült)
A 0 és a + Graetz-kimenet között mérj! Egy jó rajz.
A hozzászólás módosítva: Feb 12, 2014
Köszi a gyors választ. A belinkelt rajznál a COM a föld és a +25 -25 megy az ic-hez?
De kaptam olyan tanácsot is,hogy használjak zener diódát. Holnap kipróbálom az általad ajánlott rajzot.(bár ott a trafó 18vac kimenettel van) Köszi
Szia! Ha visszalapozol találsz feszültségstabilizátort.
Sziasztok! Aktív hangváltók után a mélyközép és a magas úthoz ugyan akkora erősítésű LM3875-öt kell építeni és külön potival állítani a hangerőt, vagy lehet azt számítani mekkora erősítés kell a két útnak?
Szia! A válasz a hangszórók érzékenységében rejlik, akár utána is járhatsz. Nem tudom, hogy fix, vagy változatos hangszórókészleted lesz, minden esetre érdemes az erősítést állíthatóra készíteni.
Köszönöm a válaszod! Mindenképpen állíthatóra gondoltam, csak lehet-e a visszacsatoló ellenállást úgy megválasztani/megváltoztatni, (mondjuk a két (stereo) magas útban, hogy egy quad potival lehessen a hangerőt változtatni.
A hozzászólás módosítva: Máj 1, 2014
Ha nem kimondottan minimál költségű projektről van szó, akkor a szintszabályzást inkább egy műveleti erősítővel tudnám le. Lehet erősítésszabályzás, vagy sima leosztás is. Mindkét esetben egy útban elégnek tűnik sztereóhoz a sima sztereó poti. A fő hangerőt a crossover elé tenném, bár a lehetőségek szabhatnak olyan korlátot amit nem ismerek.
A költségeknek már egypár opa nem tud ártani
A mélyközép 88dB a magas 92dB.
A 6dB érzékenység különbség miatt a mélyközép csatornának kétszeres jelerősítéssel kell rendelkeznie. Elvileg. Ez azért egy kis finomításra szorulhat.
A végerősítő visszacsatoló körét- így utólag átgondolva is - kihagynám belőle. A hozzászólás módosítva: Máj 2, 2014
Sziasztok!
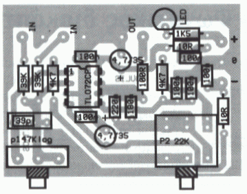
Olvasgatva a témát, nem nagyon találtam nyáktervet az LM1875-tel felépített végfokhoz, ezért gondoltam csinálok egyet, amit ezennel közre is adok. Egyetlen kérésem lenne, hogy valaki nézzen rá, nem vétettem-e valami hibát. Az alapja a Pedro féle nyákterv volt, a kapcsolási rajz pedig az adatlapban fellelhető rajz. Ha minden rendben van a rajzzal, akkor használjátok egészséggel! Előre is köszönöm. Üdv.b
V+ - felirat fordítva van. A 100n kondiknak általában kevés a 2,54mm. Az ellenállások lábai is könnyebben/szebben hajlanak 10LMK-n...
Köszönöm, a feliratot megfordítottam.
100n-s kondi nem véletlenül olyan. Bővebben: Link Ilyen kondiból van itthon egy halom, most igyekszem egy kicsit elhasználni belőle. Az ellenállások meg azért RM 7.5 raszter méretűek, mert így kisebb méretet elérni, valamint lehet nyugodtan 1/4W-os ellenállásokat is használni, azok viszont kényelmesen beleférnek. Egyedül talán a kimeneti Zobel tagban lévő ellenállásnak kell nagyobb teljesítményűnek lenni, ezért azt nagyobbra is vettem. Köszönöm az átnézést, és az észrevételeket. Feltöltöttem a javított nyákot! Minden jót. Üdv.b A hozzászólás módosítva: Máj 12, 2014
Szia! Elég szellős lett. Nekem a sztereó foglal ennyi NYÁK-ot.
Igazad, van nem vittem túlzásba zsugorítást, viszont ami fontos volt, hogy egymás mellett legyenek a kivezetések, a lehetséges dobozolási elképzelésem miatt.
![]() Köszönöm az észrevételeket!
Sziasztok!
Az lm3886 hoz itt a fórumon találtam nyákterveket és abba kérném a segítségeteket, hogy melyiknek van szebb hangja a sima tápos vagy a +- kapcsolásnak és ha valaki tud egy nagyon "extrás" kapcsolást (nyákkal jó lenne) amivel a legszebb hangminőséget elő lehet hozni az ic-ből az is jó eléggé speciális helyre kell.
Szia,
én mindenképp a szimmetrikus táplálást ajánlom, mert akkor nem kell kimenö csatolókondit használni. Ez ugye a nagy érték miatt csak elkó lehet, ami meg köztudottan nem a hangminöség bajnoka.... Csatolva egy kép az aktuális NYÁK-omról. Nem invertáló mono kapcsolás, a visszacsatoló kondinak tudsz fóliát betenni, nem csak elkót!! Táp külön panelen. Ha érdekel szívesen adok részleteket, akár privátban. A hozzászólás módosítva: Jún 18, 2014
|
Bejelentkezés
Hirdetés |






Nagyobb értékű poti , vagy potival soros ellenállás, esetleg R1(R2)-t lecsökkented. 







