Fórum témák

» Több friss téma
Fórum » Kapcsolási rajzot keresek
 
Témaindító: Kallai Csaba, idő: Márc 11, 2006
Témakörök:
Lapozás: OK   248 / 385
(#) proli007 válasza Lali24 hozzászólására (») Feb 1, 2014 /
 
Már pedig annak nem így kellene lenni. Hiszen ha magas a hőfok, akkor a 2-es lábon a szint alacsony. A 3-ason magas, és a 4-esen pedig alacsony. A tranyó ekkor zárva van, és a relé elejtett állapotban. (Nincs a tekercsen feszültség.)
(#) Lali24 válasza proli007 hozzászólására (») Feb 1, 2014 /
 
De még is ha hőkapcsoló része behúzza a relét, a nyomógombbal ki lehet kapcsolni.
(#) proli007 válasza Lali24 hozzászólására (») Feb 1, 2014 /
 
A hőkapcsoló elejti a relét, nem behúzza. Vagy nem ez a kapcsolás van elkészítve..
(#) kaqkk hozzászólása Feb 1, 2014 /
 
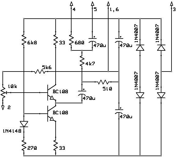
Ezt a kapcsolást szeretném megcsinálni szabályozhatóra (most 450v körüli feszültséget tud a poti elég pici tartományban400- 450v szabályoz) én kb150-200v tól szeretném 400-450v ig szabályozni hol lenne érdemes beavatkozni?

inverter.pdf
    
(#) proli007 válasza kaqkk hozzászólására (») Feb 1, 2014 /
 
Hello! A poti alatti és feletti ellenállással. Úgy kel számolni, hogy a poti tetején és alján 2,5V legyen, mikor a fesz fent van lent van. üdv!
(#) kaqkk válasza proli007 hozzászólására (») Feb 1, 2014 /
 
Akkor ha jól értem a poti letekert állapotában 150v ra számolva az osztást 2,5v jön ki a potiról és feltekerve 450v nál is úgy legyen osztva hogy 2,5 v legyen a csúszkán ?
(#) proli007 válasza kaqkk hozzászólására (») Feb 1, 2014 /
 
Igen! Jól érted, mert a referencia feszültség a belső 5V leosztásából képződik a rajzon, ami ugye 2,5V..
(#) saba hozzászólása Feb 2, 2014 /
 
Hofmann ER 2-2 műszert tápláló panel
(#) andrefux hozzászólása Feb 3, 2014 /
 
Kedves Fórumozók!

Van egy "μ-blox" gyártmányú, "GPS-PS1E" típusú gps modulom.

Szeretném a soros portra kötni, amihez egy MAX232-es kapcsolás kéne a leírása szerint, de nem találtam hozzá kapcsolási rajzot sehol sem.

Akinek bármilyen ötlete, tanácsa van, kérem, segítsen elindulni.
A kapcsrajz mellett programoknak is örülnék, melyekkel majd használni is tudom.

Köszönöm szépen!
(#) kadarist válasza andrefux hozzászólására (») Feb 3, 2014 /
 
Szia!
Rajz.
(#) andrefux válasza kadarist hozzászólására (») Feb 3, 2014 /
 
Szia!
Köszönöm!
Úgy tűnik, hogy működik, mert ha pl. a Serial Port Monitor-ral megnyitom, akkor "áramlanak" belőle az adatok!
Tegnap már megépítettem egy általános kapcsolást (ugyanaz, mint amit küldtél, csak a TX/RX fordítva volt), és azzal nem csinálta ezt.
Tudtok programot ajánlani, amivel emberbarátibban lehet használni?
Köszönöm szépen!
A hozzászólás módosítva: Feb 3, 2014
(#) Sebi válasza andrefux hozzászólására (») Feb 3, 2014 /
 
Pc-re installált navigációs progi ol.
(#) andrefux válasza andrefux hozzászólására (») Feb 3, 2014 /
 
Szia!

Sajnos elhamarkodottan írtam. Még nem működik, mert számos normális programmal próbáltam, sikertelenül. (Az antennája az ablakon kívül volt, és ott más gps-ek működtek jól.)

Szóval: sajnos továbbra is keresek
"μ-blox" gyártmányú, "GPS-PS1E" típusú gps modulhoz MAX232 kapcsrajzot, hogy rá tudjam kötni a soros portra.


Köszönöm!
(#) kadarist válasza andrefux hozzászólására (») Feb 3, 2014 /
 
Az adatátviteli sebesség jól van beállítva?
(#) andrefux válasza kadarist hozzászólására (») Feb 4, 2014 /
 
Szia!

Igen, a leírás szerinti 19200-es baudrate-et állítottam be. Próbálgattam alacsonyabb értékekkel is.

Azt tudom, hogy a MAX232 igen általános dolog, rengeteg a kapcsolási rajz, viszont az IC más és más lábait használják ki- és bemeneteknek.

Soros porton, illetve "USB to serial" adapteren keresztül sem ment. (Ezek pedig jók, hiszen van egy GSM modemem, és az megy mindkettővel).

Köszönöm!
(#) andrefux válasza andrefux hozzászólására (») Feb 4, 2014 /
 
Ja, és az áramfelvétel normálisnak tűnik 5V-ról;
-IC: ~20mA
-GPS: ~140mA (a leírás szerint 160)
(#) proba válasza andrefux hozzászólására (») Feb 4, 2014 /
 
Kezdetként a MAX csak egy szintillesztő. Így a kapui tetszés szerint cserélgethetők, ezért találsz olyan sokféle bekötést. Olyat keress ami 3.3V -os szintekkel dolgozik. Ennek bármely bemenetét a modul TX lábára kötve , a kimenetét a PC RX bemenetére kötve már jönnie kell a jelnek .Lehet azért nem működött mert te az 5V változattal próbálkoztál. A 3.3V os talán a MAX2323
A hozzászólás módosítva: Feb 4, 2014
(#) szebee hozzászólása Feb 4, 2014 /
 
Sziasztok!
Valahol itt valamelyik topicban láttam WP80-hoz megépített szabályzást, de most nem találom, tudna valaki segíteni ebben? Előre is köszönöm!
(#) Tetye válasza andrefux hozzászólására (») Feb 4, 2014 /
 
Melyik lábát használod a modulnak az RS kommunikációra?
(#) granpa hozzászólása Feb 5, 2014 /
 
Szevasztok!
Kaptam egy AT550-0-011 ORION TV sasszét, meg szeretném tudni mi a 3 db. maradék trafó benne (hálózati, kutyaház nincs), milyen csövekkel volt. Ha valaki betenné a kapcsolását; vagy, hogy hol találom meg az adatokat, nagyot lendítene a felhasználhatóságon.
Köszönöm: Kálmán
(#) Leraz válasza granpa hozzászólására (») Feb 5, 2014 /
 
Szia.
Emilre megfelel ha küldöm?
(#) granpa válasza Leraz hozzászólására (») Feb 5, 2014 /
 
Szia!
Köszönöm, nagyon megfelel.
(#) kadarist válasza granpa hozzászólására (») Feb 5, 2014 /
 
Pedig a barátunk rögtön kidobta.
(#) granpa válasza kadarist hozzászólására (») Feb 5, 2014 /
 
Köszönöm!
Tudod, hogy nem vagyok mágus; utoljára sem jut eszembe, hogy ott keressem. (a témák képeit végignéztem)
A hozzászólás módosítva: Feb 5, 2014
(#) granpa válasza Leraz hozzászólására (») Feb 5, 2014 /
 
Köszönöm, megérkezett, mentettem. Ezt jobban átlátom, mint a kuglis rajzot; azt is elmentettem azért.
(#) andrefux válasza proba hozzászólására (») Feb 5, 2014 /
 
Szia!
Az adatlapja szerint (MAX232N) 5V-os.
Mivel nincs vesztenivalóm, most próbálgatom a lábak váltogatását, talán szerencsém lesz.
(#) andrefux válasza Tetye hozzászólására (») Feb 5, 2014 /
 
Most már jópár variációt kipróbáltam, de az alábbiakkal kezdtem;

Soros port -> MAX232
2 -> 14
3 -> 13

MAX232 -> GPS
12 -> TX
11 -> RX
(#) andrefux hozzászólása Feb 5, 2014 /
 
Az a baj, hogy nem találom a gyári programot a GPS-PS1E modulhoz, és tapasztalatom sincs a gépre kötött GPS-modulok működéséről.

Vannak soros port monitorozó programjaim (ezek GSM modemmel jól működnek), és némelyik szokott krix-kraxokat kiírni, ha rákötöm a gépre a GPS-modult a soros porton.

Milyen programmal tudnám kipróbálni, hogy működik -e?
Valakinek van tanácsa-ötlete, hogy hogyan indulhatnék el?

Köszönöm!
(#) eyess válasza andrefux hozzászólására (») Feb 5, 2014 /
 
Talán így.Egy kis segítség.
(#) kadam hozzászólása Feb 5, 2014 /
 
Sziasztok! Egy a képen látható régi dimmert szeretnék munkára fogni és ezt nagyban megkönnyítené a kapcsolási rajza. Már az is segítség lenne meg tudnátok mondani ki gyártotta őket vagy ha tudnátok javasolni valakit aki ismeri ezeket. Köszi!
Ádám
Következő: »»   248 / 385
Bejelentkezés

Belépés

Hirdetés
XDT.hu
Az oldalon sütiket használunk a helyes működéshez. Bővebb információt az adatvédelmi szabályzatban olvashatsz. Megértettem