Fórum témák
» Több friss téma |
Fórum » Kapcsolási rajzot keresek
Témaindító: Kallai Csaba, idő: Márc 11, 2006
Témakörök:
Nem Tungsram jelzés van rajta?
Ha azt mondod, hogy az, akkor elhiszem neked.
Nem tudtam, hogy ők gyártottak ilyen eszközöket.
Nem tudom, de nekem nagyon hasonlít rá.Bővebben: Link
Teljesen igazad van, ez olyan. Sajnos google barátom még így sem segít nekem, de még próbálkozom. Köszi a segítséget!
Gyártottak ők sok jót, de a google-ben én sem találok róla semmit.
Szia!
Az elsőt már kívülről fújom, viszont a másodikért hatalmas köszönet, ugyanis ez a gyári programja! (Én nem találtam eddig.) Jelenleg a "timeout occurred without receiving an answer" üzenetekkel szórakoztat engem, de most újra végigpróbálom a tipikus MAX232 lábbekötéseket, valamelyik csak jó lesz.
Miért nem próbálod ki MAX 2323 -al. Az adatlapja szerint elviseli ugyan a TTL szinteket, de igazán 3.3V on érzi jól magát a vevőd . Ha krix-kraxokat küldött , akkor vagy a sebességed nem jó, vagy egyszerűen kicsi a jel a max bemenetén.Néha billen , néha nem.
Sziasztok, NE402-es termosztát kapcsolási rajzát keresem de nemtalálom sehol. Ha valakinek megvan, kérem segítsen.
A hozzászólás módosítva: Feb 8, 2014
Üdv.
Azt szeretném kérdezni hogy megfelelő e ez a kapcsolási rajz ? Nem találtam nagyon más témát ahol ezt fel tudtam volna hozni ![]() Itt
Beírod a gugli-ba a tipust és nézed a képtalálatokat, sok 100-at találsz.
Miert kerdezed? Majdem a gyari ajanlasnak megfelelo, kiveve a hangszorok elotti csatolo kondenzatorok joval kisebb ertekuek, ami a melyhang atvitelet befolyasolja. (gyengebb lesz)
A kerdeses helyre 1000µF/25V-os (esetleg 16V-os, de csak vegszukseg eseten) kondenzatorok fognak kelleni.
Gyarto? Esetleg egy fenykep rola?
Tungsram gyartmany, de megeshet nem is fogunk talalni rola semmit, mert belso felhasznalasra volt csak. (A gyartasi szam hianyzik, ezert feltetelezem)
Sziasztok,
kettő tv kapcsolási rajzot keresek. Sajnos sehol nem találom, ezért írok ide. - Tevion/Medion MD30726 DE-A az invertere elég sok tv-ben benne van, igazából annak kellene a rajza legjobban. inverter száma: I260B1-12F - a másik egy Grundig Vision 6 32-6821, ennek pedig a táp és vezérlő panel rajzra lenne nagy szükségem. A vezérlő panel száma: XLB190R-3 Aki tud, kérem segítsen! Üdv: spgabor
Az alaplapot nézd meg jobban, a chassi típust általában feltüntetik.
Holnap megnézem. Inverterben tudtok segíteni?
Adatlapot kapsz, ha az aláhúzott típusra kattintasz, benne van a belső elrendezés is: 2db 5V bemenetű, +- 10V kimenetű (RS232 szintű) inverter és ugyanígy kettő fordítva (+- 10V szintet TTL-re illeszt) Kisáramú LED-ek 680 ohmmal ráakaszthatók a TTL részre.
A hozzászólás módosítva: Feb 10, 2014
Itt a végződésben van lényeges különbség?
CPE, N ?
Szia!
Itt az adatlapja: Bővebben: Link E szerint másodpercenként küldi az 3-as lábán 19200bps-el az NMEA mondatokat. Fogod a max232-t gnd ket össze kötöd, gps modul 1es lábát kötöd a max 11es lábára, max 14 es lábát pedig a serial port 2-es pinjére. Nyitsz egy terminált a portra (19200,8,n,1) és jönni kell. Nem kell MAX3232 mert a modul adatvonalon 5V tolerant. A hozzászólás módosítva: Feb 11, 2014
Szia!
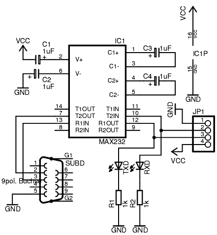
Köszönöm a részletes leírást és tájékoztatást! Konkrét célom e debug port meghajtása. (csatolt kép) Elvileg az ic jó akkor hozzá.
Ez a kapcsolás mennyire megfelelő?
Ennyi felirat van még rajta.
Szia4
A Medionhoz keresés: Bővebben: Link.
Szia!
Köszönöm a tippet, de sajnos így is amiket találok manualokat, azokban az inverterről egy szó sem esik.
Sziasztok!
STK 412-010A és STK 413-010A-hoz keresek kapcsolást és adatlapot. Köszönöm!
Szia! Esetleg gugli?
Bővebben: Link |
Bejelentkezés
Hirdetés |




Nem tudtam, hogy ők gyártottak ilyen eszközöket.










