Fórum témák
» Több friss téma |
Fórum » Ki mit épített?
Ez a téma ha úgy tetszik a mi "kiállítótermünk", nem pedig a ki mit csinált volna másképpen, mások helyett, és legfőképpen nem javítós téma.
Minden készüléknek van saját témája, ott kell kitárgyalni a részleteket!
FONTOS! A kapcsolási rajzok keresésére is van saját téma, ott keressetek rajzokat!
Nagyon szép munka!!!!
Ilyet nekem is kell csinálnom de majd csak jövőre.
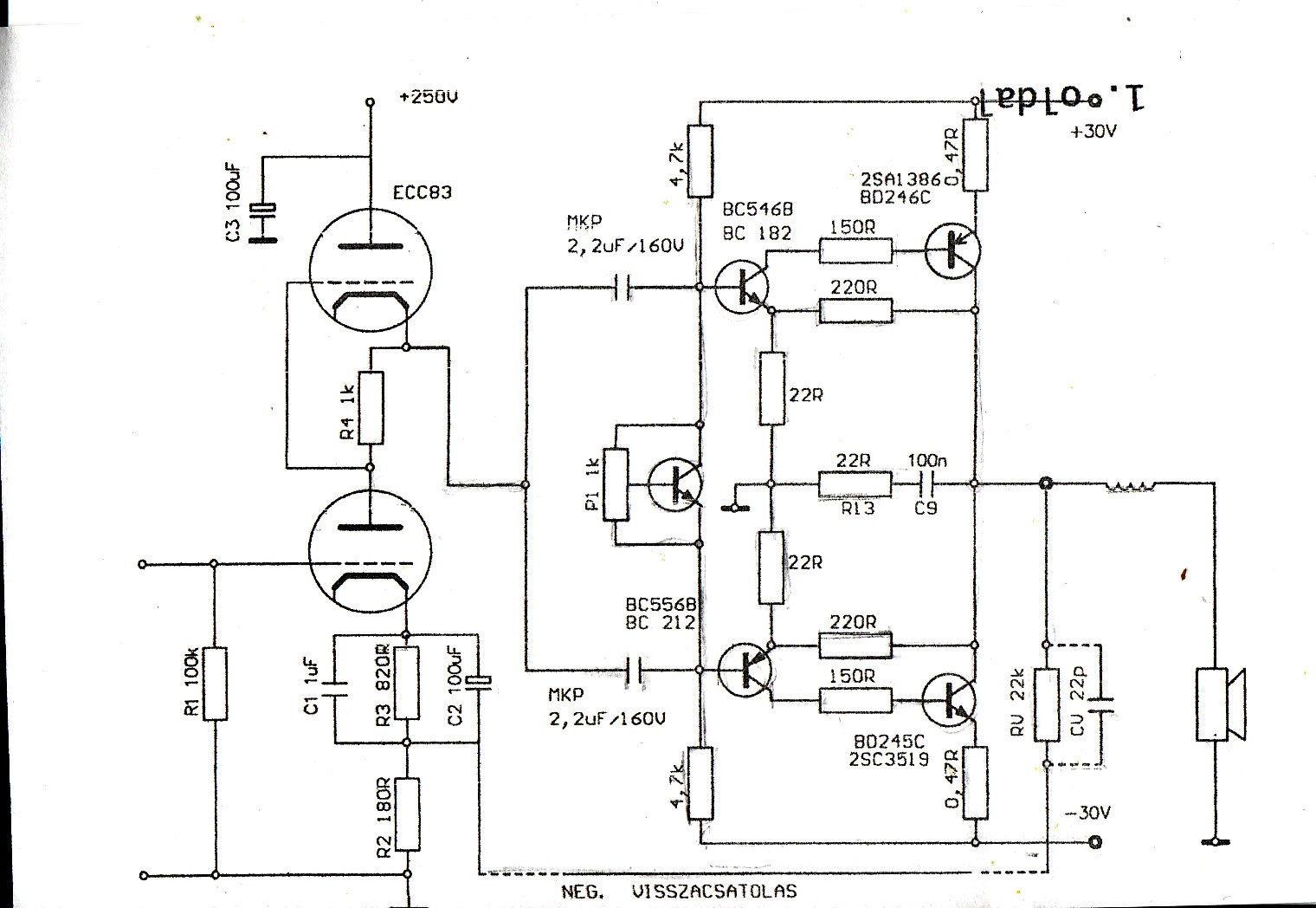
Épp a legújabb munkámat hallgatom. Egy ECC83 -as csővel hajtom egy nemrég épített tranyós végfokomat. Így teljes lett a kapcsolás, és meg kell hagyni nagyon szépen szól! Szép tiszta levegős basszus, a közép és magas hangok is nagyon szépen tisztán szólnak. Engem meggyőzött, hogy megépítsem 1 komplett bedobozolt sztereo változatban.
Klassz!
Érdekelnek majd a részletek persze
Belecsomagoltam egy rar-ba mindent ami a megépítéshez kell. Leírás nincs hozzá, de ha többeket érdekel, és lesz időm, meg kedvem, esetleg írok egy cikket.
Karácsonyfa Fényjáték csomag Kellemes Ünnepeket és Boldog Új Évet Kívánok!
hi
Nemrég találtam a neten egy elég érdekes videót.A dvd irónak a lézerét kiszedte a csávó és egy lámpába tette.Az ereje elég meggyözö volt. Azt szeretném kérdezni hogy honnan tok venni ilyen lézert vagy hasonló erősségű lézert(nem ugy hogy kiszedem a dvd iróból)videó
apáám.. milyen gyorsan meggyújtottta a fát. Ez azér életveszélyes. De mégismit cisnált vele? kiszedte a lézert, és beletette egy lámpába. De mitől lett olyan a fénye. ? nagyitót tett bele vagy mit?
Hááát, ha ezzel valakinek a szemébe világít, asszem egyből kiégeti a retináját.
Te (is) félreolvastad ennek a topicnak a címét! Miért nem használod a keresőt vagy nézed meg a legutobbi topicok listáját? Pl. ott van tök olvashatóan : "DVD-olvasóból lézer?"
Sziasztok!
Épp egy HIRAGA építésében vagyok, két képet fel is teszek a jelenlegi fázisról. Az egyiken csak az elkészült és tranyók kivételével beültetett nyákokat látjátok, a másikon pedig ugyanezt a tápegység kondiaival együtt. Valami"...BBBARÓÓÓÓÓ magas" minőségű cucc lesz ebből. Csak elég lassan halad, mert volt közben más dolgom is, pár hét múlva meg is születik az eredménye és Sára lesz a neve. üdv.: Zoli Ha készülnek további képek a folyamatról, akkor szép sorban fel is teszem.
Ez a kondi mind benne lesz a tápegységben? :eek2:
Aoám
mennyi kondi...., hát ha ezt mind belepakolod akkor asszem költözködésnél gondok lesznek :yes: Egyébként sok sikert az építéshez!
Hellótok!!
Készen van a PIC programozóm És nagyon örülök neki! Csak van egy baj !! A BC327-et elhagytam ! És csak holnap tudom öszerakni végleg mert egy haver ad Egyépként a nyák saját tervetésű ,mert amot Topi mellékelt az szerintem nem pont azoknak való akik tényleg a nulláról kezdik!! Holnap ha beforasztottam az ucsó bc327 et is akkor lefényképezem és mégegyszer eldicsekszek vele (Az első nyákom is egyben !!)
Ugye milyen idegesitő az, hogy már szinte készen van, de mégsem tudod kipróbálni.
őőő, pontosan mitől hiraga egy hiraga? Ugy értem mitől jó egy ijen erősítő? Ne érts félre nem fikázni akarlak, hanem szeretném tudni, hogy miért jó egy ijen. Ez valam A-osztályos?
Hmmm, ha jol latom osszesen 40db 22000µF-os kondi lesz benne ami ha jol sejtem oldalankent 2x220000µF lesz. Na ezert nem epitek en soha Hiragat
Viszont ha lehetseges es nem veszed tolakodasnak akkor egyszer (ha kesz lesz) nagyon szivesen meghallgatnam ... en is budapesti vagyok es "cserebe" van JLHm amit meg lehet hallgatni illetve van egy deszkamodell AB osztalyu (2x20W/8ohm) erositom ami szinten mukodokepes es keszul egy masik AB osztalyu is (2x100W/4ohm).
ezek a hangok jaj
Sziasztok!
Az a sok kondi mind benne lesz a tápegységben, mert szimmetrikus tápegysége van és ráadásul dualmono lesz, szóval 220.000µF X 4. Egyébként van mégegy projekt, amivel szintén ma lett kész valahogy, trafó kell hozzá és doboz. Labortápegység. Sajna nincs benne áramkorlát, de 0-45V 3A, de ha rakok bele több tranyót, akkor símán terhelhetőbb nagyobb áramerősséggel. Ez egy szimmetrikus tápegység, elég egyszerű, és első bekapcsolásra működött. üdv.: Zoli
Szia!
Nekem is van egy JLH-m azt gondolom róla, elég precízen meg van építve, azt hallgatom, és még attól jobb hangú erősítőt, csak egy két csövest hallottam. (ez ugye erősen szubjektív dolog...) Szóval egyáltalán nem vagyok ellene, ha kész lesz a HIRAGA hogy meghallgasd, úgy néz ki, hogy január közepe felé meg lesz a trafó is hozzá, aztán összedobom azt a sok sok kondit meg egy-két ellenállást a tápegységébe, meg tranyókat szerzek hozzá január elejé, és elvileg január vége február elején már működőképes is lesz. Aztán meg majd bedobozolom, de előtte jön a tesztelési időszak amit abszolút doboz nélkül akarok végig nyüstölni, az esetleges változtatások miatt ne kelljen állandóan szét szedni meg összerakni. üdv.: Zoli Ja! u.i.: A HIRAGA egy 20W-os A-osztályú végfok Jean Hiraga úr tervezése.
Elárulnád nekem hogy miért kell ennyi puffer kondi egy ekkora erősítőhöz? Azért kérdezem mert nem értem
talán 5.1-es lesz?üdv
meg előzött téged a válasz adásban a kutakodásom vagyis a google
Sziasztok
Felteszem az időzítő nyákját...
Ezek talán szebb képek. Nemsokára készül a teljesen "lámpás" erősítő
Asszem az első széria 6P14P valószínűleg ECC83 -mal meghajtva. Meg ezt még kipróbálom A osztályú végfokkal. Tranyós és fetes verzióban. Nemrég szerváltam 20db (200V - 52A - 250W) mosfetet. Azzal is kezdeni kéne valamit. De ha nem szól szépen akkor inverter lessz belőle vagy valami hasonló.
szia!
Mit jelentenek az erősítőknél az A, B osztályok? látom Te vágod az ilyeneket, gondoltam megkérdezem kössz: üdv: Uli Idézet: „Mit jelentenek az erősítőknél az A, B osztályok? látom Te vágod az ilyeneket” Kézzed' el, tegnap beszélgettem a Keresővel, és kiderült, ő is nagyon sokmindent tud, többek között ezt is egész jól! Csak használni kell, és nem kell rá sokat várni sem...
értem én, de itt meg pont témánál vagyunk ezért gondoltam feltenni ide
Idézet: „itt meg pont témánál vagyunk” Akkor legyél szíves, felnézni a monitor teteje felé is, és lesd meg a topik címét! |
Bejelentkezés
Hirdetés |



















