Fórum témák

» Több friss téma
Fórum » Szimmetrikus tápegység
Lapozás: OK   34 / 41
(#) Kovidivi válasza fongab hozzászólására (») Jan 19, 2014 /
 
Nekem van egy erősítőm, a trafó kb. 400VA-es, és hasonlóan csak 24V AC-t ad le. Egyutasan egyenirányítottam bika diódákkal, ráraktam jó 10.000µF puffert, meg egy TDA7294 hidat. 4 ohmon van hajtva egy mélyládával. A trafónak akkor a szórása, hogy a hangszórón nagyon halk búgás hallatszik. Ezt sajnos nem sikerült kiküszöbölnöm. Esetleg árnyékolással lehetne segíteni. Viszont a célra megfelel, mikor 100W-ot veszek ki belőle, egyáltalán nem torz a zene, és a pici búgást elnyomja a mély. Én azt mondom, hogy a a trafó terhelhetősének ha csak 40-50%-át vesszük ki, akkor semmi gond. Pl. az én esetemben is a mélyláda napi szinten kb. 20-40W-tal van hajtva, ilyenkor nem sokat befolyásol az egyutas egyenirányítás. A fő ok, amiért ezt alkalmaztam az volt, hogy nem volt másik trafó, és áttekerni sem szerettem volna, és az igény is csak annyi volt, hogy szóljon, ha kell.
(#) fongab válasza Kovidivi hozzászólására (») Jan 19, 2014 /
 
Szia
Nézd kikesz 100W trafot mutat. Te 400W os ról beszélsz és az is brummos.
Én ugy érzem válaszoltam a brummra és az én álláspontom szerint egyútas egyenírányitás nem jó, egy erősítőhőz.
Nem azt mondom nem lehet meghajtani, proba ként de használni ÉN nem használnám.
üdv.
(#) Kovidivi válasza fongab hozzászólására (») Jan 20, 2014 /
 
Én pont azért írtam le az én álláspontom, mert nem egyezik a tiéddel, és Kikesz tud mérlegelni, megéri-e. Nem szerettelek volna meggyőzni, csak más nézőpontot is mutatni Kikesznek. Valószínűleg valahol kettőnk között lesz félúton az igazság
(#) kikesz hozzászólása Jan 20, 2014 /
 
Köszönöm szépen a válaszokat ! Elsőnek is megpróbálok valami erősebbnek utána nézni ! Írok mihint van fejlemény
(#) gaboca323f hozzászólása Jan 30, 2014 /
 
Üdv mindenkinek!

Egy másik témában hoztam fel először a problémámat, de nem jutottunk előre, ezért ide jöttem vele.

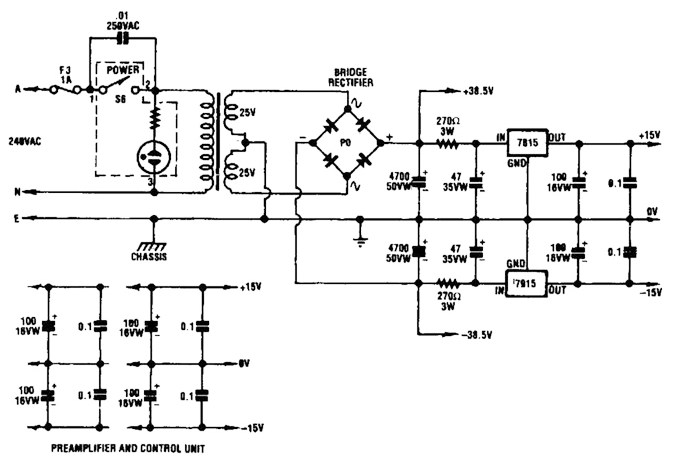
Megépítettem a képen látható tápot. A + 0 - 38volt-os ágak tökéletesen szimmetrikusak, az erősítő szól is vele rendesen.
A bajom a szabályzott ágakkal van, pontosabban a negatív ággal. A 7915 után 30voltot mérek!
(A 7815 után 14,6-ot)
Többször átnéztem, nem e hibáztam a bekötések során, de nem, az alkatrészek is újak, de próba képpen tettem bele másik 7915-öt, 7912-t, a jelenség ugyanaz, pozitív ág tökéletes, negatív ág pedig nem. Próbáltam más rajzok alapján diódákat elhelyezni a kimenetekre, levettem a kondikat, feltettem kondikat, de semmi változás. Próbáltam légszerelve, nyákon is, sehogy nem akar a negativ ág stabilizálódni.

Tanácstalan vagyok. Valaki futott már bele ilyenbe?

135-11471.png
    
(#) papi válasza gaboca323f hozzászólására (») Jan 30, 2014 /
 
Szia.
a 79 sorozatnak más a bekötése mint a 78-nak. Nem itt tévedtél.
(#) Qju válasza gaboca323f hozzászólására (») Jan 30, 2014 /
 
Üdv! A "rajzom" szerint mintha jó lenne a Te rajzod is csak azok a 270Ohm 3W ellenállások talán feleslegesek.
A lábak bekötésére figyelj oda a második képen a lábak számozása nem véletlenül más.
(#) szamóca válasza gaboca323f hozzászólására (») Jan 30, 2014 /
 
Rakj elé egy 7924-et, hogy túlélje a -38V-ot. A max. határadatot (-35V) túllépted, és tönkre-vágtad a stabkockádat.
(#) gaboca323f válasza szamóca hozzászólására (») Jan 30, 2014 /
 
A pozitiv ágban minden rendben van, pedig ott is 38v a bement, minusz ami a 270ohm-on esik.
Csináltam egy másikat is, 2x15volt trafó, diódahid, 7812 és 7912, a jelenség ugyanez, pedig ott nem éri el a 35 voltot a tápfesz. Pozitiv oldal 12voltra szabályoz, negativ oldal meg alig szabályoz valamit.
A stabilizátorok előtt minden esetben teljesen szimmetrikus a feszültség.
Lézetik az, hogy a boltban ahol vettem háromszor egymás után * 79-est kapok?
A hozzászólás módosítva: Jan 30, 2014
(#) pont válasza gaboca323f hozzászólására (») Jan 30, 2014 /
 
Egy stabkocka nem egy ördöngösség. A kapcsolási rajz jó, a nyákterved jó, ha az in lábhoz megérkezik a -38V (biztos gyártmányfüggő, de szerintem pár percig mindenképpen kellene bírnia a 150-200ma amit egy 5w-os égő kér) nincs zárlat a lábak közt a panelon, ha jó a kocka -15v körüli feszt kell mérni (nem teljesen szimmetrikus a 7815-7915)és kész. Köss össze két 12v akkut sorba panel nélkül mérd ki, így keress jól működő 7915-öt. Ha az ic jó, mérd végig a panelod, nincs e zárlat mindenhol annyi e a fesz amennyinek lennie kell,( a trafófól a vezetékek gondolom jól jönnek).
(#) gaboca323f válasza (Felhasználó 13571) hozzászólására (») Jan 30, 2014 /
 
Mindkét ág be volt terhelve, igaz nem 1k val, hanem 24volt 5wattos izzóval, de megfogadom a tanácsot, ha hazaérek kipróbálom úgy működik-e.
(#) szamóca válasza gaboca323f hozzászólására (») Jan 30, 2014 /
 
Rakj fel egy kiértékelhető képet.
(#) gaboca323f válasza (Felhasználó 13571) hozzászólására (») Jan 30, 2014 /
 
Megoldódótt, az 1kohm a negatív ágban valóban hatásos volt, nem tudom az izzós próbámnál miért nem ment a dolog. Köszönöm a segítséget!
(#) gaboca323f válasza (Felhasználó 13571) hozzászólására (») Jan 30, 2014 /
 
Érdekes tapasztalat, vajon az adatlapok és kapcsolások miért nem említik ezt meg.
(#) Kovidivi válasza gaboca323f hozzászólására (») Jan 31, 2014 /
 
Igaz, hogy nem említik az adatlapban, viszont a táblázatban a kimenő feszültségnél 5mA-t vesznek minimálisan. Ezért viselkedik terhelés nélkül így. Ezt egyébként mindenkinek meg kell tapasztalnia

7905.jpg
    
(#) proli007 válasza (Felhasználó 13571) hozzászólására (») Jan 31, 2014 /
 
Hello! Nem titok. Az áramkör belső működését elemezve, látható, hogy annak helyes működéséhez bizony terhelőáramra van szükség. (A negatív stabilizátor felépítése, nem "tükörszimetrikus" a pozitívéval. Vagy is "nem ugyan úgy néz ki, csak épp PNP tranyók vannak benne.") üdv!
(#) pont válasza proli007 hozzászólására (») Jan 31, 2014 /
 
De erre miért nem volt jó az 24v 5w-os izzó? (Tényleg kíváncsi vagyok)
(#) proli007 válasza pont hozzászólására (») Jan 31, 2014 /
 
Azt mi innen soha nem fogjuk tudni megmondani. Próbáld ki még egyszer, igaz volt-e.
(#) proli007 válasza (Felhasználó 13571) hozzászólására (») Feb 1, 2014 /
 
Nem kell szétszedni, régi korrekt adatlapok tartalmazták a belső kapcsolást is, legalább is a megértés szintjéig lebontva. üdv!
(#) midgardcoil hozzászólása Feb 7, 2014 /
 
Sziasztok,

Valami ilyesmit szeretnék építeni, ha jól látom sima stabilizált +-12VDC táp (a képen látható buszrendszer most nem fontos). A pozitív oldalról kb 800, a negatívról 500mA-re lesz szükségem, de ha mindkét oldal terhelhető lenne 1-1,5A-ig, az volna a legfrankóbb. Hogy tudom a legegyszerűbben/legolcsóbban kivitelezni? Milyen trafót használjak, illetve szerintetek milyen kapcsolás alapján építsem?

Előre is köszönöm a segítséget, üdv,
Gábor
(#) pont válasza midgardcoil hozzászólására (») Feb 7, 2014 /
 
Alapból nagy hűtőfelülettel ez is tud 800mA-t, de áteresztő tranzisztorral lehet növelni terhelhetőségét. Ha vannak valamilyen teljesítménytranzisztoraid PNP NPN azokat hozzá lehet rajzolni. A trafó Áram * feszültség =VA
A hozzászólás módosítva: Feb 7, 2014

Táp.lay
    
(#) midgardcoil válasza pont hozzászólására (») Feb 7, 2014 /
 
Köszönöm! A negatív oldalon lévő 100nF kondik közül az egyik a "semmibe" csatlakozik ha jól látom. Jól van ez így?
(#) midgardcoil válasza midgardcoil hozzászólására (») Feb 7, 2014 /
 
Illetve engedd meg, hogy még egy hülye kérdést feltegyek: AC GND-re mi csatlakozik? Elsőre azt gondoltam, a fali konnektor földelése, de úgy gondoltam, olyan hálózati csatlakozót használnék, mint amit a belinkelt képen is látni lehet, így azt be sem kötném.
(#) pont válasza midgardcoil hozzászólására (») Feb 7, 2014 /
 
Bocs mindjárt javítom a kondi lábát (a negatív kimenetre megy). Olyan trafó kell amin 2x15v-os tekercs van ezek közös pontja csatlakozik az Ac GND-ponthoz. (Az én graetz hidam lábai közt már nem fért el még egy kivezetés a nyákon, ezért az alkatrész oldalon a vezetéket vittem a lábak közt erre a pontra)
(#) midgardcoil válasza pont hozzászólására (») Feb 7, 2014 /
 
Még egyszer köszönöm, így már tiszta Üdv, szép estét!
(#) midgardcoil válasza pont hozzászólására (») Feb 19, 2014 /
 
Hali,

Összeraktam, egyszerűen érthetetlen, de a negatív oldalon -18V feszültséget mérek. Pozitív oldalon +12V, ahogy kell. Stab. IC-t kicseréltem, nem azzal volt a baj. Az IC előtt mért egyenfeszültségek szinte egyeznek (+27V, -28V). A végén a negatív oldal mégsem jó. Van esetleg ötlet, hogy hol lehet a baj?
(#) Alex2 válasza midgardcoil hozzászólására (») Feb 19, 2014 /
 
Ha kicsit visszaolvasol, akkor az előtted kérdező kolléga is ezzel küzdött. Megoldást lásd ott.
A hozzászólás módosítva: Feb 19, 2014
(#) midgardcoil válasza Alex2 hozzászólására (») Feb 19, 2014 /
 
Több, mint 4k-ra volt szükség, így most stimmel. Nem értem, miért így működik. Bent is kell hagynom az ellenállást terheléstől függetlenül?
(#) midgardcoil válasza midgardcoil hozzászólására (») Feb 20, 2014 /
 
Terhelés alatt pedig esik a feszültség -3V-ra. A pozitív ágon így is 12V mérhető. Ez így rendben van?
(#) Kovidivi válasza midgardcoil hozzászólására (») Feb 20, 2014 /
 
Szia.
Nincs rendben. Mikor -3V-ot mérsz, a stab előtt mekkora feszültség van? Mivel terheled?
Következő: »»   34 / 41
Bejelentkezés

Belépés

Hirdetés
XDT.hu
Az oldalon sütiket használunk a helyes működéshez. Bővebb információt az adatvédelmi szabályzatban olvashatsz. Megértettem