Fórum témák
» Több friss téma |
Fórum » Kapcsolóüzemű tápegység
Témaindító: Rendszer, idő: Feb 18, 2006
Témakörök:
sziasztok! Valaki tudna küldeni valami dokumentációt ilyen tápokról diploma munkához kellene, jo sok infora volna szükségem! Kösz előre is!
Van egy pár dolog a tápról írva nézd meg. (inkább kapcsrajzok vannak ott)Elektroman.atw.hu
[link=http://www.smps.us]http://www.smps.us[/link]
Hellosztok
dobtam össze 1 ilyen cuccott ![]() elsőre nem is rossz. (lemerűlő)9v elem-el probáltam. a feszkót egy 555-el szaggatom 68 khz-re(astabil) 3 -as lábra egy 100ohm állaton keresztűl 1 tranyó párnak megy a jel (bd137, bd138). a két tranyó emitterét összekötöttem és egy 1000uf/16v os kondival küldöm a trafómra amit én tekertem mérésseim: 8.21VDC az elem 100ohm állat után 6VAC van a trafó primérjére 200mVAC érkezik sec. oldalon meg 3.8VAC-t mértem :yes: a trafó vasmaga AT tápból származik. müa szigetelésű 0.6-os cu drótból készült(4 eres teló mazag(vezeték ) :yes: )tekertem 2érből, 4 menettet(pri) erre tekertem másik 2 érből 12 menettet(sec) és még 2 érből tekertem még 4 menettet(pri), aztán több nem fért rá ![]() így a pri. oldal 2*4 menet(4ér) a sec meg 1*12 menet(2ér). majd kocsi aksiról ki fogom proszálni ott mit tud ![]() tranyókat lehet vhogy védeni, hogy ne menjen tönkre? várom az 5 leteket ,:yes: hsz.-kat
semmi 5 let ?
kellene vmi jobb tranyó! de milyen ??
Sziasztok a sulimban most számolták fel a raktárat és hozzá jutottam valami féle kapcsoló üzemű táp nyákjaihoz 25-ös kiszerelésben van a típusa: MPS-200/DELI-I
Ha valaki ismeri ezt a típust és van hozzá leírása szívessen fogagom.A mellékletben van két kép rolla.
Sziasztok!
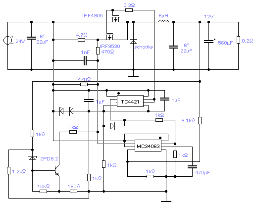
Szeretnék egy kapcsoóüzemű tápegységet készíteni, ami stabilizált 12Vot ad le, és 10A-t bír! Sajnos rajzot nem találtam ilyenről, és Tőletek szeretnék segítséget kérni! Előre is köszi! És olyan kellene, ami 17VAC-ről üzemel! És még egy, hogy számítógép tápot ne ajánljatok, azt nem akarom! köszi
ST Microelectronics, L4970. Most csak ez jut eszembe. Azért számold utána, mert lehet hogy 12V-hoz kevés lesz a 17V AC. Vagy baromira kell hűteni.
Köszi, nekem ezt ajánlották: MC34063A csak ki kell egészíteni pár HEXFETtel, csak azt nem tudom kiszámítani sajnos, hogy mit hogyan, és hova...
Ha valaki tudna benne segíteni, akkor hálásan megköszönném! Csatolom az IC adatlapját!
Kaptam egy rajzot, ami jó lenne nekem, csak ez 60A-t bír, de annyi meg nem kell nekem! Segítenétek átalakítani úgy, hogy 10A-t bírjon?
Szeretnék csinálni egy kapcsoló üzemű tápot 12v-ról (kocsiba) egy 200w-os végfokhoz. Egy számítógép trafóját használnám. Ilyenhez lehet szaggatni az egyent 555-ös ic-vel, meg tranyókkal?
Ha nem van valami rajza valakinek, akkor fel tudná tölteni?
Szerintem a Te problémádat is megoldaná az előző kapcsolás, csak én sajna nem tudom átalakítani...
csáá
érdeklődj vicsysnél neki van egy rajza 12 voltról asszem -+35volt kapcsüzembe. ((ha nem jön össze akkor maj összedobunk egyet a TL494 es icvel ))
hy skacok
megcsináltam a sinyómra a CDI-t műxik is de csak félig az lenne a nagy kérdésem hogy : (TL494 40KHz ellenütemű cucc 12V --->300V 6W) nah az iverter eleinte nem indult de ezt már megoldottam (nem szerette a full kitöltést azaz a 49% ot) most meg az a problémám hogy a trafó sec oldalán ahol van az egyenirányító ottt a trafón műszerrrel meg is van a 200-800V váltó(kitöltésfüggő) de az egyenirányítés után már csak 50-60V lol jah az EI diódák BY299 . talán túl lassúak vagy mi lehet ?? megdöglöttek? dankee schön
a képet leredukáltam 1 Mb-ról 12K.ra...légysz ha tudsz inkább gif formátumot használj
nem értem a kapcsolást...hol van a puffer? és miért van kimeneten a soros kondi?
oks a képeket legközelebb maj jpgbe vagy gifbe nyomom. bocccs
ez egy CDI gyújtás ami egy kondit azaz azt a soros kondit a végén feltölti (a gyújtótrafón keresztül) és aztán a tirisztor meg az adott pillanatban a töltött kondit kisüti a gy.trafón így egy bazinagy szikra lesz a végén még gazdaságosabb is mint a hagyományos gyújtás.....jah és persze pontosabb is... szal ennek nem kell szűrés mert fölös (azt is kisütnéé a tirisztor...) kicseréltem a diódákat a jóval lassabb 1N4007 re de még mindíg csak 50 vold DC jön ki műszerrel meg a trafón meg van a 400V AC !!!!! olyan kicsi lenne a kitöltés hogy a dióda nem tud kinyitnisem ???? 2us az ideje a 1N4007 nek a 49% os kitöltés meg 12,5us a BY299 250ns a reakciója de akko is csak 50 V DC van a kimeneten miközbe a műszer 400V AC-t mutat mi lehet a baj szkópom nincs jah van egy 330K-s terhelés a egyenirányírás után lehet hogy jobban le kellene terhelni hogy nagyob kitöltéssel kelljen meghajtani????? köcceee
hy
csatolt file.. ha a szagatott vörös vonalat kihagyom azaz nem testelem a diódákat akkor műxik lol 330V DC de ha letestelem akko megint csak 50V DC nah ez miért lehet ???? a diódák nincsenek fordítva. köcceee
Két dologra szeretném felhivni a figyelmed. A fontosabb:40KHz frekvencián a kondihoz csatlakozó gyújtótrafó induktivitása a töltőáramot nagyon lekorlátozza! Megoldás lehet,hogy a gy trafóval párhuzamosan kötsz egy gyors diódát anód a kondira, katód a testre. Igy a kondi töltése a diódán keresztül valósul meg, a gy trafó ki van söntölve. Kisütéskor a dióda lezár,az áram a trafón keresztül záródik. A másik dolog: a multiméter(olcsó fajta) becsaphat ha ilyen frekvenciájú szaggatott egyenfeszültséget mérsz. Még annyit: a szóban forgó diódát szinte minden japán CDI gyújtásban alkalmazzák.
kösszeee a tanácsokat
rájöttem a hibára az a 330K az beterhelt a cuccnak és azénem ment lol kiszettem és szépen meg volt a 320V DC az EI után a töltőáramba lehet valami mert amikor a mocira rárántok akkot egy kicsit felpörög aztán elkezd dadogni.... a műszerem nem egy gagyi kókány pécsen nyertem (Simonyi Károly elektro verseny) tavaly MAXVELL mx-25 302 (4. lettem csapatba meg 3. ok lettünk a tirisztorhoz kellet még egy 150 ohm körüli R mert a zjokra is reagált ..... hy
hy
Powerpityu adottt egy ötletet és így kiokoskottam a CDI 5.0 -át íme szem ez kicsit jobb mint elődjei... nézzétek meg.... van benne dögivel zavarszűrés a mostani tapasztalatok alapján jah a V4.0 az működött maj kiderül h mit terveztem ha összerakom hy
Hello!
Látom te már kezdesz amolyan guru lenni.Szóval talán tudnál nekem segíteni. Megtudnád nekem mondaniu,hogy ennél a kapcsolásnál milyen átmérőjű legyen a primer, szekunder,és annak a másik tekercsnek az átmérője, ami még a másik kettővel van egy magon? Ja és úgy kéne, hogy a primer 250w/ 300v és a szekunder 2*40v legyen. Esetleg leírnád, hogyan számoltad ki? (ott én is találtam képleteket, de az átmérőre nem találtam semmit.Egyépbként két STK 086-ot hajtana meg, ha elkészűlne.
AZ előbb lemaradt a link!Erről beszélek
defossh csak most láttam a kérdésedet
bocs egyébként lehet hasraütéssel is meg képlettel is annyira nem lényeg .. csak az gáz ha kisebb.. hasraütéssel kb 1mm négyzetre 1,5A képlettel meg 1,13*gyök(I/2,5) I a max áram biztos van más képlet is de jó ezis.... mégeccer bocs de eléggé elfigyeltem loljah a lényeg majnem kimaradt ez a minimum keresztmecccet ennél nagyobb az jobb... kisebb rézveszteség.. magyarul majdnem akkora hogy teli legyen a mag, persze csak ha van értelme
Sjanos az említett "Switchmode power supply handbook angol nyelvű 350 oldalas könyvecske" már nem érhető el az eredeti helyen. Van esetleg valaki aki letöltötte anno, és megosztaná velem valamilyen formában?
nekem megvan pdf-be 24M. felteszem a honlapomra....
Remélem 1-re gondolunk...
Hálás köszönet érte!
|
Bejelentkezés
Hirdetés |






) :yes: )
,:yes: hsz.-kat 

Ha valaki tudna benne segíteni, akkor hálásan megköszönném!
Csatolom az IC adatlapját! 

Ha nem van valami rajza valakinek, akkor fel tudná tölteni?
)) 

csapatba meg 3. ok lettünk 
lol




