Fórum témák
» Több friss téma |
Ennek így nem sok értelme van: 7,2V-ból LDO-val 3,3V - így többet fűtesz el, mint amit használsz... Kössed pérhuzamosan a két LiIon cellát, úgy már értelmet nyer az LDO, de szerintem ami 3,3V-tal megy, az mehet 3,6-tal is, akkor működik a gép telepjelzése is. Más módon csak kapcsolóüzemű regulátorral tudod csekély veszteséggel előállítani a 3,3V-ot és akkor stabilizált is lesz. Persze akkor az akkupakkra kell az állapotjelző.
A hozzászólás módosítva: Máj 7, 2014
Nem tudom megbontani a cellásdit, mert 2 sorosan van kötve, és két ilyen sorosan kötött cella van párhuzamba kötve. A 3,3V ldo nem a véglegesre szánt megoldásom, tudom hogy elfűtöm a felesleges feszt, nem is véglegesre akartam csinálni. Ezért is írtam ide, hogy tud-e valaki segíteni. Az akkupakkra nem akarok állapotjelzőt, mert az csak helyet foglal, meg felesleges fogyasztó, meg minek, ha a gép szoftveresen mutatja nekem kis ikon formájában? Mivel fogalmam sincs, sokadszori szétszedés után se hogy milyen tápegység ic van benne, így nem szeretnék kockáztatni. Ugyanis bár megtaláltam hogy hova megy a dc csatlakozó aljzatról a vezetősáv, sajnos azon kívül hogy látom rajta a 6 smd lábat, semmit nem tudok róla, ugyanis nincs rajta semmi adat. Ezért is szeretném azt, ha megoldható lenne amit mondtam. Az akkupakkhoz van töltő elektronika kompletten, ami védelemként is szolgál. Eredetileg egy hordozható dvd lejátszónak volt az akkuja, de lomtalanításban csak magát az akku pakkot találtam meg. És legnagyobb meglepetésemre az akkupakk hibátlan, aminek nagyon örülök.
Szia. legegyszerűbb, ha az akksira raksz egy áramkört, ami beállított feszültségnél sípol, vagy villog. Ennek fogyasztása semmi a te 1A-es gepedhez képest. Proli007 rengeteg ilyen kapcsolat rakott fel TL431-gyel, alig kell hozzá valami.
Nem sok értelem van a dolognak. De akkor lehet megoldást keresni a kérésedre, ha megméred mekkora feszültségre mit mutat a gép, és az akis feszültsége hogyan változik telesen feltöltött és lemerült állapotban. Mert ez között kell "szinkront" létrehozni.
Igen, semmi az 1A terheléshez képest, de ettől függetlenül felesleges mégegy áramkört építeni figyelésnek, ha egyszer ott van a gépben szoftveresen a figyelés, és egyúttal a kijelzés is meg van valósítva.
Jogos a dolog. A fényképezőt majd megnézem hogy milyen feszültségnél veszi le felére az akksi töltöttség jelzést, és ha jól emlékszem a fele után még egyszer felezi, de ezt majd pontosan ki fogom mérni az elkövetkező napokban. Az akku pakk pedit úgy néz ki, hogy két db 3,7V cella van sorosan kötve, majd két ilyen soros cella párhuzamban. És komplett töltő elektronika van mellé, így hogy fel van töltve fullon így 8,3V a kapocsfeszültség a kimeneten.
Sziasztok! A segítségeteket szeretném kérni a következő kérdésben:
Egy tápegységet szeretnék építeni, ami 80 V-os akkumulátor feszültségéből 24 V-ot állít elő, 80W-os terhelhetőséggel! Igazából nincs elképzelésem, hogy mi lenne jó! A nagy feszültség különbség miatt a szabályzót elvetettem. Apró áramköröket építettem már, így kb.: alapszintű tudásom van. Előre is köszönöm a segítséget!
Sziasztok! Kérdésem az lenne, hogy mivel tudok egyszerűen stabil 5 és 3,3V DC feszültséget előállítani? Lehetőleg nem elfűtős 78XX jellegű megoldás érdekelne, hanem kapcsolóüzemű tápegységre lenne szükségem. A bemeneti feszültség 8,4V DC(max) és 7,4V DC(min) közötti tartományban van, és az áramforrás egy li-ion akkupakk lenne.(saját töltő és védő áramkörrel rendelkezik) Feszültségenként 1,5- 2A terhelhetőséggel.
LM2576 például? Ha jól emlékszem, 3 A-t tud...
Létezik már tavaly óta a Texas 100V-os buck-regulatora, a 29. oldalon komplett alkalmazás található. A panelt igen gondosan kell elkészíteni, a nagyáramú részeket én forrasztóónnal fel szoktam hizlalni.
Üdv mindenkinek.
Nem is tudom , hogyan fogjak a témához. Keresgéltem ezen a fórumón, rengeteg topikot átnéztem de sehol sem találtam választ kérdésemre. Beszereztem egy hatalmas nagy LCD tv-t. NA most annak a TV-nek elszált a tápja és egy uj táp kb 250 dollárba kerül. Ami azt illeti félig meddig meg is sikerült csinálnom de a 24v-os része nem akar rendesen működni. A 24v neki az lcd megvilágításához kell. Ide jön a 8 amper mivel a 24Voltos kimenetnek 8 amper energiát kell kibirnia, hogy elinduljon a háttérvilágítás. Van idehaza egy 24 voltos max 6 amperes labor táp, de azt amikor rákötöm akkor mindig kivágja a tápot a túlterhelés végett. Ezek után arra gondoltam, hogy: Mivel van nekem 2 darab 300wattos 12voltos trafóm és abból kihozni a 24 volto. Erre kellene egy egyszerű nyák terv, ha ezt egyáltalán így meglehet oldani? Ja aki kérdezné a táp tipusa MLT198L Előre is elnézést kérek ha már létező topicot nyitottam ez miatt de én nem találtam hasonlót....
Számomra hihetetlen ez a 250 dolláros ár! Egy 24V/10A tápegység kapható 10000-ért is!
Bővebben: Linkhttp://elektrotech.hu/7923-ipari-tapegyseg-24v-10a
Sziasztok, egy kis segítségre lenne szükségem. Terveztem egy szabályozható kimenetű tápegységet. 0-30 volt között, maximálisan 1.5 amperrel. Valaki át tudná nézni, hogy működőképes e az elgondolásom? Főleg a teljesítmény tranzisztorok körül érdekelne hogy az ellenállásokat jó helyre raktam-e be? Illetve hogy minden alkatrész értéke megfelelő-e? Előre is köszönöm.
Ui: Természetesen ez csak egy alapkapcsolás, ki lesz bővítve mérőműszerekkel, biztosítókkal és kerámiakondenzátor is lesz a kimeneten. A hozzászólás módosítva: Máj 17, 2014
A 33ohm-os kiegyenlenlítő ellenállások nagyon nagy ellenállásúak.
Köszönöm, én is kicsit nagynak éreztem, de egy másik tápból bontottam őket és ott is ezt a feladatot látták el. 0,82 ohmos megfelel helyettük? A többi rész akkor jó?
A hozzászólás módosítva: Máj 17, 2014
Inkább 0,33 ohm-os lesz az, ha ugyanazt a feladatot látták el. Ötlet: Bővebben: Link.
A hozzászólás módosítva: Máj 17, 2014
Biztos hogy 33 ohmos, adatlapot is megnéztem. A linket nem értem egy orosz HI-FI fórumra mutat.
A hozzászólás módosítva: Máj 17, 2014
Meg kell mérni ohm-mérővel. Egy 33ohm-os ellenálláson nagyon nagy feszültség esik több amperes áram mellett, ezért nem használható ilyen célra. A linket javítottam.
Rendben köszönöm, holnap kipróbálom a tápot.
Szia! Az ugye megvan, hogy 1A hatására 33 ohm ellenálláson 33V esik? (U=I*R)
Tényleg. Persze az ohmképlet.
Most inkább azon filózok, hogy a 317-es csak 36 voltot bír, de nekem a trafóról jön le 36 volt, ha azt egyenirányítom akkor 40 voltot kapok, ez meg kinyírja a 317-es. Már be is terveztem elé egy 7824-est, diódákkal 28 voltra átállítva.
Menjünk lépésenként. Ha a 36VAC-t egyenirányítod akkor 36VDC átlagértékű hullámos egyenfeszültséget kapsz. Picit kevesebbet mert a diódákon nyitó irányban van egy kis esés.
Mikor erre kondenzátort kötsz, az a 36VDC (hullámos egyenfeszültség) csúcsára töltődik, és máris 50VDC környékén járunk. A 0V-tól való szabályozhatóság mennyire kritikus? Egy áramkorlátozó is nagyon hálás lenne. Ezt találtam így hirtelenjében. Kereső szónak a "0-50V power supply schematic" kifejezést használtam. Nézz szét Te is, hasonló módon!
Nincs szükségem arra hogy 0 voltig le tudjam szabályozni a tápot. A tápegység alkatrészei adottak, abból kell gazdálkodnom ami van itthon. 317-es ic két KU606-os teljesítménytranzisztor. Az áramszabályzás egyenlőre nem fontos, a rövidzárlat elkerülése érdekében úgy is lesz beépített korlátozó izzó.
Ez a táp igaz, hogy "stabilizált", de a terhelés hatására a kimeneti feszültség V-os nagyságrendben is csökkenhet, mert a 317-es-nek nincs tudomása a kimeneti feszültségről, csak a bázisnak adja a vezérlést... Ezt a kerülőutas rásegítést PNP tranzisztorral célszerű megoldani úgy, hogy a 317 bemeneti ágával soros ellenálláson - az áram függvényében - eső feszültség nyissa. Maga a 317 is 1,5A-es (amit most nem használsz ki), tehát egy kb 1,2 ohmos ellenállással elérhető az optimális áramelosztás.
Az egyik NPN tranzisztorral készíthetsz egy sima zeneres "előstabilizátort", hogy elkerüld a magas bemenőfeszültség pusztító hatását.
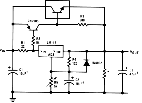
És ha azt építem meg amelyiket Kadarist linkelt? Abba ha jól látom van visszacsatolás a kimenetről a vezérlőlábra. Az a baj hogy csak NPN teljesítménytranzisztorom van otthon és venni nem tudok a közeljövőben. Ennek a tápnak pedig minél hamarabb el kellene készülnie.
Igen, az már jobban tetszik, mert a külső tranzisztorok darlingtont alkotnak a belsővel. Azért az a kapcsolás is elég amatőr, mert odaírja, hogy a trafó 24V AC, a kimenetre meg 30V DC, ami a 10A-es terhelésnél (amire a külső tranzisztorokból következtetni lehet) nem lehet igaz, mert akkor már "elfogy" a pufferfesz. Valószínűleg ezt próbálta kompenzálni a külön graetz-el a 317-nek, de oda egy soros dióda ugyanúgy megfelel.
Mindjárt faragok a rajzon egy kissé...
Most ahogy végignéztem a képeket a témában ráakadtam erre:Bővebben: Link. Ebben a teljesítménytranzisztor NPN, így a céljaimnak pont megfelel. Ez jobb lenne szerintetek?
A hozzászólás módosítva: Máj 18, 2014
Jobb! Ez az amiről fentebb írtam: itt részt vesz a disszipációban is a 317, egy tranzisztor is elég, a másikból lehet az előszabályzó.
Renben köszönöm, akkor ezt építem meg. Persze kicsit kibővítem.
Pár perc és megfaragom a rajzot, addig ne tűnj el.
|
Bejelentkezés
Hirdetés |











