Fórum témák
» Több friss téma |
Szia.Ezeknek tunerjai,alapból megegyeznek!Apró különbségek fordulnak elő.Szerencsés vagy,van mihez hasonlítani!Mindenek elött mérni kellene a tuneren belül egy kézi műszerrel.Kapcsolási rajz segítene.A méréseket nagyon körültekintően végezni,mivel elég sűrü szerelésű a modul és könnyen zárlatot okozol.A uA 3089-es IC 10-es lábán kb.5,6V-ot kell kapni,a 11-es lábon kb. 9,3V-ot.Ha ez teljesül lehet folytatni további mérésekkel,illetve alkatrész cserével.Az elko csere nem rossz gondolat mivel ezek a készülékek bőven átlépték a nagykorúság határát,ráadásul kicsi méretüek és még meleg a környezetük is,könnyen fennáll a kiszáradás veszélye.A feszültség alatti méréseknél,legyél óvatos.
Üdv.sityu. Scooby barátunk megelőzött,így ezekkel az ajánlásokkal el leszel egy ideig.jelezd az eredményeket. A hozzászólás módosítva: Feb 12, 2014
Sziasztok!
-igen, ezekkel el leszek egy darabig! Köszönöm és mondom majd,h. mire jutottam. Üdv.jsimko
Ha feljebb van húzva a hangoló feszültség a 108MHz-es vételhez, akkor ugyan ezt csinálja a műveleti erősítő tápfesz közeli üzem miatt.
Szia!
Nem, nincs kiszélesítve a sáv. Minden széria.
Először gondoltam rá, de mivel írta, hogy gyári állapotú, erről le is tettem.
Akkor a 741 kimenetén lévő elko is csinálhat ilyesmit
Csinálhat, igen. De akkor a szignál miért menne fel lassan? Az a műszer nem az uA3089 7-es lábára csatlakozik? Ennek nem néztem utána, csak a leírtak alapján számomra ez a logikus és erre nyakamat merném tenni, persze nem biztos és lehet, hogy a komparátor kimenetén lévő elkó száradt ki. Csak ott meg a térerősség jelző műszer lassú "felfutását" nem tudnám igazából mivel magyarázni.
A hozzászólás módosítva: Feb 14, 2014
A térerősség jelző műszerrel van párhuzamosan egy 470µF-os kondi. Emiatt fut fel lassan...
Sziasztok!
Bocs, hogy beleszólok a dolgotokba, de tavaly nyáron ugyanilyen problémával találkoztam. Barátom Aida-ja produkált ilyen hibát. A történet azzal kezdődött, hogy a szokásos elhangolódás jelentkezett nála. Kicseréltem a trimereket és az ellenállásokat. Az elhangolódás megszűnt, azonban bekapcsolás után kb. 10 másodperc után állt csak rá a beállított adóra. Egy RA6303S-t használok javításra, mert abban könnyen hozzáférhetek a modulhoz. Nos az FM modult ebbe helyezve viszont tökéletesen működött. Kicseréltem az Aida programkapcsolóját, hangoló potiját, a csatlakozókat átforrasztottam fixre, a beállító trimereket kicseréltem fix ellenállásokra. A táprészben kicseréltem a 7815-öt, a pufferkondikat, de a hiba továbbra is fen állt. Végül így került vissza a tulajhoz. Igaz, hogy nem adtam tippet a hiba okára, viszont talán egy ötlet adtam, hogy hol ne keresd. A hozzászólás módosítva: Feb 14, 2014
Szerintem a kolléga úgy gondolja a lassú felfutást, hogy az is 10 másodperc után, ahogy a rádió beáll a sávra. De erre majd Ő válaszol. Nekem a térerősségjelző műszer nem fut fel olyannyira lassan, hogy az említésre méltó lenne. Maximum 1/2-1 másodperc alatt.
Úgy-úgy,látom Te is emlékszel rá.Kicsi boltocska volt,de nagyon jó!
Néhanap én is beugrok amikor az idő úgy engedi, hogy lehet biciklizni. Egyéb módon nekem nehezen megközelíthető. A HRelektronika számomra korrektebb annyiból, hogy online leadhatom a rendelésemet ők azt összekészítik és egy héten belül hívnak telefonon hogy mehetek. Péntekenként munka után egy megálló számomra, beugrok és átveszem.
Sziasztok!
Igen, a jelenség pontosan olyan mintha pont akkor hangolnám kézzel az adót-lassan.
Szia!
Haza hoztam a suliban lévő AIDA tunerjét. Itthon bele tettem a saját RT6303-as rádiómba, már legalább 1,5-2 órája szól hibátlanul... Bent 1-2 gyanús forrasztást megerősítettem, meg most nincs rajta a tuneren a két oldala.
Némi fejlemény: A tuner oldalait feltéve hallgat el...
Szia.
No itt kezdődik a talányosság!Bár szerintem magyarázható,szembetűnő a különböző minőségű alkatrészek sokasága és az esetlegesen ebből adódó hibaféleségek.Emlékeim szerint van benne gagyi orosz ellenállás / kidobós / nem megfelelő típusú,minőségi kondi,kerámia szűrő,IC pl.741,ezt úgy kihajítanám,hogy lába sem érné a nyákot.Sokkal jobb volna a hangoló fesz. előállításához a jó öreg 723,talán egy kis segédpanelre szerelve el is férne a dobozban.Szerintem az árnyékolás ebben az esetben szükségtelen és csak ,,kazánház" jellegű a doboz ( lásd hőfokfüggő alkatrészek ) és lássuk be,ezekből van benne bőven.Mint ígértem,körülnéztem a hasonló felépítésű tunerek palettáján és pl. az akkori Telefunken gépek egyikében sem voltak ezen áramkörök részei ,,ketrecbe" zárva.Igaz is,azokban LM 3089 E típusú IC profílozott.Kicsi a különbség a sima 3089-es és az E jelű között,de mégis más,ráadásul más a gyártó is.Talán még a nyák topológiája is lényeges,nem beszélve egy sunyi földhurokról.Összességében elmondható erről a felépítésről,hogy átgondolatlanul összelapátolt piacra dobott ,,sürgősségi készítmény".Időnként találkozhattunk ilyennel abban az időben.Egy kis történelmi példa az Orion nagy torony!Közeledett a tavaszi BNV / Budapesti Nemzetközi Vásár / és már nem volt annyi idő,hogy egy tisztességes ,, ruhába " öltöztessék az egységeket,furnér dobozokba építették be a cuccost,mert,hogy mindenféleképpen meg akartak jelenni vele a vásáron / null széria / És mire a boltokba került,csak nyomokban emlékeztetett a kiállítottra.De,minőség volt!Jutott eszembe,talán az Orion tunerében is 723-al állították elő a hangoló feszültséget!Vissza térve a mi kis jó tunerunkhoz,ha ilyen szellősen elfogadható a működése,próba az Aidában,és meglátjuk abban miképpen működik.Ha nem nyerő,folyt.köv.Most látom,hogy elhallgat!Azonnal,vagy később? A hozzászólás módosítva: Márc 2, 2014
Az antenna körnél minden rendben van? Lehet, hogy a forrasztgatások miatt leolvadt az átvezetőről at antennatekercs lába. Én is jártam már így
Szia Péter.Akár igazad is lehet,de a szóban forgó probléma megoldásához miért kell bolygatni a bemeneti részt!Ráadásul a nyákon is az ellenkező sarokban lehet a hiba forrása!De már a tuti sem bíztos.A Krisztián tudja csak,hogy merre mit mókolt,így csak feltételezni lehet az újabb hibát.Ezek elkerülése,csak nagyobb figyelemmel és követhető javítási metódussal érhető el.Kapkodásnak nincs helye,mivel ez újabb hibát /kat/ eredményez,illetve anyagi kiadást hoz magával.E jó szándéku kritika Scooby barátunknak szól,remélem elolvassa ezeket a sorokat!
Üdv.Sityu.
Szia!
A tunert már elég sokan megdemolálták az iskolában. Az antennatekercs lába rendben van. Nem azonnal hallgat el, hanem Kb. 1/4 óra után. Ha elkezdem fújkálni, akkor egy idő után vissza jön. Alig érzek benne 1-2 alkatrész ami ne melegedne. Mind a TDA1062 mind az UA3089. De még arra is felfigyeltem, hogy némelyik "bekasznizott" tekercs is. Pl: UL30, aminek "kasznija" (árnyékolása) alatt még ott van UD33 és UD40 is amik erősen hőmérsékletfüggők.
Üdv, mindenkinek!
Most regisztráltam a fórumra, szóval erősen zöldfülű vagyok köztetek . Van nekem is néhány ilyen csodám (2 Cleopatra, 2 Aida). Az elhangolódásos probléma jóformán mindet érinti, de eddig nem mertem belenyúlni (nem vagyok szakmabeli, csak hobbyszint). A fórumon olvasott hozzászólások alapján csak UP73, UP60 és a 10V-os zener 2x5.1V-osra cseréjével sikerült már 3 tunert stabilizálni. A "gyári" Cleóm AFC nélkül 3 órát szólt stabilan. Mondjuk a felső határt én 11.5V-ra húztam, mert itt a ClassFM 105.5-ön van, az így még szépen bejön. Bekeipeterhez lenne egy kérdésem: említetted (már, ha tegeződhetünk) a végfokmodulon a nyákvágást 1 helyen, de azt nem, hogy ezt hol kell elkövetni? Ezúton is köszönöm Nektek a sok hasznos tippet és tanácsot!
Nincs kizárva,hogy gerjed a modul!Az általad elmondottak alapján ennek okozója lehet a túlzott melegedés.Okozhatja ezt egyzárlatos vagy szakadt kondenzátor,a kerámia féleségek érzékenyek a forrasztásnál előforduló túlmelegítésre.Megváltozott munkapontú tranyó,zárlatos dióda stb.Segítene talán a hibakereső spray alkalmazása.Nem ártana egy behangolás sem,már csak kiváncsíságból sem.
Szia,üdv a fórumon.Szerencsés esetekben könnyen megoldható a hibák orvoslása,más esetekben,hát,hmmm kínlódás a ,,jutalom"
El tudom képzelni ezt a forgatókönyvet, mert a zajzárat bekapcsolva jól hallhatóan visít. Egyébként meg úgy hallgat el, mintha a hangerőpotit szépen lassan elkezdeném letekerni. Holnap szerintem ráveszem magamat és elkezdek mérni. Meg előveszek egy hajszárítót mint célszerszám mert a tuner szétszedve nem produkálja a hibát.
Szerk: Bár igazából nem tudom mit szórakozok vele még, alig van benne szinte félvezető, ráadásul filléres tételek, kicserélhetném az összeset nincs 200Ft... A hozzászólás módosítva: Márc 3, 2014
Jó a meglátásod!Az előző hsz-ből ki maradt a kérdés,a jellegzetes URH sustorgás hallható a zajzár kikapcsolásánál?
Kikapcsolt zajzár mellett az URH sustorgás hallható, amikor a tuner még működőképes. Mikor a rádió elhallgat, akkor viszont már semmi nem hallható, csak nagy hangerőre feltekerve az erősítőt, torzítva szól a zene. A térerőt ugyanúgy jelzi tovább, csak a sztereó vételt jelző LED alszik el.
A hozzászólás módosítva: Márc 4, 2014
Elkezdtem méregetni. Egy biztos: A hangoló feszültség pontosan 11V, és ez nem változik akkor sem, ha kijön rajta a hiba. Most lemértem minden lábat, hátha valahol különbözőt mérek akkor amikor működik és akkor amikor nem...
A LED világítás megszűnése visszavezethető a nem megfelelő nagyságú jelszint a dekóder felé,sőt ,talán még az is elképzelhető,hogy a dekóder beterheli a modult.lehetne ott is feszültségeket mérni,már csak kíváncsiságból is.Az könnyen ,,megközelíthető"
Az jó jel,ha a hangolófesz. stabil marad,ezután el lehet mozdulni az elnémulás irányába.További mérések,tranyók,diódák vagy az átkozott kerámia kondik irányában.A kerámia kondik vizsgálata esetenként egy megfelelő nagyítóval is kiszűrhető /hajszálrepedés / a kivezető lábaknál Így esetenként kiforrasztás nélkül is megállapítható a hiba.
A hozzászólás módosítva: Márc 4, 2014
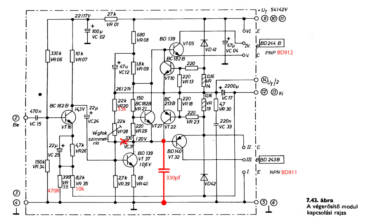
Itt vannak a kért rajzok. A 10k ellenállást alulról kell berakni, a vastag piros vonalnál el kell vágni a fóliát az ellenállás alatt. A kicsatoló kondit ki kell cserélni 63V-os típusra, a negatív lábának a bekötése kékkel jelölve, a cián vonal átkötést jelöl.
|
Bejelentkezés
Hirdetés |












