Fórum témák
» Több friss téma |
Hát igy nem lesz túl egyszerü a feladat. A piacon van egy sereg chip (LM1881 stb.) ami ezt neked simán megteszi. (A TVkben is ilyenek vannak).
Ha ezt nem akarod használni, akkor nem igen marad más hátra, mint stabilizálni a videojel DC szintjét. Ha szerencséd van akkor a videojelben van mérösor, amiben stabilan ott van a fehér szint, mert akkor ez a sor a szinkron jellel együtt 1 V-ot ad ki. Ezzel az informácioval (peak detektor) már elvileg automatikusan be tudod szintezni a videojelet, és ilyenkor a szinkronjelek a 0 - 0,3 V tartományban lesznek, azaz minden más tartalmat eldobhatsz (sima diodás DC - clamper GE diodával), és itt kezdhetsz neki a szinkron jelek számolgatásához (AVR). Tanulmányozz át a höskorból néhány TV (a csöves ill. az azt követö tranzisztoros korszakból) kapcsolását, ahol még diszkrét alkatrészekkel szenvedték ki a szinkronizálást. (kb. 60-as éve vége). Ha nem állandó a videojel szintje (ami sajnos elöfordul), akkor még nagyobb a kihivás, mert nem tudod pontosan beszintezni a bemenö jelet, igy az egyszerü clamper sem tud mit kezdeni a jellel (mit és hogyan vágjon). A WEB-en van néhány egyszerü megoldás (de ne várj csodákat a 2-3 alkatrészböl kialakitott cuccoktól).
Szia!
A fehér szint helyett a fekete szintet szokták kiszedni a szinkronjel kioltó válláról. Az mindig van a fehér helyett. Jobban jársz szerintem is egy párszáz forintos IC-vel mint küzdeni diszkrét alkatrészekkel. A szinkron generátor IC-k úgynevezett homokvár impulzusát szokták szintrögzítésre használni. Üdv: Gábor
Az igaz, hogy nem a fehér szin kell, az csak a leirásomban ahhoz kellett, hogy egy peak detektor be tudja állitani a videojel szintjét peak-to-peak 1 V-ra (AGC), mert csak akkor müködik a DC-clamping helyesen. A fehér nélkül semilyen áramkör nem tudja beállitani a helyes szintet, és akkor jön az ugra-bugra.
Olyan környezetben, ahol a videojelek szintje kezelt (studio, profibb berendezések stb.) ez nem okoz gondot, mert ott már gyárilag helyes a jel szintje, és ott biztosra mehetsz, ha 0,3 V-nál vágod a jelet, és ami megmarad az a szinkronjel. De ha ez a helyzet nem áll fenn (sajnos az utobbi idökben egyre másra fordul elö) - már volt a kezembem kütyü, ami 5 V-t adott ki videojelként - ott elég nagy bajok szoktak elöfordulni. A fekete szintet csak akkor tudod helyesen kiszedni, ha már be van állitva a videojel szintje 1 V-ra, mert akkor mondhatod, hogy a 0,3 V a fekete, és ami felette van az nem. A fekete vállat is csak akkor tudod referenciának venni, ha már sikerült szinkronizálnod (PLL vagy hasonlo szerkezetben). Persze vannak sokkal bonyolultabb áramkörök, amelyek a fekete vállat keresik, de ahhoz még inkább cél IC kell, mert sok mindent kell figyelembe venni. Természetesen, ha modod van a jeladoban beállitani egy fekete videojelet (semmi kép, csak szinkron), ezzel is beszintezheted a szinkron detektort, de ilyenre nem mindig van lehetöség. A kolléga ettöl még egy lépéssel hátrább van. De nyilvánvalo, hogy a cél IC a megoldás, mert abban ezek a viszonyok már elöre be vannak dolgozva. Utánna még mindig kell(-het) az AVR stb. ami a V meg a H szinkron jelet elválasztja.
Sziasztok! Nekem olyan gondom van, hogy van egy T-Home-os IPTV beltéri egység, amin csak SCART és komponens videójel kimenet van, viszont egy olyan TV-re kellett rákötni, amin ilyen bemenet nincsen. Megoldottam a dolgot úgy, hogy egy rossz videóból kiszedtem az UHF modulátort, az megkapja a kompozit videójelet, és az antennabemeneten keresztül megy a TV-be. Működik a dolog, viszont túl világos a kép, a fehér képrészek nagyon vakítanak, és az egész kép kivehetetlen ez miatt. Lehet valamit csinálni a kompozit videójellel, hogy ne legyen ez a probléma?
Szia!
Két dolgot tehetsz: vagy egy trimmerpotméterrel (100 ohm )leosztod a modullátorba bemenő videojelszintet vagy a modulátorban keresel egy szintbeállító potit, amivel belövöd a jó szintet. A hozzászólás módosítva: Dec 27, 2012
Szia!
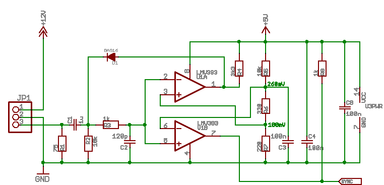
Van itt egy egyszeru kapcsolas, ami a videojel DC vandorlasat koveti az egyik komparatorral. Nagyjabol 100mV-ra teszi a jeleben elofordulo legalacsonyabb jelszintet, ami elvileg a szinkronjel alja kell legyen. Az igy helyreallitott DC szintu jelet komparalja 260mV-on, ami a jel szempontjabol 160mV. De egy LM1881 tenyleg egyszerubb. Udv, Andor
Köszönöm szépen a segítő hozzászólásokat. Ez egy videójelet (repülő kamerakép) feliratozó project (szakdolgozat), vagyis egyelőre elég lenne ha egy konkrét forrással működne. Ezzel talán egyszerűsödik valamennyit a dolog. A H és V szinkron szétválasztását és kezelését már megoldottam AVR-ben, működik is abban az esetben, ha sikerül detektálni a szinkron impulzusokat (a black level alatti jelátmenetekre kellene triggerelnem). A germánium diódát még nem próbáltam, ha nem jön be, akkor folytatom az itt felsorolt ötletekkel. Tervezési szempont, hogy lehetőleg ne használjak speciális cél IC-t, ezt első körben ezért vetettem el.
Sziasztok! Segítséget kérnék, hogy 800 sorfelbontású PAL/SECAM megfigyelő kamerát lehet-e
csatlakoztatni 720 soros felbontású DVR-re, amely szintén PAL/SECAM rendszerű, szintén ugyanolyan BNC csatlakozású? A 420 soros kamerával müködik, a nagyobb kamerafelbontás okoz-e problémát? Köszönettel:bárány!
Nem mert a két adatnak semmi köze egymáshoz. Ha PAL/SECAM van ráirva akkor semmi gond.
Köszönöm válaszod! PAL/SECAM mindkettő, a DVR ezt autómatikusan felismeri, a leírásában is ez áll.
Üdv: bárány!
Sziasztok.
Létezik valamilyen egyszerű kapcsolás amivel meg tudom oldani,hogy egy kompozit jelet (infra kamera) közvetlenül egy VGA bemenetű számítógép monitorra vigyek?
Szia!
Sajnos nincs egyszerű kapcsolás. Számítógépet szokás ilyen célra felhasználni.
Szia.Igen gondoltam,hogy valami nehezebb dolog lesz.Igazából hordózható készülékre szeretném készíteni és nem túl nagyra.Végül is a laptop az még belefér.Ahhoz akkor kellene venni valamilyen konvertert ami tudná fogadni a kompozit jelet ugye?
Ohhh....
ezer bocs meg egy anyamedve...Köszönöm szépen.
Sziasztok!
Kompozit videojellel meg lehet hajtani, valahogy régebbi VGA monitort 800x600 tudja 60Hz-en? Valami egyszerű konverter rajzot tudna valaki ajánlani esetleg? Az sem probléma, ha csak fekete-fehér képe lesz, de azért színes jobb lenne. A hozzászólás módosítva: Márc 21, 2014
Nem igen fog menni, mert a VGA monitorokban nincs semmi intelligencia azaz a kompozitjelet szét kellene választanod H és V jelekre valamint szinkront is meg kell csinálni ( a szinekröl nem is beszélve).
Szerintem olcsobb egy videomonitort szerezni.
Nekem egyenlőre megfelelne színek nélkül is.
Találtam egy rajzot ez vajon mi lehet?
Azt nem tudom, de azt sem, hogy mi az az MMBasic.
Ez is mintha forditva menne, vga-bol csinál kompozit jelet, neked meg nem ez kellene. Amugy ez a kapcsolás sem müködne. A hozzászólás módosítva: Márc 22, 2014
A monitornak van egy alapjárati szinkronja. Arra gondoltam, a kompozit jelet be lehetne adni sorszinkronnak és a vertikális meg maradna a monitor alap szinkronja.
Vagy a vertikális jelet esetleg le lehetne választani valahogy, diódával tranzisztorral vagy egyszerű digitális IC-vel? Az LM1881-al tudom, hogy szét lehet, de vannak ilyen "74xxx" digitális IC-im azokkal nem lehetne valamit kezdeni?
Sziasztok!
Egy olyan kérdésem lenne, hogy két kompozit jelet egymás mellé lehetne-e "másolni" és úgy tovább küldeni egy jelként? Létezik valami célhardver erre, vagy IC, ami ezt meg tudja oldani? Igazából autóba gondolkozom olyanon, hogy két kamerát megjeleníteni egyszerre egy kijelzőn egymás mellett, de nem találtam még rá használható megoldást...
Úgy hívják videó keverő. Nem lesz az autódban ilyen. A videó jelet nem lehet úgy keverni, mint a hangot.
Sziasztok
Mennyire bonyolult feladat egy egyszerű megfigyelő kamera kompozit jelére egy számláló adatait rátenni hogy az usb digitalizálás után a számítógépen felvett videón a kép valamelyik sarkában ez folyamatosan látható legyen. Tehát lenne egy eszköz (kerék) ami forog. Ez adna valamilyen impulzusokat, mondjuk fordulatonként 10 et. Ezekből az impulzusokból készülne a szám adat. "Reset" gomb nullázódik a számláló. Felvétel indul öt "0" a valamelyik sarokban a képen. Ha megindul a forgás akkor elindul a számláló és a számlált adatokkal együtt készül a felvétel. Köszi.
Megoldódott a kérdés, egyszerűbb mint gondoltam.
Ebay
Sziasztok!
Az lenne a kérdésem, megoldható lenne valahogy kompozit jelet átalakítani úgy hogy hdmi re kössem? C64-et szeretnék monitorra kötni, van is elég sok bemenetem, de sajna mind hdmi
A HDMI az egy digitális HD jel , a kompozit meg egy analog SD jel. Ehhez neked egy SD/HD konvertor kell, de nem hiszem, hogy megéri az egészet.
Itt van Egy A hozzászólás módosítva: Feb 26, 2018
Ennél jelentősen olcsóbb megoldás egy DVR beszerzése, ami hangot is tud. Pl. az Aliról egy találat. Ennek előnye, hogy rögtön rögzíteni is tudod, amit megjelenítesz
A baj az, hogy még a 100€s is vacak, duplázza a verzikális vonalakat, akkor milyen lehet ez?
Köszönöm a választ, azt hiszem kihagyom
Én videomagnó jelét kötöttem rá, és meglepően szép képe van. Az a 100€-ért árult izé lehet vacak, de ezt már láttam működni
|
Bejelentkezés
Hirdetés |





ezer bocs meg egy anyamedve...Köszönöm szépen.






