Fórum témák
» Több friss téma |
Fórum » Inverteres hegesztőtrafó
Paneltervek megvannak 2 változatban is! Az egyik a rajz szerinti a másik kombinálva van hagyományos segédtáppal, NE556-os hő védelem és lágy indítóval, 2db-os IGBT és 4db-os IGBT modullal. A panelek készen vannak! Viszont nincs trafóm meg IGBT-m.
Próbálni talán lehetne MOSfet -el is. Felteszem a panelterveket, legalább lesz aki átnézi nincs-e probléma velük!
Másik változat!
Megérzésem szerint működni fog de nem lesz az igazi, azért gondolkozom teljes hidas elrendezésben.
Tudnátok mutatni egy gyári CO legalább a vázlatát mutatni?
Persze hogy nem. A nagy áramhoz nagyobb kitöltés kell, a hármas trafó áttétellel ehhez jó nagy feszültség párosul, a Co-nak meg 30V körüli fesz kell. Ráadásul ilyenkor primer áram is lesz rendesen, kell az IGBT, meg a jó nagy automata (C16 elég kevés lesz).
Emlékeim szerint tettem már fel ilyen blokkvázlatot, de linkeket biztosan. Mindegyik híd volt, 6-os vagy 8-as áttételű trafóval.
Jellemző megoldás, -különösen az ESAB kisebb gépeinél- hogy a hálózati egyenirányítás vezérelt félhidas. Így az IGBT-kre jutó feszültség nem mindig 320V, hanem beállítható a hegesztéshez szükséges teljesítménynek megfelelően. Megpróbálom valahogy feldarabolni egy ESAB gép doksiját, és felteszem ide, ha sikerül a darabolás. Egybe nem megy fel, ugyanis nagyobb mint 2 MB.
És itt a 2. a kettőt össze kell illeszteni, mert szerintem másként nem lehet hibátlanul kicsomagolni.
Köszi, nagyon sokat lehet tanulni egy ilyen rajzból.
A lényeg hogy ez is egy 2T forward konverter, a PFC miatt a hálózati DC feszültség 400V, trafó áttétel 5,5:1. PFC -a funkcióján kívül- meg a félig vezérelt híd a generátorral táplált üzemre teszi alkalmassá a gépet.
Örülök,ha segíthettem. Bár a fájl nem tartalmaz alkatrészszintű doksit, sem alkatrész értékeket, az értő szemek számára sok információval szolgál. 220-250A-ig a forward a jellemző, illetve a régi Froniusnál az 500A-es gépek is ezzel a megoldással mentek, válogatott bipoláris félvezetőkkel. Nem használtak FET-et, IGBT akkor még talán nem is volt. A kapcsolási frekvencia 20kHz volt, a mai gépekhez mérve a trafó igen nagy méretű volt azokban a gépekben. Bár rengeteg IC-t tartalmaztak, szabályozástechnikailag nem voltak rosszabbak a mai modern mikrovezérlős gépeknél.
Drága elektrósok!
Elöszőr is mély tiszteletem a villamos szakembereknek, aztán... én a villamosságot csak hegeszteni használom mostmár (régen még építgettem áramköröket csak elterelt másfele a sors). Helyzet: Van egy nagy teljesítményű áramforrásom, amin potenciométerrel szabályozhatom a kimeneti feszt és van hozzá egy külön huzaltolóm amin szintén ugyanígy változtathatok előtolást. Kérdés: Megoldható az, hogy a 2 poti ellenállását egy harmadikkal változtatom (szinkronban), és a 2 meglévő potméter egymáshoz képest vett arányát is változtathatom? (szinergiaszerűség)
Egy átkapcsoló közbeiktatáséval megoldható de az eredmény nem biztos hogy az lesz, mint amit szeretnél. Egy gép szinergikus vezérlése nem csak abból áll,hogy a két potit egy tengelyre teszem, hanem a hegesztési paramétereket a felhasznált anyagok(gáz fajtája;huzal átmérője, anyaga;hegesztendő anyag fajtája stb...)sajátosságainak figyelembevételével választom ki. Ezt tudja a szinergikus vezérlés. Amit te szeretnél, azt a legegyszerűbben úgy oldják meg, hogy a tolásszabályzó motorra jutó feszültséget a főtrafóról veszik. Így ha növeled az ív feszültségét(ívteljesítményt) növekszik az előtolás sebessége is. Primitív megoldás, de használható.
De ez a téma inkább a Co hegesztős topikba való. A hozzászólás módosítva: Márc 25, 2014
Elkészült a Cseh teljes hidas hegesztőm. A próbák alapján nagyon meg vagyok vele elégedve. A teljesítmény trafó végül ferritgyűrű lett 63*38*25-ös méretű, 25/5 menettel. Az alábbi műszaki adatokat mértem:
Üresjárati feszültség: 75 V Műterhelésen (1,88 ohm): 46,92 V (ebben a helyzetben az áramszabályzó potméter még nem szabályzott) Műterhelésen (0,96 ohm): 42,57 V (ekkor a potméter minimum állásában 32 A áramot mértem) Hegesztési próbánál a minimum állásban, amikor a pálcát leragasztottam 65 A mutatott a mérő. Maximális állásnál 125 A-ig mutatott, de a 2-es lemez átlyukadt. Csak az alap MMA készüléket csináltam meg, de a kiegészítőkkel a MIG/MAG is mehetne (egyelőre nincs rá szükségem). Néhány kép:
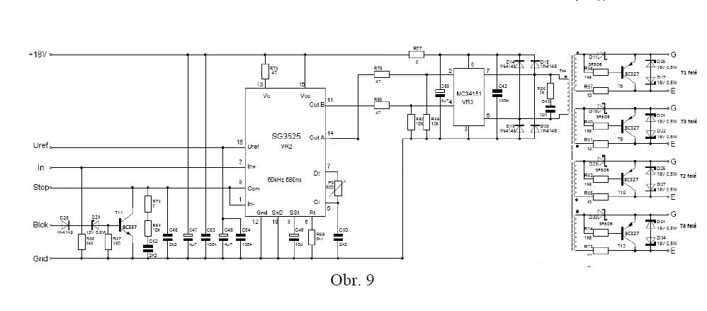
Ebben valamelyik SG a vezérlő? Azért arra kíváncsi lennék hogy 5-ös áttétellel hogyan lesz a 310-320V-ból 75V, és hogy miért lesz abból a terhelésen 47V, amikor (mint mondod) még nincs szabályozás, tehát a kitöltés ugyanakkora.
A vezérlés SG3525. Először a gyűrűn 6 menet volt, de akkor üresjáratban kb. 92 V mértem. Ezt sokallottam és 1 menetet letekertem róla, így lett 75 V az üresjárat. A hálózati feszültség 236 V.
A műterhelésem 2 KW-os fűtőtestek párhuzamosan kötve, közepén egy kapcsolóval amivel a 2 felet egyesítem, így jön ki az 1,88 ill. 0,96 ohm. Az első felét rákapcsolva leesett az üresjárat 75-ről kb. 47-re, a teljes terhelésnél meg 42,5-re. A vezérlés kapcsolása:
Az első terhelésnél kb. 24 A áram folyt, erre írtam, hogy a potmétert tekerésére nem változott az áram. A második esetben (0,96 ohm terhelés) a 44 A átfolyó áram a potméter minimum állásánál 32 A-re esett, itt már működött az áram szabályozás.
Az érdekes, hogy hegesztésnél leragasztva a pálcát 65 A-ra állt be a minimum állásnál. Nincs benne leragadás ellenes áramkör.
Gondolom valami multival méricskélsz. Vegyük azt, hogy a 236V hálózatból van 333V DC-d a pufferen. Ennyi már nincs a trafón mert az IGBT-ken is esik valamennyi, de számoljunk ezzel. A 333V osztva a 25/6-os áttétellel 80V lesz, sehogy sem lehet 92, a 25/5-össel pedig 333/5=66,6V. De ettől kevesebb az IGBT-k miatt, és ugye a kitöltés sincs 50-50% hanem kevesebb mert van holtidő is.
Ha ennyit kihajlik az áram (32A kontra 65A) az picivel több mint 100%, ami nem éppen egészséges. Ha nagyobb áramon is megmarad ez az arány akkor az azt jelenti, hogy a 120A-re állított poti esetében a leragadáskor (illetve ívfogáskor is) 240A körüli áram fog folyni. Ezért kell árammódú vezérlőt használni (UC, UCC) mert az erre való, és nem SG-t, 494-et meg hasonlókat. Az UCC-s vezérlés árama zárlatban nálam kb. 20-25%-ot hajlik ki teljesen feltekert poti esetén is.
Méréseim szerint,egyen áramot is mérő lakatfogóm szerint,még annyit sem hajlik a te hegesztődnél.Szóval,jó az UC.
Madand51-nek a mérése,érdekes.Szerintem a multija nem azt méri amit kellene.Tekerje vissza azt az egy menetet,máris másképp néz ki a kihajlás.Ja az áramot mivel méred?Az sem mindegy.
A feszültségmérést Metex M4650CR multiméterrel, az árammérést AC/DC Current Clamp Adapter (200/400 A méréshatárú 1mV/A kimenetű) CA-501 lakatfogóval mértem.
Most csináltam gyorsan új méréseket. A multival párhuzamosan tettem egy 20 mA-es alapműszert előtét ellenállással (100 V méréshatárra állítva be). A digit műszer teljesen ugyanazt mérte, mint a mechanikus. Az üresjárati fesz a bekapcsolás és a relé meghúzása után kb. 75 V-ról indul és szép lassan kúszik felfele, elérte a 85 V-ot is. Amikor az első terhelés fokozatot rákapcsoltam 46 V feszültség mellett 25,2 - 27 A értéket mutatott. A második fokozat rákapcsolása után 42 V és 46,3 A érték, ha a potit minimumra csavartam, akkor 34 A és 31 V-ot mértem. A ferrit gyűrűről nem sokat tudok, Ebay-ről lett rendelve, Egyszínű sötétzöld, a leírásában annyi volt, hogy hegesztőhöz használható. Az AL értéke mérés szerint 12900, valószínűséggel 3E25 anyag (de ez csak tipp).
A trafó meghajtása okozhatja-e ezt a helyzetet?
Rajz:
Nincs azzal a feszültséggel semmi baj. Ha a szekunder oldal is az eredeti rajz szerint készült, akkor a kimenettel párhuzamos 1µF-os kondi képes 75-80V-ra feltöltődni. Ha a kimenetet terheled pl. egy 230V 100W-os izzóval, akkor a feszültség kevesebb lesz, pontosabban a trafó áttételének megfelelő. Tegnap tettem fel a CaddyMig szervizdoksiját, ha azt átlapozod, találsz benne egy egyszerű kapcsolást, amit az inverteres hegesztők üresjárási feszültség mérésére szabványosítottak. Azért gondolom hogy szabványosították, mert a Fronius doksiban is ugyanez a kapcsolás van az üresjárási feszültség mérésére.
Köszönöm a választ. A felrakott kapcsolás valósult meg. Többször átnéztem az Általad felrakott Caddy doksit (mondjuk angolból a tudásom a 0-hoz közelít), de nem találtam meg az üresjárási mérést. Mindenesetre holnap megnézem az izzós megoldást.
Sziasztok.
Sikerült a tápot elindítanom és a többi probléma is elhárult. A problémákat 2db Zener-dióda okozta, amelyek az áramkörben működés közben a névleges fesz kb. felénél már kinyitottak, de onnan kivéve, egyenáram + multiméterrel mérve a névleges fesznél nyitottak ki. (8V2-es 3,2V-nál, 15V-s 6V-nál a 30-40kHz-es körökben) Érdekes...
A kimenet rajzát azt nem tetted fel, de ha ott valóban van kondi akkor érthető a dolog, mert az a csúcsfeszültségre töltődik fel üresjáratban, ami a négyszög+a rajta lévő tüske összege.
Az áram ilyen mértékű kihajlása azért van, mert az SG nem árammódú vezérlő, tehát nem tudja a fűrésszerű áramjel a perióduson belül lekapcsolni a pwm komparátort. Ha teszel egy áramváltót a primer körbe egy szkóppal és nem csak a szekunder áramát nézed egy lakatfogóval, akkor látni fogod hogy miről beszélek, és elfelejted az SG-t meg a 494-et ilyen alkalmazásban.
A PC táp átalakítós topikba tettem fel régebben mérést egy csomó szkópfotóval, keress rá. Azokon szépen látszik hogy mit csinál a 494 ilyen esetben. Van ugyan áramszabályozás, tehát az áram átlagértékét adott tartományban tudja tartani (bár ott is nagyon durva áramkihajlás van), viszont ehhez nagyon nagy áramcsúcsok társulnak, van olyan eset ahol a névleges (beállított) áram negyvenszerese folyik csúcsban! Az SG-vel is hasonló a helyzet. Egy 40-50A-es IGBT elvisel egy egy alkalommal 200A-es áramcsúcsot is, de ha az rendszeresen előfordul akkor nem sokáig fogja tolerálni.
A lakatfogó egy ilyen mérésre nem igazán jó, lassú a mintavétel és a megjelenítés is. Mire a digit kijelző kiír egy értéket, az már rég nem annyi.
Nekem van egy 0,01 ohmos ellenállásom amit bekötöttem a körbe, erre tettem egy analóg műszert és azt néztem hegedülés közben, illetve összevetettem az áramváltón látottakkal. Az analóg műszeren még az is szépen látszik hogy milyen sebességgel tolod a pálcát (vagyis hogy változik ennek hatására az átfolyó áram), a lakatfogóval ez esélytelen.
Valaki tud inverteres hegesztőt csinálni és mennyiért egy alap gép kellene ami 2.5 pálcát vinné.
|
Bejelentkezés
Hirdetés |



















