Fórum témák
» Több friss téma |
Elvégeztem néhány újabb összehasonlító frekvenciamérés tesztet.
A vas változatlan, viszont párhuzamosan kötöttem a "Hutale" féle frekimérőt is a teszterrel. A kvarcokra írt értékeket nem írom, sok esetben fel sincs tüntetve a kavicson. Teszter:3580.129 kHz - LCFESR:3.579 MHz Teszter: 3200.702 kHz - LCFESR:32.000 MHz Teszter: 32.768 kHz - LCFESR:32.765 kHz Szertintem meggyőző, de a fentebb említett bemeneti illesztő nagyon hiányzik, túlzottan jelszintfüggő a mérés eredménye. Nekiállok összerakni egyet, majd szólok ha sikerült javulást elérni ezen a téren.
Nos itt lesz a magyarázat , és a másik pdf pedig meg a nyák elkészítéséhez , ha meg szeretnéd csinálni.
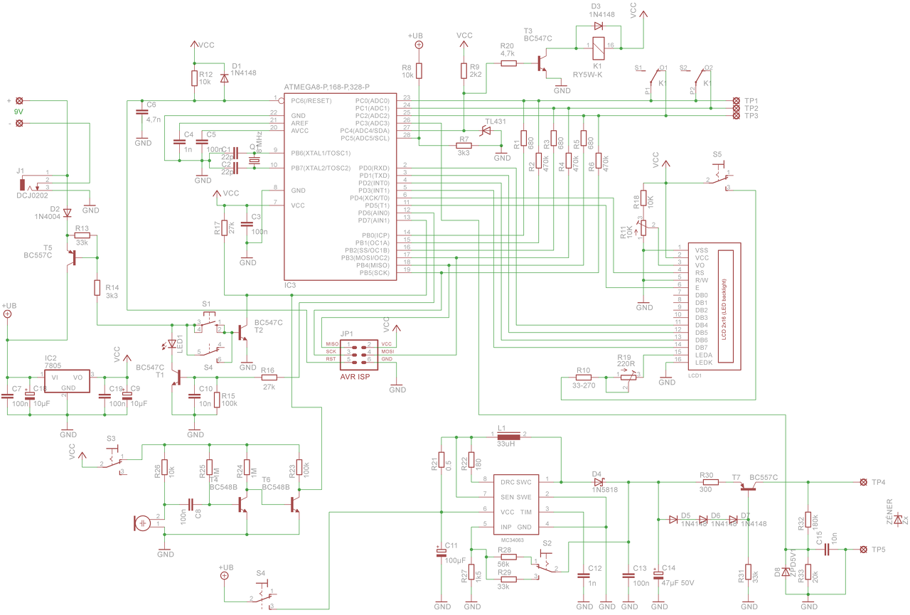
az 1k ohm os ellenállás az kell a stabilizátorok elé , mert a 40 - 50 volt bemenő nehogy tönkre tegye .Ugyan én kipróbáltam anélkül is , de csak szigorúan a step up konvertert követő tranzisztoros fokozat kimenetére kötve.De ha az 1k ohm os ellenállás bent van , akkor a step up konverter utáni 1n5819 után kell kötni. Aztán van 2 db 0 ohm ellenállás , vagyis átkötés, hogy ne keljen kétoldalas nyák . Az Lm317 nek van egy 10k ohm , és egy 1.2 k ohm os ellenállás .Ezek azért kellenek , mert az LM317 egy feszültség szabályzó , ami tág határok közt használható .Ezzel a két ellenállással +12 volt lesz a kimenetén , tehát egy ilyet vizsgálva a műszer hellyel közzel +12 voltot fog mutatni.Ezzel tudható , hogy jó.A többi stabilizátor nak nem kell értelem szerűen amilyen vizsgálva van , azt az értéket kell , hogy mutassa a műszer.A fenti rész pedig az alap alkatrész vizsgáló smd alkatrészekhez .
Köszönöm. Így tökéletes. (Kicsit utánagondolva az 1k kivételével kikövetkeztethető lett volna)
A hozzászólás módosítva: Márc 20, 2014
Sziasztok!Hát én is megépitettem az "uj" tesztert és megvagyok vele elégedve,mármint egész pontos ahoz képest hogy elég univerzális...Be is dobozoltam igaz kicsit "kókány" munka,mármint a doboz oldala meg hátlapja,mivel az elölap köré épitettem az oldalt meg a hátlapot és nemigazán sikerült pontos méretre késziteni az elemeket,de azért szerintem ez sem rossz pláne hogy ez a legelsö saját készitésü dobozom...SMD mérésre eyess forumtárs adapterét épitettem meg,valamint helyet kapott a teszteren egy opto teszter is két leddel.Hangkapcsolo is van benne valamit az mc34063-l felépitett konverter is zener vizsgálatra.Hát ez ilyen lett,végül is nem a kinézet a lényeg hanem hogy használhato legyen a készülék...Probálgattam pár software-t és egy kivételével a mikro jelet egyik sem tudta rendesn kiirni.Az a baj hogy nem jegyeztem meg melyik verzio volt az.Esetleg valaki tud nekem segiteni?Atmega 328 9voltos telep automata kikapcsolás(ez van a bodozban)erre kellene software.Köszönöm annak a pár forumozonak akik segitettek,nagyon hálás vagyok!
A hozzászólás módosítva: Márc 25, 2014
Kapcs. rajzot honnan szedted? Esetleg felraknád? Leginkább a bal oldali panel érdekelne. Mit csinál rajta a két LED és a nyomógomb?
Nem tudom, hogy van-e értelme ennyire megbonyolítani a háttérvilágítást? Nekem a kék-fehér kijelző előtt 1k-s ellenállás van, ami azt jelenti hogy 1,4mA árammal megfelelő a fényerő.
A veszteség így (5V-3,6V)*0,0014A=0,00196W, azaz kb. 2 mW. Ez is csak a működés ideje alatt, hiszen az automata kikapcsoló ezt is kikapcsolja.
Kapcs rajz nincs mivel semmi extra nincs a panelon...Opto ledjével sorbakötve piros led,opto tranzisztorával sorbakötve zöld led...nyomogomb megnyomása után opto ledje kap egy tápot és ha átengedi akkor világit a piros,az opto tranzisztorára megy egy plusz és ha a led ég belül akkor vezet a tranyo és ég a zöld led kivül ennyi.A többi meg mérövezeték kivezetés.
Szia!
Szerintem sincs értelme, én sem építettem bele ezt az lehetőséget. Ha nagyon spórolni akarok az energiával, akkor egy sima kapcsoló is megfelel a háttérvilágítás ki-bekapcsolásához. Nekem még ez sincs. Meg automata kikapcsolás sem. Ahogy írtad, minimális a fogysztasása, az aku meg bírja. Maximum havonta egyszer kell rádugni az USB-re, vagy bármilyen kb. 5V-os tápra.
Én is valahogy így gondoltam, de gondoltam megkérdezem. Egyébként tetszik a megoldásod.
Szia!
A step-up utáni alkatrészeknek mi a szerepük? (bejelöltem pirossal) Csak, hogy értsem ![]() Üdv
Szia!
Úgy hívják azt a részt, hogy áramgenerátor.
Tyű! Komám! Ez nagyszerű! Ha nem írsz róla cikket.....
Sziasztok!
Összeollóztam a számomra hasznos kapcsolásokat a teszterhez, és egybe gyúrtam őket. Mellékelek két változatot. Mindkettő 9V-os elemhez készült. Tartalmaz egy hang kapcsolót, egy stepup konvertert zéner méréshez. Annyi a különbség a kettő között, hogy a stepup előtt van + 2 kondi és egy tekercs (ha jól emlékszem erdgarb nyáktervén láttam ezeket). Nem tudom, hogy ezek kellenek-e. Ennyire (még) nem értek az elmélethez. A kérdésem, hogy szükség van-e ezekre vagy elhagyhatók?
Szia.
Bocs a késői észrevételért , de nem mindig jelez nekem valahogy a téma , hogy hozzászólás érkezett. Természetesen úgy van ahogy Kadarist leírta . Az egy áramgenerátor a legoptimálisabb zéner teszteléshez. Az elektrolit kondenzátor maradhat a step up konverter bemenőjén az induktivitás nem szükséges.Illetve , ha benne hagyod , akkor némiképp változni fog a step up konverter kimeneti értéke , de ha kiszámolod a tekercs utáni feszültséghez képest a step up konverterhez tartozó alkatrészeket , akkor bizonyára megkapod a jó kimeneti feszültség értéket. PJG: Biztos jó lenne egy cikk , de annyi verzió van már ebből , hogy szerintem nem lenne értelme .Minden egyedi megoldású , vagy kialakítású ilyen mérő alkalmatosság után cikket írni felesleges.De mint minden kérdésre , vagy problémára a választ , vagy én , vagy valaki más biztos meg fogja adni , hogy más is, ha szeretné megépíthesse ezt a tesztert.És a másik meg az , hogy folyamatosan fejlesztés alatt van , tehát mindig vannak új dolgok hozzá. Jelenleg kvarc kristály tesztelésre is alkalmas lesz , csak mostanság nem sok időm van vele foglalkozni. A hozzászólás módosítva: Ápr 1, 2014
Szia!
Kvarc tesztelése már most is lehetséges, az újabb szoftverek tudnak frekvenciát mérni. Viszont nagy hiányosságuk, hogy csak 4MHz közelében van a felső mérési határ. Ezért kipróbáltam 16 MHz-es kaviccsal, (makefile módosítással) így 8MHz-et közelíti a maximális mérési frekvencia. Ez már jobb egy kicsit. Persze jó lenne akkor már egy oszcillátor is bele, a kvarc berezgetéséhez. Csak még nem sikerült összehozni olyat, ami stabilan megy órakvarctól 8 megáig. Ha tudsz valami egyszerű, kis helyigényű ilyen szélessávú oszcillátort lehetőleg TTL szintű kimenettel, kérlek ne titkold.
Szia!
Csak annyit szeretnék hozzáfűzni - ez nem csak Téged, hanem a többieket is érinti adott esetben - hogy a fejlesztő esetleges jövőbeni változtatásokra tett utalást, amit talán érdemes lenne megvárni. Feltéve, ha nem azonnal akarjuk a már meglévő rendszerünk határait a végsőkig kifeszíteni. Úgy tűnik, hogy a fejlesztés elérte azt a pontot, ahol a lefele kompatibilitás már inkább hátrány mint előny. Ezért nagy valószínűség szerint az 1.10k software verzió lesz az utolsó, ami még támogatja az Atmega8-t. Arról már nem is beszélek, hogy az Atmega168 sem képes az összes funkciót támogatni. Így az elképzelések szerint a soron következő tervezetben már az ATmega324/644/1284 család lesz felhasználva, kibővített funkcionalitással, viszont már egy megváltoztatott lábkiosztással. Hogy mindez mikor? Na ez az, amiről senkinek fogalma sincs!
Szia!
Van némi igazságod, viszont ha mindig az újabb verzióra várunk, ezért halogatva az építést, akkor soha nem készülne el semmi.
Nincs titok , amint lesz időm vele többet foglalkozni , akkor beszámolok az eredményről is.
Egyenlőre áll a dolog még idő hiány miatt.
Szia!
Ebben maximálisan igazad van. Csak azért említettem, hogy mindenki legyen tisztában azzal, hogy ez a fejlesztői-ág eddig tartott. Nem kötelező mindig a legújabb. Nálam a mai napig az 1.07k verzió van fent, mivel azt tudja ami nekem kell. Mondjuk a zener-mérést be fogom tenni. Mégpedig a lehető legegyszerűbben. Hever a fiókban egy Step-Up converter, amit a nagy magyar online piactéren vettem valamikor talán 600 forintért. Ennél egyszerűbben nem lehet.
Szerintem fejleszteni mindig jó . És nem árt ha többet tud egy dolog.
És valóban én is úgy voltam vele régebben , hogy minek ez , hisz egy multiméterrel is sok mindent ki lehet mérni. De amikor egy alkatrészről kissé hiányzott a felirat , vagy egy zéner diódáról lekoptak a felíratok , akkor bizony nagy segítség volt.
Szia!
Az oszcillátort azért említettem, mert jó lenne elhelyezni a főpanelen azt is. Ezért kéne valami egyszerű, kis méretű cucc. Nekem nagy segítséget jelent bontott smd alkatrészk azonosításában is, főleg amikor ugyanazzal a marking kóddal több típust is találok. Na meg ha nem szükséges túl precíz mérés, nem kell körbepakolni magam 3-4 műszerrel, bőven elég ez is.
És még nem is szóltunk az induktivitások azonosításáról főleg smd kivitelben, és még lehetne sorolni.
És hát szerintem mindenki úgy lesz ezzel a teszterrel . hogy hiába esetleg már megcsinálták mondjuk a mega8 as nagyon régi verzióst , de bizony valószínű sok mindenki ráfog kényszerülni arra , hogy még is a legtöbbet tudó , és a legjobb tesztert megépítse.Csak néhány érv. Ellenállás mérés Kondenzátor mérés + esr + feszültség veszteségi jellemző % ban Induktivitás mérés Zéner dióda mérés + stabilizátorok mérése Aktív alkatrészek /Tranzisztor , Triak , Tirisztor, Fet , stb/ Feszültség mérés 50v ig , de osztóval bővíthető Amper mérés /Fejlesztés alatt/ Frekvencia mérés /Fejlesztés alatt/ Frekvencia generátor kimenet /Fejlesztés alatt/ Kvarc kristályok rezonátorok mérése / Fejlesztés alatt/ És ezt mind automata méréshatárban. További tervekben szerepelhet még fény mérés , páratartalom , hőmérséklet mérés , és még lehetne sorolni. Szóval a maga nemében ennyi tudással felruházott műszert/tesztert nem igen lehetne előállítani ilyen kevés költség mellet , és ugye ami a leglényegesebb egyben van minden. Idézet: „Frekvencia mérés /Fejlesztés alatt/ Frekvencia generátor kimenet /Fejlesztés alatt/” Ezek még fejlesztés alatt vannak?! Azt hittem, hogy ezek már készen vannak az új verzióban. Vagy csak én értettem félre valamit.
Nálam még fejlesztés alatt . Mostanság nem sok időm van rá.
Az egyik haverom egy külföldi oldalon rendelt egy ilyen alkatrésztesztert. Meg is jött két napja. Tegnap beüzemeltünk, jól is működik mindent megmért eddig amit próbáltunk vele. Viszont van vele egy olyan gond, hogy a mérési eredményt csak kettő másodpercig hagyja a kijelzőn és máris továbblép, vagy valamilyen időtúllépés szerű dolgot ír ki, de ezt sem tudom elolvasni mert nagyon rövid ideig hagyja ott csak a kijelzőn. Van erre valamilyen megoldás, hogy tovább ottmaradjon az érték a kijelzőn?
Van megoldás rá .Meg kell változtatni a szoftverben ezt az időt ami a mért érték kijelzéséért felelős.Bár nem írtad melyik verziójú tesztert vettétek meg , de a menet ez , csak nem mindegy a a processzor típusa stb stb stb.
Ebben az alkatrész teszterben ATMEGA 168-as van. Egyebet egyenlőre nem sikerült megtudnom róla.
Helló,
a helyszínen letölteni firmware, dokumentáció és egyéb info AVR teszter, most dolgozik a magyar verzió a szoftver, akkor próbálja ki valamikor, és tudd, ha nem gond? Hála az info Milhaus Itt vannak a linkek site project: Link- firmware: Link Dobrý den, na svých stránkách mám ke stažení firmware, dokumentace a další info k AVR testeru, teď se pracuje na maďarské verzi software, mohli byste to někdo vyzkoušet a dát vědět jestli je to v pořádku? Díky z info Milhaus tady jsou odkazy site project: Link - firmware: Link A hozzászólás módosítva: Ápr 6, 2014
Szia!
Előrébb olvastam,hogy a teszter frekvenciamérőjét hangkártyáról illetve TTL kimenetű generátorról hajtottad meg,azt is írod,hogy erősen feszültség függő a mérés,ha jól értem.Kérdezném,hogy ez mit takar pontosan?A teszter előtétjén 2,4V kell beállítani,ez ok,a fentiek azt jelentik,hogy a mérendő bemenő jel nagyságának (amplitudó) nagyobbnak kell lennie 2,4V-nál,esetleg el kell érnie a TTL szintet?Sajnos nem beszélem egyik nyelvet sem,melyeken a dokumentumok megjelentek és nem igazán tudtam a fordítóval kihámozni,megérteni a leírtakat.Minden okítást Tisztelettel megköszönnék!
A AVR tester site: Link részben az új vizsgálati firmware verzió 1.10 firmware Karl-Heinz Kübbelera (EN, DE, CZ, RU, UK, HU, SK, SL, PL, NL, BR, LT) Ezúttal felülvizsgálat 267, még egy új firmware verziót 1.11 és 1.12 Markus Reschkea, valamint az új kézikönyvek angol, német és RU
Na AVR tester site: Link v sekci firmware nová zkušební verze firmware 1.10 od Karl-Heinz Kübbelera (EN, DE, CZ, RU, UK, HU, SK, SL, PL, NL, BR, LT), tentokrát revize 267, také nové verze firmware 1.11 a 1.12 od Markus Reschkea, také nové manuály v EN, DE a RU |
Bejelentkezés
Hirdetés |


















