Fórum témák
» Több friss téma |
Nekem még a 8ohm on is ha határon hajtom hangsúlyozom passzív hűtéssel to3 szigetelőlappal van elválasztva a bordától,és ez egy alukonzollal amit gyártottam hozzá van felfogatva a bordára.Ajánlom is ezt a fajta szigetelőt mert hamar átadja a hőt,így nem lép be a hővédelem igaz ekkor azért melegszik a bordám de nem súlyosan, és ahogy írtad falbontó teljesítménye van.Még érdekességképpen leírnám hogy a tda7294 híd verzió és a szimpla verziónál is így érzékeltem hogy 8ohm és 16 ohm terhelésnél sem változik a kivezérelhetőség legalábbis fülre ugyanazt a teljesítményt nyújtotta.180 watt simán kijön a hídból fülre,és ráadásul nem mondanám hogy a legjobb legérzékenyebb hangszóróim vannak.
Hangszórók ezek a típusok vannak beépítve egy egy reflexcsöves mélyládába tetején Ilyen dómsugárzók vannak leválasztva 2200 mikrós remix kondikkal,gyanítom ha a mélyközepeket kicserélném mondjuk egy nevesebb márkára,még ennyire sem kellene kitekernem a hangerőt ahhoz hogy falat bontsak vele ![]() A hozzászólás módosítva: Ápr 14, 2014
Nekem ennél jóval rosszab van,mégis az utca végén is halják.
Köszi!
Akkor a 2X24V trafó lesz beépítve. Nem vagyok teljesítmény mániás, és nem diszkózni akarok vele. A hűtés egy igen fontos szempont. Köszi a válaszokat mindenkinek.
Sziasztok! Szia Reloop! Érdeklődni szeretnék, hogy mi a helyzet az egyszerü tda7294 hiddal. Láttam régebben tettél fel tervet, de csak kép formátumban. Most szeretnék két darab hidat elkészíteni, de kézzel rajzolnám a panelt. A te egyszerü paneledet megtudnám rajzolni. Te elkészítetted mar valaha? Ha van .lay formatumod légyszives mellékeld, esetleg küld privátban.(ha publikus) Mivel kézzel rajzolnám, azzal is megelégednék, hogy pdfben elküldöd a tükrözött nyákot, vagy ha nem sért a dolog, akkor leszedem a képet es megrajzolom sprintben.
Szia! A dolgok állását itt olvashatod. Illene a véglegesnek tekinthető tervből egy panelt készítenem, akkor osztanám meg nyugodt szívvel.
Amit linkeltél meg is találtam miután írtam. Az írottak alapján működik a dolog.(Tudom ott még alakítgatások voltak stb, de működött.) Te milyen híd panelt ajánlanál akkor ehelyett? Olvastam az előző hozzászólásokban, hogy a pedro félét jobb félretenni. Mellékelek egy másik hidat, amit ugyancsak te terveztél meg, szerinted ez megállja a helyet Pa használatban?
Ezen a terven Bassmester keze nyomát vélem felfedezni, a tápszűrő kondik nyomvonala itt már hibátlan.
Meglátom hogy lesz időm, de elkészítem kb. Mennyi idő múlva lesz kész az egyszerű híd? Annyira most nekem sem sürgős a dolog és tudok várni. Mondtad a leírásban hogy 150w, ez egyszerüsége miatt van a kis romlás vagy maga a táp miatt volt ez?
Egy darab TDA7294 ennyit tud a híd pedig a dupláját.
Várható elkészítési időt sajnos nem tudok ígérni, de igyekezni fogok, privátban is sokan írnak, hogy tegnap is késő lett volna. Hiába lassú munkához idő kell A hozzászólás módosítva: Ápr 14, 2014
Csak amiatt kérdeztem meg ezt a teljesítményt, mert ha jól emlékszem Bassmester (nem vagyok benne biztos) youtubra tett fel egy mérést a hídról ahol kijött neki 200W rms, visszaesett tápja +/-36V. Türelmesen várni fogom az egyszerű hidat, mert az egyszerü simából is már 4 darabot készítettem, mindegyik pöccre indult. Jó munkát!
Túl lehet lépni az adatlapon közölt értékeket, lentebb találsz is rá példákat, de nem vagyok híve.
Érdekes, hogy a végfok tranzisztorokat mindenki vastagon túlméretezi, erről a szerencsétlen TDA-ról pedig az utolsó utáni bőrt is le akarja nyúzni - sosem fogom megérteni.
Gondolom egyszerüsége miatt építik és ha már megvan akkor tudjon is sokat. Én saját hibával megjártam az st151 el. 1pár végtranyóval meghajtottam, ahogy nem kellet volna, begerjedt és világitás. Pedig a nyugalmi áram minden be volt állítva. Még magam se tudom hogy akarom megoldani 4 topnak a meghajtását úgy hogy kielégítő legyen. Köszönöm a felvilágosítást, a projekt állását pedig majd követni fogom. Szép napot!
Én is maximalista vagyok ha a teljesítményről van szó,és ki is húzom belőle az utolsó mv ot is
Elégedett vagyok egyébként a teljesítményével bőven túlszárnyalja az általam elvártakat.Vagyis amire számítottam.
Sziasztok. Régi Technika 2.1-es hangszórómat szeretném felújítani/feltuningolni. Van benne egy 9V 1,2A es transzformátor és egy 6W-os erősítő meg talán hangváltó.Ezt szeretném lecserélni egy 4 ohm-os erősítőre ami 40 W os- és szeretnék bele egy led-es kivezérlésjelzőt(10 leddel).Illetve még egy olyat hogy külön tudjam vezérelni a jobb, ball illetve a mélynyomó erősségét
Szia! Ennek nem sok értelme van.
A régi alkatrészek töredékét tudnád ebből felhasználni, és nagyobb teljesítményű hangszórókhoz valószínű, hogy más doboz is kéne. Azt még csak-csak meg lehet oldani, hogy minden hangszóró hangerejét külön szabályozhasd, de nagyobb erősítőt ezzel a pici trafóval semmiképp. Kivezérlésjelzőt itt találsz, ez az egyetlen a felsorolásodból, amit még meg lehet építeni ehhez a kis hangfalszetthez.
Én most a tápot csinálnám a sztereó hidamhoz. Az volna a kérdésem hogy szükséges e külön külön tápot csinálni a két oldalnak , vagy pedig 1db gratz és 10000mikrós kondik elegendő e a táp ellátásnak a két oldal számára. A gratz hidat 10amper terhelhetőségűre terveztem . Mivel kétszer 33volttal szeretném használni a kondik feszültség tűrése 35volt. Tehát oldalanként a tápban így majd nem a határon van 33volton a 35voltos kondi. Tartós megoldás lesz így ?
Szia! Az egyenirányítót kár kicentizni, egy erősebb sem drágább általában. A kondenzátor tudjon az üzemi feszültség felett még vagy 20%-ot, tehát 40V-os ajánlott.
Elnézésed csak én nem vagyok teljesen tisztában ezekkel . Tehát a gratz híd az 10amperes , ennek a végfoknak az áramfelvétele +-33volton nem lehet 4ampernél több tehát a 10amperes dióda híd az még is ki van centizve valamiért ? És még az volna a kérdésem hogy sztereó híd estén csináljak e a két oldalnak külön egyen irányítást kondikkal vagy pedig mehet egy tápról a jobb és bal oldal .
Ja persze igen ! A két oldal 8ampert vesz így fel 1dióda hídról . De ha a táp külön volna oldalanként ? Persze akkor amit vettem puffer kondikat nem jók így 35voltosan erre a feszültség szintre
A hozzászólás módosítva: Ápr 19, 2014
Aha, bevásárlás után vagy. Az oldalanként külön egyenirányítás akkor lenne igazán hasznos, ha külön szekunder tekercs-párral is rendelkeznél. Így esetleg kényszermegoldásként megoszthatod a Graetz-ek terhelését.
Gondolhattam volna rá mert már jó pár írásban olvastam a kondik túl méretezését a feszültség tűrés szempontjából. Így van most 8db 35v/ 4700mikrós kondim , mert hogy ezt akartam volna párhuzamosítani , Ebből lett volna így 2db párhuzamosan 9400mikrófarad az egyik tápban meg a másikban. Majd most már szerzek hozzá kisebb feszültségű trafót
Sziasztok!
Megépíttettem a stereo TDA7294-et hídkapcsolásban. Elsőnek a gyári kapcsolási rajzzal próbálkoztam, mégpedig úgy, hogy direkt kihagytam belőle a Mute/St-By funkciót (mivel nekem erre nincs szükségem). Igen ám , csak hogy így nem szólt. Mivel én úgy értelmeztem, hogy ezek a funkciók csak akkor aktívak ha tápfeszen vannak, ergo, ha nincs tápfeszen akkor nem aktívak, tehát szól az erősítő. Viszont ez pont fordítva van ugye. Ez után utómunkával légkötésben megoldottam a dolgot, viszont egy olyan probléma lépett fel, hogy búgott (szólni szólt, csak volt neki egy alap búgása, hozzáteszem elég hangosan). Gondoltam, biztos a légkötés miatt szedi össze a zavart. Majd megterveztem újból, akkor már minden az eredeti terv szerint (megjegyzem, hogy nem átterveztem, hanem teljesen nulláról csináltam egy új tervet, nehogy hibás legyen az előző és a miatt csinálja), viszont még mindig búgott. Ezt követően megnéztem labortápról (hátha a puffer kevés (bár az nem okoz ekkora búgást)), de arról is csinálta. Közben mértem áramot is és 3,5 ampert vett fel üres járásban, ami nem épp ideális ugyebár... Következő nekirugaszkodásnak már másik kapcsolással próbálkoztam (ami a mellékletben van). Ez szintén megterveztem és a következőt produkálta: hangszórók rákapcsolva (8 ohm), tápfesz +/- 33V ---> tökéletes indulás, 350 mA-es nyugalmi és szinte semmi zaj. Majd ez után jött az érdekes dolog: Ahogy rákötöttem egy jelkábelt (3,5 jack, árnyékolt vezetékkel) elkezdett búgni, de úgy, hogy a jack még be se volt dugva (több vezetékkel is próbáltam). Ez után rákötöttem a jelet és továbbra is búgott, ugyanakkor szólt is. Nagy hangerőn nem lehet hallani a búgást, mert elnyomja a zene, viszont kis hangerőn meg nagyon zavaró. Amire odafigyeltem/Amivel próbálkoztam: ic-k bordától elszigetelve, minden alkatrész egyenként kimérve, a tervet és a forrasztást többször is átnéztem (bár ettől függetlenül simán lehet ez a baj, azért is tettem fel, hátha valaki észrevesz valamit), labortápról is próbáltam (bár 25600µF puffernek elég kéne lennie), több jelkábellel különböző helyiségekben (hátha valami ottani zavar szól bele), a jelkábelre tettem szűrést (GND-Jobb / GND-Bal közé egy-egy 100k-s ellen állást és egy-egy 100n-os kondit párhuzamosan), az ic-ket egyenként is kipróbáltam (úgy, hogy az inverz rész bemenetét lekötöttem a földpontról és fázishelyesre adtam e jelet, majd annak a kimenetét a földhöz képest kötöttem a hangszóróra, de így is búgott, mind a négynél). Még próbálkoztam egy két dologgal, de nagyjából ennyi. Valami ötlet!? Nem tudom, hogy ki olvassa egyáltalán végig ( ), de előre is köszönöm a válaszokat!
Mindjárt átnézem alaposabban, de ez a Nortyx rajz több mint katasztrofális
A hozzászólás módosítva: Ápr 20, 2014
Rendben, köszönöm. Én is elég furcsának találtam, de elég jól leírta, hogy mit miért hogy, ezért reménykedtem benne, hogy jó is. (Ezt a fórumtémát meg még csak most találtam meg.)
Láttam a regisztrációdat, gondoltam erről fúj a szél
![]() Mélyülj el a téma tanulmányozásában, sokat fog segíteni. A nyomtatott áramkör a kapcsolás elvi hibáján kívül a csillagpontos test kialakítás teljes mellőzésétől búg. A feszültségkétszerezős tápkialakítást a trafó adata kényszer szülte? Nem az igazi. Ha van némi jártasságod ezen a képen áttekintheted hol tartok a tervezésben. Persze van számtalan más bevált terv is a fájlmellékletekben. A gondosan elkészített paneledtől félek ismét meg kell válnod. Egy kisebb összefoglaló. A hozzászólás módosítva: Ápr 20, 2014
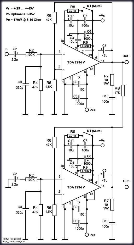
A rajzot kijavítottam. A hidat így kell kialakítani! Az R2 két nagyságrenddel hibádzik
A kérdőjeles R2-t egyszerűen át kéne kötni, mert nincs jelentősége, a kérdőjeles C3 egyáltalán nem kell bele.Az R7 C10 Boucherot cella használatát sem indokolja gyakorlati tapasztalat, az adatlap is csak feltételesen említi ±25V alatti táplálás és szokatlan terhelő impedancia esetén. A hozzászólás módosítva: Ápr 20, 2014
Igen, rögtön ez volt ez első ötletem, miután beüzemeltem. Erősítőket még nem nagyon csináltam, aztán ki is ment a fejemből (eddig mindig csak elméletben került elő a dolog). Ezért megcsináltam légkötésben a csillagpontot (ezt el is felejtettem leírni), illetve a jelföldet 10 Ohmos ellenállással kötöttem a földre, de ez sem hozta a kívánt eredményt (viszont amit még a kapcsoláson elöltél azt nem kötöttem úgy be). De akkor megtervezem a Te kapcsolási rajzod alapján (más tervét sosem használom).
Igen, a feszültségkétszerezőt a miatt csináltam, mert van itthon egy 500W-os, 28V-os toroid aztán nem sok kedvem volt áttekerni (főként a súlya miatt ), bár lehet hogy az lesz.Majd valószínű jelentkezni fogok még, hogy hogy is áll a projekt! ![]() Köszi!
A hídkapcsolás nem igényel teljesítményföldet, hiszen a hangszóró nem kapcsolódik közvetlenül a táphoz, ezért ismerkedj meg ezzel a változattal is!
A kimeneti DC védelmet el ne spórold! Az ára jelentéktelen a rábízott 200W-os hangszóróéhoz képest.
Rendben, még egyszer köszönöm. A napokban ahogy lesz időm ráfekszek a dologra és megtervezem.
Idézet: „...más tervét sosem használom...” Ezt javasolom átgondolni (ritka beképzelt megjegyzés!). Egyáltalán nem biztos, hogy képes vagy bárkitől jobb paneltervet készíteni. Csak akkor van értelme új tervet készíteni, ha a már meglévő nem jó. Pl. a Relop egy-tápos híd-kapcsolásához készült paneltervem, sokszorosan kipróbált, jól sikerült változat - itt láthatod. A hozzászólás módosítva: Ápr 20, 2014
|
Bejelentkezés
Hirdetés |










A kérdőjeles R2-t egyszerűen át kéne kötni, mert nincs jelentősége, a kérdőjeles C3 egyáltalán nem kell bele.





