Fórum témák

» Több friss téma
Fórum » Fordulatszámmérő
 
Témaindító: source2, idő: Júl 7, 2005
Témakörök:
Lapozás: OK   30 / 39
(#) zolika60 válasza triplaxmen hozzászólására (») Szept 12, 2013 /
 
Szerintem a gyújtótrafóra.
(#) triplaxmen hozzászólása Szept 12, 2013 /
 
Azt is kiprobáltuk de semmi kiugrot 3 4 ezerig aztán viszaeset 0 ra
(#) triplaxmen hozzászólása Szept 13, 2013 /
 
Sziasztok lene egy olyan kerdésem hogy a kocsiba beraktuk a fordulatszámmerős órát de nem mutat semmit a traforol vitük kábelt mert a ecunál nincs meg a kábele csak nagyobb gázon indul el a mutató mit lehet ilyenkor tenni?
(#) tib12 hozzászólása Dec 2, 2013 /
 
Halihó mindenki. Fordulatszámmérőt szeretnék építeni motorra, de nem a sima Ledeset hanem mutatósat. Ledes már van, de nem tetszik annyira. Eddig magamban tervezgettem utána eszembe jutott, hogy többen vagyunk és valaki csak tud segíteni. Első tervem az volt hogy mutatós analóg műszert szétszedek, átdobozolom és a Ledes mérő paneljét használnám vezérlésnek megfelelő illesztéssel. De ezzel az a gond hogy csak kb 120 fokban képes fordulni a mutató, ami egy ilyen órán nem néz ki túl jól, illetve a sok faragás miatt nem is lenne mind egyforma. Ezt az ötletet elvetettem. Következő az RC modellekben lévő servo-motor. Vezérlését nem ismerem, de nem hiszem hogy túl nehéz lenne összehozni, viszont ez drága és nem is a legkisebb. Utolsó ötletem amiböl van is itthon, kicsi, és még pontos is az a floppy-meghajtókban lévő léptetőmotor. Ez a tökéletes számomra. Vezérléshez szeretnék segítséget kérni. Kb.: 5-10Hz-től(300-600rpm) kell 150Hz-ig(9000rpm) kell jelet feldolgozni és kijelezni a léptetőmotor segítségével egy mutatóval. Egy kapcsolást vagy tippeket, ötleteket szeretnék, miként lehetne ezzel a kis motorral 2°/Hz-et kijelezni. Lehetőleg folyamatos kijelzés kéne. Ha valaki ír programot PIC-re az is jöhet, nem rettenek el előle. Válaszokat meg mindent előre is köszönök. Fontos lenne minden segítség. További szép estét.
(#) dB_Thunder válasza tib12 hozzászólására (») Jan 19, 2014 /
 
Léptetőmoci: kicsit érdekes, mi van akkor ha hirtelen leveszed a gyújtást... ottmarad a mutató.
Tehát nem elég simán a meghajtás, valahonnét tudnia kell hol áll a mutató...
Mikroszervó: pár mikroszekundumos impulzussal lehet megadni a helyzetét, minél hosszabb annál jobban elfordul. Van hozzá már AVR-be és PIC-be mintaprogram amit csak kicsit kellene csiszolni.. Ja és jó pénzért nagyon kicsi is kapható belőle.
Hagyományos mutatós kereszttekercses 270 fokot forduló: erről van tapasztalatom 1es diesel puntó fordulatszámmérőjét piszkáltam. A tekercseket 90 fokban eltolt szinusz feszültséggel küldték, ehhez volt egy spec ic ami az impulzusokat fogadott és hajtotta a tekercseket. 200 pár Herz volt a végkitérés. Bontóban biztos találsz...
(#) pjg válasza dB_Thunder hozzászólására (») Jan 19, 2014 /
 
Idézet:
„mi van akkor ha hirtelen leveszed a gyújtást... ottmarad a mutató.”

Azért az nem mindennap fordul elő, hogy 70-es tempónál leveszem a gyújtás és leszállok kereket pumpálni. Max, ha takarok egyet. Akkor meg mindegy mit mutat a km óra.
A hozzászólás módosítva: Jan 19, 2014
(#) tib12 válasza dB_Thunder hozzászólására (») Jan 19, 2014 /
 
Az igaz hogy jó lenne ha tudná hogy épp mit mutat. De nem nagy feladat: optokapu, a golyós egerek alapján. ehhez már csak PIC és program kell. Ha hirtelen leveszem a gyújtást késleltetéssel akkurol még kaphat tápot. De ha ez nem lenne mindig az alapjárat fordulatán állna meg a mutató, szóval mindenképp kellene bele.
Mennyi lehet egy ilyen fordulatszámmérő bontóban? Nem hangzik rosszul.
(#) dB_Thunder válasza tib12 hozzászólására (») Jan 20, 2014 /
 
Úgy ahogy mondod, legjobb esetben is az alapjárati fordulatnál állna meg a mutató!
Hogy mennyibe kerül arról fogalmam sincs mert bontó meg típusfüggő.El kell menni egy általános bontóba és kérdezni, mi van mennyiért, a lényeg hogy ne bowdenes legyen!

A másik lehetőség DC moci pl cd romból bontva, spirál rugós visszatérítés mint a normál műszerekben. Ehhez lehet hogy mikrokontroller sem kell...
(#) tib12 válasza dB_Thunder hozzászólására (») Jan 23, 2014 /
 
Dc mocis megoldást hogy gondoltad? Ez lehet érdekes lenne.
(#) joci0320 hozzászólása Feb 7, 2014 /
 
Sziasztok fórumozók!
A kérdésem a következő: egy elektromos robogót szeretnék összerakni, szereztem hozzá egy 12 voltos villanymotort, ami régen egy VW Transporter T2-es hűtőventilátor motorja. Ennek a motornak kellene megtudnom a terhelésmentes fordulatszámát. Minden ötletet meghallgatok.
(#) fongab válasza joci0320 hozzászólására (») Feb 7, 2014 /
 
Szia
Felteszel, egy fényvisszaverő matricát, a tengelyre, majd meszámolod hogy 1perc alatt mennyi, inpulzus van. Esetleg, optókapuval könnyeb.
Azt is nézd meg, hogy ha fenn van a ventilátorlapát, akkor mekkora áramot fogyaszt. Szerintem 10A környékén, ha annyit, akkor 14Vx10A =140W ( a14V az a járó motornál az akumulátor feszültség ) azzal sok minden lehet készíteni, de robogót inkább ne.
Nem hiába készitik a bicigliket 36V esetleg 48V os motorral. A 24V os az inkább roller. Mert 12V on, nagyon sok amper kell.
üdv.
A hozzászólás módosítva: Feb 7, 2014
(#) gerenk válasza joci0320 hozzászólására (») Feb 7, 2014 /
 
Szia !
Mint írták felejtős a hagyományos szénkefés elektromotor a szükséges teljesítményhez nagy fogyasztása és nagy mérete miatt.
Az hogy megjelentek és elterjedtek az elektromos hajtású kétkerekűek a szuper erős mágnes
alkalmazásának eredménye. Ezekkel készül a brushless /kefe nélküli/ hajtómotor forgórésze.
Az állórész 3 fázisú tekercselését elektronikus vezérlés látja el árammal. A spórolás az energiával az erős állandó mágnestér révén valósul meg.
A hozzászólás módosítva: Feb 7, 2014
(#) joci0320 válasza fongab hozzászólására (») Feb 7, 2014 /
 
28 ampert vesz fel ventilátorral.
(#) enree hozzászólása Feb 10, 2014 /
 
Sziasztok!
Végigbogarásztam a topikot, van jó sok leírás, de nem tudom, melyiket válasszam.
Simsonra kellene egy ismerősömnek fordulatszámmérő. Sima hétszegmenses ledes kijelzővel.
Tudtok valami olyan kapcsolást, ami jól működik?
Köszi.
E.
(#) Sly hozzászólása Ápr 3, 2014 /
 
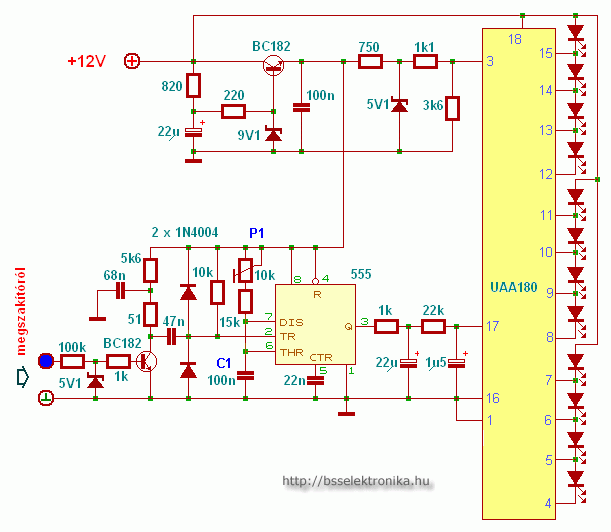
Üdv mindenkinek!Nekem is szükségem lenne egy fordulatszámméröre,mégpedig egy tengely fordulatát kellene kijelezni....A kijelzést uaa180-as ic-vel oldanám meg,viszont a jeladoval gondban vagyok...Semmiképp sem akarok optos megoldást,mert a müszer elég poros helyen üzemelne..Kiprobáltam az 555-ös ic-vel felépitett kapcsolást és müködik is szépen egy reed relét kapcsolgat egy mágnes ami a tengelyen van...Ami a nagyobb gond az hogy sehogy sem sikerül rendesen bekalibrálni az áramkört..A tengely forgása 450-1100 RPM lenne.Az uaa ic-t ugy állitottam be hogy 0.5volt az also határa és 1.3volt a felsö,viszont ha rákötöm az 555-ös kapcsolást akkor vagy a max fordulatnál mér pontosan,vagy a min. fordulatnál...Ugyanis az 555kimenetén 450rpm-nél 0.5 volt van,max fordulatnál meg 1.3...Hogyan lehetne az áramkör határait lejjebb hozni hogy ne 5-6 ezer rpm legyen a max amit kijelez és ne 1-2ezer a minimum?
(#) reloop válasza Sly hozzászólására (») Ápr 3, 2014 /
 
Szia! A 3-as és a 16-os lábat tedd egy-egy 4k7 trimmer csúszkájára, melyek az 5,1V-ot osztják le. A két szélső értéket így kedvedre kalibrálhatod. Ha az adatlapra pillantasz rájössz mi fog ilyenkor történni. Ha nem teljesen világos, akkor bővebb magyarázattal is szolgálhatok.
(#) proli007 válasza Sly hozzászólására (») Ápr 4, 2014 /
 
Hello! Kissé összekuszáltad a kérdéseket. Nem igazán tudom, mire keresel választ, mire nem.
- Az áramkörben az 555 egy frekvencia-feszültség átalakítót alkot. Az 555 egy állandó impulzus szélességű monostabil multi, mely kimeneti impulzusainak sűrűsége változik a frekvencia (fordulat) függvényébe.
- A monostabil időzítésének ideje akkor megfelelő, ha maximális fordulaton a jel kitöltése neméri el a 100%-ot. A maximális freki=maxfordulat/60 adja. Így f=1100/60=18,33Hz. Ennek periódus ideje t=1/f=1/18,33=54,5ms. Vagy is a monostabil időzítésének célszerű 40..50ms körül lenni. Jelenleg a poti középállása mellet ((P1/2)+15k=20k) a C1-el kb. 2ms az idő. Elvileg a 20..25-szörösére kellene emelni a monostabil időállandóját. Vagy is a C1 kondi értékét. De ez nem célszerű, mert nagy kapacitásértékre jön ki. Elkót meg időzítésnél nem jó alkalmazni. így a kondi és az ellenállás-poti kombót célszerű változtatni. Pld. 51k és 50k valamint 470nF értékre. Így a monostabil ideje kb. 25..52ms között állítható be.
- A monostabil PWM kimenti jelét, az 555-öt követő integrátor (1k-22µF-22k-1,5uF) átlagolja, vagy is egyenfeszültséggé alakítja. Mivel az alacsony frekvencia miatt a jel szűretlen (hullámos) lesz, az integrátor időállandóit is emelni kell. Az 1kohm-ot 10k-ra, az 1,5µF-ot 4,7µF-ra célszerű cserélni. Ekkor a jel hullámossága már nem fogja a kijelzést jelentősen mozgatni. De azt tudni kell, hogy az időállandó növelése a kijelzés késési idejét kb. 1sec időre növeli meg. Vagy is kb. 1sec késéssel fog a fordulatszám megjelenni.
- Mivel az integrátor a jel területét átlagolja, nem csak a négyszögjel kitöltése, hanem a négyszögjel csúcsfeszültsége is számít. A kb. 8,5V tápfeszültség mellett, az 555 kimenti feszültsége kb. 7V értékű. Ha a maximális fordulat periódusideje 54,5ms, és a monostabil 40ms-ra van beállítva, a jel átlagértéke ekkor kb. Umax=7V*(40ms/54,5ms)=5,1V értékű lesz.
Ugyan ez, minimális fordulat esetén, az 450-es fordulat frekvenciája f=450/60=7,5Hz. Melynek periódusideje t=1/7,5Hz=133ms. Így az átlagérték ekkor Umin=7V*(40ms/133ms)=2,1V értékű lesz.
Vagy is ha a fordulatot 450..1100 n/min tartományban szertnénk megjeleníteni, akkor a referencia feszültségnek 2,1V és 5,1V értékűnek kell lenni.
üdv!
(#) sita hozzászólása Ápr 15, 2014 /
 
Sziasztok!
Megépítettem az alábbi fordulatszámmérőt:
http://www.tacho.atw.hu/
Segítségeteket kérném:
1.Ha Pc ventillátort kötök a készülékre, nem(vagy 5-10sec múlva indul el a progi) ,de ha az ujammal közelítek PIC lábaihoz-v. hozzáérek, akkor általában elindul a progi és számol, de rövid időn belül mintha lefagyna mert az utolsó értéket (pl.2864) mutataja. Ha PWM-el változtatom a venti fordulatszámát akkor lassan követi a megváltozott fordulatot, és ugyan úgy lefagy. Az utolsó értéket mutatja folyamatosan, nem reagál a további változtatásokra.
2.Ha rés-Optóval, jeladóval mérem egy másik motor fordulatszámát (valójában igy szeretném használni) akkor csak zéró értéket jelez ki ( nem számlál), a 0 szám pulzálóan jelenik meg.
Várom segítségeteket.
(#) proli007 válasza sita hozzászólására (») Ápr 15, 2014 /
 
Hello!
- A program elindulás, nem függ a bementi jeltől. (Ha csak Vicc nem csinált viccet a programban.)
- Tegyél az IC 4-es lába és a táp közé, egy 10kohm-os ellenállást. Mert lehet a Reset láb felhúzásának hiánya viccel meg.
- Hogy a résoptóval mit tesz, azt csak akkor tudod meg, ha szkóppal megnézed hogy annak jele el jut-e PIC bemenetére. A Jumper-nek is bent kell lenni, ha azt a panelt választottad.
(#) sita válasza proli007 hozzászólására (») Ápr 15, 2014 /
 
Szia!
Köszi a gyors választ!
Igen a jumpere-s változatot építettem meg.
A 10K ellenellás megtette a dolgát. pikk-pakk indul és dolgozik.
Viszont:
1./ 5.6V a szabályozhatóság alsó határa, és akkor 845-1100 fordulat között ugrál, azaz változik
2./ 11.54V a felső határ és akkor a kijező 3060-3100 között ugrál.
3./ 10.65V-nál a kijelző 7700-at mutat egy pillanatra, majd folyamatosan 0-át mutat.
4./ 5.6-11.54V között a kijelzö 3000-3100 közötti értékeket mutat.
Ez viszont nem nem normális. 1100-3000 között nincs köztes értékkijelzés,pedig a feszültségváltozást fokozatosan növeltem.
(#) Tomi111 válasza sita hozzászólására (») Ápr 16, 2014 /
 
Üdv!
Nem a PWM jel zavarja a ventilátoron keresztül? Próbáld ki egy sima áteresztős tranzisztoros szabályzóval a PC ventit szabályozni, úgy mit mutat.
(#) proli007 válasza sita hozzászólására (») Ápr 16, 2014 /
 
Ez csak azt mutatja, hogy a venti és a PIC közötti jelszint illesztés nincs rendben. A PIC bementén stabil szép négyszögjelre lenne szükség. De mivel nekem még nem volt "háromlábú" venti a kezemben, nem tudom milyen jelet ad, így nem is tudom megmondani mit kellene változtatni. Viszont ezt a gondot, szkóp nélkül megoldani nehézkes. Tehát minimum egy szkóp ábra kellene a jelről. De Tominak igaza lehet,ha PWM-ről hajtod, az zavarhatja a mérést, mert interferálhat a PWM freki a fordulattal. Ha DC-ről megy, akkor viszont az előző a gond.
(#) sita válasza proli007 hozzászólására (») Ápr 16, 2014 /
 
Sziasztok!
Minden a legnagyobb rendben működik!
A reszet felhúzását azért észre kellet volna vennem! Köszi proli.
"VICC" viccét díjazom (az olyan "MekkElekek" mint én is rendre megeszik anélkűl hogy végiggondolnák a lehetséges hiba okát). A vicc lehet hogy nem volt "Vicc"részéről tudatos, de akkor is jót kacarásztam rajta, a bosszúságom ellenére. Igen időnként erre is szükség van!,csak jó időben ezt tudatni kell úgy ahogy Te tetted.

"tomi111"-nek: PWM nem kavart be!, de köszi a figyelmeztetést!

Kontakt hiba volt a résoptónál ! Murphy és én, mi ketten voltunk ludasak a fals értékek , illetve az érthetetlen működés kialakulásának.
Mindkettőtöknek köszönöm a gyors válaszokat.
(#) vicsys válasza sita hozzászólására (») Ápr 16, 2014 /
 
Nem vicc csak Vic és nem viccnek szántam. Véletlenül lemaradt kapcsrajzról, de így jár az aki áttervezi a panelt. (Persze lehet, de érdemes megnézni azt is, nem véletlen kínlódtam vele)
(#) sita válasza vicsys hozzászólására (») Ápr 16, 2014 /
 
Szia
Az "atw"-s rajz alapján valóban saját nyákkal építettem a fordulatszámmérőt, mert nehezen boldogulok a miniatűrizált méretekkel. (A Te nyákodon valóban rajta van a reset fölhúzó-ellenállás. Ez a figyelmemet elkerülte.)
Sajnos ez az én gondom.
Elnézést kérek mindazoktól akiknek ezzel (nem szándékosan) kellemetlenséget, fölösleges munkát okoztam. A jótanácsokat, segítőkészséget mégegyszer köszönöm.
Üdv.
sita
(#) vicsys válasza sita hozzászólására (») Ápr 16, 2014 /
 
Én köszi, a normális hozzáállást!
(#) hepi02 hozzászólása Ápr 24, 2014 /
 
Sziasztok,


Sajnos az autóm vezérlőegységéből nem jön ki semmilyen jel, amivel megtudnám hajtani a fordulatszámmérőmet. Mit ajánlanátok, honnan vegyem a jelet?

- Főtengely jeladó
- Trafó 15-ös lába

Egy megfelelő kapcsolást is tudnátok mellé küldeni? Kuglizom már egy ideje, de eddig sikertelenül.

Köszönöm szépen.
Ádám.
(#) d3lete hozzászólása Máj 6, 2014 /
 
Sziasztok!

Nagy bajban vagyok nem találtam sehol erről szóló topikot. Hogyan tudnám a TDC jelet átalakítani Fordulatszám jelé?

Íme a szkóp ábra
(#) Johnny0004 hozzászólása Máj 6, 2014 /
 
Üdv! Érdeklődnék a vicsys-féle fordulatszámmérőről nincs valakinek képe, vagy videója? Számokat ír ki, vagy vonalak, vagy kiskutya?
A hozzászólás módosítva: Máj 6, 2014
(#) d3lete válasza d3lete hozzászólására (») Máj 6, 2014 /
 
A szenzor a lendkerékről veszi a jelet. Minden teljes fordulatnál dob egy jelet.
LM2917 ic átalakítaná nekem?
Következő: »»   30 / 39
Bejelentkezés

Belépés

Hirdetés
XDT.hu
Az oldalon sütiket használunk a helyes működéshez. Bővebb információt az adatvédelmi szabályzatban olvashatsz. Megértettem