Fórum témák

» Több friss téma
Fórum » Elektronikában kezdők kérdései
- Ez a felület kizárólag, az elektronikában kezdők kérdéseinek van fenntartva és nem elfelejtve, hogy hobbielektronika a fórumunk!
- Ami tehát azt jelenti, hogy a nagymama bevásárlását nem itt beszéljük meg, ill. ez nem üzenőfal!
- Kerülendő az olyan kérdés, amit egy másik meglévő (több mint 17000 van), témában kellene kitárgyalni!
- És végül büntetés terhe mellett kerülendő az MSN és egyéb szleng, a magyar helyesírás mellőzése, beleértve a mondateleji nagybetűket is!
Lapozás: OK   2286 / 4061
(#) Droot válasza kadarist hozzászólására (») Ápr 16, 2014 /
 
Én is erre tippeltem, de aztért meg akartam tudni a tutit.
(#) zalan888 hozzászólása Ápr 16, 2014 /
 
Sziasztok.

Azt szeretném megtudni, hogy ledeknél az előtét számításánál, ha sorba kötök 3db ledet akkor itt az oldalon szereplő kalkulátorba a leden átfolyó áram az egyre vonatkozik vagy összesen a 3db ledre?
(#) qvasz2 válasza zalan888 hozzászólására (») Ápr 16, 2014 / 1
 
Soros kapcsolásnál mindenkin ugyan az az áram folyik
(#) zalan888 válasza qvasz2 hozzászólására (») Ápr 16, 2014 /
 
Tehát ha egy tranyónak mondjuk 100mA a terhelhetősége akkor 3db sorba kapcsolt led nem 3x20mA vesz fel hanem csak 20mA? Ha viszont még egy 3db-os sorbakapcsolt ledfüzért kapcsolok rá párhuzamosan akkor már 2x20mA?
(#) kadarist válasza zalan888 hozzászólására (») Ápr 16, 2014 /
 
Szia!
Igen, jól gondolod!
(#) vladcepes hozzászólása Ápr 16, 2014 /
 
Sziasztok!
A kérdésem a következő lenne:
Adott a kapcsolás. A 68µF kondi helyett használhatok 100µF-t? (csak ilyet tudtak adni smd-be)
A 47uH nak olyasmit kaptam mint egy ellenállás én pedig ilyesmire számítottam. Bővebben: Link Egy és ugyan az? csak más a tokozása?
Válaszokat köszönöm!

kép.JPG
    
(#) eSDi válasza vladcepes hozzászólására (») Ápr 16, 2014 /
 
Üdv!

A kondi természetesen jó lesz, de a tekercs, ha olyan kicsi, akkor elképzelhető, hogy melegedni fog. Nem tudom, hogy mekkora áramok fognak ott folyni ezért érdemes olyat beszerezni, mint ami a képen van, mert azok nagyobb áramra vannak méretezve és kisebb a belső ellenállásuk.
(#) Viktor0109 hozzászólása Ápr 16, 2014 /
 
Sziasztok!
Mi lehet az erősítőmnek a baja akkor ha bedugom a 220-ba akkor csak búgó hangot ad a hangszóró de ha be/gyors ki húzom akkor szol pár másodpercig?
(#) Viktor0109 válasza Viktor0109 hozzászólására (») Ápr 16, 2014 /
 
Valaki találkozott már ilyennel?
Talán a tápnál lehet a hiba? Lehet hogy egy hibás pufferelko az jelenség okozója?
A hozzászólás módosítva: Ápr 16, 2014
(#) zolika60 válasza Viktor0109 hozzászólására (») Ápr 16, 2014 /
 
Szerintem az a hiba, amire gyanakszol.
(#) Atesz857 hozzászólása Ápr 16, 2014 /
 
Sziasztok a 9962gh milyen tipusu fet?
(#) kadarist válasza Atesz857 hozzászólására (») Ápr 16, 2014 /
 
Szia!
Ilyen.
(#) Atesz857 hozzászólása Ápr 16, 2014 /
 
Köszi a választ!
(#) Atesz857 hozzászólása Ápr 16, 2014 /
 
Szisa,még egy olyan kérdésem lenne hogy ha a multimétert 2000k ra állitom és a G-s ill G-d közt értéket mérek akkor a fet kuka?
(#) szikorapéter hozzászólása Ápr 16, 2014 /
 
Helló. Az lenne a kérdésem hogy miben külömbözik egy Tesla tekercs,és egy sima nagyfeszültségű transzformátor? A válaszokat köszönöm előreis.
(#) kadarist válasza szikorapéter hozzászólására (») Ápr 17, 2014 /
 
Szia!
Alapvetően abban, hogy a Tesla-tekercs légmagos, a trafó meg vasmagos. Ráadásul a Tesla-tekercs (trafó) mindkét tekercse rezonanciában van az üzemi frekvenciával: Bővebb leírás.
A hozzászólás módosítva: Ápr 17, 2014
(#) kadarist válasza Atesz857 hozzászólására (») Ápr 17, 2014 /
 
Igen, a gate és a többi kivezetés között szakadást kell mérni, de persze ez csak kiforrasztott állapotban érvényes.
A hozzászólás módosítva: Ápr 17, 2014
(#) Csupasz hozzászólása Ápr 17, 2014 /
 
Sziasztok!
Van egy kb.50VA-es hyperszil trafóm, amely 28V-ot ad le terheletlenül. 24V-os forrasztóállomáshoz szeretném használni. Terhelve esik annyit a feszültség, hogy jó lehet, vagy tekerjek le belőle?
Köszönöm a segítséget
(#) qvasz2 válasza Csupasz hozzászólására (») Ápr 17, 2014 /
 
Mi lenne, ha leterhelnéd 2A-el, és megmérnéd?!
Amúgy, ha nem marad 28V (leesik 1-2V-ot), akkor jó lesz az . . .
A hozzászólás módosítva: Ápr 17, 2014
(#) Baxi válasza Csupasz hozzászólására (») Ápr 17, 2014 /
 
Hi

Szerintem a páka fűtőbetétté kibírja azt a feszt, ha nem esne a szekunder oldaladon terhelve a feszültséged.
Hamarabb felfűt
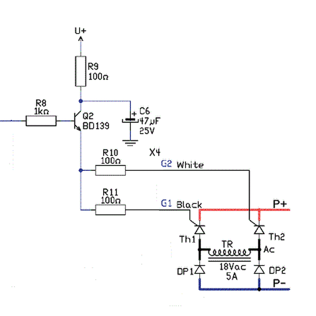
(#) Baxi hozzászólása Ápr 17, 2014 /
 
Olyan kérdésem lenne hogy thyristors helyettesíthetek é triac-al?
Akksi töltőt akarok barkácsolni s nincs itthon a thyristom, de triac-om van
Segítséget előre is köszönöm.
(#) Csupasz válasza qvasz2 hozzászólására (») Ápr 17, 2014 /
 
.....nagy hirtelen nem tudom mivel leterhelni.
(#) zolika60 válasza Csupasz hozzászólására (») Ápr 17, 2014 /
 
Ott a páka?
(#) Gafly válasza Baxi hozzászólására (») Ápr 17, 2014 /
 
Igen. Kapcsolást azért visszarajzolnám és elemezném előtte...
(#) Baxi válasza Gafly hozzászólására (») Ápr 17, 2014 /
 
Ez lenne az
(#) Csupasz válasza zolika60 hozzászólására (») Ápr 17, 2014 /
 
Még nincs, mert most rendeltem.....
(#) lukacsp válasza Csupasz hozzászólására (») Ápr 17, 2014 /
 
2 db. 12V / 21W autó izzó esetleg van? Az is jó lenne a célra.
(#) Szojka hozzászólása Ápr 17, 2014 /
 
Sziasztok!

Egy betört képernyős tabletből szeretnék készíteni egy kis klienst, ami a tv-re van kötve, az akkut kiforrasztottam, illetve a kijelző is lejött, a többinek pedig készítettem egy kis házat. A lapka elindul, a kép is megjelenik a tv-n, de miután betölt a tablet elveszti a jelet a tv. Próbáltam másik töltővel, vagy laptopról megadni neki a futáshoz az áramot, de hasonló volt, vagy kikapcsolt vagy kikapcsolt és újraindult. A kérdésem az lenne, hogy az akku hiánya okozhatja-e a jelenséget és hogy az akkut pótolhatnám-e kondenzátorral? Gondolom itt a pillanatnyi feszültség esés/változás a hiba forrása, amit eddig az akku tartott, hátha kondenzátorral is tartható lenne. Gyorsan körülnéztem és van itt körülöttem 6.2V 1500µF és 1000µF-os kondi, valamelyik jó lenne közülük?
Előre is köszönöm a segítséget!
(#) eSDi válasza Szojka hozzászólására (») Ápr 17, 2014 /
 
Üdv!

Ha nem az akku felől táplálod meg a kütyüt, akkor azért nem indul el/lekapcsol. Az akkut nem helyettesítheted kondival, mivel a töltőelektonika azonnal megájlt parancsol, mert azt hiszi rá, hogy hibás az akku. Jobban jársz, ha visszaforrasztod az akkut, vagy pedig onnan táplálod meg a kütyüt.
A hozzászólás módosítva: Ápr 17, 2014
(#) Gafly válasza Baxi hozzászólására (») Ápr 17, 2014 /
 
Talán ha a Gate-kkal sorba kötsz egy-egy diódát, mert egyébként összenyitnak.
Ha próbálod, tegyél sorba a trafóval egy izzót...
Következő: »»   2286 / 4061
Bejelentkezés

Belépés

Hirdetés
XDT.hu
Az oldalon sütiket használunk a helyes működéshez. Bővebb információt az adatvédelmi szabályzatban olvashatsz. Megértettem