Fórum témák

» Több friss téma
Fórum » AVR-es alkatrész (tranzisztor) teszter
Lapozás: OK   37 / 84
(#) eyess válasza papus51 hozzászólására (») Ápr 11, 2014 /
 
Azért nem hülyeség , mert bármit érzékel a mérőpontokon , vagy a mérőpontokat egymáshoz képest , akkor azt ki is fogja írni.
Meg kell tisztítani a nyákot a forrasztási salak anyagoktól , illetve a mérőpontokat átnézni kimérni. Nincs e valami zárlat , illetve honnan kerül a mérőpontokra az a 100nf szórt kapacitás vezetékezés , vagy kosz miatt.
(#) papus51 válasza eyess hozzászólására (») Ápr 11, 2014 /
 
Nem hiszem, egyrészt mert tiszta a nyák, másrészt mert a M8-al pikofarados tartományban is mértem vele, ami nem lett volna lehetséges, ha a szórt kapacitás 100nF. Arról nem beszélve, hogy 100nF szórt kapacitásnak azért elég durva lenne.
(#) denon888 válasza papus51 hozzászólására (») Ápr 11, 2014 /
 
Nem jó a szoftver amit felraktál!
(#) eyess válasza papus51 hozzászólására (») Ápr 11, 2014 /
 
Pedig valahonnan összeszedi .Normális esetben , ha nincs mérendő dolog a pontokon , akkor nincs , vagy hibás alkatrészt , illetve angol verziónál No, Unknown, or damaged part kijelzést kell látni.
(#) papus51 válasza denon888 hozzászólására (») Ápr 11, 2014 /
 
Mit találtál? Miért nem jó?
(#) denon888 válasza papus51 hozzászólására (») Ápr 11, 2014 /
 
Felprogramoztam egy AVR-t és hasonló a hiba jelenség. Iszonyat lassú.
Azt hogy miért nem jó nem tudom, mert csak a HEx-van és nem látom mit és hogyan állítottak be.
A hozzászólás módosítva: Ápr 11, 2014
(#) Laslie hozzászólása Ápr 16, 2014 /
 
Sziasztok!
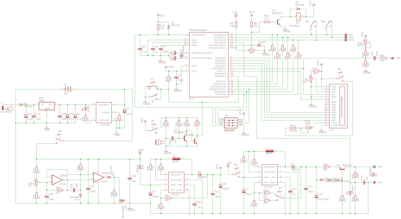
Mivel a fiókomban találtam egy jó telefon akksit, amit felhasználnék a majdani teszteremhez, ezért készítettem egy kapcsolási rajzot 3.7V-os akksihoz. Az egyes részegységek nem az én találmányaim, azokat innen a topikból, és morgo fórum társunk honlapján található kapcsolási rajzokból ollóztam össze. Kérlek titeket nézzétek át a rajzot, találtok-e benne hibát!
Előre is köszönöm!
Üdv
(#) morgo válasza Laslie hozzászólására (») Ápr 16, 2014 /
 
Szia!
Tegyél bele 16MHz-es kavicsot, akkor gyorsabb lesz. Na meg a frekit is közel 8MHz-ig fogja mérni. A makefile-ban is át kell írni 16MHz-re!
A hozzászólás módosítva: Ápr 16, 2014
(#) eyess válasza Laslie hozzászólására (») Ápr 16, 2014 /
 
A kijelzőnél nem értem az S5 lényegét .Mert ha háttér világításos a kijelző , akkor azt fixre kell tenni.De ha nem olyan tehát sima , és nem háttér világításos , akkor azt oldalról led , vagy ledekkel szokták megoldani , de viszont akkor a kijelzőn azok a pontok nem aktívak.
(#) Laslie válasza morgo hozzászólására (») Ápr 16, 2014 /
 
Köszönöm, azt teszek bele..
(#) Laslie válasza eyess hozzászólására (») Ápr 16, 2014 /
 
Ha jól emlékszem erdgab tett be ilyen kapcsolót az övébe. Az övéből vettem az ötletet.
(#) morgo válasza Laslie hozzászólására (») Ápr 17, 2014 / 1
 
Szerintem ez LCD függő. Pl. a kék háttérvilágításos LCD-nél nincs értelme, mert HV nélkül semmit sem látni. Viszont egy zöld (sárga) hátterű fekete karakteres LCD-t simán lehet háttérvilágítás nélkül is látni, ezért energia spórolás miatt van létjogosultsága a kapcsolónak..
Szerintem inkább az akkuvédelemnek nincs sok értelme, bekapcsoláskor úgyis mutatja az akkufeszültséget, így eldöntheted, hogy használod-e tovább, vagy töltésre kapcsolod. Előfordulhat, hogy a védelem már letilt, de egy-két mérés még jól jönne. Ráadásul a szoftverből is letilthatod a további működést alacsony akkufeszültség esetén.
(#) Laslie válasza morgo hozzászólására (») Ápr 17, 2014 /
 
Mivel kék háttérvilágítós LCD-m van, ezért természetesen az enyémből ki fogom hagyni a kapcsolót.
Megfontolandó amit írtál az akkuvédelemről. Azt nem tudtam, hogy a szoftverből is le lehet tiltani a működést, ha alacsony az akku feszültség. Ennek fényében valóban nem sok értelme van ennek a védelemnek.
(#) eyess válasza Laslie hozzászólására (») Ápr 17, 2014 /
 
Még egy észre vétel a D1 41484 as dióda felesleges , mert a D9 ről sosem tud fordított polaritás kerülni az ic 1es lábára , ha ezért tetted bele.Más okból meg teljesen nem kell oda nincs értelme.Valamint C6 nak sincs semmi értelme az sem kell oda.
A hozzászólás módosítva: Ápr 17, 2014
(#) Laslie válasza eyess hozzászólására (») Ápr 17, 2014 /
 
Köszönöm az észrevételt. Javítom a rajzot.
Mint említettem ez egy összeollózott rajz, amit a különböző helyeken találtam. Mivel nem vagyok otthon az elméleti részben, ezért előfordulhatnak benne hibák. Ezért is kértem ki a véleményeteket.
(#) pluto válasza eyess hozzászólására (») Ápr 17, 2014 /
 
Azért ezzel vitatkoznék. A D1 nem a polaritás védelem miatt van, hanem ESD védelem. Mivel filléres dologról van szó, ezért nem oszt nem szoroz, tehát tegyük be. Két esetben lehet elhagyni, ha nincs külső RESET és nincs ISP csatlakozó. Mivel ISP csatlakozóval rendelkezünk, ezért feltétlenül ajánlott. Ha már feltétlenül meg akarjuk spórolni a diódát, a C6-t mindenképpen tartsuk meg, az optimális működés miatt.
Lásd -> AVR040: EMC Design Considerations
A hozzászólás módosítva: Ápr 17, 2014
(#) eyess válasza Laslie hozzászólására (») Ápr 17, 2014 /
 
Természetesen , ha megfogod építeni , akkor minél egyszerűbb , és csak a már sokak által bevált kapcsolásokra törekedj , mert minden más nem oda kellő dolog a működést /mérést befolyásolhatja.
(#) eyess válasza pluto hozzászólására (») Ápr 17, 2014 /
 
Az ESD védelmet illetően is felesleges .Egy sztatikus feltöltődés / kisülésnek milyen lesz per pillanat a potenciálja ? Ezt nem lehet tudni .Elvileg , és gyakorlatilag az ÍSP programozása +5v on történik .A pc +5v os usb része ezt biztosítja , és nem kell külön a céláramkört megtáplálni , ha usb ről programozzuk .De egyébként nem jelent gondod az sem , ha a céláramkör éppen bekapcsolt állapotában megy a programozás az áramkörben lévő 7805 ugyancsak biztosítja az 5v os potenciált.Ha párhuzamos ISP programozásról beszélünk , akkor meg a programozót megtápláló 5 v os stab feszültség biztosítja az azonos potenciált.
De ha valaki benne hagyja hagyja , de szerintem nincs értelme.
A hozzászólás módosítva: Ápr 17, 2014
(#) Unfi hozzászólása Ápr 19, 2014 /
 
Sziasztok.
Itt találtok a legújabb verziókhoz hex.,és eep. fájlokat atmega168, és atmega328-ra, 12 nyelven.
Bővebben: Link
Üdv: Zoli
A hozzászólás módosítva: Ápr 19, 2014
(#) orcika70 válasza Unfi hozzászólására (») Ápr 19, 2014 /
 
Köszönjük, már korábban felkerült.
(#) morgo válasza Unfi hozzászólására (») Ápr 19, 2014 /
 
Az a 12 nyelv már alapból benne van az eredetiben is.
(#) soskajoska válasza Laslie hozzászólására (») Máj 2, 2014 /
 
Szia!
Az automata kikapcsolást szándékosan hagytad ki a kapcsolásból?
(#) soskajoska hozzászólása Máj 2, 2014 /
 
Viszont, ha a7805 csak hülyeségvédelem miatt van az elején, akkor itt egy komplett megoldás az akkus táplálásra. Az NCP361 a betáp védelmet látja el. 3V és 5,675V közötti feszültségtartományt ereszt át, alatta-felette szétkapcsol. 20V túlfeszültségig véd. Szintén véd a túláramtól: 0,75A.nél határol. Az MCP73832 ismert (0,5A-es 1 cellás akkutöltő). A következő rész (74HCT1G14+BD2206) egygombos ki-be kapcsoló, akár el is hagyható. Ezután egy reset kapcsolóból kialakított 3.08V-os lemerülés jelző, majd egy BU4228G 2,8V-os kapcsolófeszültséggel tiltott TS1935-ből kialakított 5V-os Boost táp következik. Így a kimerültség jelző LED felgyulladása (3,08V) után még bőven el tudod végezni a méréseket, azonban a BU4228G garantáltan megakadályozza a mélykisütést. Többnyire SOT23-5, illetve SOT23 tokozású alkatrészekről lévén szó az áramkör teljes mérete nem éri el egy egy 18650-es LiIon aksi befoglaló méreteit. Az elején a polaritásvédő dióda maradhat, azonban mindenképpen Schottky dióda legyen, mivel annak 0,25V körüli a nyitóirányú feszültségesése.
(#) soskajoska válasza soskajoska hozzászólására (») Máj 2, 2014 /
 
Vagy még egyszerűbben egy P-csatornás MOSFET bekötésével tudod védeni fordított polaritás ellen a kapcsolást. Pl. SI2307-et alkalmazva 0,1Ohm körüli átmeneti ellenállással számolhatsz.

TA11Fig05.gif
    
(#) Szammer hozzászólása Máj 2, 2014 /
 
Sziasztok!
Másodikként összeraktam az ATMEGA328 tesztert (az első ATMEGA8 volt).
Indítás után minden ok. beleértve az önkalibrációt is.
Aztán egy fatális hülyeség miatt kinyírtam a procit.
Ami a gond:
Az első 328-al mindkét nyákon tökéletes volt (két nyákot marattam).
Beégettem a programot a másik 328-ba.
Mindkét panelon a kalibrációt követően az ujraindítás után 34pF-et mér az 1-2 láb között, egyébiránt jól működik.
Ez vajon miért?
Sajnos nincs itthon másik procim, hogy kipróbáljam.
(A progi ugyanaz!)
Üdv:
Zsolt
(#) denon888 válasza Szammer hozzászólására (») Máj 2, 2014 /
 
Mi volt az a fatális hülyeség?
(#) Szammer válasza denon888 hozzászólására (») Máj 2, 2014 /
 
A NYÁK-on tüsisort építettem be, és a dobozolás során, véletlenül a mérés indító bemenetre dugtam a tápot.
Ez elég fatális?
(12V-ot azért az ATMEL sem visel el a bemenetén.)
(#) denon888 válasza Szammer hozzászólására (») Máj 2, 2014 /
 
Nos ez elég. Nagy túlélő az AVR, de lehet ez hazavágta.
(#) Szammer válasza denon888 hozzászólására (») Máj 2, 2014 /
 
A dolog érdekessége, hogy utána újraindíva a tápfesz mérés ok. LCD ok. aztán egy mosfetet lát a bemenetén, majd timeout és semmire nem reagál.
(#) morgo válasza Szammer hozzászólására (») Máj 2, 2014 /
 
Szia! Próbáltad újraprogramozni?
Következő: »»   37 / 84
Bejelentkezés

Belépés

Hirdetés
XDT.hu
Az oldalon sütiket használunk a helyes működéshez. Bővebb információt az adatvédelmi szabályzatban olvashatsz. Megértettem