Fórum témák
» Több friss téma |
Fórum » NYÁK terv ellenőrzése
Voila.
Így jó lesz?* Javítom még a lábak és furatok távolságát aztán elvileg kész A hozzászólás módosítva: Nov 29, 2014
Sziasztok !
Elkészítettem ezt a digitális órát hőmérővel együtt. Figyelmeztetésbe 2 dolgot ir, de azt mar sehogy nem tudom kijavítani... Szerintem simán kéne igy is müködnie. Valaki azért megnézni ? Tőbbit alkatrészt is, hogy jól vannak-e bekötve. 7.2-es Eagle-m van.
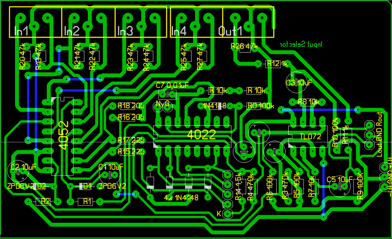
Üdv!
Ellenőrizné nekem valaki ezt a nyáktervet? Az eredeti nem fér bele a dobozomba, és nem ott voltak a csatlakozók ahol nekem lenne jó, ezért "ősszébb rántottam". Ha valaki rá nézne, megköszönném!
Kiegészítésként... hogy tudom kiiktatni a TL072-őt a kapcsolásból? Mert a hangszínszabályzó áramkörömben már van egy NE5532-es... És ha a rajzot jól értelmezem, akkor ez nem csak a hangszín+előfok kombó "bemeneti jelét erősíti hanem a plusz kimenetet is... Márpedig nincs szükség kétszeresen erősített jelre.
A hozzászólás módosítva: Nov 30, 2014
Nincs mihez ellenőrizni, így nem is értem miért tetted fel.
De kicsit értetlenül nézem a 2,4mm-es furatokat, illetve a közel 15 féle furatméretet. Ezt egy profi gyártó így is legyártja, de nem lesz benne örömed. Célszerű lenne egységesíteni a furatokat, és elkerülni a 2,5-ös szemben lévő 2,4-es lyukakat. Javaslom a program "statisztikai" és ellenőrző funkcióit elindítani és megnézni az eredményt. A hibák száma kb. végtelenül sok. A furatokat bemellékeltem, de a hibákból annyi van, hogy sok-sok képernyőn sem férne el.
Hello! Ez egy bement választó, ahol a TL erősítése egyszeres, csak a kis kimeneti impedanciát biztosítja. Ha ez máshova nem megy, csak közvetlen a hangszínszabályzó bemenetére és annak bementi ellenállása nagy, akkor a TL fokozata elhagyható.
Szia!
Lehet kicsit bután írtam le. Az LM1036N + NE5532-es kombóban az NE5532 végzi a bemeneti jel erősítését... Itt most azon gondolkoztam el, hogy a bemenetválasztó kapcsolásában a TL072 erősíti mind a hátlapra kivezetett jelet, mind pedig azt amit ugye az előerősítőbe megy. Na már most ha erősíti a TL is és az NE is abból nem lesz baj? Másrészt ha elhagyhatom, hogy iktatom ki?
Most írtam, hogy a TL nem erősít, csak a kimentet terhelhetővé teszi. (Ha arra szükség van.)
A bemenetválasztó az erősítő bemenetén van. Ez után jön a jel útjába gondolom az NE5532, majd a végfok. (Mert amit írsz nem egészen világos.) Ha nincs a bemenetválasztó kimenete kivezetve sehová, csak megy a hangszínszabályzóra, akkor nem kell a TL. Kiiktatni úgy lehet, hogy a 4052 kimenetén található 2,2µF + lábáról vezeted a jelet a hangszínszabályzó felé.
Így már értem. Tehát ha nem akarok az erősítőre még egy erősítőt kötni, akkor nem kell a TL, de ha igen akkor kell.
Rendben. Köszi az észre vételt! Home-made gyártás lesz belőle. A nyák világos színt kap (mondjuk nagyon tetszik a sárgás zöld) de csak azért hogy utánna rá tudjam vasalni feketével a pozícíó rajzot.
Amúgy max 3-4 féle furattal fogok neki állni. 0.6, 1.0, 1.4, 2.4. ami ez közt van pl a fetek lapított lábai azt utólag úgy is késsel rá kell tágítgatni-kapargatni.
Ez így van, de azt is figyelembe kell venni, hogy "hangszín-előfok" milyen impedanciával terheli a szelektort. Vagy is milyen kapcsolástechnikájú. Mert gondolom pld. hangerőszabályzás is van.
Hangerő, hangszín, loudness szerepel a kapcsolasban. 8 ohm termeléssel.
Ügy4 Érdeklődök, 3-éves Samsung S-5230.-érintőképernyője elment. Ennek cseréjénél mire kell figyelni?
Házilag is elvégezhető?
Üdv!
Szerintem ez pont nem ide való téma, de igen, meg lehet csinálni... DE! Ha nem szervízben csinálod, nem gyári alkatrésszel fenn áll a lehetősége hogy nem lesz teljes értékű, illetve félre koppint az érintő panel... Muterom telóján ezt kétszer játszottam el... Szóval tapasztaltam...
Sziasztok. Megnéznétek ezt a rajzot hogy jó e. Sprint-tel rajzoltam.
Ime : Azok a kis 4 kek smd alkatrész ,mini kapcsoló akart lenni, de valahogy nem találtam benne,vagy elnéztem. Esetleg kéne valamit javitani rajt.
Szia itt is!
A vezetők nagyon vékonyak necces hogy megmarad mind maratás után, a 0,5 is nagyon vékony nem hogy a 0,3. A vonalak néhol majdnem hozzáérnek a forrszemekhez, kicsit távolabb kellene tenni őket amit úgy tudsz megoldani ha a raszter méretet lejjebb veszed, a vonal vastagság felet. Ezen kívül az átkötések forszemeit se lehet biztonsággal kifúrni nem hogy még forrasztani is rá. Mellékelek egy nyomógombot sokkal nagyobb mint amit te terveztél. és ez 5*5 -ös kis nyomógomb. A hozzászólás módosítva: Dec 2, 2014
Sziasztok! Kérnék egy kis segítséget: adott egy digitális forrasztóállomás panelterv, ami vezérlésileg működik, de a lcd kijelző meg az istenér nem akar működni. Csatolok hozzá kapcsolási rajzot is, az lenne a kérésem, hogy nézzétek át mi nem jó benne, mert én nem igazán találom a hibát...
Előre is köszönöm a segítséget!
Ok kijavitom elöször a gombokat,azt a többit., még anyit hogy a rasztert hogy tudom állitani, mert nem engedett másmilyenre.
Köszönöm.
![]() Majd jelentkezem mire jutottam.
A Jobb oldal így nem lenne jobb?
Szia! Mennyi késleltetés után van indítva a kijelző a programban?
Nem tudom, nem én írtam a programot, hanem Máté(Mate_X) én csak ,,egybe gyúrtam" a több panelterv részletet, meg ki lett szedve a programból és a nyáktervből a mclr...
Az nem lehet hogy a pic elindul 3V-nál és mire véget ér a programban a kijelző inicializálás utána éled csak a kijelző? Jártam már én így és tenni kellett a program legelejére késleltetést.
A hozzászólás módosítva: Dec 2, 2014
Bővebben: Link Itt a picbe pakolt program.
Sziasztok!
Ez a harmadik nyáktervem, ráadásul ezzel korábban már meggyűlt a bajom. Megtenné valaki, hogy átfutja és véleményezi? Mind a kapcsolás szempontjából, mert nem konkrét terv alapján készült, csak én kókányoltam össze az IC technikai lapja alapján, mind nyákkészítés szempontjából. Tudom, hogy nagyon egyszerű, de nem tanultam, rutinom sincs, ebben is lehet bőven hiba. Ne kíméljetek ! A hozzászólás módosítva: Dec 4, 2014
Amit lehagytam:
- ez egy +/- 5V táp lesz - 12 V AC -ról kap feszültséget - igen, lesz hűtőborda a 7805-ön, csak nem raktam a tervre
Szia!
Lehet hogy nincs igazam,de a 7805 kimenete nincs bekötve sehová, tehát a kimenetre nem 5V megy majd hanem 14. A másik hiba szerintem meg a másik IC 8-as lába sincs sehová kötve amit elvileg be kellene kötni valahová. |
Bejelentkezés
Hirdetés |




Így jó lesz?




Előre is köszönöm a segítséget! 

! 





