Fórum témák

» Több friss téma
Fórum » Hosszú idejű időzítő
 
Témaindító: misteer, idő: Okt 9, 2007
Témakörök:
Lapozás: OK   8 / 16
(#) sastas01 hozzászólása Feb 28, 2014 /
 
Az itt olvasott, neten talált és saját vandalizmusból kiindulva összedobtam egy kapcsolást. 15 percet kéne időzíteni, amivel egy 230-as motort kell kikapcsolni. Extra lenne, hogyha a gomb másodszori megnyomására az időzítő újraindulna(ez nincs benne a rajzban).
Magamból kiindulva több hiba is van benne, kezdve ott, hogy a 4060 reset lába nincs sehova kötve. Ha nincs újraindítás kell ez egyáltalán? Ha pedig van akkor gondolom ezt kellene földre kötni resethez. A relés kapcsolós dolgot jól gondoltam egyáltalán vagy ez az áramkörre nézve halálos? Normális képet nem sikerült kreálnom ezért PDF-ben teszem fel a kapcsolást.

Szerk.: Invertáló ICből kisebbet(14 lábúnál) nem találtam, a 4000 volt az első a sorban így azt raktam bele.
A hozzászólás módosítva: Feb 28, 2014
(#) Sebi válasza sastas01 hozzászólására (») Feb 28, 2014 /
 
Bemeneteket sohasem hagyhatunk kezeletlenül, vagy tápra, vagy talajra kötjük.
Relével (induktív jellegű terheléssel) a kapcsoló tranzisztor védelme érdekében diódát teszünk párhuzamosan, záróirányban (katódot +ra).
A hozzászólás módosítva: Feb 28, 2014
(#) sastas01 válasza Sebi hozzászólására (») Feb 28, 2014 /
 
A reset lábat csak simán rákötöm tápra(ha nem szeretném használni)?
(#) zosza18 válasza sastas01 hozzászólására (») Feb 28, 2014 /
 
Szia! gondoltam kiindulásnak ezt feldobom, csak úgy hogy legyen. Megépítettem már régebben és működik is ahova készült.
Mit szeretnél pontosan? Nem tudom jól értettem-e, hogy van egy motor amit kikapcsolsz K kapcsolóval, majd egy áramkör még 15 percig engedi a delejt a motorra és csak azután kapcsol le. Az extra meg az lenne, hogy egy reset gombbal ujraindítod az időzítést, miközben már megyen az idő? Jól értettem?
A hozzászólás módosítva: Feb 28, 2014
(#) sastas01 válasza zosza18 hozzászólására (») Feb 28, 2014 /
 
Egy konyhai elszívó ventilátort kell vezérelni. A lényeg annyi, hogy megnyomsz egy kapcsolót/nyomógombot(ez még nem tisztázott)és erre beindul a ventilátor, és a 15 perc leteltével kikapcsol. Igen, a bónusz annyi lenne, hogyha még egyszer megnyomom a kapcsolót akkor újrainduljon az időzítés.
(#) zosza18 válasza sastas01 hozzászólására (») Feb 28, 2014 /
 
Akkor ez jó neked! Az N1 megnyomása tölti fel a C1-et, ami nyitja a T1-et és így tovább. Így ha menet közben megnyomod az N1-et, akkor kezdi a folyamatot előről, de mivel már közben megy az időzítés már nem kapcsolgat, hanem csak tölt a C1-et... magyarán nyújtja az idődet.
(#) sastas01 válasza zosza18 hozzászólására (») Feb 28, 2014 /
 
Ez hogy is működik pontosan? Az N1 lehet nyomógomb is?
Mi felel az időzítésért? És a potméter helyett nyilván fix ellenállás kell, ami mekkora is, ha 15 perc kell?
(#) zosza18 válasza sastas01 hozzászólására (») Feb 28, 2014 /
 
Igen az N1 és az N2 is nyomógomb! A működésről annyit, hogy a C1-T1-es rész kapcsolja be és tölti fel a C2-T2-es részt, ami a konkrét időzítést végzi. (ez az én verzióm) A potmétert nyilván kicserélheted fix értékű ellenállásra, mindössze annyit kell tenned, hogy ha beállítottad a kívánt időzítést, leméred a potméter értékét és beleraksz egy olyan értékű ellenállást.
(#) Saggitarius válasza sastas01 hozzászólására (») Feb 28, 2014 /
 
Az ujraindulas egyszeruen megoldhato lehetne, utananezek. Az osregi 74-es sorozatu TTL monoknal volt ujraindithato valtozat.
Es persze ettol fuggetlenul tokeletes lenne a kozolt kapcs rajz.
A hozzászólás módosítva: Feb 28, 2014
(#) sastas01 válasza Saggitarius hozzászólására (») Feb 28, 2014 /
 
Köszi Igazából hétvégi projekt, holnap veszek hozzá alkatrészt, legyártom vasárnap meg összeforrasztom Ha más nem akkor Zosza kapcsolási rajza alapján lesz elkészítve két áramkörös nyomógombbal.
(#) sastas01 válasza zosza18 hozzászólására (») Márc 1, 2014 /
 
Okés, nagyjából már sikerült kiagyalni, hogy is működik. Még némi problémám ott van, hogyha ezt bekötöm fixre 230 V-ra, akkor ugye úgy néz ki, hogy motor megy, időzítő indít időzítő letelt, relé behúz. Viszont ez addig így maradt. Tehát mindenképpen kell még egy 230V oldali kapcsoló is ha jól sejtem.
(#) zosza18 válasza sastas01 hozzászólására (») Márc 2, 2014 /
 
Ha emlékezetem nem csal, akkor ez addig van behúzott relével, amíg tart az időzítő.
Akkor pedig a helyzet a következő: Egy paneltrafós táppal kap 12V-ot az időzítő. (ez fix)
A 230V megint csak fix, mivel rá van akasztva a relére. Ha megnyomod az N1-et, behúz a relé és indul az elszívó, közben megyen az időzítés. Amikor letelik az időzítés, relét elejti és leáll az elszívó. Azt a pár mA nem hiszem hogy falnak vág, felesleges még egy kapcsoló, hogy kikapcsold a tápot.
alaphelyzetben szinte nem is fogyaszt ez a kapcsolás, majd amikor behúz a relé, akkor vesz fel 2-3mA-t. Típustól függően.
(#) sastas01 válasza zosza18 hozzászólására (») Márc 3, 2014 /
 
Mostanra sikerült összerakni. Ellenben valahol hiba van. Mindkét kondiban marad kb 3,9V feszültség, így a relé egyik lábán földhöz képest 12 Volt van a másikon 7,8 ezért nem kapcsol. Hol hibázhattam?
(#) sastas01 válasza sastas01 hozzászólására (») Márc 3, 2014 /
 
Nos kiderült, hogyha a tranyókat fordítva kötöm be, az nem tesz jót az áramkör működésének
(#) zosza18 válasza sastas01 hozzászólására (») Márc 3, 2014 /
 
Én meg láttam, hogy írtál baj van, csak telón nem akartam írkálni, de ezt akartam kérdezni, hogy esetleg nem-e fordítva van bekötve valamelyik tranyó, mert nagy bolondja a működésnek.
(#) djadji hozzászólása Máj 29, 2014 /
 
Sziasztok! Végigolvastam a fórumot, de nem találtam megoldást a problémámra. Szeretném, ha a mennyezeti ventilátort lehetne úgy bekapcsolni, hogy 2 óra mulva kikapcsoljon magától. Meg tudom oldani a dolgot, mondjuk egy pic-kel, de ahhoz (és a többi megoldáshoz is) kell egy külön áramkör, elem, vagy tápegység. Viszont énszeretném egy kapcslóba rejteni az egészet, ami elemekkel nem megy.
Nincs valami olyan megoldás amihez nem kell? Hallottam olyat, hogy öntartó relé, de lehet hogy félreértettem valamit. Nincs erre valami egyszerű megoldás, amihez nem kell külön táp?
(#) Phile80 válasza djadji hozzászólására (») Máj 29, 2014 /
 
Ilyesmire gondolsz? Bővebben: Link
(#) djadji válasza Phile80 hozzászólására (») Máj 30, 2014 /
 
Hű ez valami olyasmi amit én keresek, köszönöm. Mondjuk a 23 perc kicsit kevés, több jobb lenne, még ha nem is pontosan lehet állítani,csak kb-re. De ez hogy működik? A kép alapján ötletem sincs. Én nem találta semmi hasonló rajzot, leírást. Van esetleg kapcsolási rajz hozzá? (Mondjuk én a terméket se találtam meg eddig, de keresgélek)
(#) Massawa válasza djadji hozzászólására (») Máj 30, 2014 /
 
Szerezz egy mikrohullamu sütöbe valo, vagy abbol kiépitett forgokapcsolot. Az illik a fali dobozba és legalabb 1 orát tud ( van olyan is ami 2-t).

Vagy ez szintén befér a fali dobozba, ha mély, akkor akár a kapcsolo alá is. Ez 20 orát tud és nyomogombra müködik - 1 nyomás indit - max 20 ora mulva kekapcsol. A nyomogomb hosszabb nyomására azonnal leáll.

Idözitö
(#) Phile80 válasza djadji hozzászólására (») Máj 30, 2014 /
 
1
2
Nem is olyan egyszerű ez.
Van itt egy rajz ami jó lehet. Bővebben: Link
(#) proba válasza djadji hozzászólására (») Máj 30, 2014 /
 
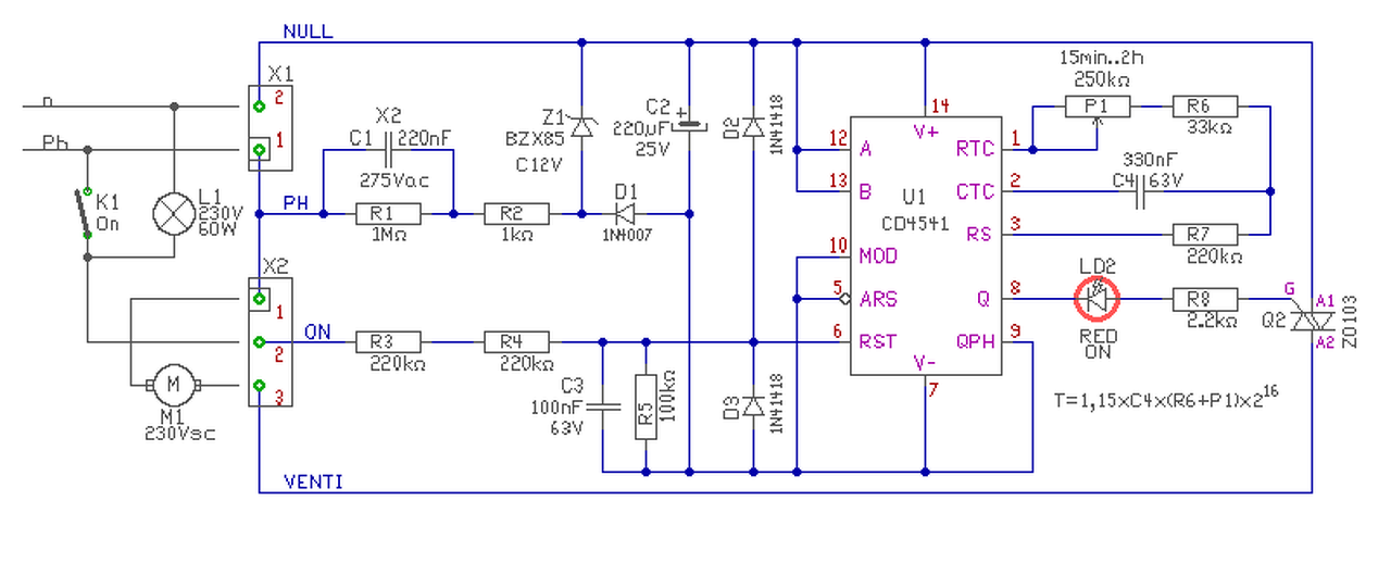
A cd 4541 szerintem a te IC-d szinte a gyári kapcsolásban . Ehez kell egy 230V-os táp (330nF 1K egy dióda,zénerdioda tápszűrő kondi. Szinte minden ilyen apró 230V-os szerkezetben ez van, a linkeltekben is ) A kimenet meg egy triak.
(#) djadji válasza proba hozzászólására (») Máj 30, 2014 /
 
Köszönöm szépen mindenkinek, nagyon hasznos ötletek. Ez a rajz tetszik, ezt érdemes kipróbálnom. Massawa időzítője lenne az ideális azt hiszem, csak egy kicsit drága... 4 ventilátor van
(#) Massawa válasza djadji hozzászólására (») Máj 30, 2014 /
 
Ha drágálod irány a bonto - mechanikus orák vannak mindenféle öregebb sütökben stb. és azok pontosan 1-2 orát tudnak......
(#) djadji válasza Phile80 hozzászólására (») Máj 30, 2014 /
 
Ezen rajon van egy D4-gyel jelölt alkatrész. Jól tippelek, hogy az egy Zener dióda lesz? Azt írja, hogy 12V 400 mW. Ilyen alkatrészt nem találok, csak jóval nagyobbakat. 500V 45 W. Ez jól a max terhelhetősége, vagyis ez bőven jő lesz a 12V-os helyére.
Jól gondolom?

Massawa: Köszi a tippet. Ha nem jön össze ilyen megoldással akkor ezt fogom használni.
A hozzászólás módosítva: Máj 30, 2014
(#) zosza18 válasza djadji hozzászólására (») Máj 30, 2014 /
 
Szia.
Az egy 12V-os Zener dióda. Amit te láttál 500V-os 45W-os az nem jó, akármi is legyen az!
12V 2W-os Zener dióda Ez kell neked!
(#) djadji válasza zosza18 hozzászólására (») Máj 30, 2014 /
 
Köszönöm szépen. Világos. Igen hülyének érzem magam. Mentségemre szolgáljon, hogy ahol kerestem "zéner"-nek írják a diódát és ezért nem találtam meg.
DE így minden oké. Ez a kapcsolás nem egy drága mulatság, érdemes lesz kipróbálni azt hiszem.
Köszönöm.
(#) zosza18 válasza djadji hozzászólására (») Máj 30, 2014 /
 
Ne izgulj, más is járt már így nem egyszer köztük Én is, hogy elnéztem valamit. Szerintem meg kell építeni ezt az időzítőt elég jónak tűnik első ránézésre. Nem drága, egyszerű... kár volna kihagyni. Sok sikert hozzá!
Üdv.: Zoli
(#) djadji válasza zosza18 hozzászólására (») Máj 31, 2014 /
 
Mindenképpen megépítem, mert nagyon tetszik (nem tudom mi tetszik benne, de biztos barátok lennénk ezzel a kapcsolással :jump
Az időzítéséről lehet tudni valamit? Hogy kb mennyit lehet majd állítani?
(#) proli007 válasza djadji hozzászólására (») Máj 31, 2014 /
 
Hello! Ezzel a kapcsolással, az időzítés maximuma kb 30 perc. De a kitűzött 2óra sima RC elemekkel nem igazán megvalósítható. Inkább lerajzoltam Proba ajánlását, mert azzal korrekt módon időzíthető ennyi dőre a késleltetés.
(#) djadji válasza proli007 hozzászólására (») Máj 31, 2014 /
 
Köszönöm. Ez is el fog készülni.
Következő: »»   8 / 16
Bejelentkezés

Belépés

Hirdetés
XDT.hu
Az oldalon sütiket használunk a helyes működéshez. Bővebb információt az adatvédelmi szabályzatban olvashatsz. Megértettem