Fórum témák
» Több friss téma |
5.25" HDD-n is akad, de nem SMD, hanem vezetékes. 1N58xx. A 3,5-ösökön ezek a nagyobb SMD-k fekete, ~5*2,5 mm méretűek. Diódavizsgálóval rámérve egyik irányban szakadt, másik irányban 200 alatt mutat a multiméter. ~120-150 körüli értéket. Normál diódánál ~480-730...
5-6 db sorosan kapcsolt LED-et szeretnék meghajtani (kb 2V, 35 mA, de ez csak előzetes terv).
A forrás az 4 db AA akksi vagy elem (4,8V - 6V). Milyen megoldást javasolnátok? Szempontok: - jó hatásfok (kerékpár lámpa lesz) - egyszerű kapcsolás (kis helyre kell, nem akarom elbonyolítani) - olcsó (ki akarná direkt drágán) - itthon is elérhető alkatrészek - Furatszerelt alkatrészekkel - ha tekercs van benne, akkor olyan kell, amit boltban lehet kapni A legjobb az lenne, ha villogni is tudna, de tudok élni nélküle, csak gondolom úgy még hosszabb üzemidőt érhetnék el. Egy régi lámpa szeretne megújulni. Kicsit speciális helyre kell, úgyhogy örültem, hogy találtam megfelelőt.
Ha csak konverter kell: Bővebben: Link Ezzel előállíthatsz 5-ből 12v-ot 6db led 68 Ohm sorba kb 30ma. Villogtatásra 555-ös ic.
A hozzászólás módosítva: Máj 19, 2014
Köszönöm a válaszokat! Azt mondod, hogy ne szórakozzak saját tápegységgel? A villogtató résszel nincs gond, arra van saját terv.
Hatékonyság szempontjából nem lenne jobb egy áramgenerátor?
Te kérdeztél ebben a topikban, nem tudom jobb lenne-e egy áramgenerátor, de a 690ft-ot nehéz lesz alulmúlni...
Azért Ebay-ről rendelve alul lehet múlni.
Az üzemidő szempontjából jobb az áramgenerátoros? Mondjuk egy ilyen: Bővebben: Link
Az attól függ, hogy a constans áram "előállításának" teljesítményigénye kevesebb-e mint a soros ellenállásé. A linkelt kapcsolásnál ez nem tudom mennyi, soros 68 Ohm 30ma-nél kb 65 millliwatt pluszt jelent, a ledek fogyasztásán felül.
A hozzászólás módosítva: Máj 20, 2014
Szerbusztok Mesteremberek
![]() Szeretném megtudni hogyan tudnék pár alkatrészből összeállítani egy 12v -os akumlátorból 24v -os kimenő feszt, ami terhelhető lehetne 100-150w teljesítménnyel. ... hogy mihez? Van egy elektromos kis rollerem, és annak a zselés aksiját szeretném kicserélni egy autó akkumulátorra, amiben nagyobb az amper, és igy tovább bírná az utat, amit meg kellene tennem. Valami hasonló.
Pár alkatrészből nem lehet ilyet:Bővebben: Link
Az autó akkumulátor nem alkalmas ciklikus üzemre hamar tönkre fog menni és nem fogsz vele többet menni mert "nagyobb benne az amper", vegyél bele LiFePO4 akkumulátorokat.
LM2596-nál jól értelmezem, hogy minimum 0,2A-rel kell terhelni, különben nem működőképes? Vagy mit jelent az a 0,2A a 3. oldalon?
Más: hogy kell méretezni a tekercset meg a kondenzátort hozzá? az 5V-os verziót szeretném használni, a 10. oldalon van egy leírás, hogy hogyan kell méretezni, de én ellentmondást érzek. Azt írja, hogy a 22-es ábrán a 12V 3A-es "kereszteződést" kell nézni, és ott elvileg L40-es induktivitás van. Namost én bárhogy is nézem, az az L41-es mezőbe esik.... Valaki elmagyarázná ezt nekem?
A conditions nem egyenlo a requirements-el, vagyis nem kell 0.2A-el terhelned, hanem a tablazatbeli ertekek a megadott hatarokon belul lesznek ha a megadott kondiciok teljesulnek.
Nyugodtan rakjad be a 33uH-t, de ha nagyon ki akarod hegyezni (nincs sok ertelme), akkor szamold ki a 13. oldalon levo formulaval, ugyanugy mukodni fog, csak kicsivel roszabb lesz az amugy sem magas hatasfoka.
A 12. oldalon lévő táblázat nem jó nekem? Fix 5 voltos verzióm van, a bemenő feszültség 35V, és ki lesz használva mind a 3A. Akkor a táblázat alapján 47uH-s induktivitás kell (gondolom 3A-es) és 270 vagy 330 µF-os kondi? Itt mindegy, hogy melyiket használom? Diódából gondolom jó az 1N5824. Bemenő kondenzátor értéke milyen legyen? Ja és mikre kell még odafigyelni az alkatrész vásárlásnál? Például hallottam olyat, hogy a tekercsnek zárt vasmagosnak kell lennie.
A 47uH nem 3A-es, mert az a terhelo aram, az induktivitase mindig nagyobb kell legyen min 1.2 szorzoval. A Te esetedben igy minimum 3.5A-es, arnyekolt celszeru pl: EZ
A dioda inkabb 1N5825 legyen a bemeneti 35V miatt. A kimeneti kondi erteke a gyartotol fugg, mint a tablazatban lathatod, mivel Low ESR tipusu kell legyen. A bemeneti pedig ugyancsak low ESR, 680u/50V Mivel magas bemeneti es alacsony kimeneti feszultsegu alkalmazas, ezert nem lesz jajdejo (~80%) a hatasfoka, ergo fog kelleni hutofelulet az LM2596-nak
Sziasztok.
Van egy áramkör, amiben egy step-down konverter állít elő 10V-ot. A bemenő feszültség 30V-200V között bármi lehet. A kapcsolóelem egy BUW13A tranzisztor (15A-t bír). Az a gond, hogy a tranzisztor nagyon melegszik. 36V-os bemeneti feszültségnél mértem áramot a bemeneten, és a terhelésnél is: kb20mA. A hőmérséklet szépen lassan emelkedik, 1 perc után már forró. Már cseréltem tranyót, fly-back diodát, kondit is, semmi zárlat nincs. Lehetséges, hogy a tekercs induktivitása megváltozzon pár év alatt?, mert eddig jól működött, ill. okozhatja -e?. Mit nézzek még meg? Köszi, Zoli
Tranzisztor melegedese lehet pl. tul magas frekvencian mukodik a konverter. En szemely szerint ha egy mod van ra, mellozom tranzisztor hasznalatat mint kapcsoloelem (Ucesat, h21e miatt).
A konvertert beepitett allapotaban tesztelted, vagy csak egy muterhelessel? Az is elofordulhat, tul keves a terhelesed es a kapcsolotranzisztor nem igazan tud olyan keskeny tuskekkel dolgozni ami kis terhelesnel szukseges.
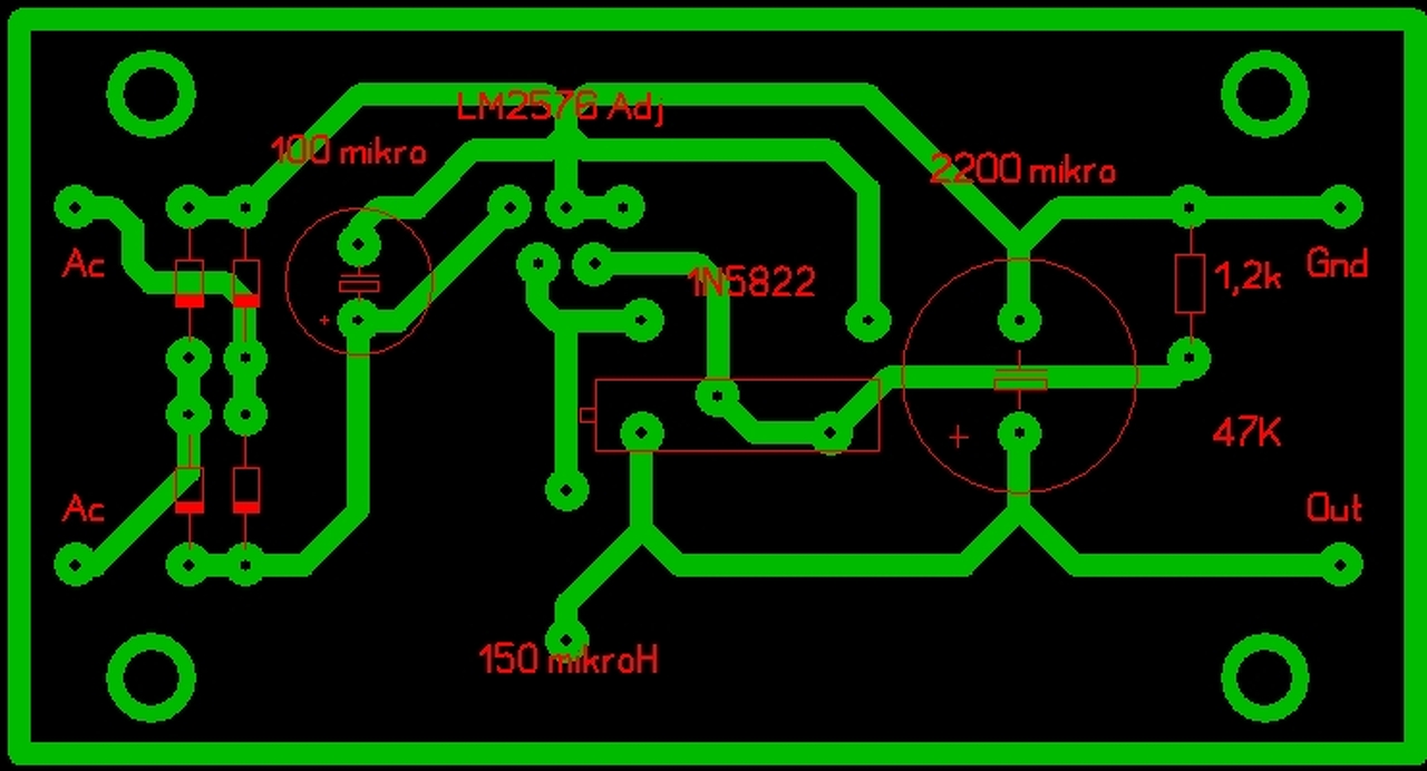
Sziasztok, megépítettem az LM2576-adj alapkapcsolását, de a "garantált 3A" (idézet Texas i-től) helyett 2.2A fölé nem megy visszaveszi a feszt. A fesz stabilizálás 1.5 A-ig működik. Ez így normális? 100 cm2 hűtést is kapott.
A hozzászólás módosítva: Jún 6, 2014
Beépített állapotban teszteltem, és úgy melegedett. Arra mi a magyarázat, hogy 20mA-nél ennyire forrósodik? Éveken át jó volt. Viszont tegnap kicseréltem a tekercset, és azóta jól működik. Sajnos nem tudom megmérni az induktivitásokat, nincs műszerem.
1., Ajanlasnak megfelelo kialakitas? (HE store-n adatlap 7. oldala)
2.,Induktivitas tipusa amit beepitettel, volna rola adat?
A mellékelt képen lévőt, pontosan a megadott értékekkel építettem meg. Az indultivitás 150μH 3A-es.Bővebben: Link
A bemeneti táp feszültsége nem változik közben?
Szia! Az adatlapban található képlettel számold ki, hogy 3A-nál mekkora az induktivításon átfolyó áram maximuma, a tekercset ennek megfelelően kell megválasztani. A kimeneti feszültség azért csökkenhet már jóval a tervezett terhelés alatt, mert telítésbe megy a mag és leold az IC-ben levő áramhatár. A bemeneten és a kimeneten levő kondenzátorok alacsony impedanciás (low ESR) típusúak legyenek.
Ez a 3A-s tekercs szinte biztosan erősen telítési szakaszba kerül 3A környékén. Általában kb felére esik az induktivitásuk a névleges áramnál. (más adatlapokkal rendelkező induktivitásokra hagyatkozva)
Esetleg még lehet a nyáktervvel is probléma. Az esetek többségében azért nem megy a felhasználóknak az LM25xx konverter mert nem megfelelő a vonalvezetés. Mutass egy nyáktervet. Bemenőfeszültséget nem ellenőrizted? Esetleg az is zuhan. A hozzászólás módosítva: Jún 6, 2014
Köszönöm a válaszokat. Ha egy 6v 21W-os izzóval próbálom 5,1V fölé nem megy, ekkor 2,2A folyik..A bemeneti fesz 22V AC ról lemegy 19-20-ra, (ezzel ugyebár meg kéne birkóznia egy stabilizátornak). Gondoltam a 3A-es induktivitás egy általános felhasználásban tudja a 3A-t, lehet ez a baj. A kimeneti kondenzátor biztos low ESR, a bemeneten lévő gyanús és ráadásul 330 μ-s, lehet ez is baj? A nyáktervnél sem gondoltam másfajta tervezésre, mire kéne figyelnem? (Ezek szerint az ic tudja a 3A csak sok mindent elrontottam.)
A feedback vonalvezetese sem az ajanlott: "When using the Adjustable version,
physically locate the programming resistors near the regulator, to keep the sensitive feedback wiring short." Kimeno 3A-hez nem 3A-es induktivitas kell, hanem minimum 3.6A-es. Az adatlapbol nem is derul ki, melyik aramra gondoltak (Ir vagy Isat).
Az induktivitas erteke sem megfelelo. Neked max 100uH kellene. (szamitott ertek 90.65uH)
Egy kicsit átterveztem, ha jól értettem a problémákat.
Esetleg egy aprobb modositas: a trimmerpotit forditsd fuggolegesre, igy az 1k2 is el fog ferni (short wiring), es szerintem konyebb lesz beallitani is.
Szerintem joparan elsiklottunk a fo hiba felett: Neked mindossze 100u a bemeneti oldalon a puffer elkod, ami nagyon keves. Ha helyszukeben vagy akkor 2200u/40V kell minimum (3300u/63V illene).
Az eredeti leirasodban ugy irtad, hogy megepitetted az ajanlott kapcsolast, csak epp a legfobb informacio maradt ki belole, hogy Te nem DC-rol, hanem AC-rol taplalod. A bemeneti 100u csak egy helyi rasegites az esetleges hosszu tapvezetek miatt, nem helyettesiti a tapegyseg puffer elkojat. (kesobbiekben, ha 1000u/1A-rel kalkulalsz, abbol gond nem lesz ) A hozzászólás módosítva: Jún 7, 2014
|
Bejelentkezés
Hirdetés |














