Fórum témák

» Több friss téma
Fórum » Motorgyújtás
 
Témaindító: Peti.Janka, idő: Nov 2, 2006
Lapozás: OK   153 / 207
(#) Erick válasza zoly15 hozzászólására (») Jún 3, 2014 /
 
A simsonba magamnak epoxival ragasztottam, de valami speckóval. Olyan folyékony fém szerűséggel. Egyszer kipergett, de utána vártam vele egy hetet, mielőtt használtam, azóta jó.... A motort még nem láttam, csak telefonon keresett, hogy gond van. Hétvégén lehet elmegyek megnézem neki közelebbről, és utána majd még kérdezek.
(#) alcsaba válasza alcsaba hozzászólására (») Jún 3, 2014 /
 
szóval akkor nem tudtok segíteni?
(#) kissattila88 hozzászólása Jún 9, 2014 /
 
Az a kérdésem hogy Buy69c tranzisztor alatt van két zener dióda az ott maradhat? A hőtől nem lesz semmi baja?

simson.JPG
    
(#) burgdavid válasza kissattila88 hozzászólására (») Jún 9, 2014 /
 
Szerintem rakd inkább mellé, vagy drótozd ki a tranyát egy hűtőbordára, és akkor jó helyen lesz ott is.
Nem kötekedni szeretnék, de a vezetősávokat vastagítsd meg legalább olyan vastagra, mint az ellenállások forrpontjai, mert így a valóságban hajszálvékonyak lesznek!
Amit még javaslok, hogy a vezetékezéseket mindig a panel szélére tervezd, lehetőleg jó nagy forrpontokkal, így nem fog olyan hamar leszakadni és/vagy használj beforrasztható sorkapcsot
A hozzászólás módosítva: Jún 9, 2014
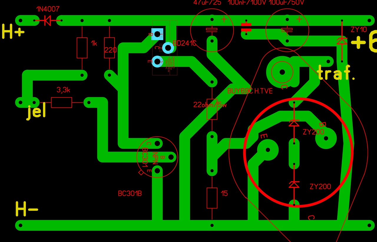
(#) kissattila88 válasza burgdavid hozzászólására (») Jún 9, 2014 /
 
Még az a kérdésem lenne hogy van egy számítógépes kis hűtő ventilátorom hűtő bordával 43mm X 43mm hogy jó e oda?
(#) kissattila88 válasza burgdavid hozzászólására (») Jún 9, 2014 /
 
Minden építő kritikát szívesen fogadok még nem terveztem nyákot kezdő vagyok ezen a téren köszönöm hogy szóltál hogy vékonyak a vezető sávok meg is vastagítottam őket.

simson.JPG
    
(#) pjg válasza kissattila88 hozzászólására (») Jún 9, 2014 /
 
A tranzisztor E-B közt zárlatos. A BD241-et fordítsd el balra 90 fokkal.
A hozzászólás módosítva: Jún 9, 2014
(#) kissattila88 válasza pjg hozzászólására (») Jún 9, 2014 /
 
Már javítva. Én is észrevettem.

simson.JPG
    
(#) pjg válasza kissattila88 hozzászólására (») Jún 9, 2014 /
 
Az alkatrészeket vásárold meg és azután tervezd a nyákot. Több alkatrész nem olyan méretű, amit terveztél. Nagyobb.
A hozzászólás módosítva: Jún 9, 2014
(#) kissattila88 válasza pjg hozzászólására (») Jún 9, 2014 /
 
Úgy fogok tenni. Ha meg lesznek az alkatrészek nyomtatás ellőt még pontosítom az alkatrészeket. Ezt csak azért csináltam hogy gyakoroljam a nyákszerkesztő használatát.
(#) pjg válasza kissattila88 hozzászólására (») Jún 9, 2014 /
 
Gyakorold még mert ez így még nem igazán jó. Igyekezz minél rövidebb vezetősávokkal megoldani.
A hozzászólás módosítva: Jún 9, 2014
(#) burgdavid válasza kissattila88 hozzászólására (») Jún 9, 2014 /
 
Ventilátor nem kell, bordából olyat válassz amire a TO3-mas tranyót fel tudod rendesen fogatni.
(#) kissattila88 válasza burgdavid hozzászólására (») Jún 9, 2014 /
 
Valahol azt olvastam hogy ha hosszú távra megyek ilyen gyújtással több kell belőle mert TO-3-mas tranyó melegszik nagyon és tönkre megy. Ezért gondoltam ventilátorra is.
(#) pjg válasza kissattila88 hozzászólására (») Jún 9, 2014 /
 
A menetszél éppen elég ventillátor. Nem tudom milyen motorod van és miért csinálsz tranzisztoros gyújtást. Inkább tirisztorossal foglalkoznék. CDI.
(#) kissattila88 válasza pjg hozzászólására (») Jún 9, 2014 /
 
Simsonom van. S51-es. A levegő szűrőnél lenne fel fogatva ott nem nagyon éri a szél. Ha tudsz raknál ide fel egy trisztoros gyújtás kapcsolását.
A hozzászólás módosítva: Jún 9, 2014
(#) pjg válasza kissattila88 hozzászólására (») Jún 9, 2014 /
 
Dehogy nem. A beszívott levegő. A helyedben inkább tirisztorosra alakítanám.
Kell egy gerjesztő tekercs és egy elektronika. A megszakító helyére mehet a HALL.
(#) kissattila88 válasza pjg hozzászólására (») Jún 9, 2014 /
 
Ez a gyújtás is Hall ic-vel vezérelt csak nem tirisztoros hanem tranzisztoros. Mit kell változtatni rajta? Milyen tirisztor kell hozzá?
(#) pjg válasza kissattila88 hozzászólására (») Jún 9, 2014 /
 
Itt egy egyszerű kapcsolás. Ismerkedni vele jó. Venni kell egy lehetőleg bontott gyári gerjesztő tekercset. A HALL miatt még kell egy kis kiegészítő áramkör.
(#) pjg válasza pjg hozzászólására (») Jún 9, 2014 /
 
(#) kissattila88 válasza pjg hozzászólására (») Jún 10, 2014 /
 
PJG így jó?

simson.JPG
    
(#) pjg válasza kissattila88 hozzászólására (») Jún 10, 2014 /
 
Tedd már fel a lay fájlt.
(#) kissattila88 válasza pjg hozzászólására (») Jún 11, 2014 /
 
Itt van.
(#) pjg válasza kissattila88 hozzászólására (») Jún 11, 2014 /
 
Persze ezt még mindig simogatni kell. Az alkatrészek és a hűtőborda méretétől függően.
(#) aramis hozzászólása Jún 11, 2014 /
 
Sziasztok!hogyan lehet ellenőrizni a gyújtás idő és helyét strobi nélkül. Van egy fűnyírómotor amit ha kézzel hajtom a felső holtponthoz nem tuja leadni a szikrát. Ha fúrógéppel hajtom akkor gyors és így nem tudom szintén hol adódik a szikra, milyen megoldást tudtok?

tecumseh.jpg
    
(#) Tonybacsi válasza aramis hozzászólására (») Jún 11, 2014 /
 
Hello!

Ha kézzel hajtod a felső holtpont felé, és vissza, akkor szikrának kell lennie!

Ha mindez csak fúrógéppel működik akkor ott más gond lesz.
(#) kissattila88 válasza kissattila88 hozzászólására (») Jún 11, 2014 /
 
Most már értem hogy kell tervezni egy nyákot. Amúgy elektronikai műszerész tanfolyamra járok és a gyakorlaton fogunk nyáktervezéssel foglalkozni (nagyon várom). Köszönöm hogy segítettél.
(#) pjg válasza kissattila88 hozzászólására (») Jún 11, 2014 /
 
Szívesen.
(#) aramis válasza Tonybacsi hozzászólására (») Jún 11, 2014 /
 
Kösz a választ,Valóban igazad van, most tettem rá egy kölcsönkért gyujtást és van szikra az enyém megadta magát minta gyenge farkas .
köszönöm.
(#) zosza18 hozzászólása Jún 12, 2014 /
 
Üdv!
Segítséget szeretnék kérni abban, hogy adott egy ETZ 250-es motor Hall elem-es jeladója. Volt 2 hatalmas szakember, aki kivéste a panelról az alkatrészt, mert az el volt égve. Most helyre kellene állítani ezt a jeladót, de ne találtam használható infót róla. Tudnátok nekem eben segíteni, hogy mi lehet ott? Ha kapcsolási rajz van valakinek, az is jó, ha más nem, akkor csinálok egy új áramkört rá, csak tudjam ki kivel van. Előre is Köszönöm! (Képek mellékelve)
(#) aramis válasza Tonybacsi hozzászólására (») Jún 12, 2014 /
 
Sziasztok! Hát ez nem semmi egy ilyen tirisztoros gyújtás ami ehhez a fűnyíró motorhoz kell 9700 ft eldobom az agyam.
Na már most nem tudnátok egy ilyen kapcsolást ha ,meglehetne csinálni.
van valakinek ötlete:
Következő: »»   153 / 207
Bejelentkezés

Belépés

Hirdetés
XDT.hu
Az oldalon sütiket használunk a helyes működéshez. Bővebb információt az adatvédelmi szabályzatban olvashatsz. Megértettem