Fórum témák
» Több friss téma |
- Ez a felület kizárólag, az elektronikában kezdők kérdéseinek van fenntartva és nem elfelejtve, hogy hobbielektronika a fórumunk!
- Ami tehát azt jelenti, hogy a nagymama bevásárlását nem itt beszéljük meg, ill. ez nem üzenőfal! - Kerülendő az olyan kérdés, amit egy másik meglévő (több mint 17000 van), témában kellene kitárgyalni! - És végül büntetés terhe mellett kerülendő az MSN és egyéb szleng, a magyar helyesírás mellőzése, beleértve a mondateleji nagybetűket is!
Köszönöm válaszod! (A családi házunk fűtésvezérléséről van szó). A vezérlést egy mini
plc végzi PNP kimenetes 15V-ot kapcsol. Ez a kijelzője miatt a lakórészben van, ettől 10m-re az alagsorban vannak a relék amik a szivattyúkat kapcsolják. Mivel a plc kimeneteinek száma kevés lett, építettem egy portbővítőt Bővebben: Link Ennek kellő meredekségű jelet csak egy 555-ös triggerelő közbeiktatásával tud adni a plc. Egymás mellett összedrótozva szépen működött is, csak 10m-re elkerülve zavar jelek is belekerültek. Ezért a távvezeték után tettem egy opto-t, de mivel az 555-ös a megépített triggerelőben pozitív jelre triggerel, ezért tettem be a PNP-t. Csak 1khz fölött nem működött, ezek szerint ahogy írtad nyitva maradt a szórt és belső kapacitások miatt. Még egyszer köszönöm holnap teszek bázis-emitter ellenállást is.
videó
Itt a pasas amikor közelíti azzal a valamivel a vezetéket, miért húz ívet? Elvileg a vezeték és a helikopter között nincs feszültség, hiszen a heli nincs leföldelve... akkor mégis mi okozza ezt?
Miért nem lehet kipróbálni egy pár alkatrészből álló kapcsolást? Legfeljebb megdöglik az IC. Egyébiránt a kondi szerepe az egyenáram leválasztása. (De azért ettől még kopogni fog.) Az IC csúcsárama 200mA, 6V/8ohm pedig 750mA lenne. De mint látható, is ez egy játék, tehát nem az idők végezetéig, hanem a minimalizálás jegyében született.
Miért ne volna feszültségkülönbség? Gondold végig a fázisceruza működését.
Az volt az első, hogy kipróbáltam, a kíváncsiság ... Próbapanelen még össze volt dugdosva a 555 pwm szabályzó azért is jött az ötlet hogy csipogok egy kicsit. Akkor, ha jól értem a kondenzátor védi a kimenetet valamilyen szinten?
- Egy optot áramhurokban, és áramgenerátorral szoktak hajtani.
- A vételi oldalon teljesen mindegy milyen jel kell, mert ha az optotranyó emitterét testre teszed és felhúzó kollektor ellenállást használsz, vagy a kollektort tápra teszed és az emitterre lehúzó ellenállást, akkor a jel inverzét kapod. Vagy is ezért inverter nem szükséges elé. - Az opto típusát kellene a sebességhez választani. Vannak gyors optok, sőt TTL kompatibilis kimenetűek is. Természetesen ezek drágábbak. - Egy mezei opto sebességét lehet növelni a Led áramával is, mert ekkor kisebb munkaellenállás alkalmazható. De lehet a tranyójának bázis-emittere közé ellenállást tenni, de ezzel jelentősen csökken az érzékenysége. (CTR tényezője) Ez a "nyitva maradás" az opto tranyójára is érvényes, hiszen annak bázisa "lóg a levegőben", így a Miller-kapacitása jelentősen csökkenti a tranyó sebességét. De a kérdés, nem a "kezdő topikba", hanem az "optp-csatolós topikba" tartozik! A hozzászólás módosítva: Jún 12, 2014
Húha, akkor nálam nagyobb a homály mint gondoltam
én azt hittem, hogy azért világít, mert földpotenciálon vagyok, az meg fázison, így van közöttünk 230V. De akkor ezek szerint mégsem, mert ez a helikopterre nem igaz. Akkor mi a magyarázaz?
Betettem egy 10k bázis-emitter ellenállást és "láss csodát" tökéletesen működik.
Kapacitív úton kerülnek át a töltések egyik hlyről a másikra. A vezeték hatalmas elektromos erőtere akkor is feszültségkülönbséget (töltésmegosztást) hoz létre, ha a mellette lévő vezető tárgy semmilyen galvanikus kaocsolatban sincs a környezetével.
Inkább a hangszóróról választja le az egyent. Pont úgy, mint egy féltápfeszültséges végfok esetén. De akkor is "jó szolgálatot tehet" ha az 555 kimenete magas szintem megállna. Ekkor nem folyik áram.
Hello! Látom nem érkezett válasz a kérdéseidre. De nem csodálom,mert ez azért egy több változós dolog. Részben nem ismertek az alkatrészek értékei, típusai. Részben nem írtál meg mindent. Pld. azt, hogy a kikapcsolásnak is ilyen lassú lefutásúnak kell-e lenni, és fontos-e hogy ténylegesen nullára szabályozza le a feszültséget. De..
1. Részben jól gondolod, de az áramkörben a TR2 egy áramgenerátort alkot, melynek áram tölti a kondit, a zéner feszültségéig. Az áramgenerátor áramának, pedig többnek kell lenni a végtranyó bázisáram szükségleténél és a zéner minimális áramánál. De a kondi növelése nem okoz problémát, csak a két tranyó disszipációjának. Mert ami eddig csak egy tranziens volt, most 30 másodpercig tartó állapot lesz. 2. Az, hogy hol elegáns egy megoldás, az igénytől és a kritériumoktól függ. Tehát hogy gyorsan vagy lassan kapcsolnád és teljesen nullára vagy sem. Mert a fizikai megoldás ezektől függhet. Mert kikapcsolni pld. úgy is lehet, hogy R2-vel soros kapcsolóval, kikapcsolod az áramgenerátort. (A két diódával párhuzamosan ekkor egy ellenállás is kell.) De a kikapcsolt kapcsolón, ekkor is kb. 390V fog megjelenni. Igaz, bekapcsoláskor áram nem igazán lesz.
Szevasztok!
Feltettem egy EAGLE programot,de nincs elektrolit kondenzátor a könyvtárban,az lenne a kérdésem,hogy honnan lehet letölteni ha lehet egyáltalán.
Szerintem az nem létezik, alap alkatrész. ELCO néven keresd vagy ha beírod hogy capacitor akkor megtalálod a listában.
Van capacitor könyvtár,de csak sima kondik vannak benne kb 30db.
És pl. Lm350 sincs ez egy linuxos verzio,nem tudom,hogy valamilyen korlát miatt nincs esetleg a telepítésnél volt valami probléma. A hozzászólás módosítva: Jún 12, 2014
Szerintem a linuxosban is meg kéne lennie. Most ugye kapcsirajzról beszélünk, nem nyákról?
Alkatrész hozzáadása menü alatt írd be a keresőbe, ne a könyvtárban kutakodj, lehet, hogy nem abban a könyvtárban van, nem tdom. Ám van Eagle-es téma is, lehet, hogy ott kéne inkább tárgyalni. jav: ELKO nem ELCO. A hozzászólás módosítva: Jún 12, 2014
Most én is kérdezek.
Létezik olyan Opto aminek a nyitófeszültsége nem 1-1.5V hanem nagyobb? 5V PIC-ről szeretném működtetni, de sajnálom az előtét ellenállásokra a helyet. Egyébként is csak 1-1 impulzust kellene hogy adjanak, nem folyamatos működést. Majd elfelejtettem, az sem baj ha smd A hozzászólás módosítva: Jún 12, 2014
"Most én is kérdezek." Oké! Én meg elnézést kérek helyetted a kérdésért..
A hozzászólás módosítva: Jún 12, 2014
Minden optónak a bemenetén dióda van. Ezt áramgenerátorról illik hajtani, rosszabb esetben egy ellenálláson keresztül. PIC kimenete pedig nem áramgenerátoros jellegű. Mindenképpen kell közé "valami". Akkor is, ha 5 V lenne a LED nyitófeszültsége, legfeljebb nem hajtaná meg. Különben megfuthat.
Én is elnézést kérek, ha nem fogalmaztam finoman
![]() Az előtte levő hozzászólásom válasz volt azért fogalmaztam így. pucuka: Ezt értem, de a sima LED-eket is szokták feszültséggenerátorosan hajtani, igaz előtéttel. Szerettem volna megspórolni a 8 ellenállást, mivel csak néhány tized másodpercig üzemel egy opto, de végülis igazad van. Ha a PIC elszáll az drágább móka. Bezsúfolom őket. Köszönöm a választ. A hozzászólás módosítva: Jún 12, 2014
Idézet: „szokták feszültséggenerátorosan hajtani, igaz előtéttel.” Némi ellentmondás, ha van előtét, már nem feszültség generátoros. Egyébként tényleg ha nem is szokták, de előfordul hogy közvetlen tápról hajtják, különösen elemes lámpáknál, ahol az elem egyre növekvő belső ellenállása az "előtét". De az élettartam is megfelel a bóvli kategóriának.
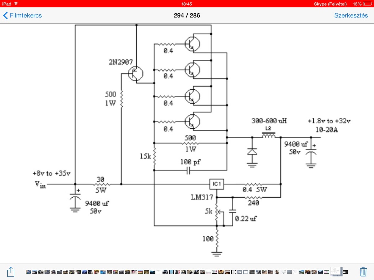
Szevasztok!
A következő rajzról szeretném megkérdezni,hogy az induktivítást hol lehet beszerezni a HEStore-ban csak 3A-es a legnagyobb,gondolom ha ki akarok venni 8-10A-t akkor legalább ennek megfelelő induktivítást illik beépíteni,valamint a négy darab 0,4-es ohmos ellenállás mekkora teljesítményű legyen(én 2W-osra gondoltam)?
A válasz egyszerű. Készítsd el magad. Az induktivitás értéke adott, kinézel magadnak egy jókora méretű vasmagot, kikeresed az adatlapjából az AL értékét, és már számolhatod is a menetszámot. A nagy áram miatt jó, ha légréses vasmagot választasz. Az áramnak megfelelő keresztmetszetű dróttal, már tekerheted is. Nem árt vissza ellenőrizni, hogy a vasmag nehogy telítésbe menjen.
Az ellenállások terhelhetőségét kiszámolhatod, a bázis áramból, és az ellenállás értékéből. A bázisáramot meghatározhatod a max kivett áram 1/4 -éből, mint kollektor áramból. Ezt elosztod a bétával. Itt is érdemes az adatlapból tájékozódni, mert a béta kollektor áram függő. De megsaccolhatod a 2N2907, vagy amit helyette használsz kollektor áramának 1/4 -éből.
Köszi a segítséget!Megnéztem a tranzisztor adatlapját elég nehezen igazodok el rajta viszont azt látom,hogy 4A-nál min.20*-os erősítést ír viszont 2N2907 csak 600mA tud így valószínüleg elég ha 150mA-el számolok.lehet,hogy valamit rosszul látok.ha 0,15A folyik akkor U=I*R a 0,4ohmos ellenálláson 0,06V esik így viszont P=0,009W.
Ez lehet,vagy valamit nagyon rosszul látok? Köszi.
Szia!
Először is köszönöm a válaszod. Valóban lemaradtak az alkatrész értékek, azok itt találhatóak az oldal alján: Link. Szimulátorban már próbálgattam, de konkrétan a tranyókra nem néztem rá jobban, köszönöm a ötletet, meg fogom nézni azokat is. A kikapcsolás igazából történhet gyorsan, csak a feszültség felfutásának lassítása lenne a cél. És kikapcsolt állapotban teljesen nullára kéne húzni a kapcsolás kimenetét. Én arra gondoltam, hogy egy relét iktatnék be, de ahogy írod is, akkor is megjelenik rajta a nagyfesz. Elegáns megoldás alatt valami olyanra gondoltam, amivel megkerülhető a 300-400 Volt kapcsolgatása.
A PWM szabályzónak pont az a lényege, hogy nem a feszültséget csökkenti, hanem kapcsolgatja, és a kapcsolgatás kitöltési tényezőjét változtatva tudod a fordulatszámot csökkenteni és növelni.
Próbáld meg a kapcsolási frekvenciát csökkenteni, mert egy bizonyos frekvencia felett a motor már csak sípol és melegszik, de nem forog rendesen.
Sziasztok, kávéfőző gép miért csaphatja le a hálózati áramot?
Ha szétszedném mit láthatnék?
Üdv!
PWM jelet nem tudsz mérni multiméterrel, mert mindig a kitöltésnek megfelelő feszültséget fogja mutatni (10%=0.5V, 50%=2.5V, 90%=4.5V, stb.). Viszont van olyan multi, ami tud frekvenciát és kitöltési tényezőt is mérni. Ha látni is szeretnéd a jelalakot, akkor oszcilloszkópot kell használnod. Visszatérve a fordulatszám szabályzáshoz, ha azt szeretnéd, hogy a nyomaték megmaradjon, akkor nyomaték tartó fordulatszám szabályzót kell használnod. Ennek a lényege, hogy a fordulatszám (esetleg a felvett áram) vissza van vezetve a szabályzóba. Amikor változás történik, akkor emeli, vagy csökkenti a kitöltést a változásnak megfelelően.
Szegény hálózati áram! :hide:
Rossz helyre írtál, itt kevés jósnő olvasgat...
Valószínűleg vízfeltöltéskor beázott. Napon meg kell szárítani.
Ne szedd szét. Semmi érdekeset nem fogsz látni.
Szétszedtem, a kapcsoló szét volt égve, gondolom amikor mellé öntötték a vizet, befolyt, és összeért a két vezetéket, szereltem be új kapcsolót, köszönöm a segítséget!
|
Bejelentkezés
Hirdetés |




én azt hittem, hogy azért világít, mert földpotenciálon vagyok, az meg fázison, így van közöttünk 230V. De akkor ezek szerint mégsem, mert ez a helikopterre nem igaz. Akkor mi a magyarázaz?







