Fórum témák
» Több friss téma |
Ez se rossz, az egyszerű L idom kialakítással.
Mindenki a saját kárán és pénzén tanul, de szívesen meg halhatom mindenki véleményét Köszönöm.
Nagy melegre számíts a kitaláláskor.
Szerintem a Reloop képén lévő megoldás sokkal könnyebben megoldható, és hatékonyabb is.
Sziasztok!
Rajzolgattam egy kicsit. Használjátok egészséggel.
Hű de ügyesen visszafejtetted! Minden elismerésem. A 100nF-nak adnál mégy egy testet?
Szia szép munka ! nyomtatható verzió ? demo-val megnyitható de nem nyomtatható!
Idézet: „Nagy melegre számíts a kitaláláskor.” Van egy elképzelésem kialakítással kapcsolatban de majd később osztom meg.
Szia! A 6-os verzióval próbálod?
Ezt a földre kötést hogy sikerül megvalósítani?Nekem amikor vonalat húznék oda kitolja a teleföldet..(tudom ez már lehet nem idevaló lenne)De ilyennel még nem találkoztam..
Itt van a javított. "thermal pad" a neve... De szerintem erről bővebben is lehet olvasni a Sprint Layoutos topikban.
Hálás köszönetem érte,felfrissítem az infót a topikban..
A kis vonalkát kijelöltem és a kitöltési távolságot lehúztam nullára. Van erre precízebb megoldás is Alkotó leírásában 7.2.3 alatt. Bővebben: Link
Egyéb kérdéseket ide légy kedves.
Köszönöm meg is találtam a leírásban,nem is lehet más kérdésem.Elnézést ha itt derült ki a tudatlanságom..
Valóban az kimaradt, de látom már Scooby javította.
![]() Aki nem boldogul a megnyitásával, itt a pdf. A hozzászólás módosítva: Jún 23, 2014
Sziasztok!
Én a Hapro féle megoldásnak futnék neki, ez lesz az első erősítőm. Érdekelne, hogy 0,5W-os ellenállások megfelelőek-e, vagy kell valahol nagyobb 1 esetleg 2W-os. Előre is köszi!
Üdv!
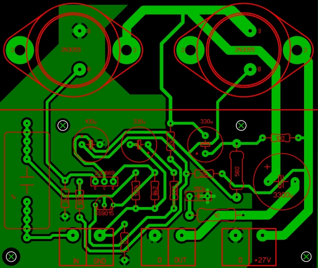
Én mindenhova kicsit tettem. 27V a tápom.
Köszönöm szépen a gyors választ!
Üdv! Melyik az a Hapro féle megoldású kapcsolás. Kérlek add meg a vázlatot, illetve a nyák rajzot, hogy véleményt mondjunk.
Még ilyen förtelem panelelrendezést jlh-nak !
Úgy néz ki mint egy egységcsomagos erősítőkit fujjjj. Ráadásul ha valaki elolvasni méltóztatná az eredeti leírást amiben letaglalják hogy ha lehet az erősítő táplálása legyen a végtranyóhoz legközelebb az áramok miatt és a zajosodás miatt. Nameg állandó áramú erősítőt ilyen csavaros rögzítésekkel megcsinálni hááááát nem csinálnám az tuti. Más: Visszáb olvastam hogy ventivel kívánod hűteni és olyan 40fok körüli hőmérsékleten. Tapasztalatom szerint a legjobb neki a 60fok borda ott a legjobb a 2N tranyók legideálisabb hőfokműködése. Illetve mivel A osztályú a lelkem a melegedésnek van egy hőfokfüggése a tranyóban ami bele van kalkulálva a végfokba. Nekem 60fokon kezd el kinyílni rendesen a hangja . Az alatt olyan élettelen az alsó tartomány. Pár panelen meg kisérletezésen túlvagyok már vele. Túlhűteni nem szabad és túlpufferezni sem érdemes 20000mikró per csatorna bőven elegendő . A kicsatolót nem terveztem rá a végfok panelre nekem külön panelen figyel .Lehet játszani a kondik hangjaival (igen van külömbség nem is kicsi). A kicsatoló kondival párhuzamosan tett 1-10mikróig fólia / olajpapír kondi megnyitja a magas tartományt mivel a nagy értékű kicsatoló magas frekin lusta. Plussz van egy ellenállás a hangszóróval párhuzamosan is ezen a panelen az eredeti ajánlással, amivel a kimenet nem buhan és pattog illetve valami illesztést végez a hangszóró és a kondi induktivitásán de ezt már nézzük el pontosan nem emlékezem rá mert régen csináltam és olvastam.
Van itt fenn egy "Fényharcos" feliratú vasalós nyákterv, innét töltöttem le. Minden igényt kielégítő a vonalvezetése, stb.
A másik, valóban, meg lehet hallani, amikor eléri az üzemi hőfokot, kb. 60 fok körül. Ez így működik. Ezt olyan is észrevette, aki egyébként csak hallgatta, de nem tudott a belsejéről semmit.
Jó estét.
Néhány képet tudsz fel rakni, lásunk már valami csodát !
Jelenlegi állapot jelentem átépítés alatt, és ugye ez régebbi kézzel rajzolt darab.
A hozzászólás módosítva: Júl 20, 2014
Most fog egy pofás dobozt kapni hozzá illő függőleges bordázatú hűtőbordával (eddig sajnos horizontális volt csak). Illetve épülget egy forgőkapcsolós hangerőszabályzó .
De ez valami marha lassan megy mivel közben más is készül és család meg meló is közbeszól . A hozzászólás módosítva: Júl 19, 2014
Nem vitatkoznék de ezen a nyákon sem a legrövidebb a tápvonal viszont rendezett.
A tranyó milyen gyártmányú és próbáltad-e mással?
wingshing 2n3055
Jelenleg ezzel a tranyóval megy, egész jó hangja van. Próbálni háááááááááááááááát soroljam? A bd-től a 2n-en keresztül az mj tranyókkal is kipróbáltam. Bd-vel rideg és feszes a hang. Az mj tranyóval olyan hangoskodó pa-s a hangja. 2n tranyóval eddig a legkellemesebb a hangja báár volt egy talán Tip tranyó de abból csak kettőm volt teszteléskor . Annak egész jó volt a hangja de az meg baromira nem volt kezelhető melegedésileg.
wingshing ez milyen gyártmány?
Én TUNGSRAM a 2-ikba MEV-es BDY73-atraktam mást még nempróbáltam.
A nevéből itélve eredeti kínai.
Bdy tranyóval én is ki akartam próbálni de sajna olyanom nem akadt teszteléshez. Viszont nagyon jó a kapcsolás arra hogy már bocsánlat a kifejezésért, hülyegyerek észheztérítésre. Ha ezt megépíti akkor jön rá az emberfia hogy mi-micsoda és minek kellene annak lennie a parasztvakításokkal ellentétben. Számora is hozott meglepetéseket pedig láttam már egy pár áramkört. Építettem tda és stk végfokokat meg külömböző tranyósokat de ezt fülelve és megtapasztalva finnyás lettem és válogatós a kapcsolásokban. A tda erőtlen (még a 7294 is aminek a legnagyobb baja a hűtéskonstrukciója). Stk már egy fokkal jobb de az meg nagyon döglékeny . Tranyósokkal meg az a bajom hogy ritka közöttük az amelyik a jó hangot az egyszerűséggel és az univerzális felhasználhatósággal ötvözni tudja. Példának okáért az utálatom tárgyán kívül(quad) nem láttam még olyan kapcsolást amit ha összerakok mondjuk +/-30-tól +/-50v tartományig akkor azt összeraktam és elindítom és megy .Nem kell állítgatni meg nyugalmiáramot variálgatni (ami mai alaktrészminőségeket elnézve hopp egy pont és repül az egész).Ami meg másik bosszantó dolog hogy amit meg lehet értelmes áron venni alkatrészeket az épp lehet hamis is és azok a kapcsolások amik pedig ezekkel az alkatrészekkel mennek mind ki van maximumra hegyezve (ami érthető is lenne ) csak épp a stabilitás rovására megy. Nem kívánok azon imádkozni mindíg hogy jaj csak el ne szálljon az erősítőm mert épp a csillagok úgy álltak hogy ehhez kedvezett (persze a leg lehetetlenebb időpontban). Na ez a jlh viszont tetszett abból a szempontból hogy összeraktam, indult beállítottam és elkezdtem gyilkolni .Eddig amit kapott tőlem egy csoda de mindent kibírt. Fűt mint a bolond meg érzékeny a hálózatról jövő zavarokra ( javasolt emi filter a hálózati betápra) de azon kívül nem szól ellene semmi. Nem kell hangszóróvédelem nem kell azon agonizálni hogy jajj csak el ne repüljön mert csúcsfeszen jár és hasonlók. A hangja meg olyan amilyenné teszem a végtranyókkal vagy a kimenőkondival vagy épp a becsatolóval.
Köszöntelek!
Miért utálod a quadot? Tudsz másik "B" osztályú erősítőt mondani, melynek kisebb a torzítása? Gyengébb hangsugárzó torzítását is korrigálja. Persze az "A" osztály más kategória - nem vitatom. |
Bejelentkezés
Hirdetés |














