Fórum témák
» Több friss téma |
Az IC CD4011 típúsú.
A poti csak azért van mert ezzel állítják elvileg az érzékenységet. Ez egy utánépített áramkör csak lehet elrontottam valamit amikor visszanéztem a nyákból a rajzot... Bevallom én sem tudom miért van a led az emitterben. Elvileg működhet ha kevesebb a relé árama 20mA-nél? A tápon valóban lemaradt a GND jel köszönöm az észrevételt! Egyéb észrevétel? Mit gondoltok működni fog? A hozzászólás módosítva: Feb 10, 2014
Működhet a relé, ha nem haladja meg a jelzett értéket.
4093-ast ajánlanám, az Schmitt-trigger, inkább alkalmasabb az ilyen célra.
Köszönöm!
Megfogadom a tanácsod és azt használom! Az áramkörön nem volt típusszám, mert lecsiszolták Egyéb észrevétel esztétikán kívül?
Hello! A tápot nem így szoktam megoldani. A reléknek teljesen felesleges, a szűrt egyenfeszültség. Nagyon megfelel nekik a kétutas is.
- Vagy is a reléket közvetlen az egyenirányít hídról szoktam táplálni, a pufferkondit, meg innen egy diódán keresztül. - Előnye, hogy csak az IC áramkörnek kell a szűrést biztosítani. A relék feszültsége nem "lepkézik" attól függően, hogy hány relé van épp behúzva. Ráadásul nem kell problémázni hogy a szűrés a váltó csúcsértékére töltődik. 24Vdc reléhez pont megfelelő a 24Vac egyenirányítva. Az megegyezik a 24V sima egyenfeszültséggel. üdv!
Köszönöm!
Megfogadom a tanácsod és így csinálom! üdv!
Sziasztok
Azzal kezdeném,hogy nem vagyok szakértő,de hobbi szinten alkotok néha.A helyzet az hogy lenne egy ciszternám amiből locsolni szeretnék szivattyúval, egy másik szivattyúval meg feltölteni,ehhez szeretnék kérni segítséget.Mit lehetne venni hozzá (lehetőleg olcsón )vagy készíteni hogy amikor kiürül az egyik be a másik ki kapcsoljon,ha tele akkor meg fordítva működjenek?Gondoltam egy búvárszivattyú úszókapcsolójára,de a másikat ez még nem oldja meg.
Én egyszerű úszókapcsolós vezérléssel oldanám meg. Például ilyen Kapcsolóval.
A ciszternába raksz egy alsó szintet és egy felső szintet. Ha alsó szinten van bekapcsol a vízpótló szivattyú és addig megy amíg felső szintre nem ér. Ez a legegyszerűbb legolcsóbb szerintem. (egy relé és két úszókapcsoló) A locsoló szivattyúval nem foglalkoznék. Olyan magasra raknám az alsó szintet hogy a locsoló szivattyú a ciszternából tudjon még vizet szívni, ne járjon szárazon. Persze ezt még lehet bonyolítani... Remélem segítettem. ![]() Üdv!
Köszi,biztosan jó lehet,még árat nem láttam biztos nem valami olcsó.Mi baj a szivattyú saját úszókapcsolójával?
Nincs semmi baj a szivattyú saját kapcsolójával.
Az nem tudod használni erre célra meg ezek az úszókapcsolók nem is olyan pontosak mint amit linkeltem. egy ilyen kapcsoló amit én mutattam tényleg nem olcsó ~6000Ft... mondjuk ipari egyszer kell megvenni az életben. Én ilyet használnék ez a egyszerűbb szerintem.
Vissza nézheted a hozzászólásokat találsz egy 555-ös IC-vel épített kapcsolást az is jó lehet neked erre a célra.
Hello! Azt figyelembe vetted az öntartó kapcsolásnál, hogy az úszó kapcsoló mikor zár és bont?
(Egyébként nem értem, miért teszitek fel az egész számgépképet,mikor egy mozdulattal kivágható a lényegi rész. A cursor is pont rossz helyen van.) üdv!
Bocsánat hogy nem vágtam ki.
A honeywel-es kapcsolóknál van olyan hogy az úszót ami csúszkál meg lehet fordítani. Vagy NO vagy NC tetszés szerint variálható. Üdv! A hozzászólás módosítva: Feb 17, 2014
Helo.Egy kéréssel szeretnék fordulni hozzátok.Szükségem lenne egy olyan kapcsolási rajra ,amely egy felszíni szivattyut kapcsolna.Minden órába kapcsoljon be 2vagy 3 percet azután ismét álljon egy órát utána kapcs 2-3 perc és igy tovább.köszönöm szépen.Üdv Deák Ferencz
Hello! Időzítős topikokban számtalan ciklikus időzítő rajzát raktam már fel. Itt van pld. ez, ha megfelel. (Lentebb nyákrajzot is találsz hozzá, vagy keresed a Cikl-x-y rajzokat.
Köszi szépen.
Van nálam egy áramláskapcsoló, amin 10A max kapcsolási áram van feltüntetve. A megadott max teljesítmény pedig 1100W. Már ez is érdekes, (10Ax230V) de szétszedve, egy OMRON relé van benne, ami 250VAC 16A-es. 2kW-ot szeretnék vele kapcsoltatni, de nem értem miért hagynak ekkora biztonsági tartalékot? Indítási áramterhelés miatt?
Hello! Nézd meg a relé adatlapját, és megtudod. Nem mindegy mit kapcsol a relé, ohm-os vagy induktív terhelést, mekkora a cosfi és a garantált kapcsolási szám is függ a terhelés nagyságától. Értelmes tervezők, nem terveznek maximumra és minimális élettartamra.
Kösz, megnéztem. Határon van, 8A ad meg induktívra igaz 0,4cosfi-nél.
Sziasztok! Lelkes kezdő lennék és valamibe beletört a "bicskám"
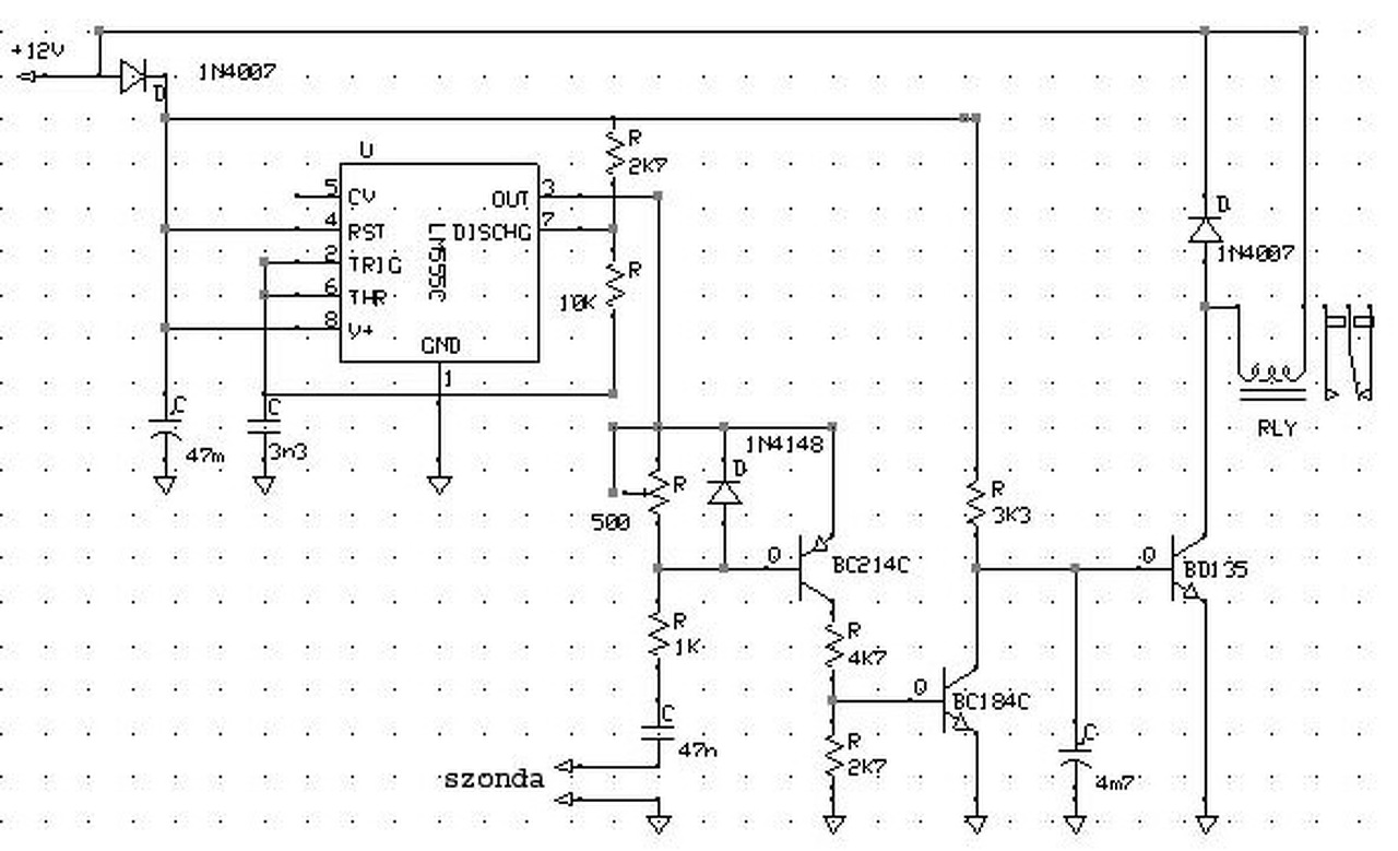
Az oldalról ((asszem)azt hiszem Vicsys készítette) letöltöttem egy kapcsolási rajzot, mely konduktív vízjelenlét érzékelő lenne. Layout-tal elkészítettem a kapcsrajzot de itt történt valÓszinü a hiba vagy a boltban nem jó cuccokat adtak, bár a Mikrovillben eléggé hozzáértőnek és készségesnek tűnt az eladó. Szóval ha esetleg valaki rá tudna pillantani akkor az nagyon megköszönném!!! A két kép a kapcsolási rajz és az általam készített panelrajz: A hozzászólás módosítva: Júl 4, 2014
Hello! A BC214 kollektor-emittere fel van cserélve. (Mondjuk a tokozása sem ez..)
Köszi a választ. Elég ha megfordítom vagy át is kell rajzolni valamit?
Üdvözlet! Megfordítottam, a 214-est de nem működik. Ha lehúzom a potmétert akkor a relé behúz. Ha feltekerem elenged attól függetlenül hogy a szondák vízben vannak-e. Előre is köszönöm!
A hozzászólás módosítva: Júl 5, 2014
Nem követem az eseményeket, így nem tudom mi a célod. De ez a kapcsolás, évek óta kifogástalanul működik nálam, nem érzékeny a körülményekre, biztosan kapcsol ki-be, tehát tökéletes a vízszint érzékelésére.
Akkor esetleg el tudod küldeni a panelrajzot? Összehasonlítanám az enyémmel. Mivel kezdő vagyok a téren valószinű, hogy én rontottam el valamit. Kicsit feljebb van az én panelrajzom. Proli007 már említette, hogy a 214 tranzisztor fordítva van bekötve. Ugyan megfordítottam, de így sem akaródzik működni.
Szia
"Összehasonlítanám az enyémmel. " Hasonlíthatod, de azon kivül, hogy 555 tel meggy, és relét húz meg, sok hasonlóság nincs a kettő közt. üdv.
Bocsánat, hogy belekotnyeleskedem, de a folyadék hőáramlás miatt az alsóbb szinten lesz a hidegebb víz a rétegződés miatt. Magyarul a lehűlt víz nehezebb (sűrűbb) mint a melegebb ami meg felfele mozog mert könnyebb (kisebb a sűrűsége).
A hozzászólás módosítva: Júl 5, 2014
Hello! Ez így igaz, de mire írtad? Mert ez egy évvel ezelőtti téma volt és ha jól emlékszem a mosógép vizét szivattyúzta volna egy 200l-es gyűjtő hordóból. Az meg egy mosással nem lesz tele, tehát mire szivattyúzásra kerül a sor, lehűl a víz.
Ha ez így működik, akkor közel vagy a jó megoldáshoz. Víz nélkül tekerd a potit oda, ahol épp meghúz a relé. Majd tedd a szondát a vízbe, és ekkor el kell engednie.
De az is lehet a gondod, hogy a szondához vezető vezeték túl hosszú, vagy a kapacitása nagy. Vagy eleve vezet a szonda, mert a csatlakozása be van ázva, vagy a kábel átvezet. stb.. Ezért működik minden víz nélkül is a poti tekergetésére.. De a kapcsolás működőképességért/használhatóságáért ha lehet, ne nekem kelljen jótállni..
Szia
"attól függetlenül hogy a szondák vízben vannak-e. " Sajnos az érzékelése, kapacitiv. Igy ha kicsi a érzékelő, vagy nagy, kábekl ami az érzékelőhőz vezet, milyen közel van egymáshoz, és még lehetne sorolni. A relativ nedvesség is befolyásólhatja. Az más kérdés hogy ha a 555ös frekvenciaáját eltalélod, akkor még müködhet is. ( Müszerek nélkül, egy kicsit nehéz eset ) Az Alkotó által ajánlott egy kicsit ebből a szempontből egy szerűbb. Ott csak, vezet a viz, vagy nem vezet, az a kérdés. üdv. |
Bejelentkezés
Hirdetés |




)vagy készíteni hogy amikor kiürül az egyik be a másik ki kapcsoljon,ha tele akkor meg fordítva működjenek?Gondoltam egy búvárszivattyú úszókapcsolójára,de a másikat ez még nem oldja meg. 







