Fórum témák
» Több friss téma |
Fórum » Ki mit épített?
Ez a téma ha úgy tetszik a mi "kiállítótermünk", nem pedig a ki mit csinált volna másképpen, mások helyett, és legfőképpen nem javítós téma.
Minden készüléknek van saját témája, ott kell kitárgyalni a részleteket!
FONTOS! A kapcsolási rajzok keresésére is van saját téma, ott keressetek rajzokat!
Sziasztok! Üdv. Mindenkinek!
A világért sem akarom Vicsys mestert idegesíteni, de ma egy másik órámat szeretném bemutatni. Ez egy DCF szinkronos nagy kijelzős óra. Mivel a képek nem képesek mindent elmondani, ezért írtam hozzá egy txt-s ismertetőt. Az után építeni szándékozóknak a linkeket is küldöm. bit-tech Bővebben: Link Nem fenyegetésnek szánom, de holnap, ha lesz rá időm küldöm a kistestvérét is! Szép napot kívánok Mindenkinek! István
Mé képek:
Ez nagyon nagy
![]() És jó értelemben ![]() Gratulálok, egy ilyet lehet én is építek...
Igaz még csak próba, és deszka, de működik..
PL508 PP, 6N6P - E88CC meghajtással..Ua=450V, Ra-a= 5KOhm, G2=150V... Ra-a értékre nem találtam adatot, így a GU50 PP kimenője dolgozik benne ideiglenesen...
Keresem az államat valahol lent a porban..
Nagy gratuláció, remélem a találkozón beszélgethetünk kicsit ezekről a projektekről..
Egyszerűen gyönyörű!
A doboza fénycsőbúrából van?
Szia!
Nagyon igényes vagy a munkádra! Ezt rögtön észrevettem. Ez az igazi hobby, Ez az igazi építés. Büszke lehetsz magadra, és a munkádra is! Minden tiszteletem!
Szerintem műanyag csőből van kialakítva. Ha ez így van, akkor le a kalappal, nagyon ötletes és tetszetős kivitel.
Ötletes, átgondolt kivitelezés! Nagyon tetszik!
Azért figyelitek, apránként teszi fel a műveit, hogy legyen időnk az ámulatból összeszedni magunkat... Gratula!
Sziasztok! Üdv. Mindenkinek!
Először is nagyon szépen köszönöm az elismerő szavaitokat don_peter, kocsgab002, katt, Zoli_bácsi, és Imi. Hájjal kenegettétek a lelkemet! Leginkább Zoli bácsi dicsérete hatott meg, mert Őt már régóta (de másokat is) ismerem a fórum oldalairól, és számomra Ő egy etalon. Azt hiszem ezzel az álláspontommal nem vagyok egyedül! Az óráról bővebben is írtam, a DCF LED clock txt dokumentumot nyissátok meg! Abban választ kaptok az óra házáról, és még más érdekességekről is írtam. Valami más nevet kellett volna adni neki (olvasd el), mert így nem tudja senki, hogy mi van benne! Holnap, ahogy ígértem küldöm ennek az órának a kistestvéréről a képeket. Üdv.! István A hozzászólás módosítva: Júl 21, 2014
Szépek az utánépítéseid, külön öröm, hogy visszaköszönt janocsi kolléga dizájnja...
A hozzászólás módosítva: Júl 21, 2014
Szia sooty!
Köszönöm az elismerő szavaidat, a design-t, mint írtam is valóban janocsi órájáról koppintottam. Üdv.! István
Sziasztok! Üdv, Mindenkinek!
Ez a kis három csatornás távirányító még a nagy kijelzős órám tartozéka (ezzel tudom éjszakára kikapcsolni a tehenet). A megépítésénél egy kicsit kapkodtam, meg is látszik rajta! Nem volt kellően átgondolt a project! Az adó már készre volt szerelve, és csak utána vettem hozzá a dobozt. A nyomógombok így egy kicsit aszimmetrikusak, nincsenek középen. Utólag még egy kis mini kapcsolót is bele berheltem, mert nagyon hamar megzabálta a gombelemet.
Olyan nyomógomb kör alakú nem lett volna? Kb meg tízszerezi a furkálási munkát és az elrontás esélyét (tapasztalat)
![]() Jól sejtem, hogy két 3 voltos gombelem van, milyen stab 5v-ost használsz a távirkába? Vannak egész jó hatásfokú stabok amik nem fűtenek. Üdv
Precíz kivitel, biztos kézzel.
Ha jól látom, a nyomógombok nem kapcsolják a mikrokontroller tápját, pedig két áramkörösek. Szerintem a kvarc is felesleges, a belső oszcillátor pontossága elég az infra jelek előállításához.
Szerintem azok a nyomógombok egy áramkörösek, a két azonos oldalon lévő lába közösítve van. Ezt a mechanikai tartás és stabilitás miatt készítik így.
Sziasztok zsoltee0001, nedudgi és zoli_bácsi!
Köszönöm a véleményeteket! zsoltee0001 Csak egy 3V-os celláról megy, nincs stabilizátor, amit annak vélsz, az az infraled meghajtó tranzisztora. A nyomógombokat először hosszabb tengellyel csak simán a furaton dugtam át a fedélen. De nekem úgy valahogy nem tetszett, mert furán nézett ki a sötét dobozon a fekete gombokkal, ezért egy kimustrált zsebszámológép gombjaival megfejeltem. Egy kicsit reszelgettem! nedudgi A nyomógombok 4 kivezetéses, de csak egy áramkörös pattintós nyomógombok (belül két-két kivezetés össze van kötve), ezért nem megoldható vele a tápfesz megszakítása. A kapcsolást a net-en találtam nem én találtam ki, csak után építettem. Bár tudnék pic, vagy AVR programokat írni! Üdv.! István Ahogy látom már közben zoli_bácsi precízen megválaszolt részben helyettem. A hozzászólás módosítva: Júl 22, 2014
Nagyon jó lett ez is.
Az infra adó és vevőről kérnék privátban egy leírást, hogy miként kell elkészíteni, persze csak ha publikus. Tetszik amit látok. ![]() Gratulálok.
Köszi
Úgy látom ASM-ben van így megint csak meg kell írja emlőről ![]() A paneleket mivel vágod ilyen szép pontosra? Infra adó doboza sima szerelő doboz amit lehet venni alkatrészboltba? A hozzászólás módosítva: Júl 22, 2014
Sziasztok! Üdv. Mindenkinek!
Akkor, ahogy ígértem, most küldök néhány képet a nagy órám kistestvéréről. A vezérlőpanel ugyanaz, mint a nagynál, és ugyanazt tudja. Inkább a dobozolásra hívnám fel a figyelmeteket, mert egy-két megoldást elleshettek tőlem. Viccesen szoktam mondani „ezt tanuljátok el tőlem, ne a lopást”! Egyedül a színével nem vagyok kibékülve, de amikor csináltam, csak ilyen volt idehaza. És ezt a dobozt mint már írtam is valahol, csak egy 100-as satu, és két 30x30-as szögvas segítségével, mindenféle spitzen technika nélkül alkottam. Üdv. István
No igen.
A doboz készítése tényleg nagyon jó és jól is sikerült, de a nagy félhengert ezzel már nem tudtad űberolni ![]() Az jobb... Én még hiányolom a sötétített plexit a kijelző elől, az még dobott volna rajta nem kicsit. Ettől független gratulálok, szép munka.
Szia don_peter!
Nem értem a kérdésed, az ASM és a HEX is benne van! Vasfűrész, reszelő, esetleg csiszoló vászon, és kajak! A dobozt Lehel piac mellett vettem. Üdv. István
Kicsit félre billentyűztem..
Én C-ben programozok és az ASM-hez nem konyítok sokat, ezért van az, hogy ami ASM-ben van azt újra programozom, hogy lássam miként működik és persze, hogy bármikor bővíthető legyen.
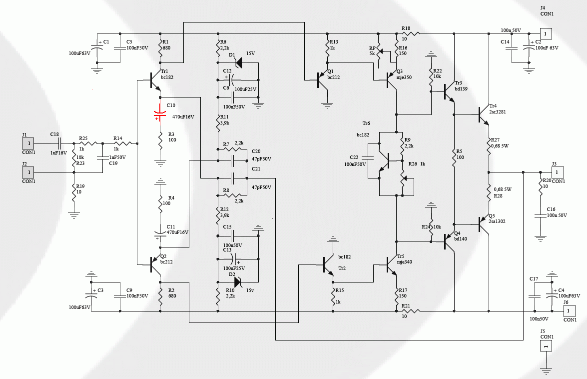
Ez a kapcsolás lett megépítve SMD kivitelben. Jól bevált kapcsolás és a nyákterv is jó lett. A nyákterv 2SC2240 és 2SA970 párosra készült.
Itt a terv 1:1-ben A hozzászólás módosítva: Júl 22, 2014
*
Erősítő vagy tápegység? Számomra ez nem derül ki. Vagy a képek nevéből kéne kikövetkeztetni? TRAMP = tranzisztoros erősítő? A hozzászólás módosítva: Júl 22, 2014
A helyes válasz megfejtője. A kapcsoláson azért eléggé látszik.
Ott a kapcsolás, a panelterv, dobd össze, érdemes. Nagyon pontos ellenállások kellenek, különben DC-s lesz a kimenet, a nyugalmi áramot PC-s spektrum analizátorral lőttem be a legjobbra, ez így 50mA-t jelent a végtranyókon és 0.002% harmónikus torzítást 1W környékén, a THD+zaj 0.012-re jött ki. Annyit módosítottam, hogy a kimeneti 0.68-as ellenállást 2db 0.47-re csökkentettem, párhuzamosan kötve 2db 2W fémréteg ellenállást és a bemeneti csatolókondit kihagytam. Hogy mit művel magas tartományban az figyelemreméltó, érdemes meghallgatni.
A hozzászólás módosítva: Júl 22, 2014
|
Bejelentkezés
Hirdetés |
















PL508 PP, 6N6P - E88CC meghajtással..





















