Fórum témák
» Több friss téma |
Köszönöm! Végigolvastam.
A hozzászólás módosítva: Júl 27, 2014
Szívesen! Én általában, ha nem találok eredményt a datasheet, pinout vagy pdf végződésű keresésre, akkor rányomok a "képek" eredményre. Ott 10-ből 6x találok adatlapot, vagy lábkiosztást, vagy azt amit keresek.
A hozzászólás módosítva: Júl 27, 2014
Köszönöm, megjegyeztem. Bár nyomtam én már mindenféle címre (más egyebeknél is), de egészen más alkatrészek jelennek meg; és 10-9× buy now!
SBW 65 jelölésű smd tranzisztor megfelelőjét keresném. Elvileg SOT-23 as tokozású, nagyfrekvenciás jelerősítő első fokozata lehet.
Kerestem SB vagy BW - ként de úgy sem találtam semmi hasonlót.
Pedig amerikai cuccba volt. Spectra Physics a a készülék gyártója. Első lépésbe egy 3mW-os piros lézerrel próbáltam pótolni, de az nagyon halvány. 3. karakter még lehet egy 5-ös is. Viszont a második áthúzott "Z" karakter meg nincs az orosz ABC-be
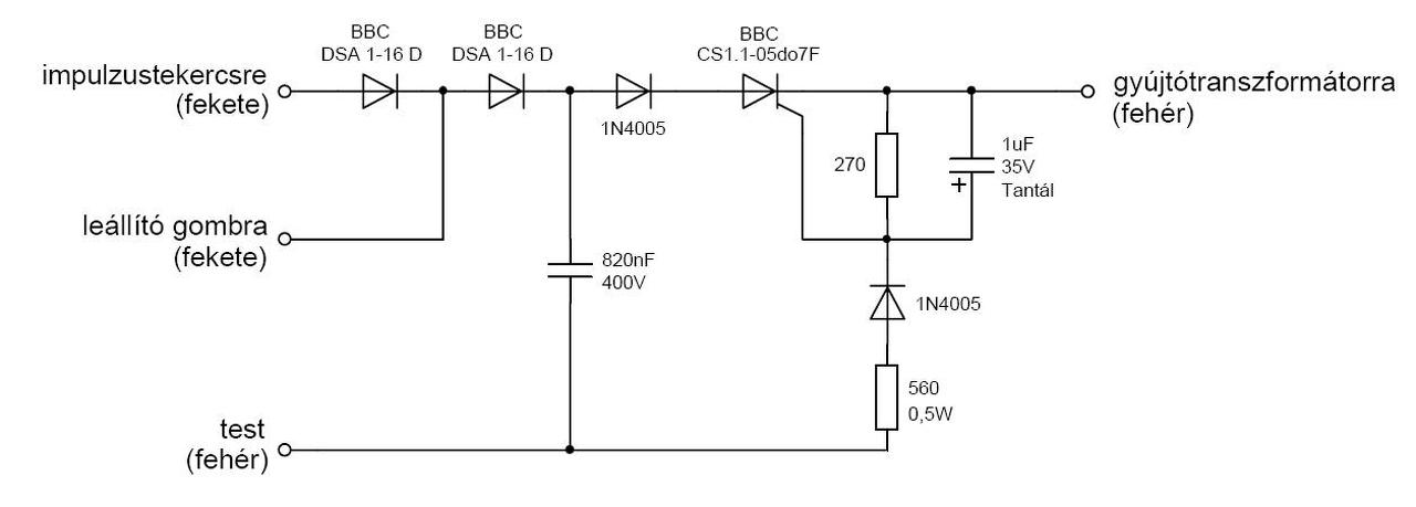
Elektronikus motorgyújtás egyik alkatrészét keresem. A kapcsolási rajzon DSA CS1.1-o5DO7F szerepel. Sehol nem találom ezt a (számomra Tirisztor-nak gondolt ) alkatrészt.
Ha a beszerzési helyet, vagy helyettesítőjét tudja valaki...
Hello! Ha kapcsolási rajzod van, arról talán könnyebb azonosítani a rajzjeléről, micsoda. Nem?
Átmásoltam a kapcsolási rajzot, hátha segít
STIHL gyújtóáramkör. Egy 800V 10A-es tirisztorral helyettesítheted ezt a Burr Brown Corporation (Texas Instr.) gyártmányt.
Sziasztok,kaptam egy erdekes alkatreszet,amirol nem tudom,hogy mi:
SMD dioda formalya van,es negy labu,ezt irja rajta:1.sor C104 2.sor 5333 Mindket oldala olyan mint amilyen a kepen. A kepet szerkesztettem. Aki tudja,hogy ez milyen alkatresz,es tud adni rola egy datasheet-et,attol nagyon megkoszonnem. A valaszokat elore is koszonom.
Üdv
Javaslok CDI azaz gyujtäs rajz tömeget . Üdv
Köszönöm az iránymutatásokat! proli007, kadarist, fater0827.
BT151-es tirisztorral fogom helyettesíteni, mert csak ez kapható, az eredeti nincs a boltokban. A rajzon lévő dióda is csak több darabból rakható össze a boltokban kaphatók közül. (de az most még nem hibás!) Még egyszer Köszönöm! ![]()
Szia!
Ezek közül hasonlít valamelyikre?
Erre hasonlit,de a kivagott reszen nekem feher festek van rajta:
Bővebben: Link
Próbáld meg kimérni a LED-et diódavizsgálattal.
Háát, maga alá hajlított lábbal optót még nem láttam (inkább igyekeznek minél messzebb tenni a LED-től a tranyó oldalt). Mindenképp mérni kell a lábak közt - még nem tudjuk, hogy a túloldalán is két kivezetése van-e?
Azért kértem meg, hogy próbálja kimérni a LED-et. De lehet MOSFET vagy egyéb egzotikus dolog is a tokban. Ha nem négy lába lenne, akkor kapásból azt mondanám, hogy tantálkondenzátor. Ezeknek majdnem négy lábuk van
A hozzászólás módosítva: Júl 30, 2014
100nF / 16V SMD tantál kondenzátor? Adatlap.
Holnap kimerem.Az en "erdekes alkatresz"-emnek kifele hajlitott laba van.
A nyakon megkaptam a hibat,onnan indultam ki,hogy az ATMEL 25040 kap-e tapot,es nem kapott.Az elejen arra gondoltam,hogy az a "erdekes alkatresz" lehet egy kettos zener dioda,es el van menve. Megkerult a tettes: 990-9393.1C nevu IC-nek kilyukadt a hasa:Bővebben: Link A kepen a bal oldali IC van kilyukadva. A hozzászólás módosítva: Júl 30, 2014
Ha kifelé hajtott lába van akkor opto.
Koszi a valaszt!
Üdv! Az ezen képen látható TR jelű alkatrész az ák. elején tekercs, vagy trafó? És elvileg az előtte lévő R2 D1 R3 T egy telepfelező áramkör. Meg tudnátok mondani, hogy miért kell oda a tranyi, miért nem elég az R2 R3 fesz osztó?
Az egy bemeneti illesztő/leválasztó trafó (talán mikrofon trafó?). Mivel értékek nincsenek feltüntetve, nem esküdnék rá, hogy tápfesz-felezés történik.
Egyáltalán: mire szolgál ez a kapcsolás?
Ez egy Volkswagen-nek az ABS modulja.Azt hittem,hogy az a bigyo egy zener dioda,es az van elmenve,mert a 25040 nem kap tapot.Nem volt meg a CAN 120 Ohmos ellenallasa,az ic volt kilyukadva.
Sziasztok!
Ezek a varisztorok úgy vannak hirdetve hogy VAC, vagyis váltófeszültségre de az adatlapban meg DC-ben van megadva az érték, akkor most ez jó egyenfeszre, vagy nem? Köszönöm A hozzászólás módosítva: Júl 31, 2014
Idézet: „DC-ben van megadva az érték” Nem egészen, a DC is meg van adva, de ott van mellette az RMS is
Üdvözlet
Segítséget keresek egy targonca irányváltó javításához. A gondom hogy még hasonló eszközt sem találtam mint ami az én irányváltomban van. A kérdéses alkatrész egy dupla mikrokapcsoló amiben két független kör van, az egyik egy alapban zárt mig a másik egy alapban nyitott és értelemaszerüen ellentétesen változik. A kérdésem, hogy hol lehet ilyen alkatrészt vásárolni illetve milyen paraméterekkel rendelkezhet mert semmi info nincs rajta. Üdv: Kovács Gábor |
Bejelentkezés
Hirdetés |












