Fórum témák
» Több friss téma |
Ez a GPA300 végmodul, a GIANT Sound-tól.kifogástalan darab,3 van nekem is,és nincs panaszom rá semmi.
Nyakig gázolunk az off ban de köszi az infót!
Sziasztok!
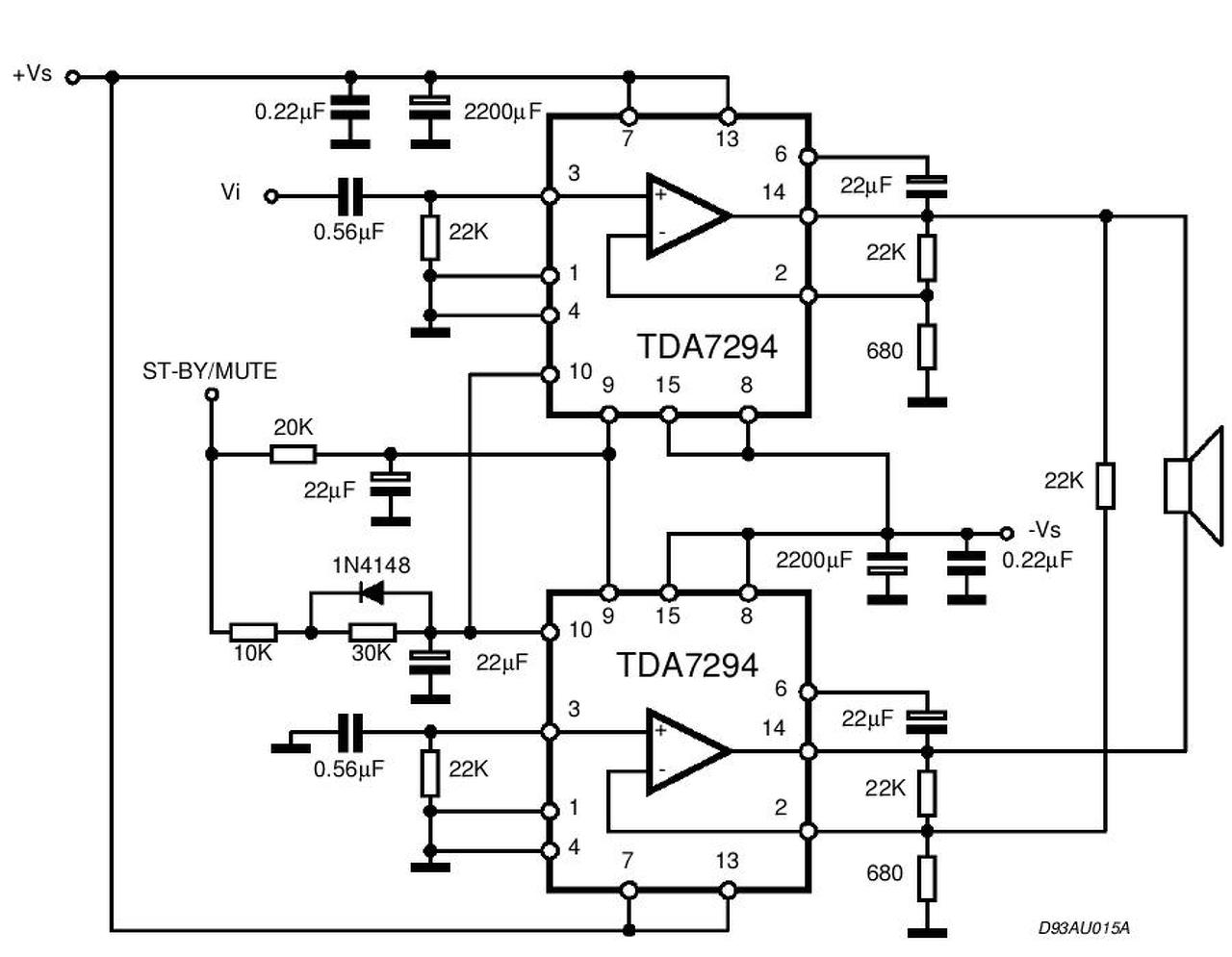
Tda 7294 es ic ket hid kapcsolásnál tehetem szigetelés nélkül a hűtőbordára a jobb hővezetés érdekében?
Szia! Teheted, de akkor a bordát kell elszigetelned a gépháztól, ugyanis a negatív táp az ic tokon csücsül,Üdv.
Még annyit szeretnék kérdezni, TDA 7294 es híd kapcsolt panelomon van ojan csatlakozó hogy 2 szál vékony vezetéket fogad be min a sorkapocs csavaros, az van ráirva hogy ST és abból a 2 szál vékony vezeták a táp panelra ment amin a puffer kondik vannak pontosabban egy lm317 es tranzisztorhoz meg egyéb kisebb alaktrészek vannak még a tranzisztor melett és a kondenzátorhoz vanak kötve onan vette a nagy tápfeszt.
Ez vajon mi lehet?Enélkül nem kapcsol be a végfok?
Valószínűleg a készenlét és a némítás van kivezetve. Ha az adatlapot követte a panel készítője akkor mindkettőt +5V-ra kapcsolva megszólal az erősítő.
Megnéztem mekkora feszültség jön ki a táp pnaelból azon a kimeneten ami az ST csatlakozóra megy a végfok panelokon, és meglepő mert ugyanaz a táp fesz jön ki ami a kondenzátorokon van, pedig van az LM 317 es mellett még egy pótméteris meg ellenállás.
Félek rátenni nehogy tönkretegye majd az új IC ket. Belehet másképp is kapcsolni valahogy?
A készenlét és a némítás lábak elviselik a teljes pozitív tápfeszültséget is, de ha van erre a célra feszültségcsökkentő érdemes rendbe-rakni, már csak a tapasztalatszerzés végett is.
Átnéztem a végpanelokat , teljesen megegyeznek ezzel a kapcsolással, még az alaktrészek is azonosak benne.
Akkor ha a ST-BY/MUTE kivezetést a +VS hez kötöm befog kapcsolni?
Igen, bekapcsol. Pillants rá az érintett 22µF kondik feszültségtűrésére, belefér-e a tápfeszültségbe. Valószínűleg 50V-osak, de nem árt az óvatosság.
Köszönöm szépen a felvilágosítást!
Még anyit szeretnék hogy a bemeneti jelet (rca) mien tipusu ellenálású pótméterrel tudom szabájozni? És mi volna akkor ha a Tda 7294 ic k hez mégegy ict kötnék párhuzamosan,1 es lábat az 1 es lábhoz 2 est 2 eshez stb..., nem oszlana meg a terhelés és akár hidba mehetne 4 ohmon is? Ezen gondolkodtam ma hogy mi történne de lehet hogy butaság.
Így nem lehet párhuzamosítani, ahogy írod. A TDA7293 van kitalálva ilyen üzemmódra, nézd meg az adatlapján a párhuzamosítás kapcsolási rajzát.
Potenciométernek 100k lineárisat, vagy 10-47k logaritmikust ajánlok.
Azt viszont nem tudom mekkora olvadó biztositék kellene a TDA 7294 Híd táp vezetékbe, mert van hej a panelon pozitív és negatív vezeték is megvan szakítva pici üveg olvadóbiztosíték foglalattal de már egyikben sem volt betét.
Ez ha jól sejtem függ a táp feszültségtől? Pl ha +- 30 v ról üzemel a végfok hídban, akkor maximum 5-6 amper körül van az áram felvétel?De annél valamivel nagyobb biztosíték kell nem? A hozzászólás módosítva: Aug 5, 2014
A hídhoz 6,3A-est ajánlok, bár ±30V táp 8 ohm hangszóró esetén ez alá is lehet menni. Ha nincs tápesés terhelés hatására, akkor a kivehető legnagyobb clip mentes teljesítmény 140W Bővebben: Link. Ehhez 4,2A szükséges. Kis tartalékkal a túlvezérlésre 5A-es biztosíték lenne ideális.
Köszönöm!
A +- 30 v csak példa volt, hogy tudjak mihez viszonyítani,. rendeltem 12 darab tda 7294 ic-t és van többféle trafóm, van ami +-25v os és 2000 va!! régi orosz , meg vannak a troid ok amik +-30v osak, elöször kísérletezni fogok egy hid panellal hogy mekkora feszen hogy melegszik 4 illetve 8 ohm al, és a végén ha többet tudok akkor rakom ösze a erősítőt. A Clip amúgy pontosan mit jelent? Volt egy Castone cpa 1200b végfokom azon is volt ien led,maxon bevillogott. Ien Clip ledet meglehetne oldania TDA hid kapcsolásra is valahogy hogy tudjam mikro van mxon hajtva? Rettenetes! Picit figyelj oda kérlek! -moderátor- A hozzászólás módosítva: Aug 5, 2014
A clip jelzéssel kapcsolatban egy megjegyzés: ha a tápfeszültség 8 Ohm terhelésre van méretezve, és a felhasználó 4 Ohm terheléssel használja a végfokot, akkor a végfok áramkorlátja előbb fog határolni, minthogy a kimeneti feszültség nagysága kezdene "beleütni" a tápfeszbe. A clip jelző utóbbi jelenséget tudja érzékelni, és jelezni számodra.
A kimeneti áram figyelésére is van áramköri megoldás, de a clip jelzők a tápfeszültség és a végfok kimeneti feszültségét figyelik. Azért írtam le, nehogy úgy járj a tesztelés során: "nem is villog clip jelző, mégis torz". A hozzászólás módosítva: Aug 6, 2014
Köszönöm a válaszokat mindenkinek!
Én azt hittem a Clip úgy működik és úgy megvalósítható hogy választok egy akkora értékű ellenállást amivel a led világít a táp feszültségről, bekötöm a hangszóró kimenetre ellenálláson keresztül a ledet, és a teljes a hangerőn közelit a táp feszültséghez a kimeneti feszültség akkor a led elkezd jelezni. De most már rájöttem ez nagy butaság.
Ez nagyon jó!! Köszönöm! El is kezdem tanulmányozni és megépítem.
Mit javasolnál, 2 DB Tda 7294 híd végfokból épített erősítőnél,ugye 2 darab hidalt végpanel lesz benne,van egy-egy troid trafó mindegyik végfokhoz és külön egy-egy egyenirányító kocka, utána külön külön puffer mező mindegyik végfok résznek.
Egyenirányítás után mehetne egy puffer mezőbe a 2 troid árama és onnan kapná az áramot minkét vég panel? Ezt csak azért kérdezem mert szereztem 2 darab kólásüveg vastagságú 50v 100.000uf kondenzátort és ha külön tápról mennek nem tudom rátenni csak egyik felére mert csak 2 kondenzátorom van abból a nagyból. És még a 100.000 esek mellé mehetnek kisebbek? Van 16 darab 50v 10.000 uf kondim is.Vagy elegendő 100.000 uf?Vagy az is baj ha túl sok? Egyáltalán miért szokták teljesen külön tápról építeni a 2 végfok modult? Jobb úgy valamiért? A hozzászólás módosítva: Aug 6, 2014
Nem akarok beleszólni, de az ökölszabály úgy 10e mikró 100W-onként 8 Ohm esetén...
Nekem a két hidalt előtt egy Graetzen van két 10e-es , és bőven elég, akkora dinamika van hogy ! Az a 100-as kapásból szétcsapja az egyenirányítódat vagy a biztit a bemeneten. Felesleges túlzásokba esni.
A csatornánkénti külön táp előnye, hogy nem fog földhurok kialakulni, így kisebb az esélye a búgásnak. Egy hídhoz a tápágankénti 20000µF az ésszerűség felső határa.
Ugyan nem ide tartozik, de mellékelek képet a mai építésről. A szokásos (reloop-os) panelek fázisfordítóról lesznek hidalva. A 100nF tápszűrők (smd) leköltöztek a forrasztási oldalra, kevesebb fúrás, szellősebb panel az eredmény.
Csinosak így szépen sorba rendezve.
Az IC melletti kondik közelségét nem gondolom ideálisnak. A borda akár meleg is lehet, illetve így körülményesebb a kengyeles rögzítést kivitelezni.
A 100000µF túlzás, nekem 2X 20.000µF van hídanként és bőven elég. 100.000 mikrót fel is kell tölteni és nem biztos hogy ezt a trafó is megúszná pörkölődés nélkül. Ha mégis, akkor mire feltöltődnének egy egy ciklus alatt addígra pont azért veszne el a dinamika mivel idelye nem lenne utántölteni a trafónak.Üdv.
Rendben értem Köszönöm!
Én csak azért akartam 100.000 uf puffer mezőt a tda 7294 híd végfoknak mert az üzlet honlapján is 2x 60.000 uf et ajánlanak.
Azt még valahol megértem,de a 100000 uf nekem az 1200w os végemben volt hozzáteszem a gyári abban is csak 2X 20000uf volt.
Sziasztok! Van egy kis problémám amit nem tudom hogy oldjak meg. Mivel féltápos tda7294-et készítettem el, namost szeretnék eléjük kötni egy mikrofon előfokot. A mikrofon előfok is féltápról menne úgy, hogy ellenállás+zéner el kialakítanám neki a tápot. Gondolom így a gndt az álgndvel nem szabad összekötni. Esetleg oldjam úgy meg, hogy a + és a - ágba (az álgndhez képest) egy egy zéneres stabilizáló, de akkor kellene egy szimmetrikus tápról működő egyszerü mikrofon előfok.
|
Bejelentkezés
Hirdetés |










