Fórum témák
» Több friss téma |
Mielőtt kérdezel, a következő két dolgot ellenőrizd!
I. A helyes tápfeszültségek megléte.
II. A kimeneten van-e egyenfeszültség.
Élesztés.
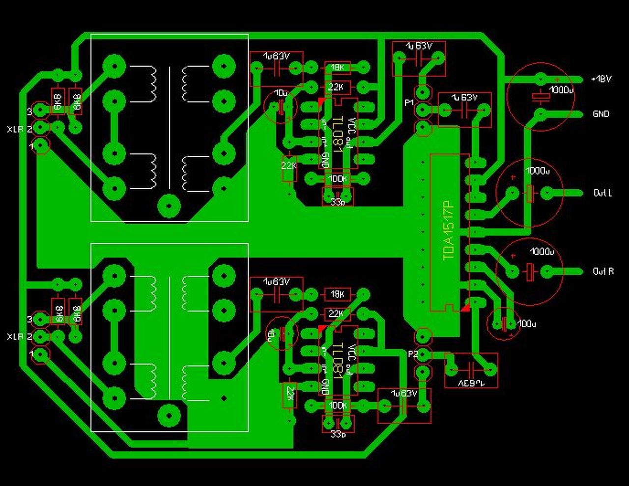
Egy kapcsolóüzemű 19V 1.6A-os tápra milyen erősítőt építenétek? Egy pár 8 ohmos szélessávúhoz kellene. Az egyszerűség előny, nagy elvárások sincsenek.
TDA 7350 2x12watt. 18 voltot ír a gyártó, de a 19voltot is simán bírja.Autó rádió-magnó végfokjai nagyon jók.
A hozzászólás módosítva: Aug 9, 2014
Vetnétek erre egy pillantást földhurokügyileg?
Ezeket az autósakat nyugodtan használhatom 19V-ról?
Én ezt inkább , így csinálnám .A betápot ugyan nem rajzoltam be , de azt is inkább máshol kellene kivitelezni , mint pont a kimenetnél , mert ott is szed össze mindenféle zajt stb.
A hozzászólás módosítva: Aug 9, 2014
Köszönöm. Sejtettem, hogy az ott úgy jobb lenne, de kevés dolog van amit jobban gyűlölök egy nyákon, mint az átkötés. Persze, megesik, hogy nincs más út... :/ Még várok véleményeket, aztán átrajzolom a tanácsaitok alapján.
Igen valamikor sajnos a kinézet , illetve az hogy ne legyen átkötés a működés rovására mehet.
Általában egy bemenet , illetve kimenet közelében nem szoktunk tápegység dolgokat közel hozni , se szűrő kondenzátor se megkerülő pozitív , se semmi ilyen , mert a jelbe zajt okozhatnak sokszor.De persze több ötletből , majd kiválasztod , azt amelyik a legjobb lesz neked.
Ez mindenképpen jó ötlet részedről, ráadásul középen annyi hely van, hogy simán befér oda egy szűrőkondi a tápra. Hogy a tápot honnan vigyem be, azzal gondban vagyok. Mindenképpen valamelyik "végén" kellene, nem? A trafókhoz nem akarom tenni, mert ott tényleg okozhat zavart...
Teljesen másként csinálnám, a nyákterved így módosítanám, ha marad ez a terv.
Nagyon köszönöm a módosított rajzot. A táp szűrése akkor szerinted maradjon ott? A kimenetnek földet gondolom közvetlenül a szűrés negatívjáról kell venni.
Mint említettem teljesen máshogy tervezném, de ha marad így, akkor is a csillagpontos földelésre törekedj. Földhurok a bemeneti csatik földpontjai zárásával is létrejöhet, ezért alakítottam a terveden, de még sokat lehetne javítani rajta.
Nem ragaszkodom ehhez az elrendezéshez. Teljesen mást is szívesen veszek.
Szia!
Nekem is van egy verzióm ha nem baj.
Már, hogy lenne baj?
Nagyon köszönöm Neked is! Ahogy látom a bőség zavarában szenvedek! Nagyon jófej emberek vannak a ebben a topikban!
kokozo terve jó.
Sztereó nyákterv esetén, érdemes középen egy földpontot kialakítani, így kezdeni a tervezést.
Annyira, hogy túl ne hajszold.
Sajna az a verzió már nincs meg csak egy másik.
Nembaj, ahogy látom a lényeg nem változott, csupán az előfok elfordult... Hálásan köszönöm!
Persze , hogy nem baj .Jó terv , de én még mindig azt vallom , hogy szűrő kondi ne legyen a kicsatoló kondi mellett , tehát betenném középre .
Igen de a kérdező csak földhurok szempontjából kérdezte, hogy mit hogy kellene, én tennék még az ic-k táp lába mellé 100n-t is, de mint tudjuk a tda ick nem a high end kategória.
Kicsatolót nem fogja zavarni, mert a kimenet alacsony impedanciás.
Szia!
Sajnos nem, a végtranyáknak nekem kvázikomplementer meghajtása van, és ezt a meghajtást hajtja meg egy komplementer fokozat, de úgy néz ki, hogy kap új végfokokat ezek helyett az ismeretlen, félig elégett nyákok helyett.
Sziasztok!
Vettem egy erősítőt amely tartalmaz 2db TDA7294 erősítőt ezt rákötöttem a másik erősítő bemenetére. Azt nem értem ha a TDA erősítőn le veszem a hangot akkor lejjebb veszi a grundigét ez mért van?
Azt még magyarázzátok el nekem kérlek, hogy ez a "teli föld" miért előnyösebb? Azon kívül, hogy nem eszi a vas-kloridot
Hát azért csak , mert .
Gondolkozz kicsit , mivel az erősítőn van neked hangerő potméter ugyebár ahogy kiolvasom a szavadból .Tehát , ha a TDA erősítő bemenetét leszabályozod , és mivel a másik erősítő bemenete is együvé van kötve , így azt is leszabályozod . De egyébként nem értem , hogy a képen keverő rajzát látom , tehát , akkor miért kell az erősítő hangerő potijával foglalkozni , illetve külön külön akarod vezérelni az erősítőket?
Szia! Az ábrából ugyan nem derül ki, de a jelenség rossz potenciométer-bekötésre utal. Ilyen mikor a bejövő jel van a csúszkára kötve.
Azért tetem a TDA ra potmétert mert az is sztereó.
Meg szeretném én ezeket keverő nélkül függetleníteni.
Akkor most nem értem .Hogy akarod használni keverő nélkül ?
Mert a rajzon keverővel van. Általában az ilyen rendszerekben , amit rajzoltál az erősítőn , illetve végfokon nem használatos a hangerő potméter .Vagyis csak a végfok van a keverő után , é semmi beavatkozó elem nincs , mert csak zajt visz bele. De ha te külön szeretnéd használni valamilyen forrást használva , akkor szoktak használni hangerő potmétert az erősítőn. Ha van keverőd , akkor az úgy tökéletes , miért akarod függetleníteni ?
GND vezetékezése előnyösebb ha vastagabb a fólia, kisebb a brumm esélye, a fólia szakasz alacsonyabb ellenállása miatt.
|
Bejelentkezés
Hirdetés |













