Fórum témák
» Több friss téma |
Ha nem akarsz kompromisszumot akkor nyisd ki a pénztárcád mert van pár igen borsos árú de az igényeidnek megfelelő hangsugárzó és erősítő.Talán te is megtalálod amit keresel viszont ez a topik az A-osztályos erősítőké.
Köszi a segítséget. Akkor el megyek több helyre és körbe nézek mi lenne a legjobb.
A hozzászólás módosítva: Márc 31, 2014
Nagyon szívesen,ha bármiben tudok még segíteni jelezd nyugodtan.
Szia. Én nem akarok hangsugárzót venni, és nem is keresek, nem tudom, miért gondolod. Csak kiegészítettem a gondolatod egy fontos dologgal. Persze sok pénzért lehet venni különleges hangszórót, de a fizika korlátot szab. Ezért nincs 30cmes, 110dBes hangszóró 20Hz alsó határfrekivel.
Én egy Sipos Gyula : Hifi erősítők építése 1980. könyv 142. oldalán található kapcsolást ajánlanék hozzá. Ez eredetileg egy "Hifi stereo Sinfonie " nevű lemezjátszós erősítőben található.
Nem azért, de ez nem kvázikomplenter, hanem egyszerű PP (push pull) kapcsolás. Attól még jó lehet.
A másik bibi, hogy feltehetően nem "A" osztályú, hanem valószínűleg AB. Félvezetővel jóminőségű "A" osztályú teljesítmény erősítőt nemigen lehet csinálni, mert a karakterisztika lineáris szakasza nagyon kicsi. A hozzászólás módosítva: Ápr 24, 2014
Üdv!Hát igen, visszatérve az A osztályra mostani magyarországi kereskedelemben forgalmazott elérhető áron félvezetővel eléggé nehézkes a dolog, hogy megfelelő A osztályó teljesítményerősítőt építsen az ember.De ha egy kicsit körülnézünk és vissza megyünk a múltba kb 1970-re akkor ott fogunk találni egy félvezetőt ami rendkívül lineáris úgynevezett Triód karakterisztikájára hajaz ez az ezköz Sony Vertical Field Effect Transistor más néven V-FET.Sajnos ezeket az eszközöket már csak elvétve lehet beszerezni ha van belőlük ebay.com-ról én is itt vásároltam kb 5000-ft/ darab áron.És természetesen ezekkel van megépítve a HIRAGA 30Wattos változata is.Küldök ide egy linket hogy nem rég a SONY épített 2db 250W A osztályú Monoblock végfokot.Bővebben: Link És ezen a linken dobtam fel 1 képet a Fetekről Bővebben: Link
Nem olyan nehéz jó végfokot építeni azért...
Mindíg árulnak valami jobb félvezetőt vagy itt vagy más egyébb oldalakon amiből nagyon jó erősítőket lehet építeni.
Hallo !Ekkora borda eleglenne egy sztereo 8wattos hiraganak?
Szia! Egynek talán de kettőnek már nem biztos,vagy inkább biztos hogy nem.
Teszel elé egy nagyon halk, kis fordulaton járó pc-s ventilátort és elég lesz.
A hozzászólás módosítva: Aug 3, 2014
A ventilátort nem igazán ajánlom,vedd meg a nagyobb bordát a kellő mennyiségű kondenzátort és a toroid transzformátorokat,szépen csináld meg a nyákot majd vezetékezd a legrövidebb vezetékekkel,és nem csalódsz benne.A ventilátor,hiper szuper tápegységek,stabilizátorok felejtős.Gondolkozz úgy mintha a 70'években kellett volna összehoznod abból ami van.Akkor meghálálja és nagyon szép hangja lesz.
A javaslatoddal csak az a baj, hogy 2014-et írunk. Maga J.L.H. is javasolta a stabilizált tápot, vagy a "tranzisztoros szűrőt". Reloopnak tökéletesen igaza van, hogy ezt javasolja a farád mennyiségű kondikkal szemben. A ventillátorok meg sokat fejlődtek az utolsó 20 évben... Az, hogy toroid, vagy nem, tök mindegy. A '70-es években egyáltalán nem volt toroid... jó a sima lemezelt trafó is, csak rendesen legyen összerakva, méretezve. A hang szépsége inkább a kapcsolástechnikától függ, meg a felhasznált anyagok minőségétől, odavalóságától.
Sőt az egyik szaki szerint a lemezt trafó az igazi , a stab tápon lehet vitatkozni szerintem ki kell próbálni és amelyik tetszik azt kell véglegesíteni.
Érdekes, hogy énis tapasztaltam már, hogy a lemezelt trafóval készített erősítő jobban szólt mint a toroidos...
Stab táp kifejezetten kedvezőleg ha az A osztályú erősítőkre...
A stabilizát táp esetében legfeljebb a tranziens tulajdonságokat lehet kétségbe vonni. De ha az rendesen van méretezve, akkor biztos nem hallható a különbség közte és egy millió mikrofarados konditelep között. És ugye nem mindegy egyéb szempontból sem, hogy stabilizált, vagy nem.
" '70-es években nem volt toroid" , akkor én mi fenével vesződtem két napig '71-ben? (kézzel tekerve, 1kW.)
![]()
Hát én tudjam?... Hm... biztos toroid volt?
![]() ![]() ![]() A hozzászólás módosítva: Aug 3, 2014
Okés, ha a 70 évekbeli modon kell gondolkozni, akkor marad ez a borda, meg az ei magos trafó. Mekkora a minimális teljesítményű trafó, amire szüksége van. Ne mondjatok ésszerűtlenül nagy számot, reálisan számolva, felvett teljesítmény és a veszteségek. 12*max 1 amper tápáganként, és oldalanként, igaz ? 48Watt plussz veszteség, mondjuk egy 100VA-es trafó már elbirja, igaz ?
Szia! Ezt a problémát a hűtőbordához tudnám hasonlítani, minél nagyobbat használsz annál kevésbé melegszik. A felvett teljesítmény 2-3-szorosára méretezettel nem lesz gond.
Akkor mondjuk 150VA-es bőven megfelel a célra.
Bőven
![]()
Köszi az infót. : ) Ugy szeretném, hogy egy trafóra tekerek négy szekunder tekercset, és ezeket egyenirányítiom, és mint egy dual mono felépítés lenne, csak egy trafóval. Tápáganként 20E mF. 2SD718 és 2SB688-as tranzisztorokkal szeretném megépíteni.
Korrekt megoldás lesz.
Szerinted, hogy muzsikálna oldalanként 2-2 beag hx 125-8 hangszorból szerelt TL doboz a kis hiragával ?
Jók az emlékeim erről a hangszóról, a kérdéssel látogass el a TL témába! Bővebben: Link
Kedves tironaudio!
Az Bővebben: ITT megjelölt erősítőd érdekelne (gyártó, teljesítmény, alkatrészek stb.) Kartondobozban kaptam egy ilyet csak még nem tudtam eddig beazonosítani. Előre is köszönöm! A hozzászólás módosítva: Aug 25, 2014
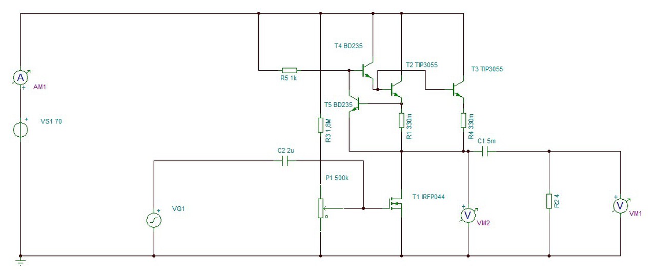
Sziasztok! Már régóta bújom a netet az ún. Single End végfokok után, de nem csővel, hanem FET-tel. A sok rajz alapján kreáltam egy sajátot, mi a véleményetek róla? A Tina szimulációja szerint 15-16W körül kezd el láthatóan vágni a szinusz teteje 4 ohmos terhelés mellett. A valóságban is tudhatja ezt, vagy csak a Tina képzeletbeli világában működik ilyen frankón? Ha azt mondjátok, hogy a valóságban is működik, akkor összeszerelem, és kipróbálom, van itthon hozzá mindenem, de feleslegesen nem akarom elrobbantani a félvezetőket.
|
Bejelentkezés
Hirdetés |