Fórum témák
» Több friss téma |
Fórum » LED-es clip áramkör
Kérlek mérd meg mekkora feszültség esik az R3 ellenálláson! Valahol 10V környékén járhatunk már, ekkora maradékfeszültség az erősítőben teljesen indokolatlan lenne.
Hello! Most hangszóróval, vagy anélkül hallgatod az erősítőt? Nyilvánvalóan a hangszóró terheli a végfokot, és esik a kimenti feszültség. Vagy is mindig lesz különbség. Műszerrel történő mérésnek sok jelentősége nincs, a hangszóró összetette impedancia rendszer, melynek terhelő ellenállása frekvencia függést mutat, Te meg egyenárammal mérsz..
De mi a gondod? Egy mezei egytranyós áramkörtől nem lehet csodákat várni, jelzi hogy ha túlvezérlés van. De nincs is sokkal többre szükség. Nem a kimenet torzítását méri, hanem csak a kimeneti feszültség csúcsát figyeli. üdv!
Lehet a táppal lesz baj. Teljes kivezérléskor 62.2 re esik vissza a teljes táp. Szerintem ez a galiba.Visszábvettem a 10K kiderült hogy 11k volt, most 9.1K, 2k2 van most amit ajánlottál, gondolom még a bázisellenálláson kéne változtatni.
@ proli007: Tudom, nem is várok én csodát. Már építettem meg és tökéletesen tette a dolgát. De itt most nekem valamiért nem úgy működik ahogyan kellene. A hozzászólás módosítva: Okt 6, 2013
Az R3-on eső feszültséget csak jó lenne ellenőrizni. Az támpont lehetne a továbblépéshez.
Megmértem, amikor már hallom hogy már kezd torzitani, R3 8.5-9V ot mérek, terhelés nélkül amikor meg villognak a ledek, akkor pedig 1,7-2,8V-ot
A hozzászólás módosítva: Okt 6, 2013
Az R3-on alig változhat a feszültség, ilyen mértékben egyáltalán nem.
Valami nem jól van megépítve. Tranzisztor típus, lábkiosztás, beültetés?...
Bc547,C-B-E direktbe az emiteren, es a rendes gnd között mértem ezt a feszültséget. De lehet amiatt változik a feszültség mert visszaesik a táp, hisz 69.5rol 62.2 re esik vissza. Amikor villognak a ledek, akkor nincs rajta terheles onnan nem jöhet ez a különbség?
A R3 feszültségét az ellenállás két lábán kéne megmérni, így szoktunk rá hivatkozni. Gyakorlatilag egyik mérőcsúcs az emitteren, másik a negatív tápon legyen!
A tápingadozás alig befolyásolja az áramkör működését, a Nálad tapasztalható teljesen normális. Fotózd is le, mert valami nagyon nincs rendben.
Már nagyon úgy néz ki jövő hétvégén gyártásra kerül egy másik panel. Ez szegény össze-vissza van már cínezve, most ezzel kísérleteztem a 2k2 is 3 ellenállásból lett kirakva stb. Ehhez a tápfeszültséghez milyen értékű ellenállásokat ajánlasz vagy eddig is jó értéket használtam csak valamiért nem működik pedig meg kivettem a tranyokat es meg is mértem őket de jók.
Ez most azaz erősítő ami egyszeres tápos és a testnek a féltápfeszültséget tranzisztorpárral állítod elő?
Azt ugye tudod (Alkotó szépen lerajzolta), hogy ezen a rajzon a Test jelű pont most a pozitív tápfeszültségre kötendő? Ez azért történt, hogy a Clip jelző áramfelvétele ne húzza félre a mesterségesen létrehozott tápközepet. Itt kicsit félre is érthető, hogy mit nevezünk testnek. Jelen esetben a tápközepet. Ez a mérésed ha tápközépre lett vonatkoztatva, akkor is nagyon bizonytalanná tesz, hogy jól van-e az áramkör megépítve. A hozzászólás módosítva: Okt 6, 2013
Igen ez az az erősítő ami mesterségesen állítja elő a gnd-t. Teljes tápra lett kötve természetesen. Újraépítés fog következni.(clip rész csak természetesen) Elnézést kérek, hogy ilyen későn reagáltam, de eddig nem volt internet elérésem. Tervezek egy másik panelt, mert ez a panel nem pont erre a felhasználásra lett tervezve.
Sziasztok!
Találtam egy nagyon szuper Clip jelzőt!1 Mohmos bemenete van a QUAD műveleti kimenetére simán ráköthető(én egy 10kohmos ellenállással vettem le a jelet az ic-ről!Oszcilloszkóppal iszonyat precízen be lehet állítani 4-8 ohmos 400wattos műterheléssel próbáltam amint amint laposodik a jel már jelez is és nem csak parázslik meg pár ezred másodpercre világit!Egy ic elég két csatornára az 5volt táp egyszerüen megoldható(csak kéne valakinek egy jó nyákot tervezni hozzá)!Az elektoros PA300 clip kimenetére is bekötöttem hibátlanul müködik!Mindenkinek ajánlom!
Elég régóta halott a téma, de azért remélem olvassa az illetékes. A 100u kondihoz használhatok bipol elkót? Illetve a hangkimenet GND-jét össze kell kötni a táp gnd vel vagy nincs rá szükség?
Hello! Oké, de miért nem Te tervezed meg hozzá a nyákot?
A bipoláris 100µF-et meghagynám nemesebb célra, amúgy jó bele.
A hangkimenet GND és a táp GND miért különül el egyáltalán? Ebben lesz a magyarázat.
Illetve a tda7294 híd /4ohm -hoz át kell mérezetni az alkatrészeket, 30V-om van? Teljes hanegrő felé már észrvehetően torzít ámbár fény nem jön a ledből. Mindent a leírás alapján csináltam és élesztettem.
Leírtam mi történik ha a TDA7294 hidat 4 ohm-mal terheljük. A clip határán 30V féloldali tápfeszültséggel az amplitúdó nem fogja a 20 voltot meghaladni, tehát a figyelt feszültség minimum 10V kell legyen.
Vágj bele R2 3,3k; R3 2,2k értékekkel!
Nem, csak bekapcsoláskor vmivel tovább világít. Ha bekötöm a "+" kimentre, a kimenet másik kivezetését ("-") pedig a clip panel gnd-jére akkor átvált recsegésbe a zene. jelzés nincs.
Csak az egyik kimenetre szabad rákötni! Fotózd le miként huzaloztad össze!
Oh sorry a balgaságomért. Megfeledkeztem a hangerőpotiról ami kicsit le volt tekerve. Így hiába huzigáltam a winf*s hangerőt 100%-ig. Jelez a led!. Köszönöm! Bár nem tudom mennyire van a biztonságos határon belül.
Ez nem egy biztonsági készülék. A beállítás akkor jó, ha enyhe felvillanásnál még nem torz a hang, de a tartós fény már hallható torzítással párosul.
Akkor úgy érzem amiket megadtál új értékeket azokkal el lett találva. És akkor értelemszerűen 8ohmos hangszóróhoz majd vissza kell méretezni.
Igen, 8ohm-hoz 6-8V referencia az ideális.
Készítettem egy nyákrajzot reloop kolléga kapcsolásához
Képileg ilyen az előző hozzászólásban szereplő terv.
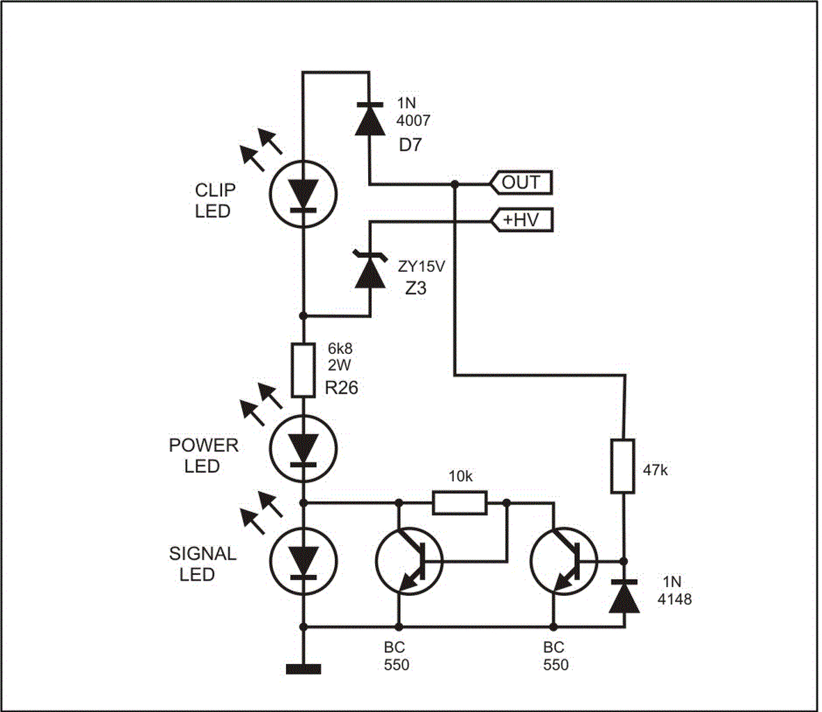
Mellékelek egy frappáns megoldást Mile Slavkovictól.
Ezt tudnám illeszteni egy LM1875-ös kapcsoláshoz?
|
Bejelentkezés
Hirdetés |














