Fórum témák
» Több friss téma |
Mielőtt kérdezel, a következő két dolgot ellenőrizd!
I. A helyes tápfeszültségek megléte.
II. A kimeneten van-e egyenfeszültség.
Élesztés.
-Viel Spaß-
Gondolkodtam kb 2 percig. Ennyiből ha valaki tud neked segíteni, azt hívd mesternek. Hiába küldessz rajzot, azt mire valaki kibogarássza péntek este, nagyon szeret téged. Inkább segíts nekünk, hol akadtál el?. Én inkább azt mondanám, hogy nézz egy pasztát a PTK-NTK alatt. Zoli
Szia Reloop!
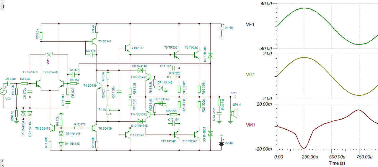
Clip jelzéssel kapcsolatban... Ha van kedved, ezt a clip áramkört teszteld már le légy szíves. Elvi rajz, de nekem működött is a Tinában. A clip jelző résznél vannak értékek is. A többi helyen az azonos jelölésű alkatrészek azonosak legyenek. Abból az elgondolásból indultam ki, hogy figyelni kellene az erősítő diff. bemenetein a jeleket. Ha nem clippel a végfok, akkor azonosak. Ha clippel, akkor viszont eltérnek, mert a kimenetről érkező jel kisebb lesz a vágás pillanatában. Ezt egy érzékeny komparátorral detektálni lehet. Viszont, nem biztos, hogy jó ötlet a bemeneteket bolygatni még egy párhuzamosan kötött komparátor ic -vel, ezért külön osztóval oldottam meg a kimenetről visszaérkező jel figyelését. Nálam ezekkel az értékekkel működött: R1: 47k R2: 47k R3: 4,7k C1: 1u C2: 47u OP1: NE5534 Ja, igen... a fet körében lévő 10n/10M RC tag a led begyújtott idejét hivatott növelni, jobban észrevehető a clip, ha nem villog a jel függvényében, hanem clip esetén hosszabb ideig világít. A hozzászólás módosítva: Szept 6, 2014
Szia! Működik a dolog, itt a HE-n is tárgyaltuk valamelyik témában. Rod Elliott-tól linkek: Bővebben: Link, Bővebben: Link.
Mellékelek egy szimulációt a különbségi jelről, amint a szinusz határolás közelében elkezd csúcsosodni. A komparátor érzékenységét erre a tájékra érdemes kalibrálni. Sajnos a fázistolás és a zaj miatt a gyakorlatban nem ilyen rózsás a helyzet.
A hozzászólás módosítva: Szept 7, 2014
![]() Feltaláltam a spanyolviaszt... ![]() De működik..
Reloop, akkor is áll ez a feltevésed a végtranzisztorra vonatkozóan, ha - ahogy írtam is - a szakadt bizti csak 35V/2A-es, szemben a másik 250V/4A-essel? Nem lehet, hogy ez a szakadás oka?
A következtetésem a korábban leírt búgó hangból vontam le, a biztosíték szakadását is ennek tulajdonítom. A szükséges mérések elvégzését melegen ajánlom.
Köszi reloop és q765!
Ott akadtam el, hogy hol csinálja, hol nem Direkt olyan hangszorókat kötöttem rá egy próba erejéig, amiket nem sajnáltam. Valahogyan biztos egyenáramú komponens kerül néha a kimenetre, mert a hangszoró membránja látványosan rúgott egyet, innen a pukkanás. Legutoljára meg fél órát ment gond nélkül. Következő lépésben, ha a probléma még előjön, akkor rámérek a kimenetre, a relé előtt.
Sziasztok!
Lenne egy egyszerű kérdésem. Egy Onkyo TX-7630-as erősítő tápjában van 4db ellenállás R902-R905 (360R 1W) amik nagyon melegszenek 90-100 C fok ,ezeket szeretném kicserélni 8 db 180R 5W-os kerámia ellenállásra,kettőt-kettőt raknék mindenhova sorba kötve.Ezt ugye nyugodtan megtehetem? Az elko-kat már kicserélgettem. Rajzot a TX-7530-as használtam hozzá szinte teljesen megegyezik. Minden segítséget előre is köszönök!
Szia
A VC5022-es IC-t ha megépítem hagyományos elemekből akkor az működőképes lehet? Az AX-70-es szervizkönyvében meg van a rajza. Áramkorlátozásnak elég a 40-60W-os izzó a primer körbe, vagy a tápágakba is kell ellenállás (10 Ohm)és ha igen milyen teljesítményű? A rajzon elvileg vannak ilyen ellenállások de a végfok tranzisztorok után a meghajtóknál.
Szia! Elég a primer köri izzó.
Az SM-ben lévő rajz a VC5022-ről kissé elnagyolt, jobbat sajnos nem találok. Ennek alapján ki tudod silabizálni a működését. Van olyan jó a hangja a másik csatornának, hogy érdemes ezzel az A-osztályú üzem kiterjesztéssel bajlódni? Nem mehetne sima AB-ben?
Szia
Szerintem mehetne AB-ben is csak akkor mindkettőt át szeretném alakítani. Ahhoz mit kellene változtatni,vagy plusz elemeket beépíteni? A jó IC-t pedig félreraknám tartaléknak mert van még másik JVC erősítőm amibe később jól jöhet.És szerintem az eredi végfokokat is kivenném. És néznék valami más hasonló teljesítményűt vagy nagyobbat ami kapható.
Az 1-2 valamint 5-9 lábakat összekötöd az IC helyén, és feltornázod Q751(752) kollektor-emitter feszültségét 3-3,3V-ra a kellő nyugalmi áramnak megfelelően.
A meglévő potméterekkel szabályozható marad a nyugalmi áram?
Ezt a 3-3,3V-ot egy plusz ellenállással tudnám beállítani? A nyugalmi áram mértékét pontosan hogy határozzam meg? A gyári beállítandó feszültség alapján?
Odáig értem,hogy 1-2-est és 5-9-est összekötöm. A 6-osal nem kell foglalkozni ugye,az csak 0 pont?
A hőellenállás az maradjon Q751 C-E-én?
Ha a nyugalmi áram beállító és stabilizáló áramkör működése teljesen új a számodra, akkor nem biztos, hogy egy ilyen bonyolultságú kapcsolásban célszerű vele megismerkedned.
Egyszerű megoldás jutott közben az eszembe, az átkötéseket 1-1 nyitóirányú 1N4148-al valósítsd meg. A jó csatornáról természetesen először le kell mérni a VC5022 1-5, 2-9 lábak közötti feszültségeket, valamint a 0,22 ohm-okon esőt. Ez utóbbi adja ki a nyugalmi áram érékét.
Igen ez most egy kicsit bonyolultnak tűnik elsőre,de régen tanultam ezeket ,csak sokáig nem
használtam. Q751-nél a diodákat D705 és D707-el megegyező irányban kell bekötni ugye?
1-5, 2-9 lábak közötti feszültségek mit adnak meg?
Nagyjából így van, szükség esetén berajzolhatom. Az előbb említett méréseket végezd el! Ha az ép csatornában az 1-5 feszültségkülönbség 1-1,5V-tal nagyobb a 2-9-nél, akkor jó nyomon járunk.
Szerk.: az 1-5 feszültség az, amit IC nélkül fenn kell tartanunk. A hozzászólás módosítva: Szept 7, 2014
Egyébként egy külföldi fórumon ez találtam: http://obrazki.elektroda.net/2_1233939021.jpg
Ezt csinálták helyette. A potmétert célszerű teljesen letekerni először ugye? A hozzászólás módosítva: Szept 8, 2014
Számításaim szerint elég az összesen két dióda, a gyakorlatban ez csak más poti állást jelent. A mérést követően tudok biztosat ajánlani.
Értem nagyon szépen köszönöm a segítséget,holnap nekilátok. Szia Jó éjt!
A hozzászólás módosítva: Szept 8, 2014
Szóra sem érdemes. Kezdj az áramkorlátozó izzó beiktatásával!
Üdv.
Olyan kérdésem lenne, hogy az alábbi erősítő kapcsolásában melyik tranzisztor figyeli a kimenetet? Az a baj, hogy nagyobb hangerőnél lekapcsol a védelem és így nem lehet hangosabban hallgatni. Teljesen gyári állapotban van. A tápfesz +-30V és mikor lekapcsol akkor 28,5V-ig esik csak le a fesz. Kapcsolási rajz: Amfiton 50y-202c Előre is köszönöm a segítséget.
Szia
Ha beraktam a két diódát és kicseréltem az elégett ellenállást,végtranzisztorok nélkül lehet éleszteni a kapcsolást ? (áramkorlát,és min.-ra tekert potméterrel) Vagy nem ajánlott azok nélkül?
Szia! A piros nyíl mutatja a védelem bemenetét. Figyelj, a zöld nyílnál fut be a túlvezérlés jele, arra is tilthat. A bekarikázott kondi kiszáradása, értékvesztése is okozhatja a jelenséget.
Köszi. Ezt kipróbálom. A végfokokból kijövő két 15-ös számú vezetéknek mi a szerepe? Az is a védelemre csatlakozik.
|
Bejelentkezés
Hirdetés |








Direkt olyan hangszorókat kötöttem rá egy próba erejéig, amiket nem sajnáltam. Valahogyan biztos egyenáramú komponens kerül néha a kimenetre, mert a hangszoró membránja látványosan rúgott egyet, innen a pukkanás. Legutoljára meg fél órát ment gond nélkül. Következő lépésben, ha a probléma még előjön, akkor rámérek a kimenetre, a relé előtt. 





