Fórum témák
» Több friss téma |
- Ez a felület kizárólag, az elektronikában kezdők kérdéseinek van fenntartva és nem elfelejtve, hogy hobbielektronika a fórumunk!
- Ami tehát azt jelenti, hogy a nagymama bevásárlását nem itt beszéljük meg, ill. ez nem üzenőfal! - Kerülendő az olyan kérdés, amit egy másik meglévő (több mint 17000 van), témában kellene kitárgyalni! - És végül büntetés terhe mellett kerülendő az MSN és egyéb szleng, a magyar helyesírás mellőzése, beleértve a mondateleji nagybetűket is!
Jó ötlet, csak ilyen kivitelben a vezeték hossza adott. Nem mindenhol lehet esztétikusan elhelyezni a felesleges, többletvezetéket. Azt már ne is feszegessük, hogy mi van akkor, ha öt méter 30 centi a szükséges hosszúság.
Most csak a cél felőli végén nincs hely.
Az én véleményem szerint az a cél, ahol a lyuk van.
Szia! Ide nézz be.
Az impedancia arányos az árammal, csak be kell kalibrálni egyszer 50Hz szinusz jellel árammérő műszerrel... Az könnyen lehet, hogy a mérő hangokat neked kell a programba beillesztened, ezt még nem próbáltam... A hozzászólás módosítva: Szept 8, 2014
Sziasztok!
Tanácsot szeretnék kérni. Honnan és mit ajánlotok szakirodalmat, mert az elektronikai alapokat se mindet vágom. Egyszerűbb, rutinos bemutató videókat gondoltam, jelek , jelölések magyarázatát, mit nem szabad, stb. Ötleteket szívesen meg hallgatok, köszönöm.
Hali!
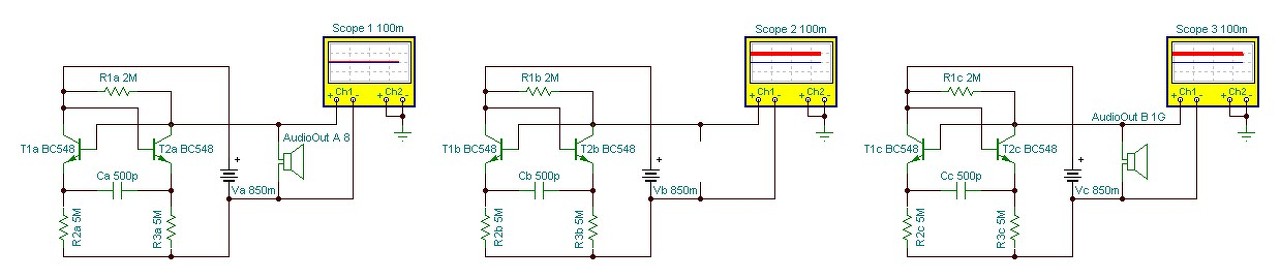
Ha szabad lesz, nekem egy PC-s áramköri szimuláció kapcsán lenne egy kérdésem, ugyanis valamit nem értek. Ha tudnátok segíteni, esetleg picivel többet tudnék majd már a dolgok miértjéről. Szóval: A mellékletben csatoltam egy képet, ahol a kapcsolás látható 3 féle variációban, 1-1 kisebb eltéréssel a kimenet kapcsán. Az első verzió nem működik, a 2. és a 3. működik. A dolog egyébként egy nagyon egyszerű oszcillátor, nem is azzal van a gond. Amit nem értek, az a hangszóró ellenállásának befolyása az egész dologra. Az ábra első részén a szimulációban a hangszórót 8 Ohm-osra állítottam. Tudtommal ez egyszerű hangszórófejeknél egy bevett érték. Ezzel egyáltalán nem működik az oszcillátor, ahogy látszik is (és hang sincs, mással sem mérhető - virtuálisan - feszültségváltozás). Az ábra második részénél leszedtem a hangszórót, a helyén nincs semmi. Így az oszcilloszkópon már látható a feszültség oszcillálása. A harmadik részén az ábrának visszaraktam a hangszórót, de ott addig növeltem az ellenállás értékét, amíg el nem kezdett oszcillálni az áramkör. És ez egy számomra eléggé őrült érték környékén, úgy ~1 GigaOhm-nál jelent meg. A kérdésem, hogy elviekben miért kell ennél az áramkörnél ilyen hatalmas értékű belső ellenállásra szükség a hangszóró/zümmer esetében?
Azzal a 8 ohm-os hangszóróval csak azt érted el, hogy a T1 bázisát földre húztad. Egyébként miért használsz a kapcsolásban ilyen nagy értékű ellenállásokat? Ennek így se füle sem farka. Különben is a terhelést (hangszóró) kollektorellenállásról vesszük le, itt pedig olyan nincs. Nézz meg egy normális astabil oszcillátor kapcsolást.
Szia! Nagyon köszönöm. Ez pont úgy működik, ahogy szerettem volna!
Sziasztok!
Remélem jó helyre írom a kérdésemet! Robogóba szeretnék tenni egy li-ion akkumulátort (12v) és azt szeretném megoldani hogy a robogó ne töltse az aksit! Van hozzá rendes hozzávaló töltő is ,és azzal tölteném időközönként.. Mit tegyek az aksi és a robogó közé? Valami egyenirányító diódát? Előre is köszönöm!
Biztosan van okosabb megoldás is , de én azt ajánlanám hogy vegyél egy DC DC konvertert , amin be tudod állítani a feszt és az ampert is, ami stabil az ingadozó bemenő feszültség mellett is . Az apróba nem rég láttam hasonlót , kijelzost is ha jól emlékszem .
"Egyébként miért használsz a kapcsolásban ilyen nagy értékű ellenállásokat?"
Azért, mert kisebb értékeknél nem működik, vagyis nem működne a szimuláció szerint a dolog. Ill. azért ilyen nagyok, mert a kondenzátor viszont jóval kisebb értékű. De amúgy gondolnám, hogy normál ellenállásként a pár MegaOhm-os még elfogadható/beszerezhető, de 1 GigaOhm-os ellenállásról még én sem hallottam, NEMHOGY hangszóró belső ellenállásaként!! (mert amúgy ott már a 10-100 MOhm-os értékek se működtek már)
A szimuláció nem elég, gyakorlati ismeretekre is szükség van.
Astabil oszcillátorban ritkán használnak pF nagyságrendű kondenzátorokat, több millió ohm ellenállást. A tranzisztorok paraméterei közel állnak ezekhez az értékekhez, lehetetlen normálisan méretezni. Ha hangszórót teszel az áramkörbe, akkor legfeljebb pár kHz frekvenciának van értelme, ahhoz pedig nF, µF kapacitás és ohm, Kohm ellenállás kell. A hozzászólás módosítva: Szept 9, 2014
Sziasztok rendeltem egy (az itteni tag) már nem tudom a nevét által linkelt áramkört és ahhoz szeretném megkérdezni tőletek, hogy 5db 5mm és 3db 3mm-es fehér ledet megtudok-e vele hajtatni és ha igen akkor milyen áramkör kell a ledek elé? A hely erősen korlátozott!!
A rendelt áramkör : Bővebben: Link Áramforrás 1000-1500mAh 3.7V közötti telefon akku. (ehhez ha valaki tud egy kis egyszerűbb kapcsolást amivel tölthetném az jó lenne... akár USB-ről is.) Előre is köszönöm mindenkinek! Remélem sikerült értelmezni. A hozzászólás módosítva: Szept 9, 2014
Szia
Amit rendeltél, az maga egy USB töltő, amire rákötsz pl. 2db AA elemet, és a 3,7V-os telefonakksit tudod tölteni. Innem már a segédprogramok ban kiszámolod az előtétellenállásokat, és működik. Bár minden ledet párhuzamosan kell kötnöd, mert a fehér LED nyitófeszültsége 3,2V.
Üdv!
Vásároltam aukción tápegységet dc motor tápnak csak valami úton módon nem tudom egyenirányítani. Diódahíddal és diódákból greatz híddal is próbálkoztam, de csak szakaszosan vagy sehogy sem megy róla a motor.A 12 V helyett csak 3-5-6 V jön ki a multiméter szerint. Mi lehet a megoldás. Dimmelhető is nem tudom ez számít-e valamit.
Pontosítsunk.
A rendelt áramkör egy USB csatlakozóval felszerelt step-up konverter. Fel lehet használni LiIon akku töltésére, de a töltésvezérlést külön kell megoldani. Ez a kütyü simán túltölthet egy akkumulátort.
Az a baj, hogy a transformer az nem csak transzformátort, hanem pontosabban átalakítót jelent. Ezesetben nem transzformátorról van szó, hanem egy kapcsolóüzemű 240/11,5 V, 105 W -os tápegységről, aminek a kimenetén egy 20 kHz, 11,5 V -es eff értékű, 40 Vpp jel van. Ezt nem könnyű egyenirányítani, gyors Schottky diódák kellenek.
De ha egészen pontosak akarunk lenni, akkor egy töltőáramkör, amely max. 200mA-rel képes tölteni egy Li-ion akkumulátort.
Az a baj, hogy ezeket a töltő adaptereket egyszerűen töltőknek nevezik, pedig ez csak a töltő tápegysége. A töltő áramkör a telefonban van. Jól mondod, ha nem telefonhoz használjuk, akkor már nem töltő, a töltő egységet meg kell építeni hozzá.
Igen, kipukkadásig. Az USB csatlakozóban nincs olyan PIN, amely az akkumlátor állapotát érzékelné. Kiadja az 5 V -ot, a csatira (meglehet, hogy áramkorláttal), és kalap kabát. A lithium cellának meg sok az 5 V.
Szia!
Az világít, de nem arra akarom használni.
Milyen paramétereket nézzek a Schottky-nál?Nem könnyű vagy lehetetlen?
Igazad van, nem akarom tovább részletezni, az a lényeg, hogy a srácnak nem jó.
Egyébként konkrétan step-up áramkör, amely 5V mellett 200mA töltőáramot biztosít. Ezt még ki kell egészíteni egy külön szabályzóval, amennyiben nem a telefonban szeretnéd tölteni az akksit. Ilyen is kapható.
paraméterek: 1 - 5 A, 100 V Olyan, amilyet a PC tápokban használnak.
Ez van, amikor pongyolán fogalmazunk. Ezért kell küzdeni, néha apróságoknak tűnő dolgok miatt.
"A szimuláció nem elég, gyakorlati ismeretekre is szükség van."
Nyílván, ebben igazad van. Engem leginkább az érdekelt volna, hogy hogyan lehetne kis értékű kondenzátorokból (pl. ami kerámiakondenzátor formájában kapható) összeállítani valamilyen jelgenerátort. Közben felvetődött bennem, hogy lehet, hangszóróval azért nem működik a dolog, mert a kimeneteknek nagyon nagy az impedanciája?? (talán, de bocs, ha hülyeséget mondok) Ezért nem tudna már hangszóróról működni a dolog, csak szkóppal láthatóan?? De akkor miért ilyen nagy a kimenő impedancia? Pont az alkalmazott ellenállások miatt? De még azoknak is a sokszorosa lehet gondolom, ha már 150-200 MOhm-os alatti hangszóróval el sem indulna (pontosabbban meg se szólalna)???
A probléma ott van, hogy a hangszóró ellenállása (impedanciája) igen alacsony a szükséges időzítő elemekhez képest, ezért nagyon beterheli az áramkört. Ilyenkor szét kell választani az astabil multivibrátort, és a teljesítményfokozatot. Ezt akár egy tranzisztorral is meg lehet oldani. Persze itt is vannak buktatók, korlátozni kell a tranzisztor áramait.
Mellékesen megjegyzem, igen kis méretben lehet kapni kerámia kondenzátorokat is, mikrofarados nagyságrendben. A hozzászólás módosítva: Szept 9, 2014
Egy kicsit elcsúsztatok a témától szerintem bár az ötlet nem rossz!
![]() Tudtok nekem egy ilyen kis töltő áramkört linkelni? Annyi lenne a lényeg, hogy ugye én ezt az 5V kimenetet a ledekre akarom kötni majd az akku pedig ezt az egészet hajtaná meg... Na most mivel ez az akku egy telefon akku és ez lefog merülni.... így fel kellene valamivel tölteni... ehhez kellene egy másik áramkör. (nem, nem kiszedhető lesz ez az akku többet.) Viszont ilyen áramkörből kettőt vásároltam... így szívesen alakítom át az egyiket. A cél érdekében.Köszönöm! |
Bejelentkezés
Hirdetés |





(mert amúgy ott már a 10-100 MOhm-os értékek se működtek már) 





