Fórum témák
» Több friss téma |
Az lenne a kérdésem, hogy van egy funkció generátorom. A négyszög jel nem az igazi. Műveleti erősítőt kellene kicserélni, hogy jobb legyen. A tok a gond, hogy SO8-as SMD. TO8-ban ajánlottak nekem OPA2134-t. SO8-ban mivel tudnám helyettesíteni, ami a hestore-ban is kapható? Illetve milyen paramétereket kell nézni ilyen esetben, honnan tudom, hogy jobb-e az adott műveleti erősítő?
Négyszögjel kimenetre talán komparátort kellene használni, nem műveleti erősítőt.
Amúgy a szkópon látható jelből annyit lehet kiolvasni, hogy a felfutás nem túl gyors, ez származhat attól is, hogy az alap négyszögjelet szolgáltató eszköz kimenete nem tud jobbat. Ezen a műveleti erősítő nem javít, de egy komparátor igen. Látszik még rajta némi túllövéses belengés, ez vagy kompenzálási hiba, és/vagy áramkör tervezési hiba, a szórt elemek hatása. Ha szép 20 kHz -es négyszögjelet akarsz látni, akkor olyan erősítő eszközt használj, ami még 1 MHz -nél sem okoz amplitúdó csökkenést.
Értem, de ez egy vásárolt eszköz... Erre kellene valami megoldás.
Akkor ez ilyen. A lengés nem igazán probléma, nem is túl nagy, ha digitális áramkör meghajtására használod, nem is érdekes, mert az első áramkör úgyis kiszedi. Ha erősítő mérésre szeretnéd, arra nem jó. Ha műveleti erősítőt cserélsz, akkor olyat keress, ami belső kompenzálású, magas felfutási idejű, magas határfrekvenciájú
Sziasztok! Én igazából komparátorokkal kapcsolatban kérdeznék,de nem találtam ilyen topikot.Azt hittem az mindig úgy van,hogy amikor a + bemenet nagyobb értékű a - bemenetnél,akkor a kimeneten a táp pozitív értékéhez közeli fesz jelenik meg.Ha pedig a - bemenet nagyobb,akkor közel 0 Volt jön ki.(Pl.0 Volt és + 12 Volt táp esetében.) Leszimuláltam az LM339-et,és meglepődtem,mert a kimenetén vagy a ledek között megoszlott fesz van,amit nem a komparátor idéz elő,ehelyett szerintem inkább a táphoz közeli érték kellene hogy legyen.Vagy pedig csak pár mV jelenik meg amikor a komparátor lehúzza a kimenetet. Éz egy akksi töltöttségének a kijelzője vissza rajzolva. Akkor hagy is van ez?Hogyan működik a komparátor?
Hello! A komparátor így működik, csak éppen ez nyitott kollektoros kimenetű. Tehát tápra nem húzza fel a kimenetét, csak le a GND-re.
Köszönöm a választ!Így már érthető.Ezek szerint 2 típus létezik? Amelyik húzza le is meg fel is,és amelyik csak le?
Az újabb komparátorok nyitott kollektorosak, hogy a kimeneteiket esetleg összekötve többet is egyesíteni lehessen. Sőt, van olyan is, aminek az emittere is nyitott. Pl. LM311
Erre mindig figyelni kell, adatlap!
Köszönöm! És aminek az emittere is nyitott ,az mire jó?Bocsi a sok kérdésért,de érdekel.Üdv!
Pl. szükség lehet kis impedanciás, neminvertáló kimenetre, feszültség szint konverterre, de több alkalmazás is lehetséges. Tekintsd át az adatlapon levő alkalmazásokat. Ezekből is rengeteget lehet tanulni, vagy mint kész kapcsolás, de ötletekhez is jó.
A hozzászólás módosítva: Szept 29, 2014
Kedves hozzáértők!
Egy kivonó kapcsolást keresek ami két feszültség különbségét alakítaná 0-2v közötti értékre. A feszültségek 7V és -2V közöttiek és a mínusz irány felé eltolódva nő a különbségük. Megoltható ez LM358-al vagy TL072-vel? (ezek vannak itthon )Lehet ezt a problémát szimulálni valahogyan? A hozzászólás módosítva: Okt 13, 2014
Itt picivel lejjebb volt szo kivono aramkorrol. Szimulatornak a Tina-TI ingyenes program jol hasznalhato.
Hello! Ha a bementi feszültség szintek plusz és mínusz értéket is felvehetnek, akkor legcélszerűbb az OPA számára kettős tápfeszültséget használni. Ha az meg van, akkor használhatod bármelyik IC-det.
Valamint az áramköri megoldásnál nem mindegy, hogy a két feszültségforrás terhelhető-e és mennyire.
Ahogy nézem a terhelhetősége igen kicsi. Egy-egy Mohm mögött mérve is jelentősen változik az érték. Használjak valami komolyabb erősítőt?
Egy - egy +1 -szeres erősítő a kivonó elé impedancia konverternek. LT1004 ?
A hozzászólás módosítva: Okt 14, 2014
Kedves Hp41C!
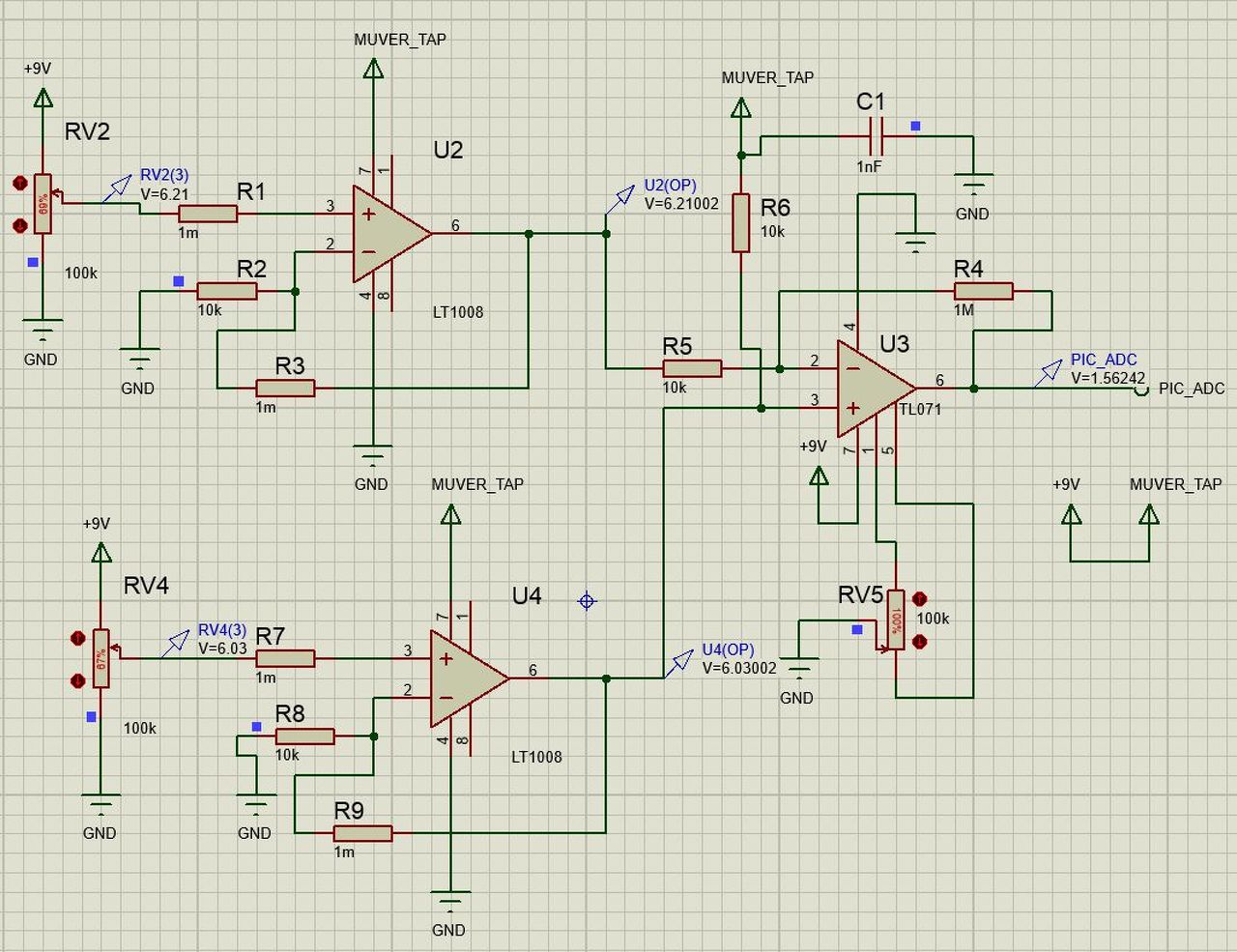
Valami ilyesmi lenne a megoldás, erre gondolt? (Mostanra kiderült hogy a két feszültség a GND-hez képest 6.0V nagyjából fix és egy változó 6.0-6.38V feszültség) Nekiláthatok megépíteni? ![]() Amit viszont észrevettem hogy ha a két bemeneti feszültség a szimulátorban egyforma akkor a kimeneten 6V megy ki illetve arra hirtelen ugrik fel, illetve előtte elég kicsi a változás a kimeneten. Jobban tudnám ezt kezelni ha 0-5 V közötti lenne vagy 0-1V közötti. Ezt a TL071-en tudom beállítani? Ott rontok el valamit? Elnézést mindenkitől a rajz pongyolaságáért és a hozzá nem értésemért, ez az első műv. erősítő projektem. A hozzászólás módosítva: Okt 14, 2014
Üdv!
Egy LMC6484 műveleti erősítőt használok, feszültség erősítési célokra. Tegnap összeraktam a kapcsolást, kipróbáltam és tökéletesen működött, 12 V tápfeszültség mellett, a bemenő 2,4V os PWM jelemet a kimeneten a beállított 3 szoros erősítéssel meg is kaptam 6,7 V és a frekvencia (16kHz) is rendben volt. Ma viszont már nem működik rendesen, ugyan így beállítva csak 1,9 V ot kapok a kimeneten. Sima 3 V DC jelet is kapcsoltam a bemenetre de azt sem erősíti. (2V körüli értéket kapok akkor is) Mit csinálhatok rosszul ?
Kedves Hozzáértők!
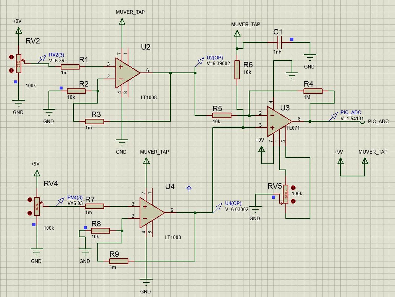
Elméletben sikerült a javasolt felépítést megrajzolnom. Ránéznétek hogy van-e benne valami bukfenc? Esetleg ha van javaslat szívesen várom. Amit elért a kapcsolás hogy a bemeneteken lévő különbség megjelenik a kimeneten várhatóan nem invazív módon. Amit még szeretnék hogy ez a kimeneten ne 1.9V - 1.54V tartományba essen hanem mondjuk 0-1V közé. Köszönöm az eddigi segítséget! Egy délelőtt alatt ennyit sikerült a műveleti erősítőkről összekaparnom.
Üdv!
Az alábbi linken látható műveleti erősítős jelgenerátort szeretném majd megépíteni, gondoltam először kipróbálom multisimben, viszont sehogy sem tudom működésre bírni a szinuszos részét, valaki tudna valamit javasolni? A szimulátorban a szkópon kezdetben szépen látszik a szinuszjel, majd fokozatosan kisimul. Bővebben: Link A hozzászólás módosítva: Okt 14, 2014
Hello! Nem voltál elég figyelmes.
- Írtam, hogy TL071 esetén nem használhatsz egy tápfeszültséget. Ennek az IC-nek bemenete nem közelítheti meg a negatív tápfeszültséget (ami jelenleg a GND) maximum 1..2V távolságra csak. (A bementi kiépítése miatt a plusztápot a bement elérheti, de az számodra itt mellékes) Ugyan így a kimenet sem képes megközelíteni sem a pozitív, sem a negatív tápfeszültséget. Tehát hogy ennek be és kimenete fel tudja dolgozni ezt a jelet, ahhoz minimum +8V és -3V tápfeszültség szükséges. Ha csak egy tápfesz áll rendelkezésre, akkor Rail-to-Rail műveleti erősítőre van szükség, nem ilyen mezei OPA-ra. - Ha a bemeneten erősítő fokozatot használsz, akkor ha azok erősítése között eltérés van (ellenállások nem azonosak) akkor, meredekségbeli különbség lesz. Vagy is Nagyobb bementi jelnél, nagyobb lesz a különbség is. (Egyébként is létezik offset és CMRR hiba is) - Ugyan így a különbség képző áramkörnél is csak azonos ellenállásokat használhatsz, (R33=R34 R35=R36) Ha itt is más értékeket használsz, hiba képződik. - Ha a különbségi jel növelése/korrekciója miatt használsz erősítést, akkor azt sokkal célszerűbb a szoftverben kezelni, mint pontosítani az analóg értéket. - A különbség képzésnél az igazi áramköri próba, a két bemenet összefogása és annak feszültségének változtatása (pld. 0..6V között). Akkor előjönnek problémák az áramkörödnél.
Hello! Erre a kérdésre elég reménytelen választ várni. Mert látnoki képességeink igen gyengék, pedig igen csak igyekszünk. Hogy tegnap ez volt, ma meg nem, akkor valami differencia még is van, vagy megpusztult a táp, vagy az erősítő...
Kisebb beosztásban - 100mV/div - jobban látszik, mit kapok szinusz helyett:
A hozzászólás módosítva: Okt 15, 2014
Hello! A szimulátorodat én nem ismerem. A rajzodon ugyan nem látszik, de ez valami munkaponti hiba lenne "élőben". Nézd meg a fokozatokat. Első kimenetén négyszögjel, utána két integrátor következik, így háromszög jel lesz, majd a "szinuszosító" levágja a tetejét.
Hello! Arra szeretnék választ kapni,hogy egy műveleti erősítő pl.LM324 a kimenetén hány mA bír leadni? Mennyire lehet terhelni? Biztos az adatlapban írja,de nem tudom melyik adat vonatkozik arra. Köszönöm!
A hozzászólás módosítva: Okt 23, 2014
Szia!
Nézd meg az "Output current" sort, ahol a feltételeket is megadják. Ezt az értéket nem érdemes túllépni.
Hello! Néztem,és ott a minimumnál 10 mA-t ír,a maximumnál pedig nem ír semmit.E_zt nem értem
Nézd meg ezt.
A hozzászólás módosítva: Okt 23, 2014
|
Bejelentkezés
Hirdetés |








)











