Fórum témák

» Több friss téma
Fórum » Műveleti erősítő
 
Témaindító: petrik, idő: Júl 31, 2005
Lapozás: OK   52 / 112
(#) szili83 hozzászólása Szept 26, 2014 /
 
Az lenne a kérdésem, hogy van egy funkció generátorom. A négyszög jel nem az igazi. Műveleti erősítőt kellene kicserélni, hogy jobb legyen. A tok a gond, hogy SO8-as SMD. TO8-ban ajánlottak nekem OPA2134-t. SO8-ban mivel tudnám helyettesíteni, ami a hestore-ban is kapható? Illetve milyen paramétereket kell nézni ilyen esetben, honnan tudom, hogy jobb-e az adott műveleti erősítő?
(#) pucuka válasza szili83 hozzászólására (») Szept 26, 2014 /
 
Négyszögjel kimenetre talán komparátort kellene használni, nem műveleti erősítőt.
Amúgy a szkópon látható jelből annyit lehet kiolvasni, hogy a felfutás nem túl gyors, ez származhat attól is, hogy az alap négyszögjelet szolgáltató eszköz kimenete nem tud jobbat. Ezen a műveleti erősítő nem javít, de egy komparátor igen.
Látszik még rajta némi túllövéses belengés, ez vagy kompenzálási hiba, és/vagy áramkör tervezési hiba, a szórt elemek hatása.
Ha szép 20 kHz -es négyszögjelet akarsz látni, akkor olyan erősítő eszközt használj, ami még 1 MHz -nél sem okoz amplitúdó csökkenést.
(#) szili83 válasza pucuka hozzászólására (») Szept 26, 2014 /
 
Értem, de ez egy vásárolt eszköz... Erre kellene valami megoldás.
(#) pucuka válasza szili83 hozzászólására (») Szept 26, 2014 / 1
 
Akkor ez ilyen. A lengés nem igazán probléma, nem is túl nagy, ha digitális áramkör meghajtására használod, nem is érdekes, mert az első áramkör úgyis kiszedi. Ha erősítő mérésre szeretnéd, arra nem jó. Ha műveleti erősítőt cserélsz, akkor olyat keress, ami belső kompenzálású, magas felfutási idejű, magas határfrekvenciájú
(#) etm hozzászólása Szept 29, 2014 /
 
Sziasztok! Én igazából komparátorokkal kapcsolatban kérdeznék,de nem találtam ilyen topikot.Azt hittem az mindig úgy van,hogy amikor a + bemenet nagyobb értékű a - bemenetnél,akkor a kimeneten a táp pozitív értékéhez közeli fesz jelenik meg.Ha pedig a - bemenet nagyobb,akkor közel 0 Volt jön ki.(Pl.0 Volt és + 12 Volt táp esetében.) Leszimuláltam az LM339-et,és meglepődtem,mert a kimenetén vagy a ledek között megoszlott fesz van,amit nem a komparátor idéz elő,ehelyett szerintem inkább a táphoz közeli érték kellene hogy legyen.Vagy pedig csak pár mV jelenik meg amikor a komparátor lehúzza a kimenetet. Éz egy akksi töltöttségének a kijelzője vissza rajzolva. Akkor hagy is van ez?Hogyan működik a komparátor?
(#) etm hozzászólása Szept 29, 2014 /
 
Küldöm a szimulációt is.
(#) proli007 válasza etm hozzászólására (») Szept 29, 2014 /
 
Hello! A komparátor így működik, csak éppen ez nyitott kollektoros kimenetű. Tehát tápra nem húzza fel a kimenetét, csak le a GND-re.
(#) etm válasza proli007 hozzászólására (») Szept 29, 2014 /
 
Köszönöm a választ!Így már érthető.Ezek szerint 2 típus létezik? Amelyik húzza le is meg fel is,és amelyik csak le?
(#) pucuka válasza etm hozzászólására (») Szept 29, 2014 /
 
Az újabb komparátorok nyitott kollektorosak, hogy a kimeneteiket esetleg összekötve többet is egyesíteni lehessen. Sőt, van olyan is, aminek az emittere is nyitott. Pl. LM311
Erre mindig figyelni kell, adatlap!
(#) etm válasza pucuka hozzászólására (») Szept 29, 2014 /
 
Köszönöm! És aminek az emittere is nyitott ,az mire jó?Bocsi a sok kérdésért,de érdekel.Üdv!
(#) pucuka válasza etm hozzászólására (») Szept 29, 2014 /
 
Pl. szükség lehet kis impedanciás, neminvertáló kimenetre, feszültség szint konverterre, de több alkalmazás is lehetséges. Tekintsd át az adatlapon levő alkalmazásokat. Ezekből is rengeteget lehet tanulni, vagy mint kész kapcsolás, de ötletekhez is jó.
A hozzászólás módosítva: Szept 29, 2014
(#) etm válasza pucuka hozzászólására (») Szept 29, 2014 /
 
Köszi szépen a segítséget!
(#) kiskata hozzászólása Okt 13, 2014 /
 
Kedves hozzáértők!
Egy kivonó kapcsolást keresek ami két feszültség különbségét alakítaná 0-2v közötti értékre.
A feszültségek 7V és -2V közöttiek és a mínusz irány felé eltolódva nő a különbségük.
Megoltható ez LM358-al vagy TL072-vel? (ezek vannak itthon )
Lehet ezt a problémát szimulálni valahogyan?
A hozzászólás módosítva: Okt 13, 2014
(#) vilmosd válasza kiskata hozzászólására (») Okt 13, 2014 /
 
Itt picivel lejjebb volt szo kivono aramkorrol. Szimulatornak a Tina-TI ingyenes program jol hasznalhato.
(#) proli007 válasza kiskata hozzászólására (») Okt 13, 2014 /
 
Hello! Ha a bementi feszültség szintek plusz és mínusz értéket is felvehetnek, akkor legcélszerűbb az OPA számára kettős tápfeszültséget használni. Ha az meg van, akkor használhatod bármelyik IC-det.
Valamint az áramköri megoldásnál nem mindegy, hogy a két feszültségforrás terhelhető-e és mennyire.
(#) kiskata válasza vilmosd hozzászólására (») Okt 14, 2014 /
 
Köszönöm! Nézem is.
(#) kiskata válasza proli007 hozzászólására (») Okt 14, 2014 /
 
Ahogy nézem a terhelhetősége igen kicsi. Egy-egy Mohm mögött mérve is jelentősen változik az érték. Használjak valami komolyabb erősítőt?
(#) Hp41C válasza kiskata hozzászólására (») Okt 14, 2014 /
 
Egy - egy +1 -szeres erősítő a kivonó elé impedancia konverternek. LT1004 ?
A hozzászólás módosítva: Okt 14, 2014
(#) kiskata válasza Hp41C hozzászólására (») Okt 14, 2014 /
 
Kedves Hp41C!
Valami ilyesmi lenne a megoldás, erre gondolt?
(Mostanra kiderült hogy a két feszültség a GND-hez képest 6.0V nagyjából fix és egy változó 6.0-6.38V feszültség)
Nekiláthatok megépíteni?
Amit viszont észrevettem hogy ha a két bemeneti feszültség a szimulátorban egyforma akkor a kimeneten 6V megy ki illetve arra hirtelen ugrik fel, illetve előtte elég kicsi a változás a kimeneten.
Jobban tudnám ezt kezelni ha 0-5 V közötti lenne vagy 0-1V közötti.
Ezt a TL071-en tudom beállítani? Ott rontok el valamit?
Elnézést mindenkitől a rajz pongyolaságáért és a hozzá nem értésemért, ez az első műv. erősítő projektem.
A hozzászólás módosítva: Okt 14, 2014
(#) steelgoofy hozzászólása Okt 14, 2014 /
 
Üdv!

Egy LMC6484 műveleti erősítőt használok, feszültség erősítési célokra. Tegnap összeraktam a kapcsolást, kipróbáltam és tökéletesen működött, 12 V tápfeszültség mellett, a bemenő 2,4V os PWM jelemet a kimeneten a beállított 3 szoros erősítéssel meg is kaptam 6,7 V és a frekvencia (16kHz) is rendben volt. Ma viszont már nem működik rendesen, ugyan így beállítva csak 1,9 V ot kapok a kimeneten. Sima 3 V DC jelet is kapcsoltam a bemenetre de azt sem erősíti. (2V körüli értéket kapok akkor is) Mit csinálhatok rosszul ?
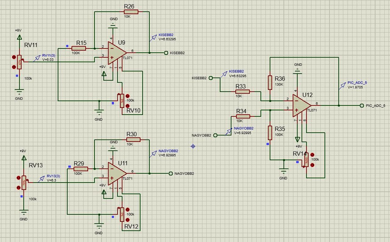
(#) kiskata válasza kiskata hozzászólására (») Okt 14, 2014 /
 
Kedves Hozzáértők!
Elméletben sikerült a javasolt felépítést megrajzolnom.
Ránéznétek hogy van-e benne valami bukfenc? Esetleg ha van javaslat szívesen várom.
Amit elért a kapcsolás hogy a bemeneteken lévő különbség megjelenik a kimeneten várhatóan nem invazív módon.
Amit még szeretnék hogy ez a kimeneten ne 1.9V - 1.54V tartományba essen hanem mondjuk 0-1V közé.
Köszönöm az eddigi segítséget!
Egy délelőtt alatt ennyit sikerült a műveleti erősítőkről összekaparnom.
(#) Szabolcs95 hozzászólása Okt 14, 2014 /
 
Üdv!

Az alábbi linken látható műveleti erősítős jelgenerátort szeretném majd megépíteni, gondoltam először kipróbálom multisimben, viszont sehogy sem tudom működésre bírni a szinuszos részét, valaki tudna valamit javasolni? A szimulátorban a szkópon kezdetben szépen látszik a szinuszjel, majd fokozatosan kisimul.
Bővebben: Link
A hozzászólás módosítva: Okt 14, 2014

jelgen.jpg
    
(#) proli007 válasza kiskata hozzászólására (») Okt 14, 2014 / 1
 
Hello! Nem voltál elég figyelmes.
- Írtam, hogy TL071 esetén nem használhatsz egy tápfeszültséget. Ennek az IC-nek bemenete nem közelítheti meg a negatív tápfeszültséget (ami jelenleg a GND) maximum 1..2V távolságra csak. (A bementi kiépítése miatt a plusztápot a bement elérheti, de az számodra itt mellékes) Ugyan így a kimenet sem képes megközelíteni sem a pozitív, sem a negatív tápfeszültséget. Tehát hogy ennek be és kimenete fel tudja dolgozni ezt a jelet, ahhoz minimum +8V és -3V tápfeszültség szükséges.
Ha csak egy tápfesz áll rendelkezésre, akkor Rail-to-Rail műveleti erősítőre van szükség, nem ilyen mezei OPA-ra.
- Ha a bemeneten erősítő fokozatot használsz, akkor ha azok erősítése között eltérés van (ellenállások nem azonosak) akkor, meredekségbeli különbség lesz. Vagy is Nagyobb bementi jelnél, nagyobb lesz a különbség is. (Egyébként is létezik offset és CMRR hiba is)
- Ugyan így a különbség képző áramkörnél is csak azonos ellenállásokat használhatsz, (R33=R34 R35=R36) Ha itt is más értékeket használsz, hiba képződik.
- Ha a különbségi jel növelése/korrekciója miatt használsz erősítést, akkor azt sokkal célszerűbb a szoftverben kezelni, mint pontosítani az analóg értéket.
- A különbség képzésnél az igazi áramköri próba, a két bemenet összefogása és annak feszültségének változtatása (pld. 0..6V között). Akkor előjönnek problémák az áramkörödnél.
(#) proli007 válasza steelgoofy hozzászólására (») Okt 14, 2014 / 1
 
Hello! Erre a kérdésre elég reménytelen választ várni. Mert látnoki képességeink igen gyengék, pedig igen csak igyekszünk. Hogy tegnap ez volt, ma meg nem, akkor valami differencia még is van, vagy megpusztult a táp, vagy az erősítő...
(#) Szabolcs95 válasza Szabolcs95 hozzászólására (») Okt 15, 2014 /
 
Kisebb beosztásban - 100mV/div - jobban látszik, mit kapok szinusz helyett:
A hozzászólás módosítva: Okt 15, 2014

asdasd.jpg
    
(#) proli007 válasza Szabolcs95 hozzászólására (») Okt 15, 2014 /
 
Hello! A szimulátorodat én nem ismerem. A rajzodon ugyan nem látszik, de ez valami munkaponti hiba lenne "élőben". Nézd meg a fokozatokat. Első kimenetén négyszögjel, utána két integrátor következik, így háromszög jel lesz, majd a "szinuszosító" levágja a tetejét.
(#) etm hozzászólása Okt 23, 2014 /
 
Hello! Arra szeretnék választ kapni,hogy egy műveleti erősítő pl.LM324 a kimenetén hány mA bír leadni? Mennyire lehet terhelni? Biztos az adatlapban írja,de nem tudom melyik adat vonatkozik arra. Köszönöm!
A hozzászólás módosítva: Okt 23, 2014
(#) kadarist válasza etm hozzászólására (») Okt 23, 2014 /
 
Szia!
Nézd meg az "Output current" sort, ahol a feltételeket is megadják. Ezt az értéket nem érdemes túllépni.
(#) etm válasza kadarist hozzászólására (») Okt 23, 2014 /
 
Hello! Néztem,és ott a minimumnál 10 mA-t ír,a maximumnál pedig nem ír semmit.E_zt nem értem
(#) kadarist válasza etm hozzászólására (») Okt 23, 2014 /
 
Nézd meg ezt.
A hozzászólás módosítva: Okt 23, 2014
Következő: »»   52 / 112
Bejelentkezés

Belépés

Hirdetés
XDT.hu
Az oldalon sütiket használunk a helyes működéshez. Bővebb információt az adatvédelmi szabályzatban olvashatsz. Megértettem