Fórum témák
» Több friss téma |
- Ez a felület kizárólag, az elektronikában kezdők kérdéseinek van fenntartva és nem elfelejtve, hogy hobbielektronika a fórumunk!
- Ami tehát azt jelenti, hogy a nagymama bevásárlását nem itt beszéljük meg, ill. ez nem üzenőfal! - Kerülendő az olyan kérdés, amit egy másik meglévő (több mint 17000 van), témában kellene kitárgyalni! - És végül büntetés terhe mellett kerülendő az MSN és egyéb szleng, a magyar helyesírás mellőzése, beleértve a mondateleji nagybetűket is!
A köszöngetést tényleg maximalizálhatnád napi egyre, az talán még elmegy. Azt is tudjuk, hogy ki vagy, ott a nikked a hozzászólás fejlécében...
Ha nincs feltüntetve, akkor mindegy, a hőmérsékletét kell figyelni. Nagyobb hőmérsékletnél elveszti stabilitását, esetleg kiforrasztja magát.
Egy trafót ellenőrzök 220 v 2x21 v
a primer körbe betettem egy 60 w-os izzót és világít így jó azért a trafó? A szekunderen megvan a 2x21v rendben :
Lehet, hogy jó, de ez nem szentírás. Az biztos, hogy nem szakadt a tekercs. Menetzárlat lehet még ettől úgy a primer, mint a szekunder oldalon...
Az jó, akkor ha nagyon kiélezve számolok, egy KBU1004 el tud hűtés nélkül 1A-t diszipálni?
Ha a primerrel sorbakötötted az izzót, és a sec.-en nincs terhelés, akkor nem szabadna világítania, ha mégis, az menetzárlatra utal, ebben az esetben gyorsan melegedhet is.
Sziasztok.
Sajnos nem tudom, hogy keressek rá a problémámra. Egy szintetizátor elektronikáját beépítettem a készülő karaoke kofferembe(az élethűbb hangzás miatt). Működik szépen, de ha a közelben valaki le vagy felkapcsol egy fényforrást(leginkább fénycső), akkor ez az elektronika kikapcsol, megáll a zene és csak akkor szól újra, ha megint bekapcsolom és a "szintetizátort" és újra indítom a zenét(midi a számítógépről). Lehet-e ezt valahogy orvosolni, pl. szűrő vagy puffer kondival? Segítséget előre is köszönöm. Laci A hozzászólás módosítva: Szept 29, 2014
Egy szűrő nem ártana a 230V-os oldalra, hátha megoldja a problémát.
Persze a belső elrendezést nem látom, lehet, hogy ott is lenne mit csinálni...
Szia. Köszönöm. Kipróbálom. Esetleg lenne ötlet arra szűrésre?
Képet tudok csinálni, de a szintiben sem volt másképp, mint ahogy most van.
Hello! Az lehet, hogy a szintiben sem volt másképp, csak nem volt összekötve ezzel a másikkal. Az is lehet, hogy a karaoke szűrése gyengécske. (Viktorunk szerintem hálózati zavarszűrőre gondolt..)
Mekkora teljesítményű a trafó; mert egy 500VA feletti trafó üres-járási árama már elég a 'világításhoz'. Ha fél óra múlva sem melegszik, akkor valószínűleg jó.
A hozzászólás módosítva: Szept 29, 2014
Hogyan méretezzek egy 100 mikrohenry értékű tekercset amim 2 A áram fog folyni, vagyis milyen vastag kábel, milyen vasmag, honnan szerezzek, hány menet, mennyi az átmérő? Próbáltam csinálni egy tekercset a hobbielektronka induktivitás számlálója segítségével de nem működött a kapcsolás.
Legalább D=1-1.2mm huzal (J=3-2). Milyen vasad(ferrit) van? Az Al száma segítségével nem nehéz a méretezés (a segéd táblázattal).
Hali.. Mi a különbség a ,,cermet,, és a szén trimerek között?
Vásárolnák a raktárba, de milyet?
Hi!
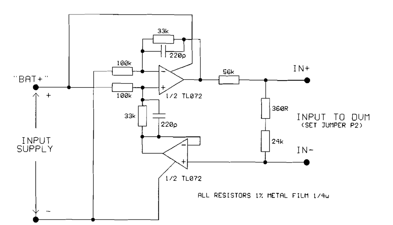
A képen látható áramkört egy PM438S feszültségmérőhöz építeném meg, hogy tudja mérni a saját áramkörét. A műszer fogyasztása elviekben 1mA körül alakul. Mivel az áramkör működését nem látom át, volna két kérdésem: Amennyiben feszültségesést lehetne tapasztalni a be- és kimenet között, az hány volt lenne? Illetve mivel a bemeneti feszültség közel 14V-ra is rúghat, ezért egy 78L09 beépítését is tervezem amennyiben nincs, vagy elhanyagolható a feszültségesés. Ezzel kapcsolatban csak annyi a kérdés, hogy ezt a feszültségstabilizátort az áramkör elé, vagy az áramkör és a műszer közé kellene tennem? Köszi! A hozzászólás módosítva: Szept 30, 2014
Szia!Hosszú kínlódás után kikísérleteztem a trafó hibáját.Valamelyik oldal lehet menetzárlatos az a kérdés ,hogy ha a szekunder lenne a hibás ki lehet-e javítani? Primerre hiába is vállalkoznék
az nem menne.
A kijavítás elég nehéz dolog. A javításhoz szét kell szedni a lemezelést, hogy hozzáférj a csévéhez. Mivel általában a szekunder szokott kívül lenni, annak a letekerésével kezdheted. Minden letekerés után össze kéne rakni, és újra megvizsgálni. De ez meglehetősen nagy munka, ezért inkább újra szoktuk tekerni. A letekeréskor leszámolod a meneteket, és ugyanolyan újat visszatekerhetsz. Ha jól csináltad vissza is fér rá. Kilemezelés nélkül nem hiszem, hogy megoldható lenne a dolog, mert a gyári trafókat rendesen megtervezik, és az ablak mindíg tele van, ilyenkor meg a fűzögetés sziszifuszi munka, nem is biztos, hogy sikerül a cséve tönkretétele nélkül.
Sziasztok!
Egy M 1M 150 ZS10 -a szóközök új sort jelentenek- jelölésű dióda kiváltható egy 1N4190A diódával?
Kedves hozzáértők!
Egy kapcsolás megépítéséhez a műveleti erősítőmet +5V-al és -5V-al kellene ellátnom. A negatív feszültség előállításához TPS60400-at javasol a kapcsolás tervezője de helyette tudtok valami itthon beszerezhetőt javasolni? Köszönöm előre is...
Hello! A kérdés talán helyesen így szólt volna:
- "hogy tudja mérni a saját tápfeszültségét" - Feszültségesés egy ellenálláson van, nem egy áramkörön. "milyen a be és kimeneti feszültség aránya/viszonya, vagy mekkora erősítéssel rendelkezik az áramkör. - Egyébként a felső műveleti erősítő, egy különbségképző, vagy kivonó áramkör. A kimenti feszültségét a bemenetre adott feszültség, valamint az erősítés határozza meg. - Az erősítését a visszacsatoló ellenállások aránya határozza meg. Jelenleg ez Au1=33k/100k=0,33 lesz. Vagy is a fokozat erősítése egynél kisebbre adódik. - A különbség képző után még egy feszültségosztó is van. Az osztási arányt a két ellenállás határozza meg. (Nincs az ellenállásoknak pozíciói így nehéz hivatkozni rá. De legyen alsó tag R1, felső R2. Ahol R1 a két soros tagblól áll.) Így Au2=R1/R1+R2=(24k+360R)/(24k+360R+56K)=0,303 A két fokozat összerősítése a kettő szorzata lesz. (Nyilván ez kisebb lesz mint 1, ezért nem erősíteni, hanem gyengíteni fog a két fokozat. De a lényegen ez nem változtat) Au=Au1*Au2=0,33*0,303=0,1 Vagy is a kimenti jel, a bementi tizede lesz. - Tekintve, hogy az alapműszer +-200mV-ig tud mérni, így a maximális bementi feszültsége a fokozatnak a műszerrel együtt, 0..+2V. (Negatív nem lehet a műveleti erősítő bemenete. - DMM COMM bemenete ami itt "IN-" jelölésű, a műszeráramkör plusz tápfeszültségétől a referencia feszültségével kevesebb feszültségű szintjén van. Pld. ha a műszeráramkör tápfeszültsége 9V, akkor ez a feszültségpont, kb. 2,8V-al alacsonyabb értékű. Vagy is a negatív táphoz képest kb. 6,2V-on van. - Mivel a DVM bemenetére a COMM ponthoz képest kel beadni a bemeneti feszültséget, (pont ezen okból nem tudja mérni a saját tápfeszültségét) a különbségképzőnek ehhez a feszültség szinthez kell szolgáltatni a mérendő feszültséget. Ha a különbségképző" "bemenetére" ezt a feszültséget kapcsoljuk (100k alsó pontja), akkor ehhez a feszültséghez képest szolgáltatja a különbség képző a kimenti jelét. Mivel a bemenetnél áramok folynak és hogy az ne terhelje a műszeráramkört, ezért használják a követő erősítőt. Ennek ki és bementi feszültsége azonos (mivel erősítése egyszeres), viszont a bemenete nem terhel, kimenete pedig terhelhető. Tehát a különbségképző vonatkoztatási feszültségét, a DVM COMM potenciálja adja. Tekintve, hogy a műszer alapérzékenysége adott 200mV (pontosabban 199,9mV) Ehhez kel igazítani a mérőkört. A kijelzés számértéke 1999-lehet. Vagy is tápmérésnél ez 19,99V formában tud megjelenni. Egyszerűsítve 20V-ig tudunk mérni. De ha a mért tápfesz 20V, akkor a DVM bemenetére ebből csak 200mV juthat. Az OPA áramköröd erősítése 0,1, így az ekkor 2V-ot adna a DVM bemenetére. Vagy is az összeerősítést nem 0,1-re, hanem 0,01-re kell átállítani. Vagy is a különbségképző kimenetén lévő osztó értékeit ez szerint kell megváltoztatni. (Remélem ez után már ki tudod számolni.) - A műszer ugyan 1mA-t fogyaszt, de kifelejtetted a kiegészítő áramkör fogyasztását. Ez az adatlapban meglelhető az alkalmazott OPA-ra vonatkoztatva. - Természetesen a stabilizátorral, csak a DVM tápfeszültségét kell stabilizálni. Mérni viszont nem a stabil 9V-ot kell, mert annak sok értelme nem lenen. Viszont a műveleti erősítő, jobb ha nem a stabilizált feszültségről jár, mert annak kimenete maximum Ucomm+Uki=6,2V+2V=8,2V feszültségen van. 9V tápfesz mellett, erre a feszültségre nem minden OPA kimenete tud "felmenni". De ha az OPA tápja a mért 14V, akkor nevetve elmegy odáig. - Azt nem szabad elfelejteni, hogy a mért érték pontosságát, az OPA áramköre és az erősítést beállító elemek pontatlansága "rongálhatja". Avagy az így kialakított mérés összpontossága mindig alatta lesz az eredeti DVM pontosságának..
Nem tudom, hogy ez a kérdés hova tartozik, de gondolom itt vannak akik már rendeltek vagy vásároltak ebay-en. Az lenne a kérdésem, hogy hogyan történik a szállítás vagy ha ingyenes vagy nem azt hogyan tüntetik fel. Én is akarok onnan vásárolni csak nem tudok kiigazodni a honlapon ezért kérem a segítségeteket. Nagyon drága az adott dolog amit ott vettél, ha másik földrészről érkezik? Pl.: Kínából vagy Amerikából
"free shipping"-et keress.
Pl.: Bővebben: Link A szállítás 1-6 hét között van. Érdemes paypallal fizetni, mert ha nem jön meg 40 napon belül, vagy ha nem jó a tremék, akkor vissza lehet igényelni az összeget.
Köszönöm a válaszod.
Jó, hogy említetted az áramkör használatával a mért érték pontatlanságát, mert erről a PDF említést sem tett, így nem gondoltam volna. Ez mekkora eltérést jelenthet mondjuk 12V-on? Az általad említett eredeti pontosságot megkaphatnánk az áramkör használata helyett mondjuk egy 9V-os elemmel? A hozzászólás módosítva: Szept 30, 2014
Szétszedtem ,a szekunder jónak tűnik, és az jött be amitől tartottam a primer és azt már nem leszek képes újra tekerni , a sec még feltekerném,
Proli mester jól mondja:
Bővebben: Link
Sziasztok szeretnék építeni egy olyan hangszórót amire a telefon bluetooth-on felkapcsolódik,és zenét játszik le.Ezekből az alkatrészekből szeretném építeni:samsung wep180 headset,egy 16 ohm-os és 2,5 W-os hangszóró,és egyenlőre egy 4.5V-os zsebtelep.Azt szeretém megkérdezni,hogy hogy valósítsam meg, és mekkora ellenállást tegyek a 4,5V-os csebtelepre,hogy 3,7 V-ot adjon a headsetnek,és hogy kössem rá a headsetre a hangszórót?
Köszönöm szépen!
A hozzászólás módosítva: Okt 1, 2014
A hozzáértők segítségét szeretném megint kérni:
Mellékletben tettem fel egy példaképet - éppen szinuszjelet használva, de ez a gyakorlatban éppen lehet már is, LÉNYEG, hogy váltakozó fesz. formájában előállított periodikus függvényről van szó -, hogy meg tudjam fogalmazni a kérdésemet: Az érdekelne, hogy az A váltakozó fesz.-ű jelet hogyan tudnám stabilizálni B-vé, vagy esetleg C-vé (DE LEGINKÁBB, ha lehet, B-vé). Igyekeztem láthatóan megcímkézni az ábrákat, egy képen van mind a három. Remélem érthető a kérdésem. Fontos : A vált. fesz. függvény-jel határértékei (azaz a minimum- és maximum-érték feszültségszintekben értve) NEM ISMERTEK - ill. esetenként eltérőek. (Tehát így kéne megoldani a problémát) Egyszer egészen véletlenül Wikipédián belefutottam egy angol nyelvű szócikkbe, ami pont egy olyan típuskapcsolásról szólt, ami ezt csinálta, de most egyáltalán nem emlékszem, hogy mi volt ennek az "eszköznek" az angol szakkifejezése, így nem tudok rákeresni. Légszí, aki tud, segítsen ki! A hozzászólás módosítva: Okt 1, 2014
|
Bejelentkezés
Hirdetés |










