Fórum témák
» Több friss téma |
Fórum » Digitális forrasztóállomás
Az egyik kódomat kicsit leegyszerűsítettem...
Negatív hőfokkal nem tud mit kezdeni és tizedes értéket se kezeli. Ebay... nehogy valami hamisítvány legyen. Még annyi van, hogy csak 250ms időnként olvasható ki.
Ma nézek eredetiről fotót és megpróbálom kizárni.
Elküldenéd az spi readwrite és az spi config részt? Tudom hogy tök alap dolgok, de hátha valami elkerülte a figyelmem. Milyen avr-el mekkora órajellel és milyen spi clk frekivel használtad? Én mega8-on 8mhz belső rc és mindenféle spi órajel frekit kipróbáltam.
8 MHz-en elméletileg jó.
Pontosan ugyan így néz ki az spi readwrite függvényem. Ezzel az spi konfiggal is próbáltam.
Az avr clk láb 470r ellenálláson keresztül a miso is 470 ohm-on keresztül megy az SO-ba. A táp 5v, a gnd és vcc között az ic mellett egy 100nf-os kondi. A t-, t+ Lábak egyenlőre nyitvahagyva, de bekötött szenzorral is próbáltam. A miso lábhoz bekötöttem egy bd170 gate-jét és egy ledet, ami kommunikáció közben sem villogott. A cs lábat szoftverből kezeltem a pb0 lábon, de próbáltam úgy is hogy fixen gnd-re kötöttem. Két avr-el is kipróbáltam. Szoftveres spi-t is néztem, a sikeressége a hardvereshez hasonló. Max31855-el is kipróbáltam, ugyan így nem működik a kommunikáció. Hw spi-nél az avr isp mkii-t lehúztam az avr-ről hogy nehogy befolyásolja a működését. Tudom hogy az ic-k jók, nem lehet mindkettő rossz, egyértelmű hogy valamit én csesztem el, de nem jövök rá hogy mit.
SS = slave select, de itt az AVR master, így akármelyik lehet a CS kimenet.
Dobd már fel a teljes forráskódot az "AVR - miértek hogyanok" topikban.
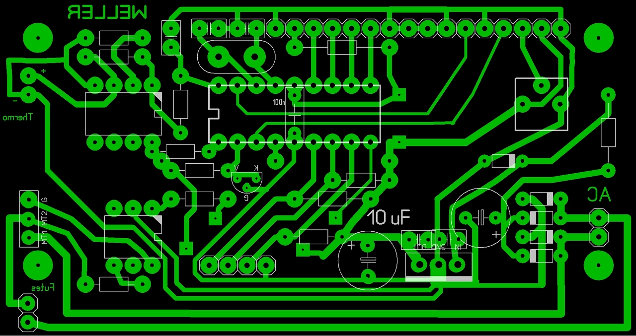
Sziasztok! Olyan kérésem lenne, hogy nézzétek át nekem ezt a nyáktervet amit csatolok, hogy jó-e! Csatolom hozzá a kapcsolási rajzot is. Ez a Máté féle digitális forrasztóállomás nyákterveiből egy panelessé ,,összegyúrt" terv. Nem a ,,szépség" most a fő szempont, hanem hogy jó lett-e a nyákterv... Előre is köszönöm a segítséget!
Szia! Ez nem igazán jó, egyrészt látok egy nagy földhurkot, az LM324 körbe két irányba is kap GND-t, valamint teljesen csillagpontos GND kell, legalábbis nálam ez lett a tapasztalat hőelemes pákánál, nálam is készült egy panel és csak akkor nem ugrál a mért érték ha minden teljesen külön GND-t kap egy pontról. Amúgy minek ez az új panel az eredeti nem jó? Én mondjuk azért terveztem át mert kb. LCD méretű lett és az LCD-re rádugható nem kell vezeték, de itt nem látom ennek az áttervezésnek mi volt a célja?
Ilyesmiképp kell vinni a GND-t (ez egy hőelemes Wellerhez készült teszt). A hozzászólás módosítva: Okt 11, 2014
Itt válaszolok, hogy ne a "ki mit építettben" offoljak tovább.
A táp egyáltalán nem melegszik, hidegen bekapcsoláskor 3 ampert vesz fel, de ez rögtön el kezd rohamosan csökkenni, ahogy melegszik a fűtőszál. Miután elérte a beállított hőmérsékletet már nem megy 15-20% főlé a (pwm) kitőltés így a táp ilyenkor már alig dolgozik. Egy cikkhez azért ez még kevés és túl sokat kéne dolgozni rajta, hogy átadható szintre kerüljön. Sok kész kapcsolás kering a neten, fent van a gyári analóg is, ami alig néhány alkatrész, de számos digitális megoldás is van, csak én jobb szeretem magam csinálni. Nekem talán ez a koreai megoldás tetszett a legjobban, itt fent van a forrás és a hex is egy zip fájban. Igaz neki szerintem eredeti pákája van .
Johnny0004!
Persze, hogy nem titok. Gyakorlatilag egy sima termisztor. Valahol 40 ohm körül van szobahőmérsékleten és innen emelkedik a melegedéssel arányosan. Én egyszerűen azt csináltam, hogy a senzoron eső feszültséget egy lm358-cal felerősítettem és ezt mérem az AD-vel. Hőmérésre nekem csak multiméterem van így a termikus kontatkus miatt egy nagy ón göböt képeztem a pákacsúcson és abba dugtam a multiméter érzékelőjét, így hamar meglettek a hőmérsékletek.
Értem tehát lemérted, akkor nincs hozzá táblázat. A termisztoron állandó áramot folyatsz át?
Szia!
Ha nem melegszik a táp, akkor nem szóltam. Köszi a Linket, rendeltem egy ilyen pákát én is, most gyűjtöm az anyagot a forrasztóállomáshoz.
Nem, a termisztor egy egyszerű feszültség osztó alsó tagja. Viszont itt lehet, hogy elkövettem egy hibát, mert amikor már kész volt, akkor olvastam, hogy van valami áram maximum, amit a termisztorra szabad engedni, erre én nem figyeltem. Mindenesetre egyelőre így is működik, de ha legközelebb szétszedem, akkor ezt is ki fogom javítani.
A hozzászólás módosítva: Okt 13, 2014
Köszi, azóta javítottam a hibát, és 7805 helyett LM2575-öt kapott a panel tápegység gyanánt. A kérdésedre a válasz: az volt a ,,baj" az eredeti panellel, hogy 4 vagy 5 különálló panelből állt, és én ezt készítettem el egy panelre.
Helló!
Gratulálok az állomásodhoz, nagyon jó lett! Megkérdezhetem, hogy a PWM kitöltését milyen algoritmus alapján növeled, csökkented? A beállított és mért hőmérséklet különbsége alapján módosítod, vagy fix időállandóval, mondjuk 1mp-enként növeled a kitöltést mondjuk 5-10%-ot, ha kevesebb a mért hőmérséklet, mint a beállított, esetleg máshogyan? Hegyet hol szoktál vagy fogsz venni hozzá? Ebay-en találtam 7-10$ körül van több darab. Egy próbát megér szerintem. Én is fogok építek egyet, ezzel a pákával, mert ami nekem van az katasztrófa... 30W-os, szabályzás nélkül, de szerintem a hegy hőfoka nagyon kevés. Van 19V 3.4A-es laptop tápom, én azzal gondoltam meghajtani. Kicsit lassabban fog felfűteni. De lehet át tudom alakítani 24V-osra is, még nem néztem. Tetszik a turbó fokozat! Gondolom ilyenkor 100%-os lesz a kitöltési tényező. Te milyen tápot használsz hozzá, nem láttam a képeken.Köszi. A hozzászólás módosítva: Okt 13, 2014
Szia! Írta szerintem ott van a ház hátulján, az a fekete doboz.
Szia!
Köszönöm! A két hőmérséklet (beállított, valós) különbségével arányosan csökkentem a kitöltést. Ez az a rész, ahol még kéne dolgozni a szoftveren egy kicsit. Ebayről rendeltem 5 heggyel együtt, sajnos itt látszik a kínai AS tűrés, mert lötyögnek a hegyek és a hosszuk is változó. A táp nálam is ugyanilyen, konkrétan egy HP. Trafóval (24AC) nyilván jóval gyorsabb lenne de így sem kell neki 1 perc, hogy elérje a kb. 300°-ot. Ez nagyjából a fele az elődjének. Igen a turbó pont erre van, főleg teliföld esetére, mert ahhoz azért oda tud ragadni, szerintem pont a rossz kontakt miatt.
Üdv!
Ha már PWM-el oldottad meg, akkor a PID szabályzást ajánlom figyelmedbe, feltéve ha belefér a jelenlegi uC-be. Zabálja a programkódot, de megéri. Talán még a turbó fokozatra sem lesz szükséged. Jelenleg egy Weller WSP80-at használok, ami így baromi gyorsan felfűt és a változásokra is gyorsan reagál. Szerk.: Igazából te egy P szabályzót alkottál, így utólag belegondolva. A hozzászólás módosítva: Okt 14, 2014
Szia!
Látom már a tápod, szerintem elég lesz nálam is a 19V. A csatlakozó nevét elmondod kérlek, hogy lehet rákeresni?
Néztem ezt a PID vezérlést, elsőre kicsit bonyolultnak tűnt ezért egyelőre pihentettem, később még lehet, hogy előveszem. Szerintem én egy frankeinstein szabályozást kreáltam, de egész jól működik.
Ha arra gondolsz, amivel a páka csatlakozik, akkor az nálam sima DIN csati, a lomexnél (43-13-36). Ami rajta volt ahhoz nem találtam ellendarabot így azt is le kellett cserélni.
Sziasztok! Olyan kérdésem van, hogy tudna-e valaki feltenni olyan kapcsolást, ami alkalmas arra, hogy páka hőelemét megmérjem vele ,,hidegen(szobahőmérséklet, és megbízhatóan ki is jelezze nekem ezt? Arra kellene, hogy a leendő digitális forrasztóállomásomat kalibrálni tudjam, ugyanis nincs jelenleg hőmérős multiméterem, és pénzem sem tusom mikor lesz rá sajnos...
Te érted, amit akarsz?
Ha bármit építesz, azt kalibrálni kell valamihez. Ha nincs hőmérőd, akkor az bármit kijelezhet, hogy döntöd el, hogy jó? A hőelemre pedig van egy táblázat, ahol megnézheted, hogy hány fokon hány mV-ot ad.
Én teljesen értem mit akarok: egy millivoltmérőt, ami alkalmas a páka hőelem feszültség mérésére és kijelzésére...
Értem. Ezért nem találtam én se hozzá valót. Akkor én is lecserélem, köszi a tippet!
Rockersrac: Készíts egy műveleti erősítővel erősítő kapcsolást. Az IC-t szimmetrikus tápról tápláld mindenféleképpen! Ha túl kicsi a feszültség, akkor készíts 3 műv. erősítőből instrumental amplifiert: Bővebben: Link Nekem van egy ilyenem, LM358-ból, és elég jól működik! Ezzel tudsz mérni nagyon kis feszültséget is. A hozzászólás módosítva: Okt 16, 2014
Azzal nem fogod tudni kalibrálni a páka fűtését. Nem tudod megúszni a hőmérőt.
Mérni tudsz, csak messze nem hitelesen
Inkább csak úgy saccperkábé!
Jogos a 3 pont. Minden rendes multiméternek van külső hőelemes hőmérője. Én azzal kalibráltam az enyémet, mégpedig úgy, hogy a pákahegyre rézhuzallal rákötöttem a hőelemet és futtattam rá egy kis forrasztóónt a jobb hőkapcsolat miatt. Nem kell félni, a műszer hőeleméhez nem köt hozzá. Ennél egyszerűbb módszert nem tudok.
Én csak a pár mV felerősítésére tettem ajánlatot, hogy hogyan lehet.
|
Bejelentkezés
Hirdetés |






.
Gondolom ilyenkor 100%-os lesz a kitöltési tényező. Te milyen tápot használsz hozzá, nem láttam a képeken.





