Fórum témák

» Több friss téma
Fórum » Laptop tápegység
 
Témaindító: Dzót, idő: Feb 10, 2006
Lapozás: OK   7 / 14
(#) szikorapéter hozzászólása Okt 21, 2013 /
 
Helló.Az lenne a kérdésem hogy van itthon egy Gericom Webgine XL laptopom,de sajnos a töltője már nincs meg.Az eredeti töltője 19V/4,74A-t tudott és az lenne a kérdésem hogy mi lenne ha én készítenék hozzá egy LM317K -icvel készített tápegységet ami ennyit tud.Azt szeretném megkérdezni hogy ez így ahogy elképzeltem működhet-e avagy sem.A válaszokat előre is köszönöm.
A hozzászólás módosítva: Okt 21, 2013
(#) Ge Lee válasza szikorapéter hozzászólására (») Okt 21, 2013 /
 
Természetesen működik, csak méretben is nagyobb lesz és fűteni is jobban fog. Ha esetleg mégis inkább vennél, a 3-4$ körülieket nem szabad megvenni. Amik 8-10$ körül kaphatók azok már jók.
(#) szikorapéter válasza Ge Lee hozzászólására (») Okt 21, 2013 /
 
Úgyis itthoni halsználatra lessz csak,de akkor ezek szerint az elképzelésem jó?
(#) Ge Lee válasza szikorapéter hozzászólására (») Okt 21, 2013 /
 
Ha 19V-on max 4,7A-t kell tudnia a tápnak, akkor teljesen mindegy hogy azt hogyan állítod elő.
(#) szikorapéter válasza Ge Lee hozzászólására (») Okt 21, 2013 /
 
És szűrésnek az IC után elég egy 25V 3300µF-os kondi+ egy 100nF-os?
(#) soundst hozzászólása Feb 9, 2014 /
 
Sziasztok!

Van egy laptop tápom két eres csatlakozó kábellal szerelve és szeretném tartaléknak átalakítani. A gondom az, hogy a másik töltő már egy újabb csatlakozóval van ellátva, amiből három kábel indul kifelé, a harmadik a csatlakozó belső fémes oldalára csatlakozik. Egyik ismerősöm azt mondta, ez a harmadik ér valamiféle visszajelző szál a töltöttségről. Az lenne a kérdésem, hogy nagy gond-e az, ha ezt a kábelt a külső érrel kötöm össze, a harmadik (pozitív) kábelt érintetlenül hagyva, így gyakorlatilag már tudnám a tartalék töltőhöz használni.

Üdv, J.
(#) didyman válasza soundst hozzászólására (») Feb 9, 2014 /
 
Istenőrizz. Először is, egy pontos típust írhatnál a laptopról, anélkül nehéz jót mondani. A töltöttségről egészen biztosan nem fog visszajelezni a gép a tápnak, de elképzelhető, hogy a vezetéken eső feszültség kompenzálására (ami laptoptöltőnél felesleges) van visszacsatolás a csatlakozó forrszeméről. Ha valóban sensing vezeték lesz, azt a +-hoz kell kötni a csatlakozóban, de ismét mondom, típus nélkül ez veszélyes tanács.
(#) soundst válasza didyman hozzászólására (») Feb 9, 2014 /
 
Akkor úgy látszik még időben tettem fel a kérdést, nem szeretném ha valami galiba lenne! A laptop egy Dell Inspiron 3520-as. Végül is az lenne talán a legtisztább ha azt a szálat be sem kötném, azzal nem csinálok bajt.
(#) didyman válasza soundst hozzászólására (») Feb 9, 2014 /
 
Dellnél a középső vezeték a csatlakozóban lévő, vékony tüskére csatlakozik és az adapterben lévő, egyvezetékes epromból közli a géppel, hogy ő hány wattos töltő (meg még más apróságokat). A gép eszerint szabályozza a teljesítményfelvételét egyes fő alkatrészeknek, ha nincs jelen ez a szál, akkor nem fog akkut tölteni és a teljesítményt a legkisebb (60W) adapterhez illeszti, illetve a BIOS képernyőn hibaüzenetet jelenít meg. Nem jó sem testen, sem tápon, ha nincs használatban, akkor rövid vezetékkel, szigetelve hagyd szabadon, de a fenti mellékhatásokkal fog járni.
(#) szel.balazs hozzászólása Feb 18, 2014 /
 
Sziasztok nekem csak egy egyszerű kérdésem lenne, hogy Asus k50ij laptop töltőjének a csatlakozóját szeretném kicserélni és a kérdés hogy mit hova kössek, mert elvileg ez csak 2 pólusú, szóval melyik a pozitív és melyik a negatív láb?? Előre is köszi.!! Üdv.!
(#) uniman válasza szel.balazs hozzászólására (») Feb 18, 2014 /
 
Hello!
Az hozzávaló tápegységeken ott van a bekötés. A belső érintkező a plusz.
A hozzászólás módosítva: Feb 18, 2014
(#) szel.balazs válasza uniman hozzászólására (») Feb 18, 2014 /
 
Huuhhh.. erről teljesen megfeletkeztem, hogy rá van írva. NAGYON szépen köszönöm.!
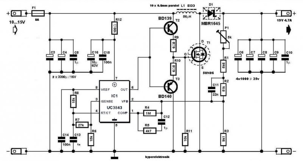
(#) sirály12 hozzászólása Máj 10, 2014 /
 
Egy laptop tápegységet kellene csinálnom.
A kitátel. hogy 10-18V feszüétség tartományban kellene tudnia működni.
Találtam egy már többek által megépített tápot, ami tetszik, de "csak" 4,7A-t tud a kimemetén. Nekem egy 7A-es táp kellene. Pontosabban: 19.5V 6.7A 130W.
A kérdésem az, hogyha a T1 fetet és a D1 diódát megdupláznám, akkor ki tudnám belőle hozni a 7A-t?
Vagy esetleg tud valaki egy ettől nagyobb telejeysítményű táp rajzot?

19V_táp.jpg
    
(#) kendre256 válasza sirály12 hozzászólására (») Máj 10, 2014 /
 
Egy kapcsolóüzemű táp terhelhetősége nem csak a kapcsolóelemektől, hanem az energiatároló elemtől is függ. Itt ez az L1 tekercs, az tárolja el azt az energiát, amit a FET lezárása után felvesz a terhelés. A terhelhetőség függ továbbá a kapcsolóelemek kapcsolási idejétől is. Jelen esetben valószínűleg a kitöltési tényezőnek van még tartaléka, de ezt a kapcsolás gondos átszámolásával lehetne ellenőrizni. A tekercs menetszámát és huzalátmérőjét biztosan növelni kell (vagy inkább több szállal kell megtekercselni), de sok mindent ellenőrizni kell még. Lehet, hogy a kapcsolási frekvencián is változtatni kell.
(#) hollohenrik hozzászólása Júl 16, 2014 /
 
Van egy lemerült laptop, aminek nincs töltője, és van egy 400w-os ATX táp. A laptopot el lehet indítani ATX táppal?
(#) Vacok hozzászólása Szept 1, 2014 /
 
Sziasztok!
Valaki foglalkozott mát hasonló táppal? Ez egy IBM 16V 4,5A tápegység, meg szeretném emelni a kimenet feszültséget 2V-tal, de nem tudom, hogy melyik alkatrész értékén módosítsak, valakinek van valami ötlete? A potik elég érdekesen vannak bekötve, a változtatható láb közösítve van és megy az LM358 5-ös lábára egy tranzisztoron keresztül, aztán a potik egy egy másik lába is össze van kötve.
KÉP
(#) kismukk hozzászólása Okt 11, 2014 /
 
Avermedia TV-adapterhez való 12V-os táp egyszer csak befulladt, váratlanul csak 6V-ot hajlandó adni. Felteszek két fotót róla, az adatokon kívül a dobozán belenyomva: 0208HB
Kérdezném, megjavítható-e? Szerintetek a doboza hogyan szedhető szét? Csavar nincs sehol, pattintással rakták össze? Érdemes-e egyáltalán vacakolni vele, vagy vegyek inkább egy újat?
Köszönöm,
Gábor
(#) granpa válasza kismukk hozzászólására (») Okt 11, 2014 /
 
Ahol az összeillesztés van, becsúsztatsz egy vékony kést, és szépen körbe feszegeted; elengedi a ragasztás. Utána méregetés.
(#) kismukk válasza granpa hozzászólására (») Okt 11, 2014 /
 
Köszönöm a praktikus tanácsot! Keresni fogok egy alkalmas kést..., aztán beszámolok!
(#) kismukk válasza granpa hozzászólására (») Okt 15, 2014 /
 
Egy ideig feszegettem, de nem engedett, ekkor találtam egy vékony fogazott kést és azzal óvatosan körbefűrészeltem. Három fotót készítettem. Most további segítséget kérek! Mit kell mérnem? És milyen értékeket kell kapnom hogy kiderüljön, hol a hiba?
Köszönöm!
(#) kendre256 válasza kismukk hozzászólására (») Okt 15, 2014 /
 
A 470µF 25V-os elektrolit kondenzátort cseréld ki (nyak.jpg, bal oldalon az a nagy kék), mert púpos a teteje.
Lehet, hogy ettől már jó is lesz (90%). Ha nem, cseréld ki a többi elektrolit kondenzátort is. Ha ezután sem lesz jó, akkor kuka. Megpróbálozhat vele esetleg egy hozzáértőbb ember is, de annak sem érdemes, mert az árához képest elég sok időbe telik az ilyen javítása, ha lehetséges egyáltalán.
Szerk: A kondenzátor mindenképpen low ESR típus legyen és 105°C-os (az talán tovább bírja...)
Például ilyen
A hozzászólás módosítva: Okt 15, 2014
(#) kismukk válasza kendre256 hozzászólására (») Okt 16, 2014 /
 
Köszönöm. Elmentem a Konthaelektro boltjába (Üllői úton), low típusúban akkora volt, hogy nem fért el a házban, eladó szerint low nélküli is jó lesz... Beforrasztottam. Mértem a feszültséget, hát most már egyetlen volt sem jön ki belőle, eddig legalább 6 voltot adott.
Végignéztem a nyáklapot, a forrasztással nem rongáltam meg sehol, ahogy láttam.
Talán fel kellene adnom? Új adapter kb. 1200 Ft lenne...
(#) kendre256 válasza kismukk hozzászólására (») Okt 16, 2014 /
 
Szerintem erre nem érdemes több időt pazarolni. Vegyél egy másikat.
Az eladó nem ért az elektronikához, vagy "csak" lelkiismeretlen. Kapcsolóüzemű, elég nagy áramú tápokban a nem low ESR akkora zavarimpulzusokat (nagyfrekvenciás "brummot") hagy a kimeneten, hogy csoda ha működik a rákötött berendezés. Mellesleg a táp saját szabályzó áramkörét is megbolondíthatja (lehet, hogy pont emiatt nincs már 6V sem a kimeneten).
(#) Hp41C válasza kismukk hozzászólására (») Okt 16, 2014 /
 
Egy Metro (M3) a Lehel térig ... A Lomex -ben rengeteg Low ESR kondenzátor kapható.
(#) kismukk válasza Hp41C hozzászólására (») Okt 17, 2014 /
 
Köszönöm, a Lomex-ben még nem jártam... A napokban majd elmegyek és teszek még egy próbát!
(#) Hp41C válasza kismukk hozzászólására (») Okt 17, 2014 /
 
Most szombaton (áthelyezett péntek) zárva lesznek.
(#) abcdabcd válasza kismukk hozzászólására (») Okt 17, 2014 /
 
Szerintem előtte azért nézd meg a netes oldalukon, hogy van-e olyan méretű és lábtávú kondi, amilyet keresel - viszont arra a Lomexnél figyelni kell, hogy a weben található árak a "nagyker/rendelős" áraik, amik csak megrendelés esetén, és ott is esetleg bizonyos mennyiség fölött érvényesek, kondjuk 1-1- kondinál valószínű nem túl nagy az árkülönbség, de arra készülj fel, hogy nem pont ugyanazok az árak a boltban, még ha esetleg csak pár forint is a különbség... bár volt már, hogy pozitív meglepetés ért, és valami olcsóbb lett végülis illetve olyan is esetleg előfordulhat, hogy valami, ami a neten úgy szerepel, hogy nincs készleten, a boltban esetleg mégis van, ha esetleg csak egy kondi miatt akarsz elmenni, akkor próbáld meg telefonon felhívni őket, a kinézett típussal kapcsolatban, hogy van-e nekik ténylegesen... Annak ellenére, hogy a raktárkészletük valószínűleg elég nagy lehet, mindenféle alkatrészből...
(#) kismukk válasza abcdabcd hozzászólására (») Okt 18, 2014 /
 
Köszönöm a részletes infókat! Majd a jövő héten tudok menni...
(#) kismukk válasza kismukk hozzászólására (») Okt 22, 2014 /
 
Jártam a Lomex-ben és megkaptam a keresett Low ESR kondit. Beforrasztottam. Most a kimeneten 7 V-ot mérek, pedig ugye 12 V-nak kellene lennie... Ha van további ötletetek, mit cseréljek, talán futok még egy kört..., vagy kuka.
Egyébként nagyon klassz ez a Lomex, türelmes és szakértő eladók, hárman is vannak, jobb mint a Klinikáknál a Konthaelektro-ban csak egyetlen eladó, előtte mindig 20 fős sor kígyózik...
Hp41C-nek köszönöm a Lomex javaslatot, másnak is tudom ajánlani!
(#) kadarist válasza kismukk hozzászólására (») Okt 22, 2014 /
 
Szia!
Érdemes lett volna az összes kondit kicserélni, mert nem nagy pénz és úgy nagyobb lett volna a sikeresség esélye.
Következő: »»   7 / 14
Bejelentkezés

Belépés

Hirdetés
XDT.hu
Az oldalon sütiket használunk a helyes működéshez. Bővebb információt az adatvédelmi szabályzatban olvashatsz. Megértettem