Fórum témák
» Több friss téma |
Szia! Úgy látom a váz egy hatalmas alulemez, szerintem nem is kéne borda.
Ugye rendet raksz majd benne?
Már rendezve vannak a vezetékek csak nem készült róla még úgy kép, a hűtőborda az kell rá mert a tranzisztorok rendesen melegednek. Lassan már ventilátor is kell rá mert fél óra kemény használattól a hűtőbordát alig lehet megfogni.
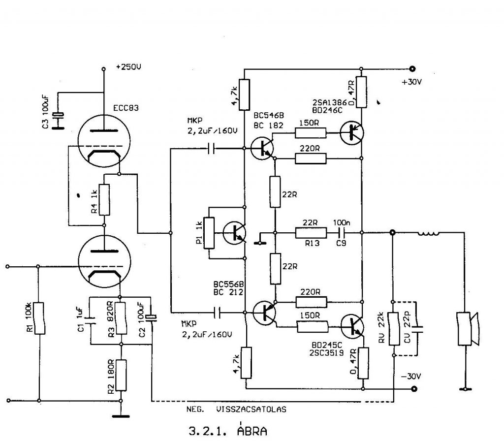
Ez egy AB osztályú kapcsolás, szóval nem szabadna annyira melegednie. Valószínű a hőmegfutás jelensége lépett fel, amit úgy tudnál kivédeni, ha T1-et közvetlenül a végfok tranzisztorok közelébe a hűtőbordára raknád. 2N2219 helyett T1 pozícióba jó a BC182, amit akár egyetlen csepp univerzális ragasztóval is a hűtőbordára fogathatsz.
Ha lesz időm kicserélem a T1-et a BC182-re.
Ebben legalább jó helyen vannak a végtranyóknál a 0,47 ohmos ellenállások. Így van valami hasznuk is, egy kicsit védik az áramelszaladástól a végtranyókat. A legtöbb rajzon az emitterekre van kötve a táphoz, ott gyakorlatilag semmit nem csinálnak.
az erősítőmmel történt valami mert vagy a bal oldalon megy a mély vagy csak a jobb oldalon, egyszerre meg alig van mély és az is torz.....
A hozzászólás módosítva: Márc 16, 2014
Amikor osszeraktad, akkor egyaltalan be lett allitva a helyes munkapont? (hanggenerator-oszcilloszkop segitsegevel)
A hozzászólás módosítva: Márc 16, 2014
amikor összerektam rendesen működött és amikor bekapcsoltam akkor már nem szólt
Szia! Ennek a műremeknek a leggyengébb pontja a kábelezés. Nézd át: leszakadt-e valami, esetleg összeér aminek nem kéne.
A hozzászólás módosítva: Márc 16, 2014
Üdv.
Nincs meg valakinek a texasnak a hybrid változatnak a kapcsolása? Régebben megépítettem és nagyon tetszett újra építenék egyet, de elkavartam a makpcsolást...
Szia! Van Hibrid téma. Bővebben: Link
Hosszú idő után megint üdv!
Írtam régebben hogy megépítettem a Skory féle texas kapcsolást. Remekül szól alacsony hangerőn, viszont ha jól ki van vezérelve a megfelelően méretezett védelem rendre leold. Azt hiszem a probléme okozója a nagyon eltérő erősítése a vég és meghajtó fokozat tranzisztorainak, ebből a külömbségből adódóan egyenáramú komponense van a kimenő jelnek, ezt a visszacsatolás a műveleti erősítőnek eljuttatja, ez megpróbálja kompenzálni, de nagy hangerőnél egyszerűen telítésbe kerül és telítésbe vezérli a további fokozatokat is, ez pedig már nem csoda hogy egyenáramot juttat a védelemhez. Itt jön a kérdés, hogyan lehet kiegyensúlyozni az erősítések külömbségeit? feltételezve hogy nincs hozzáférésem annyi tranzisztorhoz amik közül kiválogathatom a párokat.(Persze ez nem pontosan igaz, a boltban elkezdhetek erősítéseket méricskélni, csak sajnos amiket eddig mértem, végfokhoz, kétszeres külömbséget mutattak npn és pnp között. )Ugyancsak ebbe a témába vág a tápegység kérdése. A megfelelő trafó hiányában 15v-os trafóról táplálgatom delonhíddal egyenirányítva, és csupán 4700µF-nyi kondenzátorral szűrve. Feltételezésem szerint ez még meglehetős hullámzást jelent a tpágakban, amit szeretnék csökkenteni. Jelenleg nem áll rendelkezésre más trafó, tehát az egyenirányítás marad, a kapacitást sem tudom növelni, így azt hiszem csak a soros tekercs marad a kondenzátor és az egyenirányító közé.Kérdésem a következő: Tapasztalataitok szerint érdemes tekercset alaklmazni?Mekkora nagyságrendűt kell alkalmazni?
Aligha jut egyenfeszültség a kimenetre, azt az erősítő átfogó visszacsatolása kézben-tartja.
Sokkal valószínűbb, hogy a védelem bemenetén lévő RC szűrőn akkora amplitúdó keletkezik ami aktiválja a védelmet. Akár az ellenállást, akár a kondenzátort növeled a hiba valószínűleg meg fog szűnni. A tápon csak dupla szekunderes trafó tud hatékonyan javítani.
Kösz a gyors választ!
A táppal kapcsolatban igazad van, közben eszmebe jutott a tekercs impedancia képlete.... Eszembe jutot viszont a kondié is, kiszámolva 0,67ohm impedanciát képvisel a búgással szemben, méghozzá a test irányában, ez már eléggé rövidzár szerű. Így nagy hullámossága nem lehet a tápfesznek, persze alkalomadtán akkor is cserélem a trafót. A védelemben így is a Skory féle táblázat második sorábol vettem az értékeket, eztán a falbontáshoz tatrozó értékek következnek. Ezért gondolom hogy telít a műveleti erősítő. Sajnos a multiméter lassú ahoz hogy megmérhessem, szkóp pedig csak az egyetemen van, de az is annyira remek állapotban hogy egyik csatornáját sem lehet bekalibrálni. Talán az egyik tavalyi tanárom beenged az ő laborjába méricskélni. Addigis marad a kísérleti megközelítés, változtatni a védelmen. ![]() Kipróbálni persze megintcsak nem biztos hogy megfelel a hangszóróm. 35/75W 4ohm ennyit írtak rá a németek, ebből pont annyit tudok meg ami rám tartozik, semmit. Skory csak 8 ohmra adta meg a teljesítményt, a hangszórón pedig nem tudom melyik értéket kell figyelembe vennem (zenei/elektromos teljesítmény?).
Elsőre kössetek rá egy szkópot a kimenetre. Ez az agyonmisztifikált sz.r kapcsolás hajlamos a legkülönbözőbb frekvenciákon, legkülönbözőbb kivezérléseknél, és akármikor hisztisen, mint egy h*** p*** begerjedni. Aki jól összeillő alkatrészeket fogott ki, és szerencsésen szerelt, jóhangú erősítőt épített. De a másik 50 % szívni fog sokáig.
. Háklis még a csillagok állására is. Az ilyen nőt (bocs, erősítőt) el kell felejteni. Keresni kell egy jobbat. A hozzászólás módosítva: Okt 31, 2014
Ja. És rengeteg jobb van.
Bocs, de nem ezt kérdezte a kérdező...
Jelenleg ez van kéznél ezt kell helyre állítani!
A tapasztalatra hagyatkozva, ennek a hangsugárzónak sok lesz a ±30V tápfeszültség.
Nem érted a poént.
Átteszem kedvedért az OFF-ba. Rengeteg jobb nő van...
Tényleg nem értem, de a prostik sokba kerülnek.
Ez a kapcsolás a minimalista kivitelével valaha igazi sláger volt Bővebben: Link.
Az idők folyamán lekopott róla a paralel diódapár, változott az átfogó és a helyi visszacsatolás, ezek nem váltak előnyére. Megjelentek közben olyan végerősítő IC-k, melyek ezt a teljesítményt kevesebb költség és építési munkával tudják előállítani, miközben több felhasználóbarát szolgáltatást is nyújtanak. Egy amatőr erősítő-építő repertoárjából ugyan nem hiányozhat a Texas kapcsolás, de hosszútávon ennek hallgatására berendezkedni nem javallott. Leszámítva a stabilitási problémákat, egyszerűen idegesítő a hangja. Bővebben: Link
Fenti hozzászólás nagyon jól összefoglalja a lényeget, udvariasan. NO COMMENT.
Sziasztok. Azt szeretném megkérdezni, hogy ezen a Kapcsoláson a BC301 és BC303 tranzisztort mivel lehetne helyettesíteni? Köszönöm.
Írd be ide a kiváltandó típus nevét és azonnal megkapod a választ a kérdésedre.
Csak nehogy félreértés legyen, mert a BD lesz jó a BC helyett. Ha nem léped túl a BC182 határadatait (pl. kollektoráram), akkor mehet.
A hozzászólás módosítva: Nov 2, 2014
|
Bejelentkezés
Hirdetés |




)
. Háklis még a csillagok állására is. Az ilyen nőt (bocs, erősítőt) el kell felejteni. Keresni kell egy jobbat. 


