Fórum témák
» Több friss téma |
Sziasztok be jöttek a tippek amit mondtatok,szépen szól és köszönöm szépen mindenkinek a segítséget.
Sziasztok!
Ne haragudjatok hogy megint a texasal küszködök,a cégnél le próbáltam ahogy mondtam szólt szépen, először egy labor tápról hajtottam meg két kondival a kondik közép ki vezetését GND az erősítő GND re kötöttem persze a jelt is ugyan oda mindent hogy csillagpontos legyen mert itt több szaki hozzászólásában láttam hogy így kel. Utána jött a 130 VA trafóm, Közép meg csapolás is van rajta,először egy gyári grace hídól és két 4700 µF kondiból csináltam neki tápot,a trafó közép meg csapolását is be kötöttem szólt szépen utána gondoltam csinálok egy táp panelt is hogy azon majd a gnd ket egy helyre forrasszam,annyi változott,hogy most diódákból csináltam az egyen irányító hidat a lenti kapcsoláson majd látszani fog,be kötöttem az erősítőt és a ki menetén azonnal a negatív oldalhoz gépest a test felé +27 volt jelenik meg a tápom egyik oldala,pontosabban az erősítő- tápjához képest mértem a közép ponton a +27 voltot Azt szeretném meg kérdezni hogy ez vajon mitől lehet esetleg ötletetek vagy tippetek van e meg köszönném szépen Üdvözlettel Renátó
Szerintem nem azt csináltad meg amit szerettél volna. Azaz elnéztél/elkötöttél valamit. Azt javaslom, hogy rajzold vissza a megépített kapcsolást és egyből látni fogod hogy mit rontottál el.
Ugyanakkor nem volt szerencsés egyből rákötni az erősítőre, reméljük nem szállt el semmi. A hozzászólás módosítva: Dec 13, 2013
Sziasztok
Meg néztem és minden úgy van ahogy a kapcsin,ha a trafó közép meg csapolását ki kötöm akkor meg nincs is szimmetria a kondik között az egyik 18 voltot mértem másik nál meg 36 voltot, és elméletileg a kondik között meg feleződik.vagy még arra gondoltam ,lehet hogy valamelyik tranzisztorom el szált és engedi a tápot a ki menetre.
Szóval szerintem ma Délután ki forrasztgatom,a tranzisztorokat először a bc 301 303-s kezdem mert melegedtek nagyon,lehet hogy vak vágány de legalább meg próbálok saját fejből valamit ki ötleni ,mert úgy logikus lenne hogy táp jelenik meg a ki meneten ha zárlatos valamelyik tranzisztor.
Vagy szerintetek hülyeség?
Szia! Skori nagyvonalúan elhagyta a visszacsatolás 100µF kondenzátorával párhuzamos 68k ellenállást Bővebben: Link, Te pedig lehet nem sütötted ki a puffereket az erősítőre kötés előtt. Mikor az egyik tápoldalt rákötötted az IC invertáló bemenetére a megengedettnél nagyobb feszültség kerülhetett, ez végezni szokott az IC-vel.
A BC tranzisztorokra szerelj hűtőcsillagot, mert ha kicsi a végtranyók bétája bizony fűtenek rendesen.
Köszönöm szépen tényleg most nézem a rajzon, és a kondi polaritása is más a te rajzodon a 100 µF-s meg próbálom és bele ásom magam még egyszer köszönöm! Üdv Renátó
A hozzászólás módosítva: Dec 13, 2013
Sziasztok
Sikerült meg csinálnom, a Tip 36-s zárlatos lett,meg a tl 071-s ic is meg adta magát ahogyan Reloop meg jósolta,plusz sajnos addig szórakozhattam vele hogy a 0,33 Ohmos ellenállásom is megszakadt mire rájöttem,szóval nem a tápommal volt a baj hanem zárlatos volt a hangszóróm amit itthon rá kötöttem de miután a fél táp a ki meneten megjelent így 220 nF os kondenzátornál az ellen is ki éget ![]()
Sziasztok!
Gondolkodtam egy ilyen erősítő megépítésén. Csakhogy elég sokféle kapcsolást látok itt fent. Melyik lenne a legjobb? Ahogy nézem ezeknek cirka 60-80x-os erősítésük van. Ezt lehet kevesebbre venni? Milyen tranzisztorokat ajánlotok bele? Ilyenek vannak: BC547/557/546/556/550/560 MPSA42/92 BD139/140 és végegnek BD911/912. +-20V-ról menne egy 100W-os trafóról. Esetleg egy nyákterv jó lenne Egy sztereó-s 1db opa-t igénylőhöz. Abból is van LME49720, OPA2107 és egy mc4558.
Szia! Ha csökkented az erősítést ez a kapcsolás bizony begerjed, így is penge élen táncol a stabilitása. Elkezdem keresni ennek a NYÁK-tervét, hátha valamin elmentettem.
Azthiszem megvan a nyákterv.
Bővebben: Link Ha a bemenetre tennék feszültségosztót úgy is begerjedne?
A bemenet előtt nyugodtan csillapíthatsz, a visszacsatolást nem illik piszkálni
Akkor így ez a kapcsolás jó lenne?
Nem lenne gerjedés? A nyák az az amit az előbb linkeltem. Csak ez kézzel van megrajzolva.
Esetleg az 50 ohmos ellenállás helyett ha egy 220-asat vagy mondjuk egy 20-ast raknék be az nagy baj lenne?
Sziasztok!
Gondoltam meg osztom veletek a texas erősítőm képét,még fél kész mert egy sony házba került be és még elő lapot szeretnék rá csinálni,meg egy 3 csatornás EQ,meg egy kivezérlés mérőt,de egyébként így is nagyon szép hangja van meg,vagyok vele elégedve.
Na sikerült összerakni egy csatornára (másikhoz még nincsennek végtranzisztorok és trimmer.). Amíg nincs bekötve a bemenet, mármint nincsen se jel, se föld beforrasztva addig tökéletesen csendben működött. Mihelyst beforrasztottam a jelföldet elkezdett kattogni (jobb szót nem tudok rá) Ha jelkábelt is beforrasztom akkor meg megjön az alapzaj is. Hangot ad ki csak torzít. A nyákon hova kell bekötni a földeléseket? Mert van rajta kettő pont is. Jelenleg a tápból jövő megy a tranzisztorok közelébe a jelföld meg a műveleti erősítő közelébe. Most mindkettőt kössem át valahova?
Ez így nagyon érdekes lesz. Rákötöttem egy másik hangszórót. Egy Sal BST 60-ast. Ezzel egyből megszűnt minden baj. Pedig mindent ugyan oda kötöttem. Kivéve ugye, hogy ennél sima csatlakozók vannak.
Az erősítőre tettem egy föld vezetéket, amit rákötök a pufferek gnd-re. De onnan is jön egy vezeték és ezt a kettőt kötöm össze. Ezt az összekötözést tettem rá mindig a hangszórókra. Ez a baj, hogy nem közvetlenül a pufferek lábára van rákötve a hangszóró földje? Mégsem ez. A hozzászólás módosítva: Dec 17, 2013
Közben sikerült megoldani. A terven nincs rajta, hogy kell tenni a kimenet és a föld közé egy pár száz nf-s kondit.
Elég jól szól. Talán még ki is fogja váltani a mostani mosfet-es melody-t.
A nyákon nincsen rajta a kimeneti Zobel tag ami 10 ohm és 100nF. Én a hangszóróvédó panelre tettem rá a relé elé.
Nálam csak simán 470nf. Ha tettem elég bármilyen ellenállást akkor semmit nem ért.
Szia! A stabil működést gyakran az a hiba akadályozza, hogy a hűtőborda nincs testre kötve. Ilyenkor a kimeneti jel kapacitív úton visszahat az erősítőre és kellemetlen gerjedést produkál.
A hűtőborda testelése miatt feltétlen szigetelni kell tőle a végtranzisztorokat!
Szia! A paneleket 180°-kal elforgatnám és az alsó szellőző perforáció fölé/széléhez tenném.
Jobb hűtés, és sokkal rövidebb táp, és hangszóvezeték lenne a munkád jutalma.
Köszönöm szépen,meg fogadom a tanácsodat.
Sziasztok!
Felújítottam egy régi Texas erősítőt. A gondom az, hogy nagyot szól, de nincs basszusa. Ez a régebbi Texaszokkal is gondom volt. Sokáig a hangfalamban kerestem a hibát, de később kiderült, nem a fal tehetett róla. Nem tud valaki valami egyszerű megoldást, vagy okot, hogy hova tűnik a mély? Lehet-e esetleg valahogy kompenzálni? Számít-e a műverősítő típusa benne? Vagy esetleg a 0,5 ohmos ellenállásokon múlik, e valami? A csatolóim elég nagyok, sztereóban van bekötve... Válaszotokat köszönöm!
Szia! Az elég nagy csatoló alatt mekkora kapacitást kell érteni? A visszacsatolás kondenzátora is számít.
Kösz kb. 4,7 mikros a bemeneti csatoló.
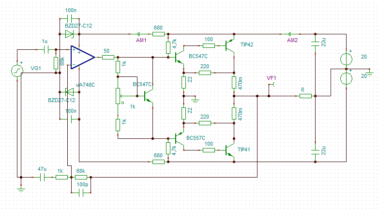
A visszacsatolás ha jól elékszem az eredeti 100 mikros. Növeljem valamivel? Esetleg csökkentsem? (2-es negativ bemenetet viszi a testre, ott ahol vissza van csatolva a kimenet) Ha jól emlékszem ez a rajza. texas Sajnos a műverősítőket beforrasztotta haverom, gondolom az eredeti 071-es van benne. Volt már valaki aki hallott mély hangokat szólni ebből az erősítőből? Egyébként a fél ohmosokat lehet, hogy lespórolta...
Engem épp az lepett meg, hogy van benne egy kb +2dB-es mélykiemelés. Legalábbis hangra úgy tűnik. Nagyon durva, hogy szól a kis philips hangfalammal. Pedig abba csak egy 13centis mély van.
Bemeneti csatolókondi meg 470nF. bemeneti ellenállás meg 22k. Esetleg csökkentsd a zenerhez jövő ellenállás értékét.
Egyszerűen nem értem ez csilingel mint a csillár, de mély még mélykiemeléssel sincs sok.
Ezt elvileg a haverom csinálta, vagy 20 éve, de előtte én is csináltam, vagy 3 db-ot, de az nem volt valami igényes dobozban. Valamelyik évben, haver áthozta az övét, hogyha kell akkor nekem adja. Nem nagyon használtam, mert egy csomó minden összevisszaság volt benne, de elszált a Pioneere erősítőm, és kell, hogy valami szóljon itthon, hát felhoztam a pincéből. Átszerelgettem, és tulajdonképpen, helyrepofoztam, még néz is ki valahogy, csak a mélyeket nem értem, hogy hova tűnnek. A hangfal Jamo, a Pioneerral nagyon ól szólt. És ami a bajom, hogy ez a Texasz is ugyanúgy szól, mint a régebbiek, nincs benne mély, csak kong
Milyen műveleti erősítőt használsz?
Ugyanaz a rajzod? |
Bejelentkezés
Hirdetés |















