Fórum témák
» Több friss téma |
Fórum » Időzítő
Témaindító: Mekkmester, idő: Dec 25, 2005
Témakörök:
Kiveszed az R2-t, helyére beteszed a relét és több vonalat nem kell húzni.
Szia! Azt szeretném megtudni ezt a kapcsolást nem lehet úgy átkötni, hogy ne szünet idővel induljon? Előre is köszi.
Idézet: „Az időzítést széles tartományban be lehet állítani, a bináris osztó változtatásával (átkötés áthelyezésével) és a kondi értékek helyes megválasztásával. Ez a tápfeszültség bekapcsolásakor,a szünetidővel kezd. Ha ez gond, akkor használhatod a záró érintkező helyett a bontókat is.” Itt vagyon volt leírva.
Köszi ezt értem de ez nem válasz a kérdésemre. Lehet rosszul kérdeztem .
Az lenne a cél, hogy ha áram alá helyezem rögtön húzzon meg a relé el induljon egy motor majd következzen a szünet. Ha a másik érintkezőt használom akkor ha nincs áram alatt akkor is megy folyamatosan a motor.
Hello! Ebben az esetben csak egy tranyóval ivertálni kell és teljesül a vágyad.
Hello! Azt elfelejtettem írni, hogy a T-off és T-on részek felcserélődnek így. (P1=On és P2=Off)
Vagy is a C1 és C2 kondikat cserélni kell, hogy "változatlan maradjon" a működés.
Sziasztok!
Egy olyan időzítőt keresek, ami 2-3 különböző beállított időpontban kb. 0,5 sec -ig bekapcsol egy kis motort. Tehát pl. minden nap 8:00 -kor, 16:00 -kor és 18:00 -kor 0,5 másodpercig bekapcsol egy villanymotort. Az még jó lenne, ha a bekapcsolási idő 0-1 sec intervallumban állítható lenne. Tudnátok segíteni ezügyben? Köszönöm
Hello! Ha naponta pontosan szeretnéd kapcsolni, akkor legcélszerűbb egy digitális kapcsolóóra. A 0,5..1sec időtartamra meg lehet akár egy monostabil multit is alkalmazni.
De magában a kapcsolóórában kis gubacsolással is szerintem megoldható a 0,5sec. (De ott minden 230V-on van!) Egyébként mit tud csinálni fél másodperc alatt egy motor? Maximum "etet" A hozzászólás módosítva: Okt 5, 2014
Illatosítót akarok így megcsinálni. A mozgásérzékelős nem vált be, a fix időközös meg fölösleges. Így előre meghatározott időpontokban, azelőtt illatosítana, hogy elmegyek otthonról vagy hazaérkezem. Kb. 0,5sec alatt szerintem be tudja nyomni a motor a szelepet egy fújáshoz. Hát nem egy magasröptű téma, azt tudom.
A hozzászólás módosítva: Okt 5, 2014
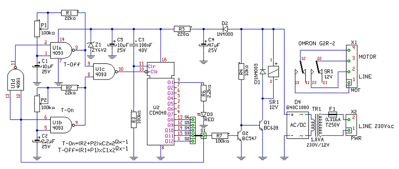
Hello! Akkor legyen még egy ciklikus időzítő, mely csak egyetlen CD4060-at használ. Az áramkör tápfeszültségre kapcsolásakor "Ton" állapottal kezd. Abban az esetben használható, ha a ki és "bekapcsolt idő" aránya nem nagyobb, mint 1:100. Jelenleg a bekapcsolt idő 13 másodperc és 2,4 perc között állítható. A "kikapcsolt idő" 2perc és 24perc között. De a Kis számolgatással és a C1 megválasztásával elég széles időtartomány "befogható". Poti+ellenállás összege ne lépje túl a 10kohm..2Mohm tartományt.
A hozzászólás módosítva: Okt 27, 2014
És még egy időzítő, ami egy lámpát (vagy akármit) egy nyomógomb megnyomásának hatására felkapcsol, majd "feszültségmentesíti magát". Az idő, kb. 6..40 perc között állítható be. De semmi akadálya ennek az időnek a megváltoztatása. A késleltetési ideje kb. Ton=C3*(P1+R3)*1.25*2^14. Természetesen mindent alapegységben kell számolni, és az idő is szekundumban jön ki.. "Transzformátor mentes" táplálása van, amit a C1 lát el, de X2 típusú kondenzátor illik hozzá.
(Kinyomtatás után, próbáljátok bele az alkatrészek méreteit, mert én csak megtervezem ezeket, el nem készítem..)
Üdvözletem!Abban kérném a segítségeteket,hogy tudnám azt megoldani valami időzitővel,egy motor vezérlését.Konkrétan egy fekvő körfűrész vízszintes mozgását kellene megoldani elektronikusan.Pld olyanra gondoltam hogy 0-ról indulna,és a beállított ideig menne a motor.Nekem az lenne a lényeg hogy ha mondjuk azt akarom hogy 1cm-t menjen a fűrész odébb,azt idővel be lehessen állítaniPld.10mp 1cm.De ha lehet akkor tizedmásodpercekben is számoljon mert nekem a milliméterek is számítanak.Bocsánat ha egy kicsit tűlbonyolítottam a dolgot.De biztos van valami elkronika ami megoldaná a problémám.Köszönöm előre is az építőjellegű hozzászólásokat!
Hello! Azért cseppet át kellene gondolni a dolgot. Mekkora intervallumban és mivel szeretnéd az időt állítani. Milyen a motor, mekkora teljesítményű, mivel kapcsolnád.
Mi értelme van a nullától való szabályozásnak. Már 10 másodpercnél is a tized másodperc 1:100-ad része. Mit fog a motor csinálni a motor egy tized másodperc alatt, ha elindul és leáll. Egyébiránt az utat időre mérni, olyan, mint a krumplit literre, ha a sebesség nem állandó.. A hozzászólás módosítva: Nov 2, 2014
Szia !
Nem tizedeket, de centiket sem lehet időzítéssel pontosan mérni. Erre a célra útadó...inkrementál számláló..stb való.
Ha a motort lecseréled egy léptetőmotorra, meg lehet oldani.
sziasztok!
egy olyan kapcsolás kellene nekem, amire ha rákapcsolom a feszültséget, 15 másodperc után meghúz egy relét. Bocs már biztos volt de nem tudtam 36 oldalt végigolvasni. Autóba kell, így 12 voltról üzemel, a relé áramfelvétele kb 0.4 amper. Ami fontos hogy megbízható legyen, picit inkább legyen túlméretezve, de nagyon fontos hogy szinte biztosan ne menjen tönkre. a 15 másodperc nincs köbe vésve, de ha ez idő alatt megszakad az áram akkor induljon újra az óra. Köszi
Szia!
Ez a kapcsolás jó lehet neked: Bővebben: Link. 12V-ról is működik és ha növelni akarod a késleltetés idejét, akkor növeld a C2-t vagy csökkentsd az R1-t. Persze a relé behúzótekercsét a tranzisztor maximális áramtűréséhez kell igazítani.
oké, köszi, csak én nem tudom mennyivel kell változtatni az értékeken, meg nekem ez úgy tűnik hogy nem resetel ha kimarad az áram, csak hogy szép lassan sül ki a kondi(de lehet tévedek) vagyis ha mondjuk 1 másodpercre megszakad az áramkör akkor is újra kell indulnia, és el kell telnie megint kb 15 másodpercnek mire bekapcsolódhat a relé.
Próbáld ki és meglátod, hogy jó lesz-e. 555-ös IC-vel foglalkoztál már?
Háát még egyetemen tanultam róla, ami nem most volt, de tudom mire jó, és abba talán van is egy tranzisztor ami kisüti a kondit ha bekapcsol a kapcsolás. Lehet meg tudnám tervezni a dolgot, de nem bízok magamban,nem ezzel foglalkozok, és nem csak pár óráig kell működnie, hanem folyamatosan, és megbízhatóan. Ezért kérek inkább itt segítséget
Terveztek már helyetted épp elég kapcsolást, azzal ne fáradj: Bővebben: Link. De az oldal keresője is segít kapcsolásokat keresni 555-el.
Oké, ez így jó csak a végére még kéne egy tranzisztor, vagy az ic le tud adni tartósan 0.4 ampert a kimenetén?
Illessz a kimenetére egy tranzisztoros végfokozatot valahogy így: Bővebben: Link.
Hello! Akkor már célszerűbb olyan tranyót használni, ami vidáman meghúzza a relét. És erre a célra egy Fet a legpraktikusabb. Pld. így. Ha az időzítés pontossága nem számít tulságosan, ezt az egyszerű megoldást is lehet választani. Az idő, a C1 kondi kapacitásától, az R1 ellenállás értékétől, a tápfeszültség és a Fet küszöbfeszültségének arányától függ. De kb. 15 másodperc lesz. Kikapcsoláskor a diódán és az R2 ellenálláson keresztül kisül a kondi.
Köszi, ez így még jobb, meg is vettem hozzá a cuccokat, de hogy ne legyen ilyen egyszerű: Ez a kapcsolás most gyújtás után fog elkezdeni számolni, a legjobb az lenne ha motorindítás után lépne működésbe. Úgy képzelem, hogy mivel a generátor 14,4 volt-al tölt, ezért egy komparátorkapcsolás kellene ami 14 voltnál kapcsol be és 13 nál ki. Régebben csináltam ilyet, ami úgy működött hogy simán 13.5 V-nál kapcsolt be, ennek az lett a vége hogy mikor rákapcsolta a plusz fogyasztókat leesett a feszültség így ki be kapcsolgatott a relé. Ezért lenne jó ha alacsonyabb lenne a ki mint a bekapcsolási fesz. Aztán nagy nehezen összehoztam egy ilyen kapcsolást is, amivel meg az volt a baj hogy ahogy pörgött a generátor, és lüktetett a feszültség, úgy kapcsolgatta a relét, nagyon gyorsan fordulatszámtól függően. Szóval ezek a hibák kiküszöbölésével kellene nekem az időzítő elé egy ilyen komparátorkapcsolás, egybeépítve az időzítővel. plusz emellé még vettem kétszínű ledet, aminek úgy kéne működnie, hogy amikor bekapcsol a komparátor akkor a piros része, amikor az időzítő akkor pedig a zöld része működik.
Köszi előre is
"Anyám és nem ilyen lovat akartam!"
Érdekes a gondolkodás módotok. Nem elárulni mi a fene is lenn ez és mit vársz tőle, hanem apránként feltenni a kívánalmakat. De remélem a zöldségesnél nem jártál, mert akkor még két krumplit is hozzá kell majd kapcsolni. Talán elkezdhetnéd elölről az igényed megfogalmazását, "egyszerű parasztos ésszel", hogy mi is felfoghassuk. És feltárni, hogy miért is kellene 13V-nál ennek visszakapcsolni és mi is kapcsoljon vissza, vagy ki. Valamint biztos, hogy fogyasztókkal is egyből 14V az aksi? Mondjuk azt sem írtad, hogy a Led közös katódú vagy anódú, esetleg kétlábú. stb. A hozzászólás módosítva: Nov 3, 2014
|
Bejelentkezés
Hirdetés |















