Fórum témák
» Több friss téma |
((((( Kell egy referencia, amivel összehasonlítom...)))))
Megmértem. Megkap minden feszültséget.
Meg van a hiba oka. Annyira banális, hogy kicsit szégyenlem magam. ![]() Azért volt az időtúllépés, mert elfelejtettem a fuse biteket beírni. Emiatt alacsony volt a működési frekvencia. Eleinte fel se tűnt, de most, hogy már jó óriási a különbség. Ráadásul a bemenetek védelmét ellátó relé sem akart működni. ![]() Az 1.11k verzióval 16MHz-en nagyon gyors a teszter. Most már haladhatok tovább a többi részegység ellenőrzésével (jelenleg a hangvezérléssel van egy kis gondom, de szerintem könnyen orvosolható lesz).
Értem , akkor csak meg lett a hiba .Ha valami akadály lenne még nyugodtan írd le , és meg lesz a segítség hozzá.
Sziasztok!
Akkor mi lehet a gond ha bekapcsol, meg mér is rendesen csak nem kapcsol ki a teszter?? Szoftver hiba?? Köszönöm.
És be van építve az auto-kikapcsolás? Mert az enyémben nincs benne, így nem is kapcsol ki. De én nekem így a jó.
Szia!
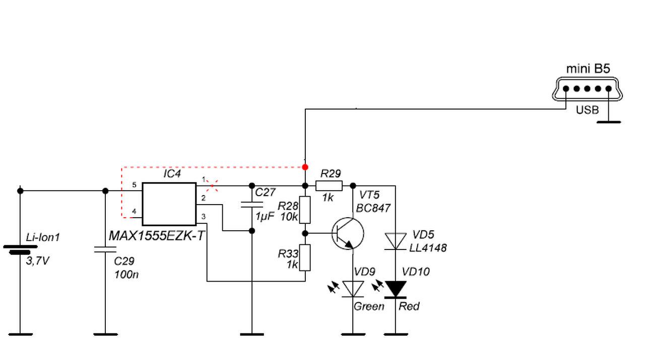
Az ICSP csatlakozó nélküli panelterveden vettem észre néhány dolgot: 1. T1 E - C csere. A Bat+ vezetéknek a T1 kollektorára kellene mennie. 2. Hiányzik a túlfeszültség védő dióda az AtMega 28. lába és a +5V közül. Nekem megvédte a kontrollert - rossz értékű ellenállás volt beültetve a föld felé. 3. A referencia típusát nem tudom, de TL431 -hez nem jó a bekötés. Utánépítettem a panelt egy kis bővítéssel: Rákerült a TL431 referencia, a Zener tesztelő tápegység és áramgenerátor, a frekvenciamérő bemenet és a quartz oszcillátor és előosztó. bekapcsolás után egyből működött. Köszönöm mindenkinek a segítséget.
Tranzisztorokat ellenőrizd le nem mentek e tönkre , illetve jól lettek e beépítve.
Gyors voltál.A referencia eredeti típusa LT1004/2,5v.Annyit tennék hozzá , hogy a szoftvert nem árt jól belőni , illetve a teszter alkatrészeit minél kisebb értéktűrésű azaz min 1% , és a mérőpontok mérőellenállásai pedig nem árt , ha 0,1% értékűek legyenek.Akkor nem fog elmaradni a várt pontosság .
A TL431 üresen maradt ref lábát csak össze kell kötni a katóddal.
A 28. lábra meg fölösleges a védődióda, ezzel az erővel a kontrollert is berakhatod fordítva. Én inkább a 26. kivezetést - feszmérés- védem egy 5V1 zenerrel. Egyébként már nekem is egy nyákon van minden kiegészítő áramkör, az automata kikapcsolás kivételével. Arra nem tartok igényt.
És az USB aljzat a töltőáramkörrel , hogy mondjuk PC ről is lehessen tölteni?
A töltőáramkör is rajta van. Miért is jó nekem az ha USB-ről töltöm?
Mert nem kell külön táp- a töltő áramkörnek. Gondolom én.
Talán mert mobilosabb lenne , vagyis több rétű.
Van benne igazságod, de egy SE kapcsolóüzemű telefon "töltőt" használok. Ez sem sokkal nagyobb mint egy sima USB kábel.
![]() Ha viszont csak USB van kéznél, akkor meg rádugom az USB/tápcsati kábelt. A hozzászólás módosítva: Nov 2, 2014
Nézd csak -
Például erre gondoltam. Ezzel bármilyen készülékről aminek van usb kimenete tudod tölteni a teszter akkuját.
Nem értesz... A teszterbe van beépítve a töltő. Azt viszont táplálhatom dugasztáppal, labortáppal, vagy akár USB-ről is. Pl ezzel a kábellel. Ha nincs USB a közeledben, mivel töltöd?
A hozzászólás módosítva: Nov 2, 2014
Igen igazad van , már leesett.Viszont ez a töltő áramkör jelzi a töltést , és ha feltöltött azt is jelzi.
Erre lehet kötni két szál drótot is. Hab a tortán, hogy töltő és védelem a mély kisütés ellen is. Alig 300Ft-ért.
A hozzászólás módosítva: Nov 2, 2014
Képzeld, nekem is jelzi... MCP73832 van benne. Igaz, hogy ha már feltöltött azt csak a led kialvása jelzi, a fölösleges fogyasztást elkerülendő.
Ez szép és jó. Csak az a szépséghibája ez a MAXIM ic elég húzús árban van, és nehéz beszerezni.
A Microchip is gyárt töltő áramköröket.
Mint ahogy az enyémre is. Van még néhány ilyen panel itthon, de ez nem fért volna el.
A lehetőséget tárháza széles .És ha már elemes a teszter , akkor lehet univerzálisabb .De mint Morgo írta az övé ilyen , illetve hasonló.
Akkumulátoros. Az elemes cuccokat nagyon nem csípem, legalábbis amíg sok ismerős dobálja ki az akkukat. Amit persze szigorúan megtiltottam nekik. Persze csakis környezetvédelmi okokból...
LiPo akku van benne. (másképpen minek írtam volna a töltőt?) Az első perctől telefonakkuval használom. A régi első generációs teszterem is azzal ment.
Bocs, nem neked akartam írni.
Egyébként nekem is azzal megy. Sokkal praktikusabb mint elemekkel bajlódni. Persze akkuval tovább is bírja. A hozzászólás módosítva: Nov 2, 2014
Irjunk akkor cellát hátha jobb úgy.
Morgo: Viszont akkor nem értem azt a mondatodat , hogy nem tartasz igény az automata kikapcsolásra.Viszont akkus megoldásnál ez nem árt , ha van .Nem de ?
A panel terve az LT1004 -re jó, a TL431 TO92 tokban más lábkiosztással bír. Egy Zener sokkal laposabb ívű, mint a Schottky. Az 5V1 -es zener minimális feszültsége 5V is lehet, de már ennél jóval kisebb feszültségen is jelentősen terheli az osztót. A táp mérésnél nem akkora jelentőségű (10k az osztó felső tagja), mint a feszültség mérésnél (nálam 249K).
|
Bejelentkezés
Hirdetés |














