Fórum témák
» Több friss téma |
Nem ám lehajtjuk a magasakat, aztán a füles kimenetre, meg szegény TDA-ra fogjuk!
Ez lenne a teteje 3.3 mikrós bipolárral leválasztva.Mondasz valamit
Mert a teteje max 150 W ot visel el oooo vazeee ![]() A hozzászólás módosítva: Okt 21, 2014
Sziasztok! Már clip-es topikban említettem, hogy van egy tda7294 hidam, aminek a tápfeszültsége +/- 32V. (autóba való erősítő inverter kimenete) Gyárilag 2200µF 50V kondi van szűrésnek téve, meg maga a tda-s panelen 2x470 uF. Első kérdésem az lenne, hogy ennyi szűrés elég-e? Második pedig, ha nem sikerül újratekercselnem egy adott hangszórómat, nameg újraperelezni akkor kénytelen vagyok venni kész mélynyomót. Az a helyzet hogy az olcsobb kategóriás somogyik pl ez csak 4 ohmos verzióban van. Mit mondtok tda híd mit szólna ilyen terheléshez. Tudom nagyon jól, hogy olyan mintha 2-2 ohmal terhelném ic-nként, 6.5A korlát. Mellékelem a kis erősítőt, hogy néz ki. Sajnos pontos méretet nem tudok a külsejéről mondani, hűtés miatt. Esetleg az egyik oldalt sok hely van oda betennék egy ventillátort, hogy járjon benn a levegő egy kicsit az elkók élettartama miatt. A hangszóró megvolt rángatva több mint 24 órán keresztül és egyszer a tekercse elengedte magat, megereszkedett meg kicsit meggyűrődött. Meglehet-e csinálni új cséve es újratekerés nélkül? Cséve nem sérült. A vidin kb 3/4-ig volt kihajtva, teljes kivezérlésen beleütött 20A-be 16.6V-on (ez egy 80es akku töltő)
Hali!
Én az én hídba kapcsolt TDA 7294 -et +- 49,7 volttal használom. Kis hangerőn nincsen probléma, ha hangosabb akkor elkezd recsegni a magas tölcsér is és a hangszóró is. ez az áramkorlát? ameddig nem volt ventilátor nagy hangerőn elkezdett torzítani és halkulni..ez gondolom a hővédelem..Kipróbáltam levittem a tápfeszt 36 voltra, úgy tökéletes. 8ohmos 38cm Monacor hangszórót használok. . Ameddig nem hídba kapcsolt állapotban használtam a +- 50 volttal nem volt semmi gond..semmi recsegés... Csak azért írom,hogy nem kell félni az IC nem megy szét +-50volttól és használható így is..
Sziasztok !
Újabb számomra nem egyértelmű dolog merült fel építés közben. TDA7294 erősítő kapcsolásán az audio jelnek ugyebár van egy föld illetve egy + bemenet. A hangerő szabályzónak pedig egy out egy in (audio jelnek) és egy 0. Az audió jel RCA csatlakozóról jön. Mindegyik kapcsoláshoz csatolok egy képet is. Kérdésem lenne hogyan lehet ezeket össze kötni igazából a 0 bekötése okoz problémát, mert az rca csatlakozónak 3 kimenete van piros , fekete és a test, ebből melyiket hova kötöm a hangerős szabályzón illetve a tda bemenetére 0-ra mit kötök vagy kell e egyáltalán oda valami? Köszönöm segítséget
A piros és a fekete a két jel ere. A föld, test, fémház, 0, stb. pedig a közös pont,
Sziasztok!
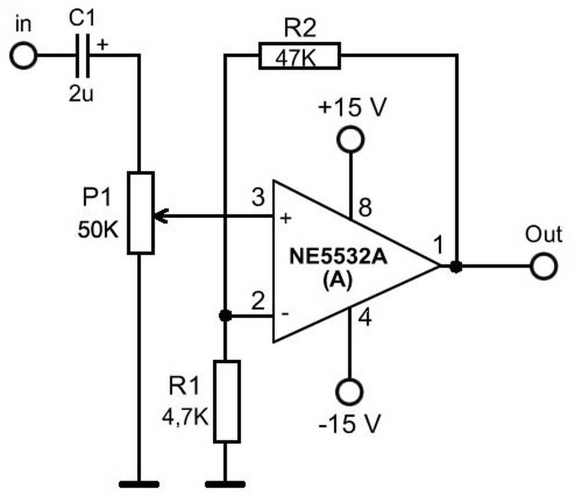
Pár éve elkezdtem építeni egy hidalt kapcsolást, de aztán abbamaradt a dolog, viszont az alkatrészek megvannak. 2x100W, sztereó erősítőt szeretnék. Esetleg a sztereó változathoz van fellelhető nyák terv? És milyen előerősítőt ajánlatok hozzá? NE5532-t vettem réges-rég.
Uram, keress rá reloop és Alkotó fórumtársak műveire ebben a témában. Sok fini nyáktervet fogsz találni. Nekem Alkotó gyártott is már nyákot az egyik terve alapján, első osztályú kivitel volt!
Találtam is, köszönöm!
Még egy kérdés. A két mono végfok táplálását illetően. A tápom kb +-30V-ot tud. A két végfokot csak kössem rá majd párhuzamosan, vagy ezt nem szabad mert zavarják egymást? Persze ez esetben sem csüggedek, hisz ott az egytápos megoldás is.
Rákötheted, minimum 200VA táp kell ha ki is akarod szedni a max teljesítményt belőlük.
De számtalan táp kapcsolás van az oldalon is. Vagy használd ezt: TÁP
Igen tudom miképp kell összeállítani a tápot, csak azt nem tudom, hogy a galvanikus kapcsolat megengedett-e a két erősítő között ilyen téren.
Igen meg, használtam közös csillagpontról ilyet már ha erre gondolsz.
A testpontod a 2 panelon közös lesz, de nem lesz azzal gond. 4 szekuderes transzformátornál lehetséges a dual monó kiépítés.
Igen, épp ez volt a talány, hogy lehet-e. Mert nekem csak két szekunderem van, de az teljesítményben elég lenne a kettőnek.
Így gondolom csak 2x az egytápos marad.
Szia! Mekkora a szekunderek terheletlen váltakozó feszültsége, és hány amperesek?
Szia!
2x28V, ebből ugye kb 39V lesz egyenirányítás után, terhelve pedig kb 35V. Áramokat nem tudok, mert ez egy hifiből származó tápegység. De ha nem lehet egyszerűen kivitelezni még ott van a Dracula és a B5, aminek ilyen tápfesz szükségeltetik. Csak két TDA van itthon.
Sziasztok van egy tda7294-es hidam es ma nem tudom mi lelte de el kezdett recsekgni a magas frekvencia a basszusaz megy de a magas hangokat nagyon recsegve adja ki mi lehet a baja?
Ez inkább hangszóró hibának tűnik. Azt nézd meg elsőnek.
mar megneztem aval nincs semmi hiba az tokeletesen mukodik.
legelsonek en is azt hittem de van egy masik erositom aval kiprobaltam es aval ment tokeletesen hiba nelkul
Amennyiben ez a 2x28V a végerősítőt látta el árammal, akkor biztos elegendő lesz. Terhelésnek 8, vagy 6 ohm lenne ideális, a 4 ohm-ot kibírja de rendkívüli melegedéssel kell számolni.
A két csatornának nyugodtan használhatsz közös tápegységet, mindössze a test csillagpontos kialakítására kell ügyelned. A megvalósításhoz ezzel tudnék hozzájárulni. Egy clip jelzőt esetleg?
Valakinek valami otlete hogy mi lehet a baja az erositonek?
Sziasztok!
TDA7294 audio bemenetéhez kellene egy kis segítség. Alkotó egyik kapcsolását építettem meg ahol a audio jelnek van egy 0 és egy + bement. A audio jel rca csatalakozóról érkezik (szerintem ezzel gond mivel ez stereo, fekete piros és 0 bemeneti jelekkel rendelkezik). A hangerőszabályzón egy bemenet van ide a rca piros csatlakozójára érkező jelet kötöttem illetve van egy 0 csatlakozás ide a rca 0 pontja van kötve, tehát a fekete pont kimarad. A szabályzónak egy kimenete van ezt a tda + pontjára csatlakozik. Na már most nem tudom mit kellene kezdeni a rca fekete illetve a tda 0 pontjával? Jó e így egyáltalán a bekötés, mondjuk már ki próbáltam és szól csak néha berecseg 0,másodpercre. Előre is THX a válaszokat és segítséget. A hozzászólás módosítva: Nov 4, 2014
Köszönöm, a te tervedből építek majd kettőt.
![]() Clip jelzőt nemtudom még, hogy megcsinálom-e, viszont valami előerősítőt akarok hozzá. Úgy láttam egy topicban, hogy ott is tevékenykedsz!
Ez igy MONO, azaz csak az egyik RCA csatlakozó kábeleit kell rákötnöd. Ha SZTEREO-t szeretnél akkor épitened kell még egy ilyen panelt és oda kötni a másik RCA csatlakozót.
Hangkártyáról, CD játszóról előerősítő nélkül is maradéktalanul kivezérelhető. Kismértékű érzékenységnövelést (utóbbi időben erre álltam át) a visszacsatolás módosításával érhetsz el.
Sziasztok!
2 drb TDA7294es erősítőt hogyan lehetne hidalni? |
Bejelentkezés
Hirdetés |

















