Fórum témák

» Több friss téma
Fórum » 2.1-es hangrendszer és erősítő
Lapozás: OK   7 / 11
(#) reloop válasza Soler hozzászólására (») Nov 15, 2014 /
 
A mélynek van a nagyobb hűtőlemeze, látszik is a panelen W (woofer) bekötési pontja.
Az is forrósodik?
Szerk.:Fotózd le a panel alját, lássuk okozhatta-e a meghibásodást a korábbi alkatrészcsere!
A hozzászólás módosítva: Nov 15, 2014
(#) Soler hozzászólása Nov 15, 2014 /
 
Igen inkább a nagy lemezes forrósodott csinálok képet de nem végeztem mérnöki munkát egy helyen hidalni is kellett mert ez a vezető sáv elpattant és kontaktolt nagyon
(#) Soler hozzászólása Nov 15, 2014 /
 
Tessék a poti nál jöttek fel a vezető sávok inkább de nem vészes

DSC_0163.jpg
    
(#) Soler hozzászólása Nov 15, 2014 /
 
2006 os 2.1 azóta csak most lett szétszedve eddig senki nem nyúlt hozzá az tuti
(#) reloop válasza Soler hozzászólására (») Nov 15, 2014 /
 
Nem olyan vészes. Szakaszosan kell üzemeltetni a pákát, akkor talán nem tesz kárt a forrszemekben.
(#) Soler hozzászólása Nov 15, 2014 /
 
Úgy szoktam hogy oda teszem és 1 mp ig megy aztán ki csak hogy olvadjon meg a cin 1 kérdés ugye te a tea 2025 ict mondtad de ugye itt nincs írva hogy milyen sj2025 van viszont olyan ahol feltüntetnek egy "b" t 2025b most az is jó lesz?
(#) reloop válasza Soler hozzászólására (») Nov 15, 2014 /
 
Többféle jelöléssel is gyártják, a 2025 számok a mérvadóak. A TEA2025 adatlappal nézd össze a táp, a bemenet és a hangszóró ugyan ott csatlakozik-e, ha igazán biztosra szeretnél menni.
(#) Soler hozzászólása Nov 15, 2014 /
 
Értem megnézem köszi
(#) Soler hozzászólása Nov 15, 2014 /
 
Na a helyzet hogy összetettem búg ugyan úgy amin nem lepődök meg viszont a két ic közül a woofer ami rohadtul melegszik a másik szinte semmi és ami furcsa hogy a mellete lévő kondik ugyan olyan forróak a búgás sztem ic hiba lesz de még nem minden lett kicserélve
(#) Soler válasza Soler hozzászólására (») Nov 15, 2014 /
 
Az ellenállásokat is kell cserélni? Mennyire hibásodhatnak meg? Esetleg azt a pár fekete diódát?
(#) reloop válasza Soler hozzászólására (») Nov 15, 2014 /
 
Ellenállás, kondenzátor, dióda hibát nehéz elképzelni.
A forró kondi polaritáshelytelen beültetés eredménye lehet. Ellenőrizd le, és szükség szerint javítsd! Az elkó oldalán a hosszanti csík mutatja a negatív lábat.
(#) Soler hozzászólása Nov 15, 2014 /
 
Azt tudom hogy a kondinak van negatív oldala is azt mindig jól teszem be viszont gondolok egy olyan problémára hogy trafó a mélyládában van benbe ugye és ez van ráírva 220v / 10v ac 1000mA multiméterrel megmértem és 16, 54 et ad le szerintem ez egy kicsit sok lehet hogy az a baja
(#) reloop válasza Soler hozzászólására (») Nov 15, 2014 /
 
Egy ekkora teljesítményű trafó részterhelés esetén jelentősen nagyobb feszültséget szolgáltat a névlegesnél. Úgy van méretezve, hogy 1000mA (1A) szekunder áramnál még meglegyen a 10Vac.
Ehhez vedd hozzá az egyenirányítás pufferelés által keletkező feszültségnövekedést is Bővebben: Link
Ebből a szempontból a 16,5Vdc a helyén van. Ami nincs igazán rendben, a TEA2025 legnagyobb ajánlott tápfeszültsége 15V. Bizony felette járunk és a hálózati feszültség ingadozása még ettől feljebb is tornázhatja.
Nekem is van TEA2025 IC-t tartalmazó Genius hangrendszerem, azonos trafóval. Belemértem, ugyan ez a helyzet és azért még működik szerencsére
A kondenzátor melegedést jó lenne tisztázni az IC cseréje előtt. Melyiknél tapasztaltad? A hangszóróhoz csatlakozó kondi esetén felmerül a hangszóró, vagy a vezeték zárlata.
(#) Soler válasza reloop hozzászólására (») Nov 15, 2014 /
 
Elméletileg ezeknél a kondiknál van melegedés kép vagyis az ic n túl ahol van egy kékeszöld kondi az a gyanum hogy nem a hőelv. lemez adja át neki ..
A hozzászólás módosítva: Nov 15, 2014
(#) reloop válasza Soler hozzászólására (») Nov 15, 2014 /
 
Az inkább az IC-től melegedhetett. A funkciótól melegedő kondenzátor teteje fel szokott púposodni, ilyet nem látok rajta.
Közben megnéztem, mehet a helyettesítés.
(#) Soler válasza reloop hozzászólására (») Nov 15, 2014 /
 
Tehát ha sikerül vennem ilyen tea 2025 ic-t, nyugodtan beforraszthatom? Megnéztem a vezetősávok hova mennek, és a sub + - ágaitól mennek sávok a melegedő kondik felé is. Mindegy holnap csere az összes kondi, van egy 5.1 em amiben ugyan ilyen kapacitású kondik vannak az nem zúg nincs semmi baja abból ha csak teszt erejéig de megtudom hogy pontosan mi a helyzet. Ugye mondtam hogy minden zúg, a trafó, akkor is ha nincs rákötve maga a panel sem de gondolom ez normális, meg ha minden rajta van akkor job bal oldal +mély is. Viszont rátettem az ujjam a hőelv. lemezre enyhén lenyomtam és megváltozott a zúgás persze fogalmam sincs hogy ez mitől volt.
(#) reloop válasza Soler hozzászólására (») Nov 15, 2014 /
 
Ez a búgás teljesen letekert hangerőnél is jelentkezik?
A feltűnő melegedés az alkatrészek cseréje nyomán jelent meg?
(#) Soler válasza reloop hozzászólására (») Nov 15, 2014 /
 
Igen teljesen le van tekerve és úgy is búg /zúg,
hát elég rég vettem észre, még a gyári poti volt benne, az a fajta aminek a rúdja alumínium, és érezhetően forró volt. Nem rég kezdett el zavaróbban zúgni
azt kell tudni róla hogy sokszor úgy lett hagyva, bekapcsolt állapotban, magyarul ment feleslegesen...

A poti miatt szedtem szét és idegesített hogy már a mély sem szól úgy ahogy kéne se a bal oldal ezért álltam neki a felújításnak.
A hozzászólás módosítva: Nov 15, 2014
(#) Soler válasza Soler hozzászólására (») Nov 16, 2014 /
 
Nos megmértem még 1 szer a trafót és most normális értéket mutat... 10,70 a másik trafó az 5.1 ből szintén jó de az még annyira se zúg mint a másik ez 10,30 at ad le nem értem biztos hogy 16 v ot adott le azért gyanakodtam
(#) Soler válasza Soler hozzászólására (») Nov 16, 2014 /
 
Elegem lett és vettem egy 2.0 -t persze ez a projekt megmarad későbbre. Beszerzem az ic ket
és írok hogy megszűnt e a zúgás vagy nem
Kérdés ha van egy kondi ami 2200 µF és találtam egy olyat ami 3200 µF akkor azt betehetem esetleg lesz valami baja tőle? köszi
(#) Soler válasza reloop hozzászólására (») Nov 28, 2014 /
 
Üdv.! Sikerült beszereznem a két ic t ment is a csere és megszünt a búgás illetve egy nagyon gyenge, halk búgás még hallható de a normális határon belül van. Az ic-k hűvösek csak nagy hangerőnél kezd melegedni ami gondolom normális. Viszont van egy olyan gond hogy ha a woofer két vezetékét bekötöm nincs mély mintha nem kapna jelet ha viszont a negatív beforassztva marad a pozitív meg az ic lábához van forrasztva úgy meg szól rendesen. Multiméterrel szakadás vizsgálóval átnyálaztam az egész nyákot hogy esetleg van e szakadás minden egyes sávnál de semmit nem találtam. Az ellenállásokon kívül minden új vagy legalábbis egy működő másik elektronikából származik. A kérdésem az lenne hogyha így hagyom lehet valami baja tőle? Vagy valami alkatrész nem megfelelő működése produkálja ezt?
A hozzászólás módosítva: Nov 28, 2014
(#) reloop válasza Soler hozzászólására (») Nov 28, 2014 /
 
Szia! Ügyes vagy
A woofert hídkapcsolásban hajtja az IC, ezek szerint a híd másik fele nem szól. Károsodás nem történik, de szerintem könnyen javítható. Az 1-es, 6-os lábak közötti kondenzátor, nem kapcsolódik rendesen a lábakhoz, esetleg testre zár.
(#) reloop válasza Soler hozzászólására (») Nov 29, 2014 /
 
A woofer kimenet egyik ágának felhasználása mégsem jó ötlet, mert azon a fél tápfeszültség van, csatoló kondenzátor nélkül.
Mérd is meg ennek a kimenetnek az egyenfeszültségét testhez képest, tehát a 2. és a 15. lábakról van szó.
(#) Soler válasza reloop hozzászólására (») Nov 29, 2014 /
 
5,80 v megy mindenhol kb. van ahol 11 -12 v is, nem tudom mi lehet a probléma minden át van hidalva minden érintkezik amivel a sávok szerint kell és mégse szól a mély csak búg
(#) Soler válasza Soler hozzászólására (») Nov 29, 2014 /
 
fogalmam sincs hogy melyik a 2 es láb nézegettem ábrákat de mindenhol más
(#) Soler hozzászólása Nov 29, 2014 /
 
a piros vezeték nél szól a mély is

DSC_0178.jpg
    
(#) reloop válasza Soler hozzászólására (») Nov 29, 2014 /
 
Igen ám, de most a fekete az egyébként néma woofer kimenetén van, csak hogy megkapja a féltápot és ne búgjon. A piros pedig így párhuzamos az egyik front csatornával.
A woofer IC ezek szerint nem kap bemenő jelet.
A felülnézeti lábsorszámozást az adatlap második ábráján találod.
(#) Soler hozzászólása Nov 30, 2014 /
 
Igazából ha be van forrasztva a két vezeték a helyére akkor búg eléggé ha a képen látható módon hajtom meg akkor is búg letekert hangerőnél csak szinte észrevehetetlen lehet hogy a jobb bal oldalról kapja a jelet igaz lehet mert a mélynél lehet hallani magasabb frekvenciát , magyarul nem tisztán csak a mély hangok jönnek ki. Veszek még 100µF kondikat, az van mindenhol most csak használtak vannak benne, aztán kiváncsi leszek mi történik, egy darab 0.22 uf kondi volt azt 0.47 el helyetesítettem remélem nem gond, a voltszámra persze mindenhol figyeltem.
A hozzászólás módosítva: Nov 30, 2014
(#) Laslie hozzászólása Ápr 10, 2015 /
 
Sziasztok!
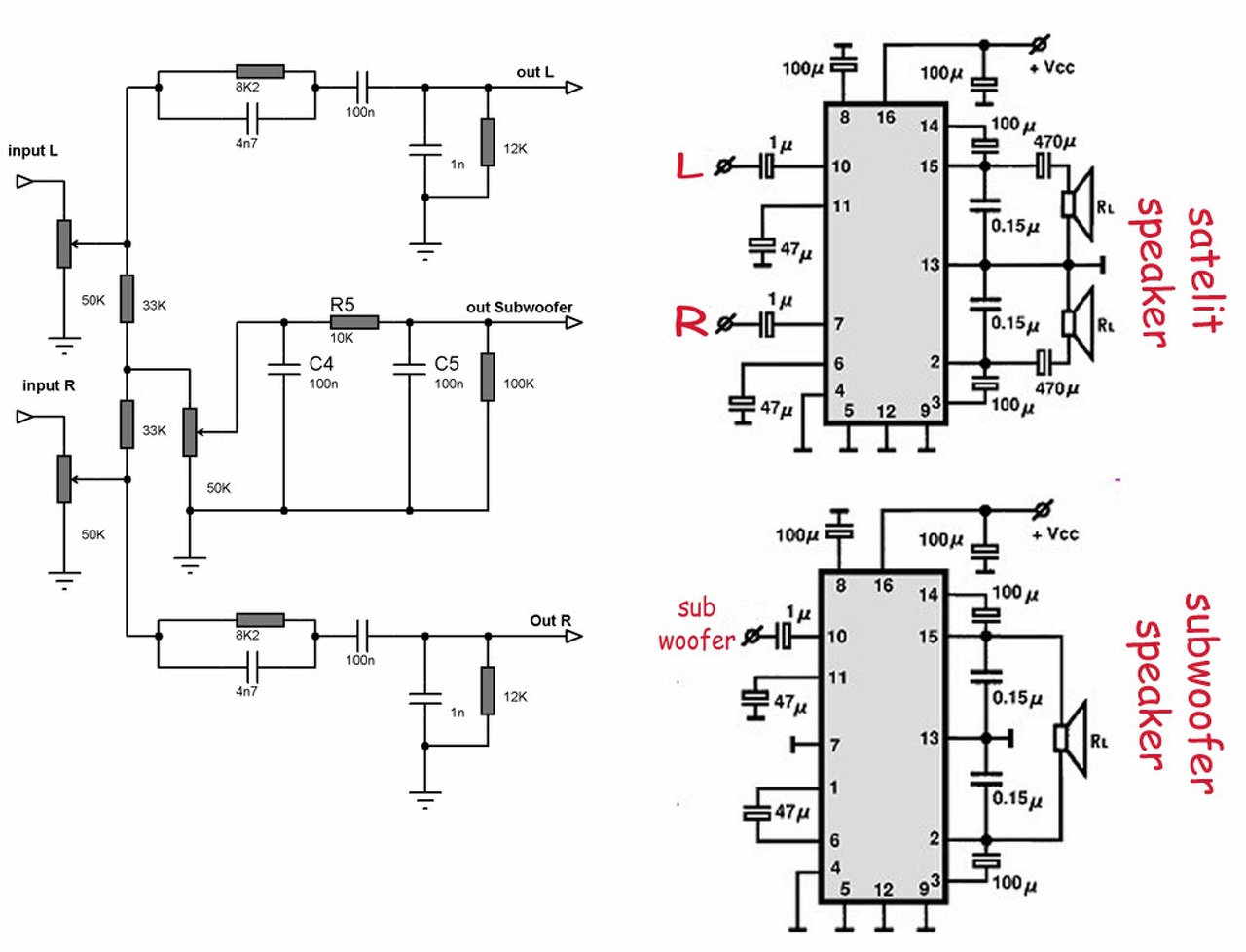
Kaptam egy részben "kibelezett" 2.1 hangfal rendszert. Mivel akad a fiókomban TEA2025 IC-ből pár darab, ezért ezekből építenék hozzá erősítőt. Trafónak egy dugasztápot használnék, amely 12V/20VA-es (1,65A). Elvileg ez elég lenne neki. A végfoknak a gyári kapcsolást tervezem, subwoofer szűrőnek a topi félét (reloop által korábban javasolt módosításokkal).
Egy dolgot nem tudok (nem találtam rá választ), hogy stabilizált tápra van-e szüksége a végfoknak vagy sem?
A netet böngészve találtam egy kapcsolási rajzot, amiben passzív szűrőkkel van megoldva a jel szétbontása. Ez mennyivel lehet jobb megoldás, mint a topi féle szűrő? Sajnos nem tudom kiszámolni, hogy milyen frekvenciánál vágja meg a jelet. Ebben tudna valaki segíteni?
Üdv, Laslie
(#) reloop válasza Laslie hozzászólására (») Ápr 10, 2015 /
 
Szia! A passzív szűrő csekély meredekségű, hatásában a hangszínszabályzóra hasonlít. Szub csatornához keveslem a hatásosságát.
Nem kell feszültségstabilizátor, csak pufferkondi 2200-4700uF.
A hozzászólás módosítva: Ápr 10, 2015
Következő: »»   7 / 11
Bejelentkezés

Belépés

Hirdetés
XDT.hu
Az oldalon sütiket használunk a helyes működéshez. Bővebb információt az adatvédelmi szabályzatban olvashatsz. Megértettem