Fórum témák

» Több friss téma
Fórum » Erősítő mindig és mindig
Mielőtt kérdezel, a következő két dolgot ellenőrizd! I. A helyes tápfeszültségek megléte. II. A kimeneten van-e egyenfeszültség. Élesztés.
Lapozás: OK   101 / 2567
(#) zetef hozzászólása Jan 22, 2008 /
 
Szervusztok, egy problémával kapcsolatban szeretnék segítséget kérni tőletek, az erősítőmet egy 2x15 V-os toroidról hajtom és ugyanezen trafóról kellene megoldanom a hangszín-előfok táplálását is (LM1036) de valami nem stimmel ezzel ahogy az összeállításban látható amit mellékelek. Hogy tudnám ezt legegyszerűbben megoldani, gerjedés meg más furcsa dolgok nélkül? Köszi előre is

üdv. zetef

schem.jpg
    
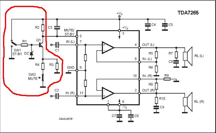
(#) Istike88 hozzászólása Jan 22, 2008 /
 
Sziasztok!

A mellékelt fájl a TDA7265 ic gyári sztereo kapcsolása.
Az volna vele kapcsolatban a kérdésem, hogy a pirossal bekeretezett rész elhagyható?
Ugyanis nekem nincs szükségem benne mute és standby funkcióra!
A C3 kondi az gondolom a be és kikapcsolási némításért felel.

Előre is köszi a válaszokat!

tda7265.JPG
    
(#) hapro válasza zetef hozzászólására (») Jan 22, 2008 /
 
Szia!

egy trafó marad, de külö-külön tápegységet építesz az előfoknak és a végfoknak is. nem kötsz földhurkot és máris nem fog gejedni, ha az alapkapcsolások jók.

üdv.:

Zoli

(#) szilva válasza Istike88 hozzászólására (») Jan 22, 2008 /
 
Simán nem hagyható el, meg kell nézni az adatlapot, hogy milyen feszültségszintekre milyen módban van az IC. A rajzról nekem úgy tűnik, hogy ha azt a bemenetet földre kötöd, akkor lesz aktív és nem elnémított. De az adalap a biztos forrás!
(#) szamóca válasza Dzsoni hozzászólására (») Jan 23, 2008 /
 
Kösz az infókat Dzsoni!
Akkor ez is csak egy emlék marad
Ezidáig jókat csak a Sipos Gy. féle 180W-os FET végfokról hallottam, de ahoz meg már nem gyártják a 2SK135-2SJ50 párt.
Helyettesítésére BUZ901-BUZ90S-t ajánlják.
Kíváncsi lennék a véleményedre ezzel kapcsoladban :yes: .
A linkelt kapcsolást ismerem, tényleg jó.
UI: Kösz a dícséreted, hátha még a kottafüzetemet látnád .
Directors(#169911): A kizárásos alapon történő alkatrész beültetés szerint igen .(csak fel ne cseréld a két 3,9Ohmost )
(#) tatabike válasza zetef hozzászólására (») Jan 23, 2008 /
 
Szia zetef,

nekem is hasonlóan van megoldva az LM1036 táplálása, de én beraktam egy 12 voltos stabkockát az előfok elé a tápba, az is elég jól leválasztja a főtápról, meg persze stabil 12 voltot is kap az LM. Amúgy meg ha egyenirányítás előtt 2x15 a trafód, akkor egyen és puffer után már sok az LM-nek.

TaTa
(#) szabi83 válasza zetef hozzászólására (») Jan 23, 2008 /
 
Hello!

lm-nak 12V kell.

A rajzod hibás - földhurok-, előerősítő és a vég között a GND-t nem kötjük össze, csak árnyékolásnak jó, azaz egyik oldalt kell beforrasztani pl.: előerősítő.

így jó lesz: :nezze:

üdv

schem-mod.jpg
    
(#) Dzsoni válasza szamóca hozzászólására (») Jan 23, 2008 /
 
hello!

A Sipos-féle FET-es az az úgynevezett "Crescendo" erősítő másolata, nyugaton igen népszerű volt erősítőépítői körökben. Vagyis Sipos sajnos csak ebben az esetben is csak másolt
Gerjedkékeny jószag sajnos, de ha ezt sikerül megszüntetni (pl. igen kényes a source-ellenállások minőségére, a hagyományos huzalellenállásoktól amiknek jelentősebb induktivitása van begerjed! - érdekes!) akkor szépen szól nagyon, stúdiócélokra kisiparilag gyártották is - már találkoztam egy német (?) sztereó példánnyal.
A BUZ901/905-el az a baj hogy mocskosul drágák. Akkor már inkább 2SK1058/2SJ162, bár azoknak is 1500Ft körül mozog darabja (Bp., Elektrokontha).
Ha szereted a kihívásokat állj neki, de számíts rá hogy nem biztos hogy pöccre fog indulni.
Nyáktervezésnél figyelj, arra is morcos! Sajnos jó nyáktervem nekem sem volt hozzá De régen is volt már hogy ilyet építettem, (akkor még eredeti FET-em is volt bele!) - tervezőprogramról meg csak álmodoztam.

Minden jót, üdv.!
(#) szamóca válasza Dzsoni hozzászólására (») Jan 23, 2008 /
 
Nagyon sok hasznos információt kaptam, köszi. :worship:
Ezzel a végfokkal sok éve szemezek, de ahogy irtad nagy kihívás.
A BUZ-ok 2900HUF körül vannak :eek2: !
Az hogy a külömböző FET-ek hogy hatnak a /szubjektív/ minőségre, az csak a megépített erősítő meghallgatása után ítélhető meg.
A gerjedékenység viszont új dolog, erről még nem hallotam vele kapcsolatban .
Szolnokon egy idősebb szaki /valamilyen Lajos/megépítette régen, ő áradozott róla.
Neki meg lehet hinni, tranzisztorokon alszik
Indukciószegény 5W-os ellenálást gondolom az Elektrade-nél kapható.
A panelterv ezekszerint az első akadály. /szivesen vennék bárkitől segítséget paneltervel kapcsolatban!/Próbálkozom a goglival, aztán ha nem jön be, majd nekilátok.
Mégegyszer köszönöm az infókat.
Üdv! :integet2:
(#) KD mester hozzászólása Jan 23, 2008 /
 
Szevasz!

2sj162/2sk1058 sokkal jobb hangot produkálnak, mint a BUZ. Szinte a legjobb végerősítő eszközök, ha a csövektől eltekintünk.

A B5 szól már nálad? Kíváncsi lennék az összehasonlításra majd a két erősítő között!
(#) szamóca válasza KD mester hozzászólására (») Jan 23, 2008 /
 
Szia mester!
Ma voltam a tekercselőnél/nem volt othon / huzalért.
Úgy döntöttem egyik meglévő erősítőmet alakítom át a B5 számára, ehez viszont tekernem kell pár +menetet a benne lévő toroidra. :wow3:
Egyébként nagy szeánsz lesz ha egyszer mindegyik véget megcsinálom.
(#) atti212 hozzászólása Jan 23, 2008 /
 
Sziasztok! Találkozott már valaki olyannal hogy egy újonnan épített végfok a dobozba szerelés után, bekapcsolástól bizonyos idő elteltével elkezd gerjedni kicsit? Mitől lehet ilyen? Az a fura hogy valamikor teljesen csöndben van, pedig semmi nem változik. Földhurok nincs benne. Ha valaki tapasztalt már ilyet légyszi irjon! Köszi előre is!
(#) zetef válasza szabi83 hozzászólására (») Jan 23, 2008 /
 
Köszi, azthiszem valóban ez lesz a probléma oka, meg is szakítom akkor ott a földet a kettő között, az előfokon van persze 12V-os stabkocka csak azt nem rajzoltam be. hapro és tatabike szintén kösz!

üdv. zetef
(#) hapro válasza atti212 hozzászólására (») Jan 23, 2008 /
 
szia!

szerintem földhurkod van, még akkor is ha azt gondolod nincs. Vagy a trafód annyira szór mint állat, és rászór a végfokokra, kábelekre, potira,....

üdv.:

Zoli
(#) szabi83 válasza zetef hozzászólására (») Jan 23, 2008 /
 
Bugot?

Üdv
(#) Pafi válasza atti212 hozzászólására (») Jan 23, 2008 /
 
Mit jelent nálad az, hogy gerjedni kezd?
(#) tatabike hozzászólása Jan 24, 2008 /
 
Sziasztok,

na, megoldottam a végfok-problémámat, aminek szilveszterkor csattant el a tápja meg a bal oldala (Urban-féle TDA2030A/BD). Próbálkoztam a 2050-nel, de zárlatos maradt a bal oldal. Egy hetet próbálgattam, más IC-kel is, aztán begurultam, szereztem egy nagy 12V-os toroidot meg beraktam egy TDA 8560Q-t, aztán kész... Ha jól emlékszem, szabi83 kollégának is van (vagy volt) ilyen végfokú erősítője. Minden műxik, csak ha nagyon feltekerem a hangerőt (LM1036 előfok), akkor elhallgat, és csak zizegnek a hangszórók, olyan stílusban, mint amikor valami bezavar a rádióadásba, és teljesen elnyomja. Mintha leoldana. Mondjuk ehhez annyira fel kell tekerni, hogy azt már csak erős torzítással bírnák a hangszórók. Mi lehet ez, kifekszik a táp? Vagy túlvezérlem a végfokot? Táp annyira nem lehet, mert fejhallgatóval is hasonlókat csinál. Akinek van ötlete, azt szívesen venném. Köszi.

TaTa
(#) szamóca válasza tatabike hozzászólására (») Jan 24, 2008 /
 
Szia tatabike!
A túlvezérlés látszik logikusnak. Adatlap>Ube max, ha van szkóp megnézni a ténylegest és kiderül.
(#) proli007 válasza tatabike hozzászólására (») Jan 24, 2008 /
 
Vigyázni kell, a gerjedés is hasonló jelenséget vált ki.
A szkópozás a jó ötlet, amit Szamóca ajánlott!

üdv! proli007
(#) atti212 válasza hapro hozzászólására (») Jan 24, 2008 /
 
Szia

Nincs földhurok sajna, bár lenne ... De nincs, mégsem akarja az igazságot. A trafóm egy gyári erősítőből való cucc. Tehát még le is van árnyékolva elég szépen. Ha csak az egyik végfok van benne, pl az L oldali akkor jó, de ha egyszerre megy mindkettő akkor jön ez elő. Valami ötlet? Teljesen külön szálakon kap mindent. Köszi
(#) atti212 válasza Pafi hozzászólására (») Jan 24, 2008 /
 
Hello! Pici búgó hang, mellette olyan pattogó zaj. Nem hangosan de észrevehető. De csak akkor ha mindkét végfok benne van. Előfok még nincs rajta, mégis csinálja. Tehát nem a bemenet szedi össze.
(#) Pafi válasza atti212 hozzászólására (») Jan 24, 2008 /
 
Nem tudom összeszámolni, hogy hányan mondták már, hogy biztosan nincs földhurok, aztán mégis volt. Amit leírtál, az erősen földhurokra utal. Az nem csoda, hogy valaki nem ismeri föl. Nem egyszerű. Persze lehet gerjedés is, de erről előbb meg kellene bizonyosodni. Megnő ilyenkor az áramfelvétele? (Mérd le!) Ha nincs szkópod, akkor egy LED-del, egy ellenállással és egy kondival meg kellene bizonyosodni róla, hogy tényleg gerjedésről van-e szó.

Egy dolog biztos: szinte lehetetlen behatárolni a hibát anélkül, hogy pontos információkat adnál az egész konstrukcióról. (Jól átlátható fotó a huzalozásról, netán kapcsolási rajz, stb...)

(#) Dióda válasza Pafi hozzászólására (») Jan 24, 2008 /
 
Nekem megvan a sejtésem hogy szigeteletlenül tette föl emberünk az ic-t a hűtőbordára és onnan lessz a földhurok.Mivel azt mondja hogy ha csak egy áramkört köt be nincs de ha mindkettőt beköti akkor keletkezik.
Magyarul ha mindkettőn rajta van a negatív*test ami megeggyezik a hátlemezzével az ic-nek és ugye egy bordán helyeszkednek el akkor kész a földhurok.
(#) szamóca hozzászólása Jan 24, 2008 /
 
Pár napja kaptam két Magnat bull power 203 4ohm-os hangszórót.
Olcsón akarván megúszni a meghajtásukat, ma összedobtam hozzá egy st.VF3 végfokot.
A képen szereplő borda megfelel-e a hűtésre?(400cm2)
Kösz a választ.

VF3 016.jpg
    
(#) Pafi válasza Dióda hozzászólására (») Jan 24, 2008 /
 
Igen, ez is lehet az ok, ha IC-s az erősítő.
(#) Darka hozzászólása Jan 24, 2008 /
 
Sziasztok!

Elárulná valaki hogy mi a különbség a TDA 7375 és a TDA 7377 között ?? Ugyanazon kapcsolások illenek mindkettôre amiket találok. Az egyetlen különbség amit látok, az az ára: a 7375-ös drágább (talán jobb valamivel?)

üdv!
(#) valve válasza Darka hozzászólására (») Jan 24, 2008 /
 
Az egyik (elméletileg) 2x 40w a másik 2x 35w,..
(#) boy23w válasza djloui hozzászólására (») Jan 24, 2008 /
 
Hale

Én is építettem már pár erősítőt, és van egy nagyon gyilkos kapcsolásom! Abból készítettem a haveromnak és magamnak egy SUB láda végfokot. Az üzemi helyett 2 ohmal terhelve is simán működött de úgy hogy inkább a 30cmes dupla hangszórós kocsi hangfal szagos lett mint hogy az erősítő meghaljon!:eek2: A haverom ezen felbuzdulva bulizni 1 2x900W-os erősítőt akar készíteni ugyan eből a kapcsolásból mert nagyon könnyű tuningolni!(nem tudom milyen hangfalt fog rátenni) Viszont aminek a hangját imádom,az a Germánium végfok! Olyat nem építettem hanem resauráltam, de még nem hallottam ahoz fogható hangzású SI alapú végfokot! Pedig egy időben rengeteg erősítőt és hifitornyot javítottam, de egyik sem közelítette meg! (Jópár Si hangcucc csúnyán rávert zajosságával a Ge hangrendszerre )
Megjegyzés:
A kapcsoláson azért nincsenek a tranyó tipusok, mert az ízlés kérdése, mert nagyon igénytelen kapcsolás! De ajánlott jappán tranyót használni hozzá.
(#) aflmor válasza boy23w hozzászólására (») Jan 24, 2008 /
 
Ami csatoltál képet, azt tuningoljátok 900W-ra? Ne mááá...
(#) valve válasza boy23w hozzászólására (») Jan 24, 2008 /
 
Szia,
Ha a hawerod ebből a kapcsolásból 2x 900w -os erőlködőt épít, akkor én elmegyek apácának,..
Következő: »»   101 / 2567
Bejelentkezés

Belépés

Hirdetés
XDT.hu
Az oldalon sütiket használunk a helyes működéshez. Bővebb információt az adatvédelmi szabályzatban olvashatsz. Megértettem