Fórum témák
» Több friss téma |
Fórum » Csöves erősítő készítése
Ne feledd betartani a fórum viselkedési szabályait, és a topik megmaradásának feltételeit. [link]
A téma átmenetileg fagyasztva lett, hozzászólni nem tudsz!
Már nem mérem. Remélem aztmondjátok azért zavar be a doboz, mert nagyon érzékeny..
![]() Ti mint audióspecialisták.. Gondolom a fiókotokban mindenkinél ottlapul 4-8-16Ohm 10W huzal.. Lassan nekem is be kell szereznem.. : P Ezekből az adatokból kell gazdálkodnom. Nagyon veszélyesen szól. El sem hiszem, hogy ez 2W. Tényleg, mennyi lehet? Mofesa leírta nekem, hogy hogyan számolhatom. Épp egy kijelzőt javítok, és örülök ha ma végzek vele. Tudsz segíteni, a teljesítményével kapcsolatban? A hozzászólás módosítva: Nov 13, 2014
Mofesa:
(gondolom nem gond) Az erősítő teljesítményének mérése: A hozzászólás módosítva: Nov 14, 2014
Elnéztem az 50V polaritását a rajzon és véletlen negatív helyett pozitív 50V-ot kapott, kijavítottam, most már szépen szól! Viszont ez a g2 rács még mindig fejfájást okoz! tápra kötöttem ahogy tanácsoltad, már raktam bele ellenállást is 470 ohm-ot, zajmentesen szól szép tisztán de kb egy perc után mégis pirosodni kezd a cső!
6mA mértem itt. kis hangerőn hamarabb, max hangon sokára izzik be, természetesen azonnal kikapcsolom mikor látom hogy kezd pirosodni. 4db cső van cserélgettem is őket de mindig ugyan az. Anódfesz. 300V mindkét csőnél fél hangerőn!
Helyes?
Hát negatív előfesz kell neki. Pozitívval nem lesz jó.. ez már egy konkrét hiba volt.
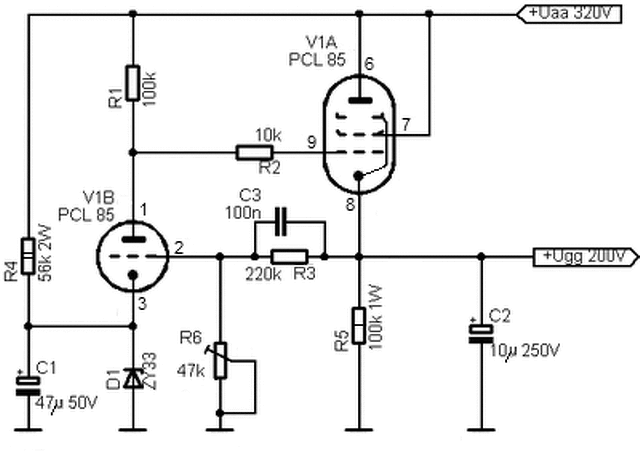
Amúgy állítható ez a negatív előfeszültség, mint a rajzodon? Az anódáram állító trimmer minőségére nagyon kényes amúgy.. én elég sokat szívtam egy bontottal. Izzította ám a csövet. S így nekem sem ment rendesen hogy egy trimmerrel állítom a két cső anódáramát. Próbáld meg így ahogyan a rajzon van.. A két cső anódáramát két potival.. Így már működnie kell.Ha van egy PCL85-öd és hozzá való fűtés is (17V/300mA) akkor meg a segédrácsnak adhatsz 200V stabilizáltat csővel, ha már csöves.. A tápfesz kicsit sok a segédrácsra.. Bár azt írták hosszabb távon sem okoz neki problémát és elbírja. A hozzászólás módosítva: Nov 13, 2014
Minden alkatrész új!
Lehet e az gond hogy a 300V helyett 320V a táp?? És ahol 290V-ot ír ott 310V fesz van! Akkor tekerek le pár menetet a toroidról!
Az nem lehet baj! Sőt a PL500-as cső az anódon kifejezetten szereti az ennél nagyobb delejt is. 400-450V a hangfrekvenciás alkalmazás reális maximuma. Persze ez esetben változik az illesztés is. Apropó, milyen kimenői vannak?
Nekem két darab Junoszty televíziótrafó párral szól oldalanként.. nagyjából a fenti kapcsolás megegyező felépítésű kapcsolás. 280V anód, -90 előfesz, és 200V segédrács. 25mA nyugalmi áram. Elég "istenesen" szól A hozzászólás módosítva: Nov 13, 2014
Lehetséges hogy megsütöttem a trimmert a +50V al mert valami kis füst volt de nem tudtam honnan jött.
És ez okozza a problémát. Kimenők saját gyártmány leírás szerint!
Hát igen.. akkor egy cserepotival a hiba könnyen behatárolható.
No jó hogy látok egy kimenőtervet is.
Feltételezem, hogy a teljesítményt a csúcsfeszültségből számolod, nem az effektív értékből. Ugye van az Upp, ez az egész terjedelme a hullámnak, van az Up, ami a fele, és van az Ueff, aminek gyök kettőszöröse az Up. Azaz ha Up-ből akarsz Ueff-et, akkor az Up-t el kell osztanod 1,41-gyel. Ebből lehet számolni a teljesítményt az ellenállást ismerve.
A hangszóró sajnos akár milyen is, ilyeneket csinál, nem szkópos méréshez való. Nekem személy szerint egy 10 ohm 50W-os "potméterem" van, 70-80W-nál már izzik, de hűtve bírja. ![]() A frekiátvitelt egy módon lehet mérni, beállítod a torzítás határon közepes frekin (mondjuk 1kHz) a 0dB-t (jól megmondtam, ez nem beállítás kérdése, mert a 0dB hivatalosan a torzítás határ) mindegy, a lényeg, hogy ide állítjuk be, itt kezdünk el mérni. Kiszámoljuk az itt látható kimenő feszültségből (itt használhatunk csúcsértéket is, jobban lehet látni), hogy mekkora jelet látunk majd, ha már a -3dB-es pontnál járunk. (70%) Aztán elindulunk lefelé a frekivel, egész addig, míg akkora nem lesz a jel, amit kiszámoltunk az előbb. Ugyanezt megtesszük fölfelé is, keressük az eredeti jel 70%-át. A két kapott frekit leírjuk egy papírra, és ez az erősítő átvitele. Mindezt természetesen műterheléssel mérve, akár összerakhatod több ellenállásból is, mert a hangszóró teljesen meghamisítja!
Értem. Már nem mérem ezt. Gondolom a hangdoboz negatív irányba módosítja a mért értékeket.
Korrektül leírtad. Köszönöm neked, hogy áldoztál rá időt. Ha énis tovább áldoznék rá, félek a szívemhez nőne. Énmeg olyan forma vagyok, hogy könnyen a szívemhez nőnek a dolgok. Szombaton felrakom eBay-re. Szeretnék egy nagyobbat. Kimenőt nézek hozzá először terveim szerint. Itt mindenképp kérdezek, Hozzám nőttetek! Hej! ![]() A hozzászólás módosítva: Nov 14, 2014
Hm figyelem majd az aukciós huzalpotikat.
Ebben egyformák vagyunk, nekem annyira a szívemhez nőnek, hogy eladni nem tudnám őket. Ez nem is lenne baj, de már van jópár..
Kár, hogy nem méred meg, legalább oda lehetne írni a hirdetésbe, így korrektebb lenne, nem mellesleg pedig tudni fogod legközelebb, hogy kell megmérni.
Ezért áldoztam volna rá a délelőttöt. Ennyi fért bele. Van körülbelül fogalmam róla, tanultam sokat
* A hozzászólás módosítva: Nov 14, 2014
Valóban igazad van, rosszul emlékeztem. Most hogy megnéztem az EZ81 adatlapját, tényleg 500V-ot enged meg a Katód és a Fűtés közé. Az EL84-el keverhettem össze, mert annak tényleg csak 100V az Ukf.
Köszi a kiigazítást.
Van pcl 85 csak fűtés nincs neki tekerve!
Bízok benne hogy a trimmer csere megoldja és az eredeti kapcsolás alapján a kimenőre kötve jó lesz!
Igen.. arra utólag gondoltam hogy a kimenő már adott, az UL kapcsoláshoz. Én is kipróbáltam UL-ben. A két Junoszty trafó összeberhelésénél 50%-körüli megcsapolásnak is felfogható.
De végül maradtam a tiszta pentódás üzemnél. A direkt ide gyártott kimenőnél lehet megéri az UL.. Én a "wattok" miatt nem kötöttem be, hanem csináltam egy ilyen kis PCL85-ös kapcsolást és potival állíthatom 150-200V körül a segédrácsfeszültséget. A hozzászólás módosítva: Nov 14, 2014
Üdv fórumtársak!
Nemsokára össze akarok rakni egy ECL86-tal készült kis erősítőt. De nem is ez volna a kérdésem fő témája... Keresgéltem a neten hogy ötletet merítsek elrendezésben, és e közben akadtam egy számomra meglepő megoldásra, hogy létezik pp kapcsolás ezen csövekkel is. Ez nem lenne meglepő tudom, mert mint bármely félvezetővel, bármely csővel is lehet elvileg ellenütemű kapcsolást készíteni, más dolog a hatékonyság. És ez lenne a kérdésem fő témája! Mennyire érdemes ilyen csövekkel ilyen kapcsolást készíteni. Csövem van hozzá, így kíváncsi lennék rá! Ami csavar az egészben, hogy még nem építettem csöves erősítőt. Tudom, hogy akkor az se-t kellene megépítenem elsőnek, valószínű ez is lesz, de második lépésnek érdekelne a téma!A se-hez meg lesz minden elvileg, két rádiós kimenő és hálózati trafó, kész panel. Ezek a rádiós trafók alkalmasak lehetnek pp-s üzemeltetésre? Valamint az hogy "szedett vedett" csövek, nem párba válogatottak... Bocs ha vérlázítóan hülye dolgot kérdezek, akikben ez indulatot korbácsol inkább ne válaszoljon, a többiektől előre is köszönöm a segítséget!!
Számos okból nem felelnek meg a rádiókimenők PP erősítőhöz. Méretük, tekercshuzal vastagságuk, ráadásul még légrésesek is, persze van néhány, aminek végfoka PP felépítésű. Jobban jársz, ha ahhoz (is) újat tekertetsz. A csöveket akár az áramkörben is párba tudod majd válogatni. PP -nél komolyabban figyelni kell erre.
A párbaválogatás komolysága az üzem biztonságára is kihat a csöveknek, vagy csak a hangképet vágja agyon?
Ilyen csöveket nem is láttam még párba árulva.
Csőzárlat esetén, akár az egész oldalt is elviheti.
A torzítások annál kisebbek, minél inkább egyformák a csövek, az üzembiztonsághoz nem sok köze van.
Ezeket a csöveket alapvetően rádió, és TV vevők hangfrekvenciás végfokaiba készítették, sem teljesítmény, sem túlzott sávszélesség igény nem igazán volt lényeges kérdés. Már a beépíthető hangsugárzók korlátozott helyigénye miatt sem. Elvétve készültek nagyobb igényeket kielégítő zeneszekrények is, De ezek az áruk miatt nemigen voltak gyakoriak. Ezért nem találkoztál párba válogatott csövekkel ebben a kategóriában. Mindezek ellenére a csövekből nagyobb ráfordítással, válogatással, megfelelő kimenő trafó készítésével jó minőségű erősítő is készíthető, ahogy e fórumból látszik is.
Én építettem egy sztereó ECL86 PP-t. kimenő Ra-a:8Kohm 8Ohm a szekunder. Tudom kicsivel felé van illesztve, de nekem 250V anóddal igen meggyőző a hangja.
A csöveket válogattam. A hozzászólás módosítva: Nov 16, 2014
Küszömöm a segítő válaszokat!
Most az eredeti se kapvsolást építem meg, kíváncsi vagyok a hangjára. Később majd tovább fejlesztem. De ahhoz még sokat kell tanúlnom a témában. Egyébként 250V-os háózati trafóm lesz nekem is hozzá. Kimenőkről nem tudok sokat, max a származásukat.
Üdv, vettem ma két erősítőt, nem tudom bölcs döntés volt e az egyik ez a másik ráadás, de nem voltam ott a vételnél nem úgy jött össze a dolog, így csak itthon derült ki hogy a ráadás készülékben az egyik EL34-nek kapufa. Elszállt, eltört, elhalálozott, kifehéredett és még fokozhatnám. Alkatrészáron mennyit érhet a két készülék kb? Csak azért kérdem, hogy valamennyire megnyugtassam magam afelől, hogy nem költekeztem túl.
Nagyon érdemes! Szerintem szebb a hangja mint az EL84PP-é. (Tudom ízlések és pofonok ide is igaz!) Kezdőként javaslok egy olyan leírás után-építését, ahol a mechanika elkészítéséhez is kész tervet és tippeket kapsz. Ilyen leírás például Mocsári Gábor; "2X14 W-os Hi-Fi sztereó erősítő" írása a Rádiótechnika 1970-es évkönyv 174-182 oldalán.
Ha esetleg el tudnád küldeni a szóbam forgó oldalakat, az nagyon jó volna! Sajnos nem gorgok olyan körökbem, hogy hozzájuthassak könnyen. De utána nézek azért.
Magad is letöltheted, van itt olyan rovat, hogy elektronikai témájú könyvek, újságok.
|
Bejelentkezés
Hirdetés |



6mA mértem itt. kis hangerőn hamarabb, max hangon sokára izzik be, természetesen azonnal kikapcsolom mikor látom hogy kezd pirosodni. 4db cső van cserélgettem is őket de mindig ugyan az. Anódfesz. 300V mindkét csőnél fél hangerőn!
Amúgy állítható ez a negatív előfeszültség, mint a rajzodon? Az anódáram állító trimmer minőségére nagyon kényes amúgy.. én elég sokat szívtam egy bontottal. Izzította ám a csövet. S így nekem sem ment rendesen hogy egy trimmerrel állítom a két cső anódáramát. Próbáld meg így ahogyan a rajzon van.. A két cső anódáramát két potival.. Így már működnie kell.

Lehet e az gond hogy a 300V helyett 320V a táp?? És ahol 290V-ot ír ott 310V fesz van!
Akkor tekerek le pár menetet a toroidról!








